Fórum témák
» Több friss téma |
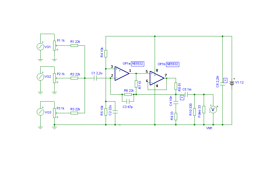
Itt egy rajz Proli007 jóvoltából, hogyan mehetne egyszeres tápról hozzávetőlegesen ez a kapcsolás. Újra átgondolva a +5V tápfeszültség adta lehetőségeket, úgy látom 700mV-nál nagyobb feszültséget nem lehet elérni a kimenetén, ami bizonyára kevesebb mint amit a hangkártya kimenet produkál.
Köszi a segítséget de sajnos nem tudom mit kéne csinálnom... Nem nagyon értek hozzá, de akkor ezek szerint nem lenne értelme usbzni.
Megfordult pár laptop a kezem alatt, még nem találkoztam olyannal, ha felvettem a szoftveresen vezérelhető hangerő-szabályzókat akkor ne vitte volna kellő hangerővel a fejhallgatót. Nem lehet ilyen beállítási gond nálad?
Sajnos nem. EQ-val tudok rajta tolni de az meg sajna torzít. (Villamosmérnöknek tanulok, de egyelőre sajnos csak a kocka részét tudom régebbről)
Ha tanulsz az jó, akkor csak magyarázok kissé. A műveleti erősítő kimeneti feszültsége csak bizonyos mértékig tudja megközelíteni a a tápfeszültséget. Az NE5532 esetében ez olyan 2V körüli, ami elvész a pozitív és a negatív tápoldalon egyaránt, tehát mindössze 1V csúcstól-csúcsig az a feszültség ami az IC kimenetén megjelenhet ha 5V-ről táplálod. Tovább rontja a helyzetet az 51 ohm-on létrejövő esés, ami függ a fejhallgató impedanciájától.
Ez a kapcsolás egy +/- 6-10V-os tápról tudna becsületesen dolgozni.
Helló!
Ezt szeretném megépíteni? A kérdésem az lenne, hogy mia tapasztalatotok - elsősorban reloop - vele? ez a nyákterv jó így? Az eredeti cikkben a szerző javasolja a ki és bemenetek jó elszeparáltságát, itt egymás mellett mennek közvetlenül. A 120ohm célszerű a kimenetével sorban? Kisimpedanciás fülesek mennének róla. Érdemes esetleg UF4007-eseket kipróbálni benne?
Szia! Kérlek pontosítsd miről is van szó.
Erről van szó:
Bővebben: Link
A NYÁK-terv elvi jellegű, és vasaláshoz tükrözni kell!
Maga a készülék mindennapos használatban van, nagyon meg vagyok vele elégedve. A kimenetével soros ellenállással még nem próbálkoztam. A kapcsolás táp szempontjából teljesen igénytelen.
Sziasztok!
Van egy skullcandy uprock típusú fejhallgatóm és ennek szeretnék egy erősítőt, mert nem bírja rendesen meghajtani a telefon. Én egy TEA2025B-re épülő erősítőre gondoltam (Kit), amit egy 9V-os elemről hajtanék. Az egyetlen probléma, hogy szerintem az erősítő 32 ohm-on nem fog tudni elég teljesítményt leadni, hogy hangosabban szóljon a füles (nekem azt mondták hogy kb 0.9-1 watt kell neki). A kérdéseim: Hány wattot fog leadni az erősítő 32 ohm-on (9V-os elemmel)? Az elem meddig fogja bírni? Válaszotokat előre is köszönöm! Galzotya
Szia! Igaz, hogy a csúcs-teljesítmény "csak" 300mW lesz, de a Skullcandy-t kellően meg fogja hajtani. Az elem élettartam számtalan dologtól függ, pár órát biztosan elmuzsikálhatsz vele.
Most már fel merem tenni, kipróbálhatóak. Olcsók könnyen megépíthetők.
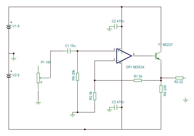
Most a fetes -t használom, a másik rajz az elődje volt. A fetes stabil táppal üzemel. Alapzaja 70 % poti állásig nem hallható, felette termikus zaj. Ijesztő ha feltekerve hagyom a potit és a semmiből megszólal. Érdekes lenne végigmérni mert nagy hangerőn szó szerint ütnek a hangok. Figyelem DC csatolt, de félősebbeknek működik a tranzisztoros kivitel elején látható csatolással is. !!!!!!! A tranzisztoros sima pufferkondis de búgásmentes. A tápfeszültség annyiban kritikus hogy kb. 35 mA nyugalmi áramnál szól legjobban (BD237 -tel). R4 -el beállítható. Számottevő melegedés az A osztály ellenére egyik kapcsolásban sincs. (Canamp klón helyett készültek mert nem tetszett.)
Szia! Az R3-at megszokásból tetted bele, vagy valamilyen cél vezérelt? A füles membránjának rezonancia-frekvenciáján például egyenetlen lesz az átvitel.
Csak áramkorlátozó, mivel menetközben ki-be dugdostam a fejhallgatókat, füleseket.
Bepötyögtem a kapcsolást. 32 ohm-on szerényen teljesít. Milyen impedanciájú fülesed van?
A hozzászólás módosítva: Okt 25, 2012
32 ohm
Közben kivettem R3 -at. Nélküle nem tudom maximumra tekerni a hangerőt mert fáj. Mondjuk kérdéses a bemenő jel nagysága. (Terratec Aureon Space hangkártya sztereo mód vonali kimenet, Foobar 2000 fél hangerőn, a fejhallgató Renkforce CD-340 moddolva, és így fájdalomhatár). Persze növelhető a teljesítmény, nagyobb erősítéssel, és nagyobb árammal, de így nem melegszik. A hozzászólás módosítva: Okt 25, 2012
A bemenő jelet a szimulációban clip-ig növeltem. A 9V táp és R4 180 ohm jelenti a kivezérelhetőség korlátját. R3-at 0 ohm-ra változtatva clippelés határán 28mW-ot számol a program.
Most próbálom egy 600 ohmos AKG -val, így viszonylag hangos szintig jut el teljes hangerőn.
Nem akartam hőerőművet mint a Canamp klón volt. Hangminőségen javítana a nagyobb kimenő teljesítmény ? A hozzászólás módosítva: Okt 25, 2012
Köszönettel veszek tőled minden hozzászólást, és kritikát mert én csak egy lelkes amatőr vagyok, viszont szeretek tanulni.
A Canamp klón volt akkora csalódás, hogy leültem egy szimulátor elé és nekiálltam kísérletezni. Először a tranzisztorossal, ami már jobban szólt, majd a fetessel ami nagyon jól szól. Igaz hogy ezt a típust DC motor vezérlésre ajánlják, de kéznél volt és megtetszettek a jelleggörbéi. Az az érdekes, hogy az alkatrészek értékei mennyire befolyásolják a hangzást. A szimulátorban tökre egyforma adatokat kapok, a hang változik és innen lehet nyákokat gyártani ki és be forrasztgatni, asszonyt hallgatni ![]() (Közben megjavítottam a mosógépét, azóta csend van.)
A Canamp-on folyó "hatalmas" áram gondolom a gyengébb érzékenységű fejhallgatók miatt lett betervezve, nem az után-építők bosszantására
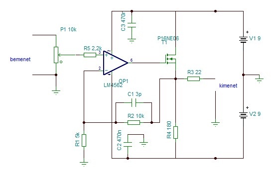
![]() Egy másik témában 0,9-1W körüli teljesítményre kerestek füles erősítőt ![]() Olyan érzékeny fejhallgatónál mint amivel rendelkezel közvetlenül a műveleti erősítő kimenetéről is jöhet a meghajtás, pár 10 ohm közbeiktatásával.
Azt nem mondom hogy hatalmas az áram, de ami 50 foknál melegebb az nekem forró.
Nálam viszont szinte terheletlenül fut a műveleti erősítő. Holnap kísérletezek egyet, növelem az áramot és a tápfeszt. Kiváncsi vagyok a hangjára.
Összeraktam. Egyelőre csak az egyik oldala szól. Rátettem egy fejhallgatóra, egy roncsra a biztonság kedvéért, nem is volt túl jó. Viszont kíváncsiságból rátettem egy 8 ohmos hangfalra és nagyon szépen szól. Szoba hangerőre simán kihajtja, talán egy kicsit előbb fullad le, mint kellene, de meglepően jó így első hallgatásra. Na persze ha hanggenerátor végnek is jó, akkor ide is annak kell lennie.
Szervusz!
Ennek az ECC85 - E88CC kombónak a kapcsolása esetleg elkérhető? Üdv igi
Szerintem inkább keress jobb kapcsolást. Mint írta, kis impedanciás fülest nem szereti, ami nem csoda a párhuzamosan kötött ECC85 végcsöveknél. Még kettőnek párhuzamosan is igen nagy a kimenő impedanciája. A panelen lévő 6N2p felirat pedig kétséget ébreszt, hogy ezt fejhallgató erősítőnek szánták. Csöves véghez: ECC88, ECC92=6P6SZ=E182CC, 1/2 6N13=6SZ19, ezek nagy meredekségű (kis kimenő impedanciájú katódkövető) csövek.
Ez csak egy kísérletnek indult anno, nem készült kapcsolási rajz hozzá.
Egyszerű, alap katódkövető kapcsolás sztereóban. Alacsony impedanciára 6N13SZ-ből építs, E88CC, 6N23P, 6N1P, stb meghajtással. Nagyon jó még az EC 360, ha be tudsz szerezni egy párat, de az olcsó 6N6P-vel is meg lehet próbálkozni, jól szól az is.
Mind két hozzászólást köszönöm.
Valójában 600Ohm-os füleshez keresgélek valamit, a meglévő csöveim felhasználásával. Egy ECL86-ból megépített OTL füles meghajtó már van, az szépen teszi a dolgát, de az idő elütésére mást is összehoznék.
A 600 Ohm-os füleshez (milyen típus?) elegendõ egy (esetleg oldalanként egy) E88CC.
Ne bonyolítsd túl, itt álltalában a legegyszerübb kapcsolás a legjobb. Katódellenállásnak egy nagy helyett több 0,6W-osat használj párhuzamosan és úgy méretezd,hogy ne haladd meg az adott csõ max áramát.
Szervusz!
AKG K240 Na pont a méretezéssel nem vagyok teljesen tisztában.... Még csak ismerkedem a csöves technológiával. A meglévőt is más készítette, én csak tápot raktam hozzá, és dobozoltam. Azt már látom, hogy a meglévő csöveimből (ECC83-85) nem lesz meg ez. Így azoknak majd keresek valami más elfoglaltságot. Erre a célra kénytelen leszek E88CC-t beszerezni. Minden esetre köszönet a hasznos tanácsokért! Üdv: igi
Szerintem a 6N8SZ-t is érdemes lenne kipróbálnod, olcsó és nagyon jó hangú csõ, vaterán, vagy a Pozsi webboltjában mindig van. 600 Ohm-ra sok jó megoldás kínálkozik.
|
Bejelentkezés
Hirdetés |














