Fórum témák
» Több friss téma |
Fórum » Házi feladat elmélet - tételek
Rart lehet darabolni.
Ja mondjuk nem az ellenállásra kiváncsiak.
Igen a BLDC-re gondoltam. Elírtam,bocsi.
Sziasztok.
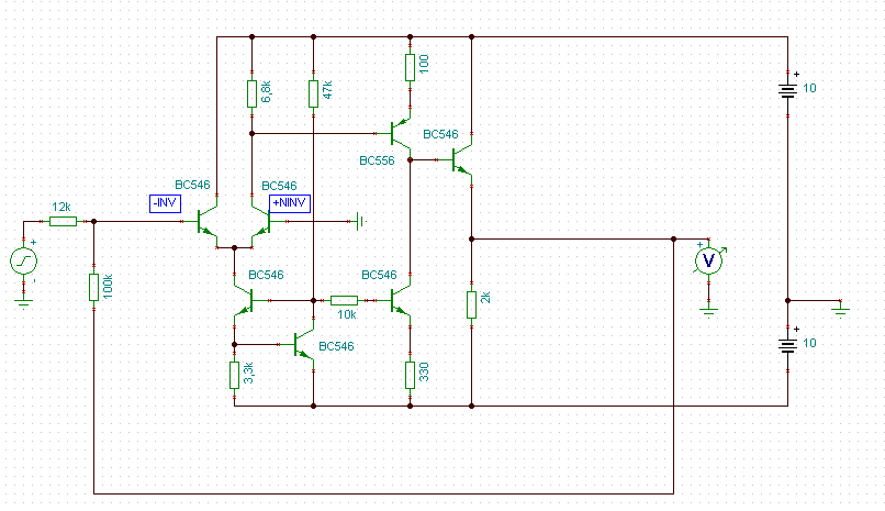
Van egy házifeladatom. Adott egy kapcsolási rajz. Elméletileg egy ME egyszerűsített belső áramköre. (De kitudja) Leszimuláltam Multisimben, de nem igazán produkál még hasonlót sem. A lényeg az, hogy ezt kell megcsinálnom nyáklapra is. Tudna valaki nekem segíteni, hogy esetleg mit változtassak, mit tegyek hozzá stb? Mindent megpróbáltam de nem stimmel nekem az egész. Köszönöm a választ. (Kedves moderátor urak, majd megoldható lenne a kép eltávolitása? Nem lehet a neten.)
Mi a kérdésed? Ha jól értem nyákot kell ebből csinálnod. Miért akarsz rajta változtatni, mi nem stimmel?
A hozzászólás módosítva: Nov 15, 2012
Ugyanazt produkálja ígyis.Csatoltam 2 grafikont is, Uout = f(U1), Uout = f(U2).
Szia!
Egy műveleti erősítő, komparátor így mőködik nyilt hurkú üzemben. Tegyél hozzá kölső negatív visszacsatolást... És szimmetrikus tápot használj. A hozzászólás módosítva: Nov 15, 2012
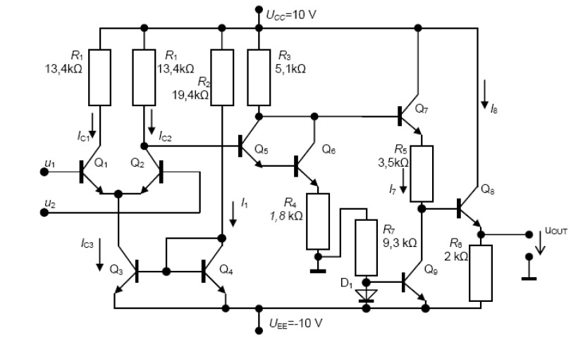
Ez egy elsős (egyetemista) elméleti könyvből van, (Elektronika alapjai).Az a feladatom, hogy az elsősök majd ne csak az elméletet tanulják, hanem a tanultat ki is próbálhassák ezt kell megcsinálnom nekik, ugy hogy legyenek merőhelyek, csatlakoztatási pontok külső alkatrészekre, stb.
Mondta a vezető tanárom, hogy nem biztos, hogy minden stimmel, számoljam át. Ez egy kisebb szemesztermunka.Nem nehéz, a számításokkal megvagyok csak a szimuláció kicsit megkevert.Még ilyen karakterisztikát sehol sem láttam, semmilyen tankönyvben, vagy neten. Ennek minthogy a csatoltra kellene hasonlítani? Ha behunyom mindkét szemem A hozzászólás módosítva: Nov 15, 2012
A te szimulációd is ilyen, csak "picivel" meredekebb. Ha van negatív visszacsatolás, akkor csökken az erősítés, nem lesz ilyen meredek. De ha a vízszintes tengelyen a léptéket változtatod, akkor jobban ábrázolódik az erősítés. A bemeneten mV, a kimeneten V van.
A hozzászólás módosítva: Nov 15, 2012
A kapcsolás amit betettél csak elméleti, a gyakorlatban kissé másképp kellene kinéznie, és picivel kevesebb alkatrész is elég lenne hozzá. Összedobjak neked egy rajzot (ami a gyakorlatban is jól menne)?
Hát, nem lett kevesebb alkatrész, de legalább a gyakorlatban is használható lenne ugyanúgy mint egy normális opamp, és persze a szimulátorban is jól működik.
Kicsit egyszerűsítettem rajta, így is jól megy, és kevesebb alkatrész...
Mégtovább egyszerüsítve, és még mindíg jó...
Köszönöm szépen a tanácsod.Tanulmányoztam a szakirodalmat és én is erre a gondolatra jutottam, hogy az én áramköröm csak egy nagyon leegyszerűsített elméleti kapcsolás.
Mindenesetre érdekes lesz megmondani a profnak
Azt azért nem értem, miért foglalkozol magával az áramkörrel? Az egy fekete doboz, aminek a mérését vizsgálatát kell előkészítened. Ebből a szempontból tök mindegy, mi van a dobozban, egy gyárilag épített integrált áramkör, vagy egy annak kapcsolása alapján épített valami. (ez nem igazán szokott működni)
A transzfer karakterisztikáját kell mérni (legalábbis ezt írtad) az pedig a bemeneti feszültség, és a kimeneti feszültség viszonya. Ez egy ferde egyenes, (már ha lineáris az erősítő) aminek a meredeksége az erősítés függvénye. Ezt ábrázolta a csatolt rajzod. Amit szimuláltál, az is az, csak nagyon meredek, mivel egy ilyen erősítőnek igen nagy az erősítése, Ha az ábrázoláskor megváltoztatod a koordináták léptékeit, (uV - V) akkor mindjárt nem lesz olyan meredek, és hasonlítani fog a tankönyvben ábrázoltakhoz.
Pont az a lényeg, hogy nekem nem egy fekete dobozt kell mérnem, gyári áramkörrel.
Nem is a mérést kell kidolgoznom, hanem magát az áramkört kell elkészítenem nyákra. Kiszámolni az alkatrész értékeket, kidolgozni az egyes részegységek működésének elméletét(differenciál erősítő, áramtükör stb.)
Egy létező integrált erősítő utánépítését én sem ajánlom. A két technológia jelentősen különbözik egymástól, azokat a parazita elemeket amik az integrált erősítő készítésénél automatikusan, és méretezve belekerülnek az áramkörbe, nem tudod utánozni. Egy ilyen erősítő nyílthurkú erősítése több mint 80 dB, és ez már egy egymás közelében levő diszkrét elemekkel széles sávban a gerjedés veszélye nélkül nem megoldható. Úgyhogy ha meg kell építeni, akkor egy minimalizált kapcsolást építs, amiben minden funkció benne van, mint az integrált áramkörben, de a nyílthurkú erősítés 60 dB alatt maradjon, és gondoskodj a felső határfrekvencia se nagyon lépje túl a 100 kHz -et.
A 60`évek közepén, mikor csak katalógusban láttunk 702 áramkört megpróbálkoztunk az utánépítésével. Nem sok sikerrel, alaposan gerjedt.
Én nem is vártam az áramkörtől csodákat, nem is ez a cél. Inkább az, hogy kaptam egy feladatot és megkell csinálnom. Nem én találtam ezt ki. Kiválasztott a tanár a könyvéből egy kapcsolási rajzot és azt kell elkészíteni.Amivel majd játszanak az elsőévesek.
Nincs elvárva a "tökéletesség". Köszönöm a tanácsokat. Kedden konzultáció, majd jelzek a fejleményekről.
Még csak ma voltam konzultálni a tanárral.
Valamiket módosítottam, próbálgattam. A tanár azt mondta, jó lesz az, még csináljam... Csatoltam egy PDF et, abban vannak az egyes bekötések + jelleggörbék. (Az utolsót nem csak elnéztem) Hogy lehetne a feszültség határokat kiszélesíteni? Köszönöm a válaszokat.
Az invertáló kapcsolást elnéztem. Most leszimuláltam a rendes kapcsolást és működik.
Segítene még valaki abban, hogy mivel tudnám megoldani, hogy 10/12V legyen a kimeneten? Van egy "kis" offszet, de hát nem is lehet teljesen tökélet.
Szia!
A kapcsoláshoz annyit mondanék, hogy Q3-Q4 és Q10-Q7 áramtükrök diszkrét kapcsolásban akkor lesznek elfogadhatóan stabilak, ha az emitterkörükbe beteszel 1-1 ellenállást. A feszhatárolás okát próbáld meg néhány belső pont mérésével megkeresni. Például Q5 és Q8 bázisfeszültsége segíthetne ebben. Nem ismerem ezt a szimulátort, XMM1 műszernek mekkora a belső ellenállása?
Kedves HE-ok!
ZH-t kell írnom a térvezérlésű tranzisztorokból. JFET esetén ugyebár elzáródási feszültségről beszélünk, MOSFET-nél küszöbfeszültségről. Az lenne a kérésem, hogy ha valaki lenne olyan kedves és összeírná nekem minden típusra (n-re és p-re) a küszöb illetve nyitófeszültségek értékét. Gondolok itt arra, hogy pozitív vagy negatív és mennyi a jellemző értéke. Sajnos sehol nem találtam erre vonatkozó adatot a neten. Hálás lennék a segítségért (bár tudom sokra nem megy vele az ember de hát... )
Szia!
Szerintem legjobban akkor járnál, ha típusokból egy-egy adatlapot letöltenél, az tartalmaz minden ilyen információt amit keresel. Üdv: Gábor
Szia!
Szerintem ha vennéd a fáradságot és átböngésznél néhány FET-adatlapot, akkor megkapnád a kért értékeket. Segítség.
Köszönöm a segítséget. De nem olyan ember vagyok, aki a se**ét vakarja és elvárja, hogy mások dolgozzanak helyette. Nem is ezért írtam ide. De az oltás várható volt. Zárójel bezárva..
Heló!
PLC című tárgyból az egyik vizsgatémám címe a következő: "Hagyományos gépvezérlés, teljes párhuzamos vezérlés, szinkron gépvezérlés, rendszerbe szervezhető gépek" Tudna valaki valami kiindulási alapot adni ehhez, hogy mit nézzek át? Előre is köszönöm!
Sziasztok.
Nemakartam új témát nyitni ezért írtam ebbe. Adott egy házifeladat és egy 8051 alapú ADuC 836, Adatlap A feladat egyik része írás/olvasás a FLASH/EE Data memoryba, ez 4 Kbajtos. Ezek a regiszterek állnak rendelkezésemre: (32.oldal) EADRH/EADRL, EDATA1-EDATA4, ECON Keil uVision 4et használok. C ben programozunk. Gondolkodtam a dologon, de nemtudok rájönni, hogy oldaható meg, mik a lépések ha pl. "Hello World" öt akarok beírni. Valaki esetleg rátudna vezetni a dologra? Köszönöm szépen.
Sziasztok!
Valaki leírná, hogy kellene megoldani ezt? Egy bázisköri feszültégosztós erősítő. U(T)=15V U(BE0)=0,7V I(C0)=5mA U(CE0)=7V U(C0)=9V Béta=150 és amik kellenének. R(C) R(e) I(B0) U(B0) R(2) R(1) I(0)=10*I(B0) |
Bejelentkezés
Hirdetés |











Kedden konzultáció, majd jelzek a fejleményekről. 