Fórum témák
» Több friss téma |
Jó napot kívánok mindenkinek !
Csatoltam egy rajzot, hogy érthetőbb legyen. Vezérlőt szeretnék építeni toronyórához. Lényege: pontosan 60 másodpercente bekapcsoljon a míg a végkapcsoló ki nem kapcsolja. üdv Tomi
Mi a fenének nyitottál ehhez új topic-ot?
![]() Annyi órás topic van mint a nyű... Szerencsére vannak itt akik ebből (is) élnek (ha jól sejtem), talán megosztják a titkokat (lásd holló és a sajt című klasszikust ).Javaslom hogy keresgéljél a fórum hozzászólásokban... Pár kérdés, csak hogy nagyjából képben legyünk: Mechanika az már készen van? Végálláskapcsolónak azért van három vezetéke mert egy váltókapcsoló? Bírja a motor áramát a végálláskapcsoló? Mechanika olyan, hogy a léptetéskor be kell kapcsolni a motort és amikor átvált a végalláskapcsoló akkor ki? Mennyire legyen pontos (pl. internet van a templomban / melyik ország melyik részében van a torony )? Harangozni kell? Kézzel kell tudni állítani az órát?
Még egy apróság:
Nem áratana valahogy visszajelezni, hogy hol is áll az óra. Pl. A mutatók a 12 óra helyzetben egy-egy optokapuban a fény útját elzárják.
Felvidék, mechanika készen van, gondolom igen, nem tudom, igen olyan, wifi van, de a motor Bekapcsolasaval tudom állítani az időt, harangozni nem kell, amint irtam kell
Nekem csak a nagy mutatót kell mozgatni percente egy fogat. Streetview-en keresztül metudod nézni A hozzászólás módosítva: Dec 15, 2012
Ezt nem igazán tudtam értelmezni..
Idézet: „harangozni nem kell, amint irtam kell” Hp41C-nek igaza van a végállással. Ami a pontosságot illet: Felvidéken akár még DCF is jó lehet. GPS mindenütt jó. Ha szüttyöghet egy PC folyamatosan (azért fogyaszt) akkor internet kapcsolattal egy ócska PC is jó (NTP protokol), akár levezényli az egészet...
Hogy lehessen hajtani az órát egy gombbal.
Nemkell annyira pontos, elég ha percre pontos, nemhogy másodpercre. A hozzászólás módosítva: Dec 15, 2012
2013-ban?
Idézet: „Nemkell annyira pontos, elég ha percre pontos, nemhogy másodpercre.” Várjuk meg szerintem a nálunk okosabbabakat toronyóra ügyben, hogy ők is megszólaljanak. Szinte kiált magáért a "harang" szóra keresés ezen a fórumon
Nos, körbenézegettem a fórumon. Erre jutottam:
Kell egy áramkör ami minden percben ad egy impulzust egy másik áramkörnek, ami ekkor bekapcsol, a végkapcsoló pedig kikapcsolja. Csak pontosan nemtudom hogy mi hogy kell csinálni.
Az a szép templom amit bekinkeltél, ennél talán többet érdemelne...
Szép bizony, akkor számítógépes megoldásra esett a választásom. Mivel lehetne vezérelni pontosabban.
Szia!
Egy mikrokontrollerrel megoldható a vezérlés, a DCF77 idő vétele is. Nem fogyaszt annyit, mint egy PC. A percenkénti, óránkénti vezérlés sem jelent nagy gondot. Ha nincs pozíciójelzés, nyomógombbal lehet aktiválni a forgatómotort, kézzel is be lehet állítani az időt. Egy 16F886 "húzza a harangot" a templomunkban: DCF77 szinkron, PCF8583 RTC, 2x16 LCD kijelző, 40 időpontos vezérlési lehetőség (hangjelzés, háttér világítás, harangozó motor (230VAC)), RS232 kapcsolat PC -vel az időzítés és a beállítási adatok betöltésére, visszaállítására. Beállítható, hogy az időpont elérésekor mit csináljon - hány percig harangozzon. A DCF szinkron megoldja a téli / nyári átállást is. A 16F886 több, mint fele üres. Az egész áramkör 3 db akkora lapon van, amekkora az LCD modul, az egyiken a kontroller, a másikon a tranzformátor és a relé, a harmadikon csak 4 db nyomógomb van. Ebben a feladatban az a kihívás, hogy mit kell csináljon az idő változásakor, állításakor... A hozzászólás módosítva: Dec 15, 2012
Harangozás nekünk megvan oldva időkapcsolóval, amihez nem szeretnék nyúlkálni. Csak a toronyórát szeretném vezérelni.
Most nem szeretném bonyolultan megoldani. Elég lenne a legegyszerűbben.
Egy 8 lábú pic egy 5v os relé és egy 5v os telefontöltő , elég egyszerű ?
Igen, pontosabban milyen pic-ről lenne szó?
lehet akár 12f 629 , vagy szinte bármelyik 8 lábú , 32768 khz - s kvarccal egyszerűen ki lehet hozni a pontos 1 percet
Kell programozó is meg meg is kell írni amit bele szeretnél tölteni.
Ha benne vagy a témában rutinfeladat.
http://www.hobbielektronika.hu/forum/topic_1383.html
Ebben a topicban van egy saját készítésű órám, némi kiegészítéssel alkalmas óra meghajtására, kell hozzá egy Fet-es kapcsoló a motor be ki kapcsolásához, a végálláskapcsoló csak jelet ad a megálláshoz így megbízhatóbb. Ha érdekel a héten átírom a programot, átrajzolom a kapcsolást, a mellékelt hex fájlt kell beégetni a pic-be, illetve elkészíteni a kapcsolást. PIC-hez a legegyszerűbb égető ez: http://www.jdm.homepage.dk/jdm84.htm
Igen érdekel. Nagyon megköszönném. Esetleg nagy dolog lenne hozzá a DCF?
A hozzászólás módosítva: Dec 16, 2012
És kapcsolási rajzot, nyáktervet és további információkat meg osztasz, vagy nem publikus?
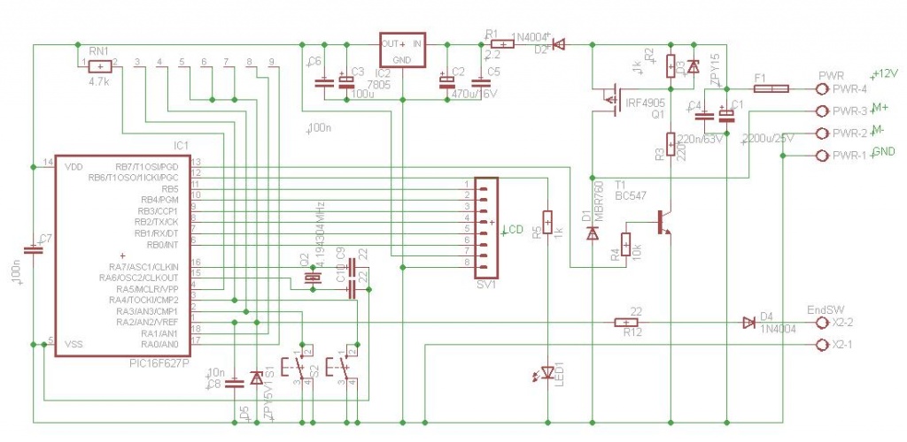
Itt a kód PIC16F627 -tel, ami 1 percenként elindít egy motort, majd kapcsolójelre leállítja.
Tud negyed és egészóra ütést, 3+1 harangozás kapcsolást mindennapokra, beállítható 6-22h közti, vagy 24 órás óraütésre, DCF vezérelt, automata pontosítás, állítható, hogy a motor felől 1-2-4-6-8-10-12 impulzus számítson 1 percnek, tud kapcsolni 3 toronyzene indítást, kézi mutatóléptetés, zene indítás. Rendkívül egyszerű beállítás, programozás, programot 40 évig megtartja árammentesen.A kijelzőn ott a pontos idő és a mutató idő, utóbbi utólag is beállítható.
Úgy nagyjából ennyi. Meg még pár dolog, nem annyira érdekes, de a perc 50. mp-ében indítja a mutató motort, mire üt az óra a mutató a helyén van. A szoftvert baráti negyedáron, kb. 70 ezerért írták 13 évvel ezelőtt. A többi nem szorul magyarázatra - gondolom. A hozzászólás módosítva: Dec 27, 2012
Szerintem el van bonyolítva a dolog.
Ha jól értelmezem a feladatot, akkor egy analóg órát kell vezérelni, pontosan 1 percenként egy motor indításával. Erre a feladatra egy hőmérséklet stabilizált kvarcoszcillátor elegendő, megfejelve egy PIC-cel. A teljes alkatrészköltség tápegység és NYÁK nélkül nincs 200Ft. Az Epson gyárt 5ppm/év pontosságú kvarcoszcillátort, SG-3032 a típusszáma. Én ezt használom az óráimban. Ha a megoldás megfontolásra érdemes, lerajzolom. Persze amennyiben a költség elvisel komolyabb befektetést, akkor egy komolyabb kontrollerrel természetesen lehet a dolgot bonyolítani, saját digitális kijelzővel, dátummal, számítógépes beállítással, akár a harangozással is. A hozzászólás módosítva: Dec 27, 2012
A rajz:
LCD nem kell hozzá csak nekem kellett a beállításhoz, olyan pontos hogy fél évenként kell beállítani de akkor az órát is arrébb kell állítani.
Az az igazság, hogy az 5ppm is csak arra elegendő, hogy két téli-nyári óraátállítás közötti fél év alatt ~1 perccel térjen el a valóságtól (ez szerintem egy toronyóránál már határeset pontosság terén).
Aminek értelme van extraként, hogy automatikusan szinkronizálja magát, akár DCF77-tel, akár Interneten keresztül. Ezekben az esetekben nincs is szükség 5ppm-es oszcillátorra. És természetesen ebben az esetben megoldható az automatikus téli-nyári átállás is.
Egy olcsó gps modulból is könnyen ki lehet szedni a pontos időt.
A két naponkénti súly felhúzós mechanikus toronyórák sem lehetnek valami pontosak. |
Bejelentkezés
Hirdetés |






).







