Fórum témák
» Több friss téma |
Mielőtt kérdezel, a következő két dolgot ellenőrizd!
I. A helyes tápfeszültségek megléte.
II. A kimeneten van-e egyenfeszültség.
Élesztés.
Kedves kolléga azt elfelejtetted mondani, hogy ez a 220V-os Orosz ventilátor 2,3 köbméter levegőt mozgat meg percenkén. És ezt a az óriási levegő menyiséget két 8X8cm-es ventilátor soha nem fogja előállítani. És mi csak jót akartunk nem bántásnak ajánlottuk a nagyobb hűtő felületet. És amit a kedves kolléga készít az erősítő dobozába az nem légfolyosó mert a lég folyosónak pont az a lényege, hogy a bemeneti nyílás és a kimeneti nyílás egy vonalba esik és így a forró levegő akadálytalanul távozhat a dobozbál nem pedig oda bent meg fordulva csak le rakja a port és azzal újabb gondokat okoz.
Ok!Köszi majd kiderüll a tesztnél!(Egyébként az egész eleje szellőzőrács amin a befújt levegő szabadon távozhat!
Hello, köszönöm az idődet amit rám szántál. Nem az a bajom, hogy nem fut, hanem az, hogy a torzítási értékek lehetetlenül alacsonyak. Eddig legalább nagyságrenden belül stimmelt a szimuláció a torzítás vonatkozásában, de itt most min. 30dB-el jobbat számol a program, mint ami a valóságban lehetséges lenne.
Meg kellene építeni és kimérni, a nyákot mérgemben már megterveztem. A hozzászólás módosítva: Dec 26, 2012
Vaksi voltam. Most, hogy tüzetesebben megnéztem a rajzodat, látom spektrumot analizáltál.
Sziasztok! Van egy WaveMaster 240 Hangfalszettből kiszerelt erősítőm. Az lenne a gondom, hogy a transzformátor bemeneti kábelei lejöttek az elsődleges áramkörről, amin 3 poti és két kapcsoló van.
Visszaforrasztottam a helyére, de valamiért csak a hangot közvetíti, de nem erősít, szóval a hagszórók halkan szólnak max-ra csavart állapotban is. Próbáltam újraforrasztgatni, hátha érintkezési hiba, de nem oldódott meg a probléma. Nem tudjátok mi lehet a gond? 2 db TDA2030A IC-vel szerelt erősítőről van szó. Szerintem a hibának nincs köze a trafóhoz. Segítségetek előre is köszönöm! Ha kell töltök fel képeket az áramkörökről. A hozzászólás módosítva: Dec 26, 2012
Szia! Kép többet mondana, nem kéne találgatni mi van benne.
Itt vannak a képek.
A vezetékszakadásnak mi volt az előzménye? Leszakadt a trafó?
Ezen a panelen van egy U1 jelű műveleti erősítő. Egyetlen aktív elem az előerősítőben. A zöld és a narancs vezetéken kéne tápot kapnia a 4. (-) és a 8. (+) lábára. Ha a trafó a panelhez ért, vagy a leszakadt hálózati feszültséget vivő vezeték elkalandozott, ez az IC tönkremehetett. A hozzászólás módosítva: Dec 26, 2012
Ki lett szerelve az erősítő az eredeti helyéről, és egy dobozba akartam beépíteni, amikor a potis részt beragasztottam a doboz lapjába akkor a trafó súlya lerántotta a tápkábelét az áramkörről, és ezt kellett visszaforrasztanom. (de ekkor persze, nem volt áram alatt) A piros és fekete vezetékek amik a hangszóróba csatlakoznak, egyszer rá lettek kötve egy rossz elfüstölt hangszóróra. Ez okozhatta a problémát?
A hozzászólás módosítva: Dec 26, 2012
Ha a végfok ment volna tönkre, semmi hang nem jönne belőle.
A TDA2030 melletti két nagy kondenzátoron meg tudnád mérni a feszültséget?
17.8 V folyik át rajtuk.
A hozzászólás módosítva: Dec 26, 2012
Üdv.
Ha minden igaz szimmetrikus a táp. Mind a két kondin ezt a feszültség értéket méred? És a kondikhoz képest polaritás helyesen a közös ponthoz képest plusz és mínusz? A hozzászólás módosítva: Dec 26, 2012
Egy tized V volt az eltérés. De lemérem még egyszer. Ezt a polaritásos dolgot nem értem. A kondikkal nem babráltam, gyári állapotukban vannak bekötve.
UPD: Pontosan egy tized Volt az eltérés. Az egyiken 17.74 V folyik át, míg a másikon 17.84 V. A hozzászólás módosítva: Dec 26, 2012
Üdv.
Tudna valaki segíteni, hogy mi okozhatja a hibát? Néha 2-3 sec. re beáll és szól, aztán durr ugrik ki a DC. Mind két oldal ez játsza. IC1 re tippeltem első körben cseréltem tl071 re de ugyan az. Most kivettem és a 3-6 láb át van hidalva így se jó. Már azóta IC2 2es lába is földön van, eredmény semmi. R10 et megmértem, 998R~1K elvileg jó. LM318 már a 2. Lehet ezt helyettesíteni? Lehet hogy ez is rossz ? Köszi
Ez eddig biztató. A 8 lábú IC-re vajon eljut-e?
A két nagy kondi közös pontja a test. Ide tedd az egyik mérőcsúcsot, a másikkal mérd meg az IC mind a 8 lábát. A pötty az egyes és az óramutató járásával ellentétesen van körbeszámozva. A 4-esen negatív, a 8-ason pozitív feszültséget kell tapasztalni, 10-17V körülit. A többi lábon 0V a várható érték.
A két nagy kondinál nem látok közös részt. Mindkettőnek két különálló lába van.
A hozzászólás módosítva: Dec 26, 2012
De a két kondinak kell legyen egy közös pontjuk ahol a 2 kondi 1-1 lába össze van kötve és azt hívjuk közös ("test") pontnak és ide megy még a trafónak a közép kiágazása. Egyik kondinak a + a másiknak a - lába van. (ezek összekötve)
A hozzászólás módosítva: Dec 26, 2012
Akkor hagyjuk ezt a módszert
![]() Feltehető, hogy a vezeték leszakadása megviselte a panelt. Óvatosan hajlítgasd, hogy hátha megjavul egy pillanatra.
Most már látom a közös pontot. Elvégzem a méréseket.
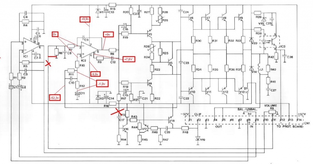
Szia! C11 honnan veszi a bátorságot, hogy R12-őn feszültséget ejtsen?
Vagy egy egyszerűbb, bár már megtaláltad, a fehér vezetékhez képest mérj. (A trafóból jön ki és egymás mellett van a panelon sárga-fehér-sárga)
Pontosan ahogy leírtad, eljut a feszültség az IC lábaihoz.
Nem ejt rajta, mind két oldalán -1v van bocs ha félre érthető a rajz. De jó hogy mondtad mert fordítva volt benne a kondi. De nem változott ugyan úgy -1v.
Elektromosan rendben a készülék. Érintkezési, csatlakozási hibát kell keresni.
Csatlakozó kábelt ellenőrizd. A potis panelt hajlítgasd meg óvatosan.
Valami új tipp?
Jó lenne ha működne, a dobozt már összeállítottam neki.
Nem tudom mekkora R10, de a nem-invertáló bemenet nA nagyságrendű áramától nem illik rajta 1V-nak esni. Az R11-en folyó áram merre talál utat a GND felé?
A potival tudom szabályozni a hangerőt (elv. itt nem lehet probléma), ha letekerem akkor elhallgat, ha maxra rakom akkor csak halkan szól. Még ekkor is lehet, hogy a potiknál van a gond?
A hozzászólás módosítva: Dec 26, 2012
A TDA2030-as panelen a J5 csatlakozóba a fehér illetve a piros vezeték helyén adj jelet! Meglátod jók-e a végfokok.
R10-1K és én arra tippelek hogy R10-IC2 húzza le annyira.
Csak nem merem kivett IC2 nél bekapcsolni nehogy a tranyók elpukkanjanak. |
Bejelentkezés
Hirdetés |














Jó lenne ha működne, a dobozt már összeállítottam neki. 




