Fórum témák
» Több friss téma |
- Ez a felület kizárólag, az elektronikában kezdők kérdéseinek van fenntartva és nem elfelejtve, hogy hobbielektronika a fórumunk!
- Ami tehát azt jelenti, hogy a nagymama bevásárlását nem itt beszéljük meg, ill. ez nem üzenőfal! - Kerülendő az olyan kérdés, amit egy másik meglévő (több mint 17000 van), témában kellene kitárgyalni! - És végül büntetés terhe mellett kerülendő az MSN és egyéb szleng, a magyar helyesírás mellőzése, beleértve a mondateleji nagybetűket is!
Igen figyelek rá. Köszönöm a gyors választ.
Ja igen, most ugrott be hova is megy a kis tranzisztor. A beültetési rajzhoz képest 180 fokkal fordítva kell majd betenned.
A hozzászólás módosítva: Dec 28, 2012
Én is ebbe az áramkörbe tervezem a biztosítékot, pont a rövidzár miatt, mert egyszer már sikerült összehozni egyet. Van benne egy nagy elkó, tehát akkor tohonyát kérjek a boltban?
Ja és a tekercset UTP-ből csináld. Kipróbáltam. Legolcsóbb, egyszerű, nagyszerű.
Hello! Már az elején át kellett volna csoszogni, a fémkeresős topikba! üdv! proli007
Rendben van. Mivel a kérdésem általános volt és elég amatőr jellegű gondoltam itt teszem fel.
Sziasztok! Segitségt szeretnék kérni. Gsm modult keresek, de nem kell extra parancsokat végrehajtania, szimplán annyi lenne a feladata hogy legyen rajta két relé kimenet (tehát két dolgot szeretnék vele kapcsolni)
Találni erre a célra ugynevezett gsm kapunyito modult kompletten 8-9 12 ezer forintért. Csak szeretném tudni hogy van e rá valami olcsobb megoldás!? Előtre is nagyon köszönöm. Bocsánat hogy ide is de nem találom a helyét.
Szia!
Igen nagyjábol ez lenne a lényege hogy nagy távolságból is ki be tudjak kapcsolni egy 12 voltos és egy 230 voltos kapcsolot (relét)
Nagyjából az elv:
van egy 230 voltos betáplálás ami egy 12 voltos akutoltöt hajt meg ami egy aksit tölt és tart karban folyamatosan. Az akurol pedig egy 12 voltos fogyaszto (rádio) megy! A két kapcsolo az egyik a betáp és a töltö közé kerülne a másik pedig az aksi és a rádio közé. Tehát a lényege hogy mesziről ki tudjam kapxsolni az aksitöltőt és a rádiót.
Sziasztok!
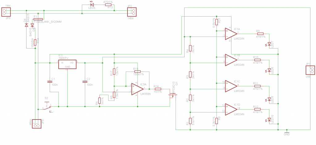
Ebben a kapcsolásban a 2 nyomógombnak milyen szerepe van? Végigolvastam a cikket, tegyük fel, hogy 128Hz-es 'pörgető' frekvenciát választok, akkor ha lenyomom az 'S2'-t, akkor 128Hz lesz az órajel a számlálóláncnak, de 'S1' mit csinál? A kapcsolók közös pontjai, és a 10K-s ellenállás a földre megy, csak hibás az elvi rajz. A hozzászólás módosítva: Dec 29, 2012
Némi tárolás jelleget érzek benne.Egyik nyomógomb egyik freki ,másik nyomógomb másik freki kiválasztása.
Sziasztok.
Tud valaki segíteni ezt: http://imageshack.us/photo/my-images/706/img20121229101137.jpg/ http://imageshack.us/photo/my-images/5/img20121229101120.jpg/ az erősítőt beüzemelni? Sajnos nem találok rajzot hozzá. A hűtőn van egy 9v-os feszültségszabályozó szabadon, azt nem tudom/találom, hogy a panelon hova kell bekötnöm, hogy áram alá kerüljön a rendszer.
http://pdf1.alldatasheet.com/datasheet-pdf/view/330434/SANYO/STK433-320-E.html itt az stk433 mas datasheet-je ebből remélem megtalálod
Helo!
Azt szeretném kérdezni, hogy ebben a kapcsolásban mi okozhatja a 7805 instabil működését. Itt arra gondolok, hogy egyik bekapcsoláskor még 5V-ot ad, a következőnél már 8V stb. Szóval ezt mi okozhatja?
Én úgy látom hogy In re is meg Out ra is 100 nF kondit tettél ez nem lehet az oka (javítsatok ha mégis ) In re 330nF Outra 10nF vagy egyszerűen csak rossz a 78-as
Hello!
Miért kellene a 78-ra kisebb kondit tenni? Inkább még plusz 10µF-os elkót. De nem egy szép dolog, ha a Fet elveszi a kijelző tápját, az 324 meg megkapja a stabi előttit. Az osztón keresztül visszatáplálhatja a +5V-os részt. üdv! proli007
Miért kéne igen a 10µF kondi jó ötlet de ha beírod a netre 78l05 datsheet ott intput 330 nF használ outra meg 10 nF és kerámia mindkettő lm317 van a 10 µF elkó meg a 100 nF kerámia tudomásom szerint de ittvan http://www.hestore.hu/files/ts78lxx_series.pdf ez tantált ír de kerámiának is jónak kell legyen
A hozzászólás módosítva: Dec 29, 2012
Én ennél combosabbakat szoktam használni
Persze itt szerintem nem ez a gond.
Hello!
Nem tudom melyik adatlapot nézed, felénk a 0,1µF az 100nF. De egyébként mindegy, nem a kondi kapacitásának csökkentésével fog a gondja megoldódni, maximum nőni.. Én speciel a tantál kondit nem szeretem a tápon. Tapasztalatom szerint szeret a táp lökésektől bezárlatosodni, főleg ha van mögötte teljesítmény is. Időzítőnek kitűnő, fordítva bekötve vezet mint egy dióda. De ha bedurran, akkor lemegy pár Ohm értékre, oldalán kiül egy tantál csepp. (Több százat cseréltem ilyen hibával.) Amúgy a 78-as sorozat nem oly kényes gerjedésre a 79-es annál inkább (oka is meg van annak). Ott a bemeneten nem mindig elég egy 100nF, inkább 470..680nF a megfelelő érték. üdv! proli007 A hozzászólás módosítva: Dec 29, 2012
Köszi hogy szóltál nem tudom pár hónapja elnéztem és ebbe a tévhitbe éltem. De zoltán0801 szerintem a 78-asal van ott a gond mer nekem nem pont ugyanilyen hibája volt hanem azt tette(az a típus ami 1 A bír) hogy 10-20 mA-os terhelésre úgy melegedett mintha 500-600 mA kapna kicseréltem egy másikra semmi melegedés hibátlanul működött
Köszönöm a gyors válaszokat. Megpróbálom a kondit betenni, kicserélni az IC-t, amit pedig proli007 írt arra sajnos nem is figyeltem a tervezéskor. Eseteleg van valami ötleted ennek a visszatáplálásnak az elkerülésére?
a 78 ast nem csal tantál kondival lehet nekem elektró tanárom mondta nyugodt szívvel lélekkel használhatsz ugyanolyan értékű kerámia kondit
Hello!
Őszintén szólva, én az egészet nem így oldottam volna meg. Mert itt a kapcsoló Fet a táp +5V-os ágában van. (Ha jól emlékszem valami töltő, ahol nem számít.) De.. - Sokkal szebb, ha a tápot kapcsoljuk, nem a GND-t. - Én a aksi oldalon helyeztem volna el a figyelőt. A tápot a stabi előtt kapcsoltam volna egy PFet-el. Erről már járhatott volna a Led-es jelző, majd a Stabi végül az USB. - Így mindössze megspóroltad a referencia feszültséget. Cserébe jár az 5V-os táp. - Ezt a kapcsolást két nyomógombbal és egy Fet-el kiegészítve, megoldódik a táp ki-be kapcsolása, és a feszültség csökkenés figyelése is. Ha jelen kapcsoláson szeretnél módosítani, akkor esetleg a Led jelző tápját le lehet kötni fixen a GND-re, az LM324 tápját, meg egy tranyóval kapcsolni a komparátor kimenetéről. (közös-kollektor kapcsolásban.) Az R21 tetejét, meg hagyni az aksin. De ez így már "köpve nyelős megoldás" szerintem.. üdv! proli007
Köszönöm. Szóval ha jól értem, akkor szerinted a mostani megoldás nem nagyon fog működni stabilan. A te javaslatod pedig, hogy az 555-el oldjam meg a figyelést, és ennek a kimenetével szakítsam meg a 324-es táp-ját. Így akkor ugyan úgy maradhatna az USB is. Már csak az lenne a kérdésem, hogy az aksi töltés maradhat így, vagy inkább egy 13.8 V-ra beállított lm317-el kéne megoldani?
Ez a tárolási dolog eszembe se jutott. De mivel a freki fix ezért ilyen nem is jutott ez eszembe
Az első kapcsolo lényege hogy le lehessen választani a töltőt a hálozati feszültségről ( bár mondjuk ez elhagyhato egy inteligens töltővel) a második kapcsolo ami a tizenkét voltot szakitja meg az arra kell hogy a rádiot lehessen a táprol leválasztani, ezálltal kikapcaol a rádio. Ez azért fontos mert ez egy (kis átjátszo) és a folyamatos üzem miatt előfordul hogy beakad és adáson ragad a rádio. Ilyenkor egy ki-be kapcsolással simán ujraindithato. És hogy miért kell ezt távolrol gsm-el? Hát mert ez egy viztorony tetején van elhelyezve ugyhogy megközelithatö de körűlményes mindig felmászni....
Üdv az lenne a kérdésem hogy hogyan lehet egyszerű telefon aksi töltő áramkört építeni?
lenne egy két dolog amit azért jó ha tud. -valami vissza jelzés, hogy az aksi feltöltött -és vagy hogy tölt -és minél kisebb kevesebb alkatrészből kéne állnia.
Sziasztok!
Két dologban kérném a segítségetek. 1. Tudnátok-e valami olyan elemtartó dobozt ajánlani ami bírja a vizet és egy sisak hátuljára fel lehet rögzíteni és elfér benne az 3AA-s elemtartó vagy li cella. 2. Hogyan lehetne egy nyomógombos kapcsolót kiváltani, hogy csak egy sima nyomógombbal tudjam ki-be kapcsolni a lámpám.
Az elsőre valami patentos obo doboz, vagy ha nem kell mindig nyitogatni akkor csavaros.
A másodikra itt egy példa Bővebben: Link
Hello!
Halványan emlékszem mikor ezt tárgyaltátok, talán bele is szóltam de nem szívesen.. Mert nem igazán tudok aksi ügyben "jó tanácsot" adni. Vagy is nem tudom melyik aksinak milyen üzemmód mellett, milyen hosszú élettartama várható, mekkora kapacitás mellett. Ezt csak gyakorlat mondja meg. A pufferüzem szerintem nem túl jó egy aksinak, de jobb, mint a mellékelt megoldás. Mert itt nagy kérdés, mekkora legyen a tápfesz ami tölti az aksit, és közben el is látja a fogyasztót. Ugyanis itt nincs semmilyen túltöltés elleni védelem. Töltési végfeszültségen nem maradhat tartósan az aksi. Soros ellenállás mekkora legyen, hogy alakul a töltőáram így ha merül az aksi, mennyi idő alatt kellene újratöltenie stb. Szóval kérdés itt több van mint helyes válasz. A töltési végfeszültségen tartásnak ugyan a gépjármű aksi üzeme ellent mond. Viszont ott van egy kis tréning is, mert néha indítasz, fogyasztasz, és legfeljebb néhány órát mész úgy hogy a végfesz 14,5V. Minden esetre ezzel az üzemmóddal 6..7évig üzemelhet egy aksi. Bár ugye az nem ilyen típusú mint amit vélhetően használsz. Én nem szoktam szünetmenteseket javítani, (de vannak itt akik igen) de ott komolyan foglalkoznak a témával. Intelligens töltés meg ilyenek.. De hogy ezek valójában hogyan működnek nem tudom,mint azt sem hogy van-e valós hozadéka a dolognak. Mert állítani sok mindent lehet, de én csak annak hiszek amit látok. Az is viszont hosszú ideig tartana. Biztos, hogy aksi sem mindegy milyen. Én legalább is azt tapasztaltam, hogy a gagyikat "elfújja a szél" a "normálishoz képest". Amúgy nem csak a 324, hanem az USB stabilizátor tápját is. (De már nem emlékszem mik voltak az eredeti kritériumok a működésnél.) üdv! proli007 |
Bejelentkezés
Hirdetés |





Persze itt szerintem nem ez a gond. 




