Fórum témák
» Több friss téma |
Hello! Újraindítható monostabil, felfutó vezérlő éllel. üdv! proli007
Hello!
Forgó: "Szeretném valahogy az áramforrásom állapotát a legegyszerűbben kijelezni, például ha 11V-ra esik le a feszültség használat közben, gyulladjon ki egy piros led. " - A kapcsolás, ha az akkumulátor feszültsége 11V alá esik jelez. - Ez után a jelzés tárolódik, hiába emelkedik újra fel a feszültség. Törölni a jelzést, újra tápfesz alá helyezéssel lehet. (VAgy a C2 kondi rövidre zárásával.) - CMOS 555 használata esetén, a nyugalmi áramfelvétel kb. 150uA - A jelzés küszöbfeszültségét, a P1 trimmerrel lehet beállítani. (Csak kisteljesítményű zéner alkalmas hozzá, mert a "nagyáramúak" törésponti feszültsége ezen áramértéken nemmegfelelő.) üdv! proli07 A hozzászólás módosítva: Dec 28, 2012
Helo.
Az nem okoz gondot, hogy a 7 es láb közvetlenül a tápra van kötve?
Hello!
Helytálló a kérdés, köszönet érte! Kijavítom, és egyben kérem a Modikat, cseréljék le a rajzot, ezt meg töröljék! Köszi! proli007 A hozzászólás módosítva: Dec 28, 2012
Sziasztok!
Már kértem itt egy kis segítséget pár sorral fentebb! Kaptam is választ bár nem azt amit én szerettem volna! Igaz részben az én hibám pontatlanul tettem fel a kérésem! Köszönöm proli007 az eddigi segítségét és az alábbi leírtak alapján szeretnék egy kapcsolást. Csatolok egy képet és egy befejezést szeretnék kérni valakitől egy rajz formájában. A lényeg hogy az időzítés rögtön táp ráadásakor induljon majd a beállított idő elteltével kapcsoljon le és ne induljon újra csak ha a táp megszűnik majd újra rákapcsoljuk. Előre is köszönök mindent!
Hello!
Nem értem. Küldtem neked linket, hogyan kell megoldani. De ha az nem érthető, akkor remélem ez, az.. üdv! proli007 A hozzászólás módosítva: Dec 29, 2012
Szia! Ismét köszönöm! Talán ha nehezen is de felfogtam! Amit küldtél megépítettem de nem tudtam állítani az időt! Valami miatt nem úgy működött!
Megépítem ezt is talán ez menni fog! Köszönöm és bocsi hogy értetlenkedek és ismét munkára fogtalak! ígérem ha ez sem megy se írok több kérést. Még egyszer köszönöm!
Hello!
Nyugodtan írjál. De ha "nem megy" (ami számomra nem információ), akkor valami hibát követsz el. A 100sec egyébként már "nem áll jól" az analóg időzítőknek, a kondi szivárgási árama miatt. Az időt az RC tag határozza meg, ami itt az R1-C1-P2 személyesít meg. üdv! proli007 A hozzászólás módosítva: Dec 29, 2012
R-C tag tudom hogy az befolyásolja! Akárhogy módosítom nekem kb 1 másodpercre húz meg és nekem kb 5-120 másodperc kellene! A relét elbírná a 3 láb kimenet vagy jobb lenne egy tranyó bele?
Hello!
- Általában 100mA-es reléig nincs gond. - Meg lehet mérni a kondin emelkedő feszültséget. Annak a T=R*C függvénynek meg kell felelni. (Ami alatt a kondi 0-ról eléri a tápfesz 63%-át) - Nem lehet, hogy valami szűretlen tápfeszültségről működteted az IC-t és ezért nem működik? üdv! proli007
Egy LM2576-5G ic-ből épített tápról szoktam tesztelni mindent 5-24V 3A tud a próbatápom.
Rengeteg kapcsolást teszteltem már ezzel és sok 555 időzítőt is! Nem volt még gondom vele. Felteszem amit küldtél tedd meg hogy megnézed hogy jól terveztem-e meg! Előre is köszönöm! Ui: Az alkatrészek mind 1% ellenállások a kondik is elég profik.
Hello!
Ez jó így. De a valóságban tegyél a tápra is szűrőkondit és a 7-es lábat nem kell a GND-re kötni, lóghat a levegőben is. Én csak a szimulátor miatt tettem oda, ne sérelmeze, hogy nincs bekötve. üdv! proli007
Nos összedobtam gyorsba egy tervet! megtennéd hogy megnézed jó lett-e? Tudom nem szép munka de csak 1 db kell belőle és már kedvem sem sok van hozzá! Köszi az eddigi segítséget is!
A hozzászólás módosítva: Dec 29, 2012
Hello! Jó ez, de nem tettél a tápra szűrőkondit ahogy javasoltam.. Relé belemegy? üdv! proli007
A hozzászólás módosítva: Dec 29, 2012
Szia! Köszi! A relé bele igen! Lomex-től vettem annó vagy 40 db most ilyen mag hasonlókhoz használom el.
Kondit azért nem tettem bele mert elvileg egy kapcsolóüzemű dugós táp lesz benne annak a 230-as részét fogja egy kültéri mozgásérzékelős lámpa kapcsolni így a táp elvileg szűrt! Egy megoldás esetleg érdekelne hogy hogy lehetne 230 ból közvetlen ezt a kis időzítőt meghajtani trafó nélkül! Van ötlet?
Hello!
Meg lehet oldani, csak értelme se sok van. Legfeljebb, ha a jelzés is közvetlen 230V-ról megy. Pld. mint itt. Csak még egy tranyó kell, mert ez fordítva megy. Ha 230V, akkor 24V-os relé, TLC555 kellene, hogy csökkenjen a fogyasztás. Plusz egy tranyó, meg X2-es kondi a tápnak ami manapság sorba tönkremegy. (Lásd gázkazános topik.) Kondi a tápra nem a szűrés miatt, hanem azért, hogy a relé rángatása és a TotemPole kimenet ne hasson vissza a tápfeszen keresztül az IC működésére. üdv! proli007
Oké! Már tiszta vagyok! Akkor ha jól értem a tápra elég egy 100uf is közvetlen a bemenetnél?
Köszönök mindent ha levasaltam és kész beszámolok ígérem! Köszi mindent!
Sziasztok.
Keresgéltem a neten tápegység kapcsolásokat, de rengeteg van és nem tudok dönteni, sokat az angol miatt nem is értek igazán, így inkább kérdezek. A legtöbben 555 IC van, így ezért kérdezek itt hátha valaki tud egyet ami megépíthető akár próba nyákon. Olyan tápra lenne szükségem, ami egy autóba lenne. bemenő fesz 12-14.7V A kimenő max 5V (pic miatt) de a ledekhez Min 4A áramerősség kellene tudnia. lehetőleg kis méretben megépíthető legyen. vagyis nem asztali tép méretben. 50mm x 80mm be bele kellene férjen.
Hello!
- Vannak kapcsolóüzemű stabilizátorok. Az 555 az egy időzítő, csak sok mindenre jó. De egy LM2576T sokkal célszerűbb megoldás. (Irány a Dc-Dc topik.) - Az, hogy a PIC 5V-ról jár még nem jelenti azt,hogy a Led-eknek is arról kell üzemelni. Az simán mehet a 12V-ról. Meghajtó így is úgy is kell. Teljesen értelmetlen Led-ek számára 4A-t stabilizálni.. Akkor viszont a PIC-nek egy sima 7805 vagy 78L05 is megfelel. üdv! proli007
Proli007 megelőzött (gyorsabban gépel).Teljesen felesleges tápegységet építeni a PIC ellátásához, azt egy stbkocka is tudná kis hűtéssel (esetleg). A LED-ek nagyon jól elmennek a 12v-ról (sor-oszlop-áramgenerátor). Vagy egy egyszerű BUCK konverter pl. LT 1765-tel (vagy hasonlóval), ha több elektronika van(nagyobb az áramigény) a vezérlésben.
A hozzászólás módosítva: Dec 29, 2012
A meghajtó 79HC595 is 5V-ról megy, így közös tápon van ezért kell a 4A minimum.
A kérdésemet felteszem akkor DC-DC-ben
Hello!
Jóember! A 74HC595 (gondolom nem 79) nem közvetlen hajtja meg a 4A-nyi Led-et, valami meghajtó az után is kell. Nem? üdv! proli007
Igen bocsi 74hc595.
Nem kell, mert nem a led + áramát, hanem a testjét kapcsolja. Már működik a dolog 1 éve, csak 2db 7805-el (2A es) ami párhuzamosan van kötve. Elég nehéz potival belőni, hogy a terhelés egyforma legyen. Az első próbáknál elég volt az 1 db. 2A es 7805, de ahogy bővült kevés lett, viszont nem volt hely. Kívülre került a két hűtőbordára szerelve. Mivel át lesz alakítva kicsit, így a hely nagyobb lesz, de az alap nyákon nem tudok változtatni. Ezért stabil külön táp kellene, amiről az alap nyákra már csak a test és a +5V(4-5A) kötöm be 2db vezetékkel. A hozzászólás módosítva: Dec 29, 2012
És ha megfejelnéd egy tranyóval a 7805-öt?
Hello!
Gondolod, hogy 12..14V-ból 30..36W-ot célszerű hővé alakítani? De menjetek át a sima táp topikba, mert figyelmeztetés lesz a vége.. üdv! proli07
Szia!
Én már átmentem, de először nem lehetett tudni mennyi az annyi(csak aPIC-hez elég lett volna). A hozzászólás módosítva: Dec 29, 2012
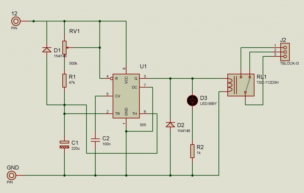
Szia Proli007! Nos ahogy ígértem beszámolok a kész kapcsolással! Egy része működik a másik nem! Táp ráadásakor behúz a relé de sajna még a 10 perc elteltével is bent marad nem kapcsol le! r-c tag ahogy írtad 220uf és 47k 100k potival a reléhez tettem egy ledet hogy lássam a működést! Mi lehet a baj? Csatolom a tervet. Kérlek adj valami ötletet! A 7-es lábat kikötöttem belőle.
proli007 hiányában csak annyit: az időzíző (220uF) szivárgási árama valószínűleg nagyobb, mint a töltőáram, ezért nem tud feltöltődni a kikapcsolási szintre, ami a tápfeszültség kétharmada lenne. Először próbáld az időzítést kisebb időtartamra állítani, vagyis az 500k ohm értékű potmétert rövidzárba kell fordítani. Ha így működik, akkor a kapcsolással nincs gond, csak az elkót kell kicserélni valami alacsonyabb szivárgási áramú típusra. Jó lehet egy tantálkondi helyette.
|
Bejelentkezés
Hirdetés |
















