Fórum témák
» Több friss téma |
Szia! Köszönöm a választ de nem 500k poti van benne mint hogy azt előzőben írtam csak 100k! Az lenne jó ha 5-120 kb másodpercig menne! Megpróbáltam már a rövid zárat is de sajna nem megy. Tanácsod megfogadva kicseréltem tantál kondira! Így megy! Viszont csak 1uf van és ez meg túl kicsi időzítésnek! Közelemben nincs ilyen bolt sajnos.
Egyéb ötlet?
Szia! Meg lett a megoldás! Tantál helyett egy low esr kondit raktam bele és láss csodát tökéletes! Köszönet a kapcsolásért és a segítségért proli007-nek és mex-nek!
Ha valakit érdekel a javított verziót felteszem ide. üdv: thecyrus
Hello!
Nem a Low ESR miatt megy, hanem mert speciel, ennek a kondinak kisebb a szivárgási árama , mint az elsőnek (vagy az első nem jó polaritással volt belerakva). De számtalanszor leírtam, hogy analóg módon (kondi töltéssel) az értelmesen elérhető időzítés az egy perc. Ez felett a kutya vacsorája.. üdv! proli007
Szia! Az első kondi is jól lett berakva! Hidd el annyira béna azért nem vagyok.
Akárhogy is most pont azt és úgy csinálja ahogy szerettem volna 5-25 sec 10 indításból 10 ugyanaz az idő mérhető ez nekem megfelelő a célra. Olyan alkatrészekből kel megoldanom ami van és ahogy írod biztos jobb egy pic vagy más digitális kütyü de az a pár 1000 alkatrészem ami van abból kell dolgozni és nem véletlen kérdeztem sokkal jobban hozzáértőktől!A pic nekem még kínaibb!
Sziasztok!
Keresek egy olyan időzítő áramkört, ami a bemeneten jelentkező jelváltásra indul, de csak egyszer. Tehát a bemenet kizárólag a bekapcsolás utáni első jelet vegye figyelembe. Első körben arra gondolok, hogy egy monostabil áramkör kimenete billentsen egy bistabilt, aminek a kimenete össze van ÉS-elve a bemenettel. Ez akkár egy duál 555 (556) ic-vel megoldható lenne. Van erre a problémára valami konkrét kapcsolás? Mivel sok kell belőle, fontos, hogy olcsó alkatrészekből legyen! Köszönöm a segítséget!
Hello!
Kicsit visszalapozol, pld.ide, megtalálod a megoldást. Csak kicsit fordítva, mint írtad. Először tárol, utána időzít. (Kolléga úgy is megvezetett, mert mint kiderült, nemis ezt akarta. De így lehet Te tudod használni..) üdv! proli007 A hozzászólás módosítva: Jan 3, 2013
Helo!
Szeretnék egy kis segítséget kérni, még két éve az iskolában csináltunk egy kapcsolást 555 IC-vel, amivel lehetett szabályozni a négyszögjel kitöltési tényezőjének magas és alacsony szintjét is. Szóval ha esetleg valakinek lenne egy kapcsolási rajza, vagy ötlete azt nagyon megköszönném.
Ha belelapozol a témába biztosan találsz kapcsirajzot
Szia!
Keress így a témában.
Köszönöm szépen mindkettőtöknek!
Hi!
Szeretnék készíteni egy olyan áramkört ami bekapcsolásakor fokozatosan (2-3 másodperc) alatt éri el a maximum fényerőt, kikapcsoláskor pedig fokozatosan csökken a fényerő egészen 0-ra. Az elképzelésem egy 555-ös pwm es kapcsolás. Ez a kapcsolás alapján csináltam a pwm-et, C2 és D1 helyett egy 10k-s potit tettem be, így működött a fényerőszabályozás 1 db LED-en. Poti helyett a csatolt áramkört tettem be, de az 555-ös CV lábán fix ~10V van ~15V-ról táplálva az áramkört. Hogy lehetne ezt a funkciót megvalósítani?
Hello!
Igaz ez nem 555-el megy, de ajánlom, hogy ezt a kapcsolást építsd meg helyette. üdv! proli007
Üdv mindenkinek
Én egy olyan kapcsolást keresek ami ha meg kapja az áramot ki-be kapcsolgasson egy relét. A ki-be kapcsolási időt lehessen állítani 0 és 5 perc között. Lehetőleg potival lehessen szabályozni. Segítséget előre is köszönöm
A gugli a barátod , az 555 nem tud 5 perces időzítést .
Reálisan ezt digitális számlálóval, vagy mikrokontrollerrel lehet megcsinálni.
Hello!
- Nem írtad, hogy a ki és bekapcsolási időt egymástól függetlenül egy egyszerre szeretnéd állítani. - Egy perc felett már nem időzítünk 555-el. - Időt nullától nem szabályozunk, részben mert a szabályozás átfogása végtelen lenne, másrészt értelmetlen is. De egy "perces" astabilt rajzoltam neked. Ha független időt szeretnél állítani, ahhoz van egy "komplett" is itt. Feljebb itt a kapcsolási rajza is. üdv! proli007 A hozzászólás módosítva: Jan 21, 2013
Köszönöm a helyre igazítást és a rajtot. Úgy szeretném hogy 1-5 perc között mennyen egy motor majd 1-5 perc között álljon. Tehát ahogy írtad külön kellene állítani.
Köszönöm a segítséget
Hello!
Akkor építsd meg a belinkeltet, vagy akár ezt. Szerintem számtalan ciklikus rajzot tettem már fel. üdv! proli007
Sziasztok!
Nekem egy olyan kapcsolásra lenne szükségem, amely egy relé behúzását is és az elengedését is késlelteti néhány ÓRÁIG. A legjobb az lenne, ha potméterrel szabályozható lenne a dolog. A relének egy infravörös lámpát kell működtetnie. Én találtam egy kapcsolást, de nem vagyok benne biztos, hogy ez az ami nekem kell. Továbbá nem értem, hogy az optocsatolónak mi a szerepe? Próbálkoztam két tranzisztoros astabil multivibrátorral, de annak kissé instabilnak tűnik a működése. Bővebben: Link A hozzászólás módosítva: Jan 27, 2013
Olyan ütemadót akarnék készíteni ami percenként 180 impulzust ad le a szünet és a bekapcsolás lehet 50-50% kitöltésű.
Állítani is szeretném gyorsítani, lassítani kb +-50 impulzussal. Tudnátok segíteni ekkor hogy érdemes méretezni az elemeket 555 esetén? Vagy van más javaslat esetleg? A tápfeszültség 12V lenne de hogy stabil legyen 5V ra stabilizálnám arról menne. köszi
Üdv mindenkinek!
Az 555-ös IC-nek egy viszonylag speciális alkalmazásában szeretnék tanácsot kérni. (Részletesebb háttérinfók az index fotós fórumon: slave vakuvezérlő építése topicban.) Megpróbálom a lényeget röviden összefoglalni: Kell egy változtatható időzítés, kb. 20us - 50ms tartományban. Ez eddig sima ügy (egy poti .A késleltetés egy vaku fénymennyiségét fogja korlátozni, azzal, hogy x idővel az indítás után leállítja. A vaku kisülési görbéje lényegében egy gyors felfutás után egy exp lecsengés, és jellegében minden vaku esetén egyforma (matematiaki értelemben "hasonló" . A kisülési cső elég jó közelítéssel ohmosnak tekinthető, és ugyan szoktak soros induktivitásokat is alkalmazni (maradékenergia kihasználása céljából), ezt elhanyagolva is elegendő pontossághoz jutunk (fotózásban 10-20% már elég jó. ![]() A hasonló kisülési görbék között a "szorzótényező" a kisülést modellező RC-tag időállandója. (A vakucső tipikusan néhány ohm, az energiatároló kondi ~1000µF körüli.) Ha egy adott vakuhoz (adott időállíndóhoz) kalibrálom a potmétert, akkor más időállandójú vakukhoz nem lesz jó a kalibráció. A triviális megoldás az, hogy az 555-ös időzítő kondiját kell módosítani, így a poti kalibrációja megint pontossá tehető. Viszont: szebb (és talán egyszerűbb is) lenne ha potival (fokozatmentesen!) lehetne állítani az 555 időállandóját, úgy, hogy a kalibráció érvényes maradjon. Az alapötletem: ne a szokásos helyen szabályozzuk az időzítést, hanem a referenciafeszültséggel. (azt hiszem az 5-ös láb, ahogy egyébként a 2/3 táp van.) Ha itt készítek egy kalibrációt, akkor utána az egyébként szokásos töltőellenállással tudom az időállandót variálni, és az időzítést így az adott vakuhoz illeszteni. Na most ez szép és jó, de azt olvastam valahol, hogy a triggerfeszültség ugyan általában elég ha 1/3 táp alá megy, de ha a referenciafesz bemenetet használjuk, akkor annak a fele alá kell mennie. Amitől kicsit félek, az az, hogy a rövid idők esetén igen kis feszültségig kell a referenciával lemenni, a bementet viszont ha mondjuk egy tranyóval indítom, akkor ott legfeljebb a CE maradékfeszig (gondolom 0,2-0,3 V-ig) tudok csak lemenni. Most jobban átgondolva, azt hiszem kiszámolhatnám, hogy az 50ms-hoz tartozó időállandó esetén 20us alatt meddig emelkedik a fesz, és ha eléri a 0,6V-ot, akkor semmi gond. Bár most így hirtelen - pláne, hogy 3V-ról kéne mennie -, ez így ránézésre se lesz jó. Mondjuk a tápot esetleg felemelhetem 9V-os elemre, meg az alap 2/3 táp fölé még, de hogy ez elég lesz-e, most kétségesnek tűnik.... Esetleg ha valakinek van valami jó ötlete, meglátása.... Esetleg talán más IC-vel lenne érdemesebb?Hát nem lett rövid, de a kérdés sem olyan egyszerű. Köszönöm! Idézet: „Esetleg ha valakinek van valami jó ötlete, meglátása....” Első kézből azt mondanám a problémádra, hogy mikrokontroller.
Igen, a hosszútávú elképzelés mikrokontrolleres megoldás lenne (még további funkciókat is tudnia kell majd), de elsőre valami egyszerű, kis fogyasztású (CMOS verzióval csinálnám), könnyen megépíthető megoldást szeretnék.
A prototípus nem lesz kalibrált (nem lesz adott vakuhoz illesztés), így az egész "probléma" fel sem merül. Egy poti aztán kész. ![]() Közben gondolkoztam, a fenti dolog/ötlet biztos nem fog menni: belegondolva a 20us több mint 2000x kisebb az 50ms-nál, így minden bizonnyal mV nagyságrendbe esne a referenciafesz, ez tuti nem lesz jó. Sebaj!
Hello!
A kapcsolás nem erre való. Egy 555-el, legfeljebb egy percig lehet késleltetni. A kívánságodat pedig pontosítani kell. - Mire indul a vezérlés.. - Mennyi tól-ig ideig kell várakozni a bekapcsolással.. - Mennyi t-l-ig ideig égjel a lámpa.. - Ha kész a művelet mi történjen. Egyszer működik, vagy ciklikusan... Mert ezek nélkül mondani sem lehet semmit. üdv! proli007
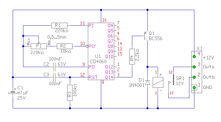
Hello!
Tessék, remélem megfelel. De stabil ez 12V-ról is. Tápra tegyél kondit. üdv! proli007
Szia!
A "berendezés" egy infravörös lámpát kapcsolgat egy terráriumban egy állat felett. A lámpa jó lenne, ha olyan 2-3 órán át világít, mert nem túl nagy teljesítményű a dolog. 2-3 óra után kikapcsol és vár 3-5 órát (nem világít). 3-5 óra után ismét bekapcsol (ha lehet magától) és ismét világít 2-3 órát. És ezt játssza az idők végezetéig, amíg a hálózattól való megszakításra nem kerül a berendezés. Tehát automatikusan. Ilyesmire van lehetőség? Én NE555-tel negyed órát is időzítettem már. Találtam egy rajzot, nem tudom, hogy hasznosítható-e?RAJZ
Fontos lenne 555-el? Megoldható lenne mechanikus kapcsolóórával is.
Pl. egy ilyennel. A hozzászólás módosítva: Jan 28, 2013
Ilyenem van egy, de nem tudom hogy működik.
|
Bejelentkezés
Hirdetés |




Akárhogy is most pont azt és úgy csinálja ahogy szerettem volna 5-25 sec 10 indításból 10 ugyanaz az idő mérhető ez nekem megfelelő a célra. Olyan alkatrészekből kel megoldanom ami van és ahogy írod biztos jobb egy pic vagy más digitális kütyü de az a pár 1000 alkatrészem ami van abból kell dolgozni és nem véletlen kérdeztem sokkal jobban hozzáértőktől!






