Fórum témák
» Több friss téma |
500V-ból teljesíddal közvetlenül előállítható a 230V váltó egy imverterrel. Még DC--DC konverter sem kell.
Ne haragudj de mi az a
Idézet: ?„teljesíddal” Azonkívül az is gond lehet, hogy a napelem feszültsége és árama a napsütéstől függ.
Teljes híd az egy topológia. pl az alábbi linken szereplő sematikus rajz is ilyen: Bővebben: Link egy ilyet kell építeni. Ha ennek a bemeneteit átlósan vezérelve meghajtod pl 50Hz-es szinusz PWM jelével akkor meglehet valósítani vele a szinuszos invertert. Ez kicsit bonyolultabb, de ebben az esetben nem baj ha ingadozik a bemenő feszültség mondjuk 320-600V közt mivel a visszacsatolás úgy módosít a vezérlésen, hogy a kimeneten megfelelő legyen a feszültség.
A másik megoldás ha pl a napelemek feszültségből előállítasz egy nagyfesz buck dc-dc konverterrel stabil 320V-os és arra akasztasz rá egy sima 50Hz-ek kapcsolgató teljeshidat, így kapsz egy a piacon csak "módosult szinuszos" inverternek nevezett dolgot.
Teljes híd. (Full bridge)
Lehet mindenféle átalakítókat összekötözgetni egymás után, de minden fokozat legjobb esetben is min. 10-20% veszteséggel fog jáni. Ha két fokozatod van, akkor a veszteségek összeadódnak... Érdemes lenne elgondolkodni azon, hogy mi is az elérendő cél (mit is szeretnél tudni róla megtáplálni, mekkora teljesítmény tartományban kéne tudni üzemelni, stb), hogy ne arra menjen el a megtermelt teljesítmény java, hogy elfűtöd az átalakítón. Ha pl. rendes, színuszos 230V kell a kimeneten, az nem is olyan egyszerű dolog, viszont a fogyasztók döntő többsége nem finnyás, és nem ragaszkodik a színuszhoz. Tisztázni kell azt is, hogy mi történjen akkor, ha a napelem nem termel akkora teljesítményt, mint amennyit a fogyasztóid fel akarnak venni. A hozzászólás módosítva: Dec 28, 2012
Nem a teljesítmény a lényeges, hanem hogy télen menjen a kazán a keringető szivattyújával (el ne fagyjanak a vízcsövek a házban), nyáron nehogy leolvadjon a mélyhűtő és esetleg a számítógépen el tudjam olvasni az okos hozzászólásaitokat
Sajnos a motorikus fogyasztók jobban szeretik a színuszos feszt, ezért gondoltam pl. akkuhiányos szünetmentes tápra, ami egy stabil 12 vagy 24 V-ról mehetne.
Egy olyan komplett, profi megoldás, mint amire Te gondolsz, az az én képességeimet kissé meghaladja. Jobb lenne "össze legózni" a dolgokat, csak a feltétlen szükségest megépíteni. A hozzászólás módosítva: Dec 28, 2012
Említed a felesleges dolgok kihagyását. Pont azért javasoltam a fentit, mivel ott meglehet spórolni a 500V=>12V veszteséget. És annak az átalakítónak a költségeit.
Konkrétan mekkora csúcsteljesítményre, folyamatos teljesítményre gondoltál?
Ez szép és jó, de azzal a szituációval kell tudnod kezdeni valamit, ha nem jön elég szufla a napelemeidből. Vannak olyan fogyasztók, amiket pl. pont nem érdekli, hogy 230 Volt jön a konnektorból, vagy 200 Volt (ilyen pl. egy átlagos számítógéptáp), ők ha törik, ha szakad, felveszik a nekik tetsző teljesítményt (azaz megnő az áramfelvételük).
Ha a betáp nem bírja a kimenő teljesítményt, egy átlagos UPS szimplán le fogja kapcsolni az egész miskulanciát, ami nyilván nem a kívánt eredmény.
Becslésem szerint 600-800 W-nál nagyobb terhelés biztosan nem lenne, mivel ez csak vészhelyzetben lenne használva. A fogyasztókat akár egyesével is lehetne ki-be kapcsolgatni.
Hello!
"A fogyasztókat akár egyesével is lehetne ki-be kapcsolgatni. " De előtte ugye a feszültség kimaradás, "kimaradási engedélyt kér"? ![]() üdv! proli007
Helló!
Az elején írtam, hogy hosszútávú (több napos) áramszünet esetén, szigetüzemben használnám csak.
Sziasztok.
555 topicból írányítottak át ide. Itt is fel teszem a kérdésemet. Keresgéltem a neten tápegység kapcsolásokat, de rengeteg van és nem tudok dönteni, sokat az angol miatt nem is értek igazán, így inkább kérdezek, hátha valaki tud egyet ami megépíthető akár próba nyákon is. Olyan tápra lenne szükségem, ami egy autóba lenne. bemenő fesz 12-14.7V A kimenő max 5V stabil kellene, hogy legyen. De min 4A áramerősséget is kell tudnia. lehetőleg kis méretben megépíthető legyen. vagyis nem asztali tép méretben. 50mm x 80mm be bele kellene férjen.
Skori kapcsolóüzemű tápegységét javaslom.
Az 555-ös topicban írtam: mi lenne, ha megfejelnéd egy tranyóval a 7805-öt?
Üdv, dc-dc konverterhez szeretnék kapcsolási rajzot, valami egyszerűt, ehhez nemnagyon értek, még nem foglalkoztam vele. 3db-ot szeretnék kapásbol csinálni. 12V-os akku(több 12V-nál kicsivel) a táp és kellene nekem belőle 3,3V 6A, 5V 2A(ez mehet akár valami 7805-röl is) és 12V 6A. Lehetőleg stabil legyen. Válaszokat és segítséget előre is köszönöm
Kettővel a kérdésed előtt van egy link, ott nézelődjél...
Sziasztok!
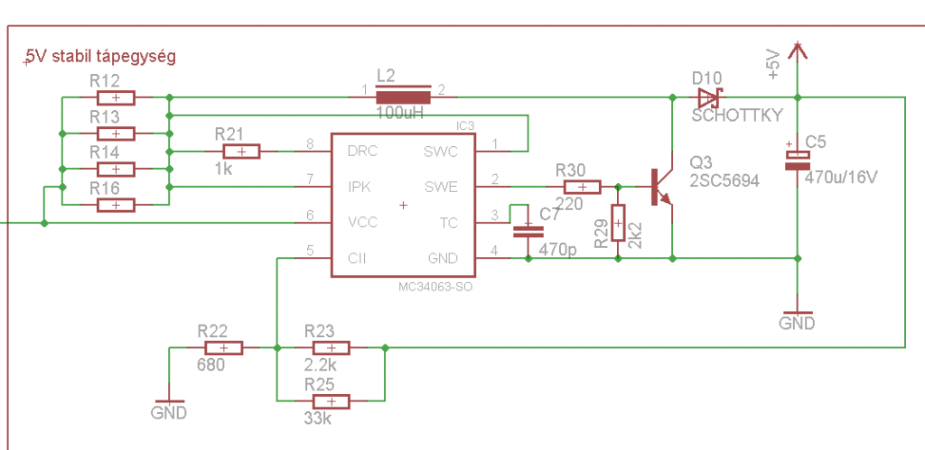
A témában nem vagyok új, csak ebben a topikban, mert épp elakadtam a 34063-as IC-vel. A STEP-DOWN módot sima, ill. PNP tranzisztoros megoldással már rendesen kitapasztaltam, most a tranzisztoros STEP-UP mód fogott meg egy kicsit és nem boldogulok vele. Képet csatolom. Ebben egy lítium-ion akku ~3.6V-os feszültségét alakítanám 5V-ra, ez sikerül is, egy ideig terheléssel is adja az 5V-ot de nagyon szívja az akksit. Lemértem, a kimeneten 5V/300mA terhelés mellett a 3.6V-os akkuról valamivel több mint 1A-t vesz le, ami így nagyon hamar lemerül(rossz hatásfok). Sőt! Az akku fesz csökkenésével, kb. 3.0-3.2V-on már csak kb. 3.4-3.8V-os kimenőfeszt ad 200mA terhelés mellett és az akkut itt is ~600mA-el szívja. A helyzeten nem javít a tekercs 330uH-re cseréje sem. A cél az lenne hogy a kimenet 5V/1.5A-t tudjon, na meg persze egy jobb hatásfok.
Szerintem ahhoz másik chip kell vagy mosfet. A külső tranyo is levesz vagy 0.7V -ot.
Erre vannak profibb chip-ek pl. az MP-nek de lehet a MChipnek is szerintem.
Ennek a tranyónak nagyon kicsi a szaturációja, a PNP párja(2SA2037) STEP-DOWN üzemmódban
például 0.1V-nál kisebbet ad, igaz, ott nem Darlingtonban van hanem mezei open-collector. A gyári ajánlás alapján, Darlington-rendszerben építettem, bár már ott elgondolkodtatott hogy a 3.7V-hoz képest a 0.7V-os veszteség már jelentős lehet. Lehet úgy javítani a kapcsoláson, hogy az SWC-t a tekercs "másik oldalára", az IPK-ra kötöm, a külső tranyó meg kap egy bázisellenállást? Így a szaturáció minimális lesz. Képet csatolom. A hozzászólás módosítva: Jan 1, 2013
Szerintem: Ha telítésbe viszed a tranzisztort, akkor alacsony lesz a CE feszültség, de problémás lesz a kikapcsolás. Ha meg nem viszed telítésbe, akkor meg a CE feszültség miatt a DC veszteséged lesz nagy. Normális hatásfokhoz szerintem is FET kell.
Pl. MCP1650/1/2/3, referenciakapcsolásban.
Az alacsony CE feszültség miért problémás? És a kikapcsolás?
Bekapcsolt állapotban "tölti" a tekercset open-collector vagy open-drain üzemmódban, még nem tudom elképzelni hogy itt miért jobb egyik vagy másik. Speckó IC-t egyelőre nem akarok beletenni, az olcsó és mindenhol kapható 34063-ból akarom a maximumot kihozni. A hozzászólás módosítva: Jan 1, 2013
Idézet: „Az alacsony CE feszültség miért problémás? És a kikapcsolás?” Az alacsony CE feszültség azért problémás, mert lassan tudod csak kikapcsolni a tranzisztort, ha telítésbe ment (márpedig akkor lesz alacsony a CE feszültség). Ha másodpercenként sokszor akarod kapcsolgatni, akkor sok lassú kikapcsolásod lesz. A kikapcsolás alkalmával elkezd nőni a CE feszültség, és egy jó darabig még folyik rajta áram is. A kettő szorzata hővé alakul a tranzisztoron. Minél lassabban kapcsolsz, és minél többször másodpercenként, annál több hő termelődik a tranzisztoron (ráadásul egy ponton túl szinte már ki sem tudod kapcsolni, mert jön a következő ciklus). Az az energia, ami hővé alakul a tranzisztoron, veszteségként jelentkezik az áramkörben. Idézet: „Speckó IC-t egyelőre nem akarok beletenni, az olcsó és mindenhol kapható 34063-ból akarom a maximumot kihozni.” Akkor kénytelen leszel külső FET-et kapcsolgatni vele. Amiből az adott célra (3-4-5 Voltról üzemeljen) megfelelő paraméterekkel rendelkezők megintcsak nem kaphatóak minden bokorban, szóval ugyanott vagy. A hozzászólás módosítva: Jan 1, 2013
Én a 220 ohm -ra gyanakodnék. Ha kiszámolod, hogy mekkora bázisáramod lesz a 3,7V névleges akkufeszültségnél...
A gyári adatlap mintakapcsolása 12V-os induló feszültséghez ajánlja a 180 ohm ellenállást. A te esetedben a feszültség majdnem a negyede, tehát én oda tennék be egy legfeljebb 51 - 68 ohm ellenállást. Az MC34063 adatlapja szerint ugyanakkor ha olyan nem-darlington kapcsolást alkalmazunk, aminél szaturáció fog fellépni és a kapcsolási frekvencia nagyobb 30 kHz -nél, akkor a csapolásos tekercses megoldást érdemes használni, hogy a kikapcsolási idő ne növekedjen túlságosan nagyra. MC34063 adatlap
A csapolást korábban olvastam az adatlaban és meg is oldható, csak semmilyen segédletet
nem tartalmaz arról, hol kell megcsapolni a tekercset. A bázis lehúzó ellenállása nem elég? A hozzászólás módosítva: Jan 1, 2013
Sziasztok!
következő kapcsolásban kérném segítségetek: 12VDC-ből kellene 48V-ot csinálni, egyszerűen és zajmentesen, max. 100 mA terhelésig! Köszönöm szépen előre is!
Én anno LT1172 IC-vel (TO-220) állítottam elő a VFD kijelzőm 48V-ját.
Szia, nem találok infót erről az ic-ről, hol keressek? Esetleg rajzod nem volna róla?
Úgy néz ki elkéstem, remélhetőleg az én forrásom is hasznos lesz. ITT megtalálod.
Nem tudom mennyire kapható, egy még van nálam. Illetve találtam mellette egy LM2576-ADJ típust. Ez utóbbi kicsit univerzálisabb ezért sokféle bekötése van. Jó hír hogy ilyet már találsz a HEStore kínálatában is. A hozzászólás módosítva: Jan 2, 2013
|
Bejelentkezés
Hirdetés |












