Fórum témák
» Több friss téma |
Fórum » Futófény
Hello!
- Itt kicsit kevesebb az állítgatási lehetőség, mint az analógnál, de kevésbé is lehet eltévedni benne. Meg lehetne oldani komplikáltabban is, mert ott a két műveleti erősítő, csak az erősítést kell állítani és offset feszültséget bevinni. (Vagy is a háromszög jel amplitúdóját növelni és szintjét eltolni. De lehet egyszerűbb módszer is megfelelő.. Az R3 ellenállás értékét kell kicsit csökkenteni. Bár ekkor a maximális fény is kicsit hosszabb ideig fog tartani. De lehet ez megjelenítésben nem is hátrány. - Ha az összes lámpát felkapcsolod, azt a tápnak is tudnia kell.. üdv! proli007 A hozzászólás módosítva: Szept 16, 2012
Helló!
Utána hogy írtam már be is raktam oda egy 10k ellenállást és utána pedig egy trimmert. Jövő héten el kell készülnie az egész konstrukciónak. Az elektronika már teljesen kész. Ahogy kész az egész küldök videót róla. Most csak az egyik részletét tudom csatolni.
Sziasztok!
Olyan kapcsolást keresek, amellyel olyan futófényt kaphatok, ami elindul egyik oldalon, végigfut a ledeken, eltűnik és a újra ugyanazon az oldalon jelenik meg.
Hello!
Mármint ha mindig csak egy ég? Mert akkor csak egy 4017-re és egy ütemadóra van szükséged. Az 10db-ot futtat. üdv! proli007
Szia! Nézz bele a Knight Rider, oda-vissza futófény: Link-be.
Kis szerencsével találsz kedvedre való kapcsolást. A hozzászólás módosítva: Okt 27, 2012
Szerbusztok,
igyekeztem már átbogarászni a fórum, majdnem mind futófénnyel foglalkozó topicját, de nem találtam hasonló léptéket, ezért kérném a segítségeteket. Végtelenített tükör Egy ilyen megoldást szeretnék létrehozni, bár én ennyi "funkciót" nem szeretnék beleépíteni. 100-120 leddel számoltam, sárga színűekkel. Azt szeretném csak megcsinálni, hogy 2 ég 2 nem és így tovább, és közben szépen körbe körbe mászkál ( tehát ami a videó elején is történik.) Sebesség változtatást különösebben nem vonz, esetleg gombnyomásra 2. funkcióként az összes (vagy csak így kettes csoportokban) folyamatosan világítana és nem mozogna. Esetleg valaki valami ötlet? ![]() Előre is köszi S. A hozzászólás módosítva: Nov 27, 2012
Szia! Mivel eléggé nyitva hagytad a lehetőségeket. Tuti lesz olyan kapcsolás ami megfelelne a célodnak. A leírásod ( és a videó láttán ) én egy 555-4017-es párosra gondoltam először. Ez egy oszcillátorból (NE555 - ASM) és a közkedvelt JOHNSON számlálóból (CD4017) állhatna. Pár diódával és alkatrésszel néhány egyszerűbb effekt is előállítható... A LED-ek 3-10DB-s csoportokban lennének vezérelve.
Egyéb ötletek: - Léptetőtárolós kapcsolás, PL: HF-vezérelt adatbemenettel. ( Végtelen lépésszám. Egyszerű áramkör. ) - EPROM - EEPROM-os futófény. ( 8-bites. Kicsit bonyolultabb hardver. ) ( Gond lehet az EPROM tartalom beégetése. ) - Mikrokontrolleres ( PIC-AVR ) vezérlő. ( Megfelelő kezekben nagyon hálás eszközök. Program és programozó készülék kell. ) Remélem sikerült ötletet adni a folytatáshoz. Üdv.: _jani_
Hello!
Hajdanában is ezzel kezdtük a futófény készítését, most megrajzoltam. A Ledeket sorba kötheted addig, míg a tápfesz megengedi. Én fehér esetén 3db-ot tennék sorba. Lehet sárgával négyet is lehet. A sort úgy folytatod, ahogy lerajzoltam. A sornak 4-el oszthatónak kell lenni, hogy a végén ne dadogjon. Természetesen minden Led-ággal a Fet Drain-nél még 10-et párhuzamosan köthetsz ugyan így. (3*4*10=120) Ha a kapcsolót bekapcsolod, égni fog az összes. De a tápnak 12V/1A kell tudni. üdv! proli007
Ehhez hasonló a régi klasszikus astabil multivibrátor ,három taggal.Az is majdnem ezt csinálja ,ott kettő ég egy nem.Igaz kevésbé kézben tartható paraméterekkel ,de még ic sem kell hozzá.
Sziasztok!
Meg lehet azt oldani PIC nélkül, hogy 8 db LED-ből álljon a futófényem, és egy gombnyomásra egyszer menjen végig az elsőtől a nyolcadikig?
Igen megoldható ! A klasszikus 555-4017 alapkapcsolás picit átalakítva : a 4017 reset bemenetét egy 10k ellenállással a gnd re kötöd ,és erre a lábra teszed a nyomógombot ,ami a+ra zár . A 4017 engedélyező bemenetét (13 láb) szintén egy 10k val gnd re vezeted , és ezt a lábat kötöd arra a kimenetre ahol meg akarod állítani a fényt .
A hozzászólás módosítva: Jan 3, 2013
Ha rövid leszek akkor igen.
Bővebben a hagyományos 4017 futófény 9.kimenetével letiltod az oszcillátort A gombnyomással újra engedélyezed,és reseteled a számlálót.Szerintem egy 555 +cd4017 elég hozzá, max egy 74c00 kell pluszban.
Nekem is van egy verzióm
Az engedélyező bemenetet is érdemes gnd re kötni 10k val
Miért? Az ic kimenete nem állítja be fix szintre ? Így váltásnál egy lehelettel tovább lesz 0 a bemenet ? Esetleg bekapcsolásnál csinál valamit?
Ha jól tudom a 4017 kimenete csak + ra kapcsol ,a kimenet és ezáltal a hozzákötött bemenet is lebeg amíg oda nem ér a számlálás (egyébként az a 3ft os alkatrész határozott potenciálon tartja a bemenet )
Az adatlapja szerint mindkét táphoz képest ugyan akkora áramot tud ,ugyanakkora feszültség esésre . 5V táp 1mA terhelés L=0,4V / H= 4.6V Így az ellenállást felesleges térkitöltőnek érzem.
Egy 3 ft os alkatrészen vitázunk , egyébként írtam hogy "ha jól tudom" (kb 25 éve használtam , ugye elnézitek nekem ezt a hatalmas pazarlást?)
sziasztok!
Remélem vki tudna nekem segiteni, elég sok tippet olvasgattam itt fórumba, de hasonlot keresve sem találtam ahogy elnéztem. Igazából nagyteljesítményű LED vezérlő kellene 12V-ra, 6 csatorna elég lenne , és hogyan fogalmazzak, tehát 1-1 kimenetre nem 1, hanem több led-et (legalább 50db-ot 1 csatornára) szeretnék rakni. Az elv. a következő: Bővebben: Link Ilyet szeretnék csinálni, semmi bonyolult müveletet nemkell tudnia, csak 1 potméterrel a körbe futás sebességét tudjam állitani. Kérlek irjatok vmit hozzá A hozzászólás módosítva: Jan 27, 2013
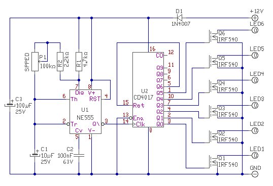
Hello! Erre gondoltál? üdv! proli007
Amennyiben 1 csatornára köthetek legalább 50db led-et, és az IC-k se sülnek le akkor igen!
Kösd párhuzamosan.
De ehhez már 230V kell, hiszen ennyi LED bármilyen akkut pillanatok alatt lemerít. Szerintem használd Skori honlapjáról az áramgenerátort ehhez.
12V 1A adaptert használnék, együtt nemfog égni 2*50LED hisz sorbafutnak, csak elbirja. de köszi a tippet
Hát nem tudom, én egy kicsivel nagyobb adaptert használnék.
FET-el nem igazán volt eddig dolgom, és a led-nek hova kötöm a 2 lábát?
Laptop töltőm vanmég, 12V 6A
de ez a legkevesebb hamár müködni fog
Idézet: na ezt most nem értem... „s a led-nek hova kötöm a 2 lábát?” A LED-ek bekötéséből mit nem tudsz? A hozzászólás módosítva: Jan 27, 2013
Hello!
Az IC nem pörkölt, vagy zsírszalonna, hogy "lesül".. Ha a tápfesz nem lesz 15V-nál magasabb, akkor nem lesz gond az IC-vel. A kimenő fokozat 2-3A-el terhelhető. De csak rébuszokban beszélsz. 50db az lehet tudni. De hogy mekkora a Led nyitófeszültsége, szükséges nyitó árama, azt ki tudja? Ezek nélkül nem lehet számolni, mekkora lesz a kimenet terhelése. Mert "nagyteljesítményű LED" ma már számtalan van. Vagy is az nem műszaki paraméter. A Led-eket a +12V és a Led kimenetek közé kel kötni. De szigorúan számított előtét ellenállással. üdv! proli007 A hozzászólás módosítva: Jan 28, 2013
Szia!
Köszi a segítséget, amugy sima 5mm-es led-eket fogok használni, 30mA max, 8-12000MCD-sek, 3,2-3,8V nyitófesszel. 50db pont elég lesz nekem csatornánként. 12V fölé nem megyek tápellátás ügyileg ![]() Egyébként ha vALAkit érdekel*** Ez itt NEM a reklám helye! Frankye A hozzászólás módosítva: Jan 28, 2013
|
Bejelentkezés
Hirdetés |









de ez a legkevesebb hamár müködni fog 




