Fórum témák
» Több friss téma |
Fórum » JLT-02 analóg forrasztóállomás
ja es majd elfelejtettem nekem is csak futes kuzben ugral mikor megall a futes szepen beal a kijelzo is de ahogy elkezd futeni megint ugral!
Sziasztok! Nekem olyan gondom van, hogy sajnos nem megy egyáltalán a kijelzés, így kalibrálni sem nagyon tudom az állomást. Ha pákát teszek rá, akkor fűtés megy, csak a kijelző rész nem hajlandó menni.
Szevasztok!
Vásároltam az E-bayen egy MONACOR SIC-505 típusú forrasztó állomást (lásd a csatolt ábrát), amely kísértetiesen hasonlít az egyik Solomon állomáshoz (SL20-N). A vásárolt páka 3.50 Eur volt, de hibás. Azt írják, működik, de mindig a maximális hőmérsékleten. Több kérdésem is lenne és kérem, hogy segítsen aki tud. 1.) Általában mi szokott tönkremenni ezekben a szabályozó áramkörökben? Tirisztor, triak, műv. erősítő? 2.) Hasonló állomáshoz rajza van valakinek? Pl.az SL20-N-hez? 3.) A JLT-02 rajzot már láttam. Elképzelhető, hogy a teljesítmény szabályozója ennek is hasonló, csupán a LED-soros kijelzővel kiegészítették és az tulajdonképpen egy föggetlen kiegészítés? Köszönet és üdv mindenkinek!
Segítség
valaki megnézné nekem mit terveztem félre át terveztem a panelt más hűtő bordákhoz más kondikhoz lehet elnéztem valamit mert nem működik valaki nézze át segítsen nagyon kérem
Bal alsó sarokban a dióda fordítva van. (tovább még nem néztem)
A hozzászólás módosítva: Nov 17, 2012
Meg fordítottam és még mindig semmi nem is melegszik semmi semmit se csinál nem értem
Van még benn hiba, pl a P1 nem a testre csatlakozik, ott több elkötés is lehet.
ui: egyúttal a plusz feszültség rá is van kötve a testre. A hozzászólás módosítva: Nov 18, 2012
Jogos a pluszt az tényleg ellb.... de a tesre rá csatlakozik nem én ugy látom igen már bele zavarodok rajzoldbe mi nem jó
paintal kérlek
Működik áhhhh meg csináltam csak a plusz benéztem meg még egy dolgot
Mit kötöttél még el? Ez melyik állomás rajza?
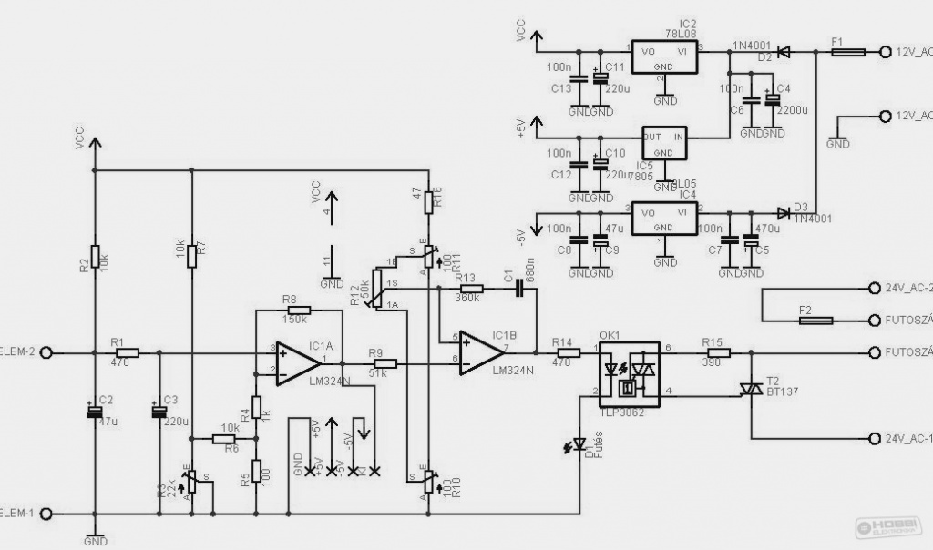
Az alábbi Bővebben: Linkoldalon található kapcsolást szeretném megépíteni, de nem tudom mit csinál az IC1C visszacsatolóágában elhelyezett R11 C3 tag? Talán késlelteti a kimenetet?
Köszi
Üdv mindenkinek!
Kellemes ünnepeket! Rászántam magam, hogy építek egy forrasztóállomást a fent említett pákához. Szerencsére ehhez kellő segédletet ad a fórumon található néhány cikk is. Én az analóg változatot akarom megépíteni, hőmérséklet kijelzéssel. Ami viszont szemet szúrt, hogy az alap kapcsolás és a hőmérős változat szabályzó része eltérő kapcsolástechnikájú. Ez egész pontosan a főpotméter körében nyilvánul meg. Az alapkapcsolás esetén párhuzamos trimmelés van, a hőmérős változatnál soros. A kettő technológiai megoldás még nem is lenne vitás, de amit én indokolatlannak tartok, hogy a főpoti "alul"-"felül" trimmelve van. Ezt szerintem elegendő lenne egyetlen soros trimmerrel kivitelezni, hisz az egyik úgy is elhúzza a másikat. Valamint mi ráció van a soros trimmnek a párhuzamossal szemben. a másik kérdéses dolog, hogy az apalkapcsolásban a komparátor szint trimmerje 2,2K, a hőmérősé 22K. Minden más érték ugyan az a poti kör kivételélvel... Ez sajtó hiba volna?előre is köszönök minden segítséget!
Szia!
A második az én szerzeményem. Azért tettem oda két trimmert hogy ezekkel pontosan be lehessen állítani a minimális és a maximális hőmérsékletet is. A másik rajzon ahol csak egy trimmer van ott csupán a tartomány nagysága változtatható, a határai egymástól függetlenül nem. Ezért jobb az én megoldásom. A 22k-s trimmert azzal a pár ellenállással együtt ki is lehet dobni a kukába, semmit nem állítanak. Így teljesen mindegy is hogy 2,2k vagy 22k van-e ott. A forrasztóállomás II-ben épp ezért nincs is már ott.
Köszönöm a választ!
Míg választ kaptam, időközben kicsit átböngésztem a topik képeit, és olvastam is róla, hogy az a trimmer kör kihagyható. a másik dolog, hogy nekem 50K-potim van. A poti ossztás arányát miként tudom meghatározni. Ebből is több verzió van. Az a verzió mikor mind két trimm a táp között van és a csuszkákra van kötve a poti végpontjai, az mennyire jó megoldás?
üdv!
megépitettem a vzoole féle állomást és olyan baj van hogy nem kapcsol le piros led folyton ég elöre is köszönöm a válaszokat
Szia!
S a futes se all l ezekszerint? Akkor egy kerdes,s ketto lesz belole ![]() Melyik verziot tetted ossze? a FET vagy TRIAK-ost? Illetve DC vagy AC-el taplalod?
pontosan nem tudom hány fokosra füt de annyit tudok hogy ha ráteszek egy zsepit akkor az elég , toroid trafoval és ezt http://www.hobbielektronika.hu/cikkek/forrasztoallomas.html?pg=2
Csak a toroid trafobol kijovo 2vezeteket kototted az aramkorodre,
vagy jo amator epito reven egyeniranyitottad szurted is? Utobbi hiba ![]()
Illetve lehet olyan gond is?,
hogy egy olyan hommersekletet probal meg elerni amire a forrasztoeszkoz mar nem kepes? Gondolok itt az R10; R11; P2; P3 értek helyeségére? A hozzászólás módosítva: Jan 4, 2013
Akkor jó. Csak mert nem mind1, milyen pákát kötnek rá. Akkor viszont ellenőrid amiket írtak.
Sziasztok!
Én a kék gumis pákához akarok építeni szabályzó egységet. Rengeteg kapcsolás forog itt közkézen, és sokáig az alap kapcsolás mellett voltam, de mint utána olvasgattam, a beállító kör módosított kapcsolás jobb. A számomra kívánt hőmérséklet tartomány, az 200-500 celsius. Tehát mintegy 300 celziuszos hőtartomány. 200 fok alá nem látom értelmét menni, mint ahogy 500 fölé sem. Én az alábbi kapcsolás mellett döntöttem, de a beállító trimmerek érékét nem tudom mennyire lenne érdemes választani, 50K ohmos fő potihoz. A mérés váltást az eredeti forrasztóállomás szerinti megoldással akarom kivitelezni, egy analóg kapcsolóval. Ha lehet nem akarom nagyon bonyolítani, úgy is PIC-esre váltok majd, csak én még nem tudok programozni. ( Tudom van itt a fórumon PIC-es páka is, de nekem van saját kapcsolásom, és áramköröm is készen...) Kérlek benneteket, nézzétek át a mellékelt kapcsolási rajzot, és várok minden segítő vélaményt. Előre is köszönöm!!!
A trimmerek értékei fel vannak tüntetve... 1k
De mindegy milyet teszel bele, mert csak sima feszültség osztónak van bent (persze 1k alá már ne menj).
Az 1K beépített érték a kapcsolás tervező programban, és azt nem írtam át. Én 22k-s trimmereket akarok bele tenni, mint hogy az elég nagy faktort tud adni, az 50k meg szerintem le tudja fedni a 300 fokos tartományt.
Hogy mivan???
Mindegy milyet teszel bele, mindegyik ugyanúgy fog viselkedni.
A 2x 22k+50k szélesebb tartományú osztást ad, mint a 2x1k+50k. Ergo, még ha nem is kég gumis pákához illesztett kapcsolást használok, hozzá mlehet állítani.
Ez volna vala!!!! Kapíse?
Kicsit nézz utána a feszültség osztóknak, mert én kapísálom, de te nem.
Bővebben: Link
Szia!
Ha keresel egy K-elem feszültségtáblázatot, akkor lehet látni, hogy a 200 celsiushoz 8,138 mV tartozik az 500 fokhoz meg 20,644 mV. Az OP1 151-szerest erősít, így a 8,138 mV-ből 1,22V lesz, a 20,644 mV-ból pedig 3,1V. (sacc per kábé, a szórások miatt) Ez a tartomány fedi le a 200-500 fokot. Ez jelenik meg az OP2 komparátor invertáló bemenetén. Neked egy olyan osztót kell csinálnod ugyanezen opampon, hogy a neminvertáló bemenetre a poti letekert állásánál 1,22V legyen, feltekert állásánál meg 3,1V. Azt írtad valahol, hogy van szimulátor progid. Szimuláld le, és megkapod az értékeket.
Valóban nem egészen értem...
Abban az esetben ha az osztó alsó felső tagja egyforma, teljesen mindegy mekkora az ellenállások értéke, és ha soros kapcsolást tételezek fel. Amit mondani akartam az előbb, hogy kissebb osztási arányt tudok elérni 1-1k-val, mint 22k-val. A főpotit közép állásba feltételezve, az osztás aránya 22k-25-25-22K. Ahogy az általad linkelt kis szimulátor mutatja. Akár melyik trimmert értékét változtom természetesen változik az osztás arány, avagy a közép feszültség. Az én olvasatomban azért tartom jobbnak a 22k-t, mert nagyobb tartományban tudom változtatni az osztással a feszültséget. Nem kötekedésnek írom, tényleg javíts ki ha hülyeséget gondolok! |
Bejelentkezés
Hirdetés |






paintal kérlek
Minden más érték ugyan az a poti kör kivételélvel... Ez sajtó hiba volna?







