Fórum témák
» Több friss téma |
Fórum » NYÁK terv ellenőrzése
Át rendeztem egy kicsit..
Sziasztok!
A csatolt nyáktervet leellenőrizné nekem valaki? Én már többször átnéztem de gondoltam több szem többet lát alapon biztosra megyek marás előtt. Az eredeti kapcsolásban tqpf tokos mega8 van ezt én sima dip tokosra cseréltem aminek a lábkiosztását csatoltam. Köszönöm előre is! Üdv. Benji
Hello!
Nagyjából, mindenki oda megy ahova kell. De.. - Ha az USB csatit vezetősávokkal kerülgeted, hogy fogod bedugni? - A GND vezeték nagyon vékony, és kerülget mindenkit. Legalább a panel szélén, vastagon vezesd körbe. - A kvarcnak és a 22pF-oknak a proci mellett a helye. Mint ahogy a tápfesz szűrő 100nF-nak is. - A + tápfesz átkötését az USB csati után, miért lefelé vitted el, mikor fent van a 10kohm amihez viszed? A 10kohm-220ohm összekötést kel lefelé vinni, akkor nem kell kerülgetni az USB-t, mint ahogy a GND-vel sem kell. Ott az USB ház rögzítés két pontja. - A 24-es láb átkötését, minek vitted fel annyira, hogy idétlenül kerülgetni kelljen? - A Led-el soros 2db 220ohm nem szükséges. Vélhetően az eredeti felület szerelt nyákon ezzel ugrottak át egy vezetősávot. Egy 470ohm is elég hozzá. üdv! proli007
Köszi a segítséget egy kicsit alakítottam rajta. A kondikat meg a kvarcot már nem akartam átrakni.
Hello!
Szerintem már sokkal jobban néz ki. De én a kavicsot csak megerőszakolnám, főleg, hogy 12MHz-es. Ráadásul annak tokja is sokkal kisebb mint amit rajzoltál. Két átkötéssel is kevesebb lenne. A100nF-még mindig nincs az IC lábainál. Pedig OTT A HELYE! üdv! proli007
A nélkül, hogy végig gondoltam volna az egészet, szinte biztos vagyok benne, sokkal-sokkal jobban nézne ki, ha az IC-t elfordítanád az óramutat járásával ellentétes irányban 90°-al. Akkor a lábak többsége röviden köthető lenne.
Köszönöm szépen mindenkinek a segítségét! Figyelembe véve a tanácsaitokat újraterveztem az egészet.
Sziasztok!
Elkészítettem próbanyákra a képen látható kapcsolást, sajnos nem működik, biztosan több helyen elrontottam. Már régebben megterveztem a NYÁK-ot, de nem igazán ment nekem, 3 helyen van rajta átkötés, és most láttam, hogy a BF199-es tranzisztort is rosszul rajzoltam. Szóval, ha valaki ráérne, és tudna segíteni, megköszönném, ha megrajzolná nekem a NYÁK-ot. A segítséget előre is megköszönöm: Sinka Balázs
Van benne még hiba!! A 22-es lábra megy a táp ami GND az adatlap szerint, a GND-ket egybe kell kötni mind, a VCC-t szintén! Nézd át még szerintem párszor!
Valaki nem tudna egy nyák tervet ehhez a kapcsoláshoz?
Ha most április elseje lenne akkor azt mondanám, hogy jó vicc. De nem az van. Ahhoz, hogy értelmes NYÁK tervet lehessen készíteni akkor ismerni kell az áramkört alkotó elemek fizikai méretét is.
Vagy netán eme készülék szerviz dokumentáció ilyen ábrájára vagy kíváncsi? Mert akkor azt kérdezd.
Igen azt a hibát én is megtaláltam és javítottam. Köszi szépen azért.
Tudom csak azért tettem fel ezt a hozzászólást mert én nem otthon készitem el az áramköröket mert nem nagyon szeretem a vegyszereket és így anyákokat rendelem és attól tartok hogy hibát ejtek bele és nem veszem észre. És ezért lenne szükségem egy nyáktervezésben expert embere.
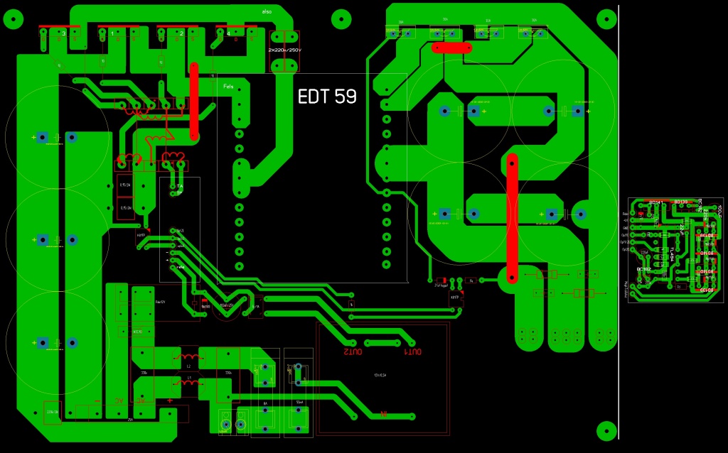
Sziasztok!
Most én is szeretnék egy ellenőrzést kérni (mert nem volt rá sok időm, és több szem többet lát), vagy módosítási javaslatot, kritikát, észrevételt, vagy bármit amit máshogy kellene megoldani. Válaszaitokat előre is köszönöm! Üdv Kokozo! A hozzászólás módosítva: Jan 4, 2013
A 220n 250V kondik ki fognak gyulladni.
A híd áramának és meghajtásnak közös áramútja van. Egyebek a kapcs. tápos topikban
Köszönöm szépen!
Módosítva! Egyéb?
Általában sikerül valahogy megtervezni (csunyára) a nyákot. Ez egy egyszerű rajz, de már harmadszorra feküdtem neki, és nem tudok nekiindulni. Valaki segítene? A lényeg, hogy esztétikus legyen, és az általam betett alkatrészeket használjátok, mert már méreteztem rajtuk. Ha végig nem is, de valami kiindulópontot adjatok.
Bővebben: Link
Szia!
Már hibás a terved pedig még el se kezdted A poti az egy trimmer nem pedig ilyen.Másik hiba 2 bemenet kell 1 kimenet tehát 3 csatlakozó nem 2. Ezenkívül a 2db 1 ohmos ellenállást is nagyobbra kellene tervezni. Nézd meg a kész áramkör képét én kb 3W-osra tippelek.
Szia! Az alkatrészekhez rendeld hozzá a pozíciószámot és az értéket, lakatold össze, hogy ne kelljen külön vonszolni.
Először helyezd el úgy a végtranzisztorokat, hogy kényelmesen tudd a hűtőbordához fogatni. Innen visszafelé pakold fel szellősen az alkatrészeket ahogy a rajzon is elhelyezkednek. Rendezd valamennyire pofásra az alkatrészhalmazt. Most lehet a vezetősávokat berajzolni, szintén a végtranyóktól kiindulva. Közben változhat az alkatrészek helyzete, az egyszerűbb sávkialakítás érdekében.
Szia!
Szélesítsd ki az optocsatolót minimum 4 raszterre (400 mil = 10.16 mm), hogy alatta is megmaradjon az előírt minimum 7.5 mm életvédelmi szigetelés a 230V -os hálózattal összefüggő és az arról leválasztott részek között, vagy készíts alatta egy kivágást a kúszóút növelésére. A hozzászólás módosítva: Jan 4, 2013
Utálok végfokot tervezni. Nagy és ronda.
A hozzászólás módosítva: Jan 4, 2013
van benne egy hiba.
a 2200µF-os - lába nincs odahúzva így jobb
Már javítottam rééééég.
Épp most értem haza van időm feljönni a fórumra!
![]() Köszi a munkád, szép lett, tetszik! Ami szúrja a szemem, az az, hogy miért mondjátok mindannyian azt, hogy trimmer kell? Direkt vettem ma jó drágáért rendes potit bele ![]() Kicsit alakítgatok még azért rajta, mert pl. az erősítősben mondták, hogy rakjak a hangszóró kimenettel párhuzamos 100R ellenállást, és akkor nem kell a koppanáságátló.. Köszi mindent, várom további tippeket, nekilátok alakítgatni!
Azért nézd át sorban, mert nem ellenőriztem, csak kötögettem mint a hülye Pistike. A potid meg jó lenne hangerőnek...
"Szép munkát végeztél, csak xy ebből nem tanult meg semmit."
Hmm.. Akkor most hogy is van ez?
Köszi neked is a munkád, de én már ezen nagyban igazítgatok..
Jogos. 2 nap után már nem bírtam cérnával.
|
Bejelentkezés
Hirdetés |










A poti az egy trimmer nem pedig ilyen.
Ami szúrja a szemem, az az, hogy miért mondjátok mindannyian azt, hogy trimmer kell? Direkt vettem ma jó drágáért rendes potit bele






