Fórum témák
» Több friss téma |
Mielőtt kérdezel, a következő két dolgot ellenőrizd!
I. A helyes tápfeszültségek megléte.
II. A kimeneten van-e egyenfeszültség.
Élesztés.
Nagyon jól tudom, múltkor is mondtam már, nem vagyok ekkora balfék....
![]() Odaraktam a trimmer helyére egy 220R-t, minden tranzisztor külön kapott egy 3x1cm-es 1mm-es ideiglenes bordát (nincs szigetelő lapkám, meg ez volt kéznél), de ugyanúgy zúg, ha bedugom. Mit tegyek? Vigyem el szakemberhez?
Képet küldök akkor... 5perc.
Potméter=trimmer(beállító potméterAhhoz, hogy beállítsd a nyugalmit beteheted ideiglenesen a normál potmétert is madzaggal!
Ha külön hűtöd őket nem kell szigetelés. Én egy kicsit nagyobbat tettem volna (mondjuk 'U' alakban meghajlítva). A hozzászólás módosítva: Jan 9, 2013
A csatlakozóból kiindulva, dugasztápra következtetek. Ezek többsége alkalmatlan közvetlen táplálásra.
Ha ilyet akarsz használni, akkor fel kell készíteni a kapcsolást erre.
Írtam, ez csak ideiglenes.
Alkotó:azt én eszkábáltam össze, ez csak egy egyszerű hál. trafó, kaptam, és már akkor bele volt forrasztva ebbe a dugasztáp dobozba. A hétvégén én szétszedtem, a dobozt megtakarítottam, és visszaraktam. Élesztés előtt mértem a trafóra,17V váltót ad ki, ide 15 kell, de úgy vélem terhelés alatt ez le fog esni.
Gréc, szűrés van? Hány Volt van a szűrés után? Elég a teljesítménye a trafónak az indításhoz (nem a teljes kihajtáshoz!). 15x1.4 - 2xUd=20V
A hozzászólás módosítva: Jan 9, 2013
Graetznek külön nem adtam szűrést, hanem a 2200µF-ek helyett az áramkörbe mindenhova 4700µF-ot raktam. Az nem elég?
A terhelés nélküli feszültség 17V.
Jani! Már a másik témában írtam, hogy ha a poti helyén átkötés van, akkor is 40mA nyugalmi áramod lesz ami nagyon elegendő. Direkt a kedvedért készítettem egy szimulációt.
Nem lehet hogy hiányzik a tápkondi az egyenirányításnál?Ha 17Ac van akkor egy.ir.után 23v körül kell lennie
A hozzászólás módosítva: Jan 9, 2013
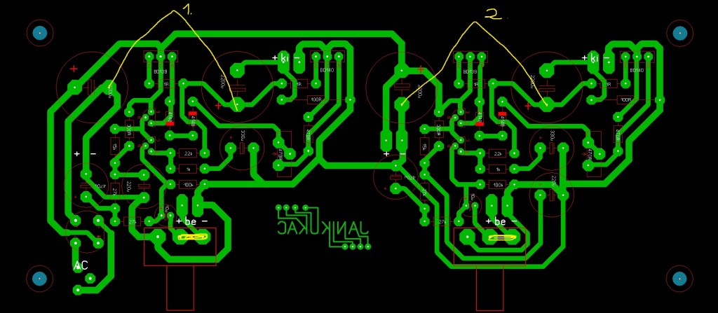
Mivel nem NYÁK ezért írtam Off. Bővebben: Link
A kapcsolásban a 2200µF-ok nem abban a szerepben vannak! Így a kicsatolása sem jó. Azok 4700µF-ok nagyon jók lettek volna tápszűrőnek, és valami 'gáz' a tápfeszültséggel!
Oké, akkor mit tegyek. Sajnos nem látok a sorok mögé! Ki mit ajánl?
@blasz: várom a te válaszod is, az egyenirányítás után nem raktam semmit sem. Mennyit rakjak? Többiek mit mondanak???
A poti helyére tégy be átkötést, azaz rövidzárat. A rettenetesen magas áramfelvételed ettől csillapodni fog és kisebb lesz a táp hullámossága, csökkenni fog a búgás is.
Mérj testhez képest feszültséget az 1 ohm ellenállások közös pontján, a kicsatoló kondenzátor pozitív lába is ez. Itt a tápfeszültséged feléhez közeli értéket kell kapj. Ezt mindkét csatornánál végezd el és számolj be az eredményről.
Szia Reloop.
-És, szerinted a másik cső? (nem lesz nehéz)..
Kész. A rajzon bejelöltem hol mértem, valamint a potit hogyan zártam rövidre. 1) 4,00V ; 2) 4,02V. Ja, és bedugtam a hangszóróra, 2 pillanatra megint, és rohadtul zúgott. Ami érdekes, hogy kihúzás után még legalább 15s szólt a zene halkan, de rossz minőségben a hangszóróból. Ne vigyem el szakihoz inkább?
A hozzászólás módosítva: Jan 10, 2013
Nem a hangerő-szabályzó, hanem a P1 nyugalmi áram beállító az ami helyére a rövidzárat ajánlottam. Mint írtam a nyugalmi áramod hatalmas, azt kell normál szintre hozni. Az a 470 ohm-os trimmer többnyire nem szerepel az ilyen topológiájú erősítőkben.
A francba. Akkor mérjek újra, meg a trimmert zárlatoljam, ugye?
Oké, az eredmények: 1) 10,27V ; 2) 10,70V.
Most gondolom a tápfeszültség is magasabb mint korábban, és enyhült a búgás. Ha táp 20V körüli akkor ez már egész bíztató.
Ugyan az a trafó, ami terhelés nélkül 17V AC-t ad. Kicsit tényleg enyhült a búgás, de valamit csak kéne tenni, még így is elviselhetetlen.
Először is, mint minden erősítő élesztésnél dukál: tégy egy 10 ohm körüli ellenállást a tápágba, akár a Graetz elé is teheted. Ez korlátozza az áramot, megvédi a tranzisztoraidat egy esetleges hibánál.
Vágd át a fóliát mely a jobb oldali erősítőnek a pozitív tápfeszültséget szállítja. Elég egy csatornával kínlódni egyszerre. Ha az rendben, akkor csak lecsöppented ónnal az átvágást és indulhat a másik csatorna is. Már a NYÁK témában jeleztem, hogy bizonyos szabályokat be kell tartani a test és a táp vezetősávokra vonatkozóan. Szívesen magyarázom részletesen is, ha Király Tibor írásából nem sikerült kiérteni a lényeget. Egy percig se csüggedj, ezekből a hibákból lehet a legtöbbet tanulni. Ha ezt simán összedobod egy TDA2005-ből már rég túl lennél rajta, de nem tanultál volna közben semmit. Tehát ellenállás be, fólia átvág, búgás megfigyel. Mérd meg az R9 vagy R10 1 ohm-os ellenálláson mekkora feszültség esik most. A hangerő legyen teljesen letekerve, és a bejövő jelkábel ne csatlakozzon semmire.
Hali , sziasztok .
Szeretnék segítséget kérni erősítő készítéshez . Van egy régóta jól működő házi készítésű erősítőm BD 243-244 végtranzisztorokkal . Ez 24V-ról jól működik , de szeretnék készíteni egy dupla ekkorát . Vettem BD 249-250-es tranzisztorokat , megcsináltam az előzőhöz hasonló áramköröket , de erősen melegszenek . Valószínűleg ellenállásértéken kell változtatni , de nem nagyon értek hozzá . Ehhez szeretnék segítséget kérni .
Szia! Mit értesz a dupla akkora alatt? Kétszeres teljesítményt szeretnél? Ezt a tápfeszültség növelésével és/vagy a hangszóró impedancia csökkentésével szeretnéd elérni? Konkrét tanácshoz egy rajz nem ártana.
Szia.
Igen. Kiszórtam a tápból az áteresztő fetet és cső került a helyére. Fet-nek még van bekapcsolódási helye, -de csővel lényegesen jobb a hang, -így nálam nem kerül a továbbiakban bele.
Szervusz!
Tedd be a kapcsolást, hadd lássuk mit követtél el, és dörzsöltek tovább csiszolják, míg ki nem fényesedik!
Köszönöm a reakciókat . Igen kétszeres teljesítményt szeretnék a tápfeszültség növelésével elérni . Nem hang erősítő . Csatolom a rajzot .
A tranzisztorokon folyó áram az R1 és az R12 értékével fordítottan arányos, tehát ha a melegedést túlzottnak találod, akkor oda a 220k-nál nagyobb értékűt ültess be. Mivel nem szokványos erősítő, pár szóban írd le a felhasználás mikéntjét.
Sziasztok!
Van egy mono, kb 10w-os erősítőm 12V-os, nem szimmetrikus tápra BD243-as végtranzisztorokkal. Nekem csak annyi a problémám vele, hogy nem tudom kivezérelni teljesen a hangkártyáról (PC), ami ugye 1V-ot jelent. Szükséges lenne hozzá egy előerősítő. Viszont szeretnék ebbe az előerősítőbe egy mély hang és egy magas hangszín szabályzást is. kerestem kapcsolási rajzokat nem igen van 12v-ra pont ilyen. A trafó 2x12V váltakozó feszültséget szolgáltat ami egyenirányítva úgy 15V körül lesz. Előerősítőhöz hozzá tudok dobni egy 12V-os stab ic-t és megoldva, de a végfok direktbe fogja kapni az áramot, és a feszültséget. Remélhetőleg nem hal bele, kipróbáltam 15V-on is csak nagyon melegedett és nem utolsó sorban vagy 1A-t vett fel. A végfokról kapcsolási rajzot most nem tudok feltenni, azt holnap reggel rakok fel. A segítséget előre is köszönöm. Üdv McDeath |
Bejelentkezés
Hirdetés |





Ha külön hűtöd őket nem kell szigetelés. Én egy kicsit nagyobbat tettem volna (mondjuk 'U' alakban meghajlítva).








