Fórum témák

» Több friss téma
Fórum » 3 tűs CPU hűtő 4 tűs alaplapi kivezetésre
Lapozás: OK   1 / 1
(#) Sallala hozzászólása Dec 1, 2008 /
 
Sziasztok!

Az új alaplapomon a processzur hűtő négy kivezetéses. Mint megtudtam, ez az új szabvány. Az alaplai csatlakozó kivezetései:
1. GND
2. +12V
3. Fordulatszám érzékelése
4. PWM vezérlő kimenet

A régi fajta, három tűs csatlakozó:
1. GND
2. +12V (Ezt PWM-módban meg tudja hajtani az alaplap. Akkor árammal, ami elég a ventillátornak.)
3. fordulatszám vezérlés

Bővebben:
http://en.wikipedia.org/wiki/Computer_fan


Nos, a régi fajta, három kivezetéses hűtőventillátorokkal kompatibilis, úgy kell rádugni, hogy a PWM vezérlés tüskéje kimaradjon. Csak így nincs fordulatszám szabályozás. Ugyanis az új rendszerben a PWM kimenet az egy nyitott kollektoros, 5mA-el terhelhető kimenet.

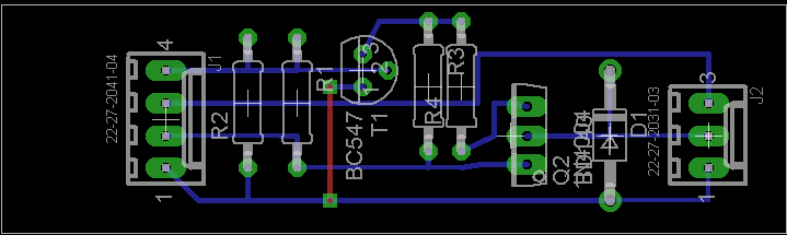
Erre kerestem megoldást, és az alábbi áramkört építettem meg. Működik. Bár a fordulatszám érzékelés alacsonyabb fordulaton nem működik. Ehhez a ventillátort is meg kellene buherálni szerintem.

Az a kérdésem, hogy szerintetek ezt használhatom-e nyugodtan, jó-e a tervezés?

Mellékeltem a rajzot.
A próbaáramkörben BC547-et használtam (ez volt a fiókban, és egy azonosíthatatlan közepes teljesítményű tranzisztort. A diódám az 1N5822 3A-es Shottky.

A 4-kivezetéses hűtők specifikációja:
http://www.formfactors.org/developer/specs/4_Wire_PWM_Spec.pdf


A doksiból ami a lényeg, ezt sikerült kiolvasnom:

A PWM vezérlés nyitott kollektoros. Max. 3,3V-ra szabad felhúzni. Én emiatt tettem be R2-t, mivel ha T1 megdöglik, akkor a fesz beáll 1V körülire. (Ha nem lenne, akkor R1 felhúzná 12V-ra.) Egyébként R2 helyett lehetne használni 3,3V-os zenert nem?
A kimenet max 5mA-t tud elnyelni.


(#) Sallala hozzászólása Dec 1, 2008 /
 
Párdon a régi fajta kivezetést elírtam.
Helytelen: 3. fordulatszám vezérlés
Helyesen: 3. fordulatszám érzékelés
(#) Action2K válasza Sallala hozzászólására (») Dec 1, 2008 /
 
Szia!

Ügyes kis megoldást csináltál.

Úgy tudom, a gyáriaknál is "meghal" a fordulat mérés kis fordulaton, ez alaplap bug.
Pontosabban, nem olyan mérési tartományra tervezték az egészet.
Az elv a következő:
Ugyebár a fordulatszám értéke = fordulat/perc
A rendszer ezt úgy nézi, hogy méri a két egymás után jövö jel közti eltelt időt, de max 1 tized másodpercig és ebből számolja ki.
Tehát ha pont 1 tized másodpercenként jön a jel, akkor az 600-as fordulatnak felel meg. Ha viszont nem jön második jel, akkor azt már nullának véli.

Az 1 tized másodperces idő alaplaponként változhat.

Az a lényeg, hogy a megfelelő PWM jelhez megfelelően forogjon, azaz hűtsön a venti. Ha ez megvan, akkor jót alkottál!
(a fordulatszámszabályozósokban is hasonló van)
(#) Sallala hozzászólása Dec 1, 2008 /
 
Köszi Action2K!

A fordulatszámot megnéztem mégegyszer, mert úgy emlékeztem, hogy már 90% kitöltés alatt is elkezd hülyéskedni. De nem, neked van igazad. 10%-ig rendesen mér, alatta kezd el hülyéskedni. Akkor ezzel nincs gond.

Amúgy dikert emiatt készítettem PNP tranyóval, hogy működjön a mérés. Először egy darab P csatornás FET-el készítettem el, azzal a GND-t szaggattam, azzal is működött a szabályzás, de egyáltalán nem volt forulatszámmérés.
N csatornás FET-em meg nem volt itthon.
Korábban már olvastam ventiszabályozó áramköröknél, hogy ha fordulatszám érzékelést szeretnék, akkor a plusz ágat kell szaggatni.

Köszi,
Sallala
(#) Thomas10100 válasza Sallala hozzászólására (») Dec 1, 2008 /
 
Helló!

A 3 tüskés csatlakozó is tud fordulatot szabályozni!
Csak a feszültség értéket változtatja(nem pedig PWM jellel).

Forditott esetben(ha az alaplapon 4 tűs van) akkor BIOSban lehet is állítani: PWM vagy Voltage.

De a 3 tűs csak feszültséggel tudja. Alaplap válogatja, de a procié biztos tudja, a többi csatin nem biztos .
(#) Sallala hozzászólása Dec 1, 2008 /
 
Persze, hogy tud a három tüskés csatlakozóval szerelt alapal fordulatot szabályozni. De nekem az alaplap négy tüskés. És ehhez akarok használni három tüskés ventillátort.

Nekem nincs BIOS állítási lehetőségem, hogy PWM/Voltage Tehát a középső tüskén az alaplap fix 12V-ot ad le. Így a három tüskés venti max forulato pörög. A PWM kimenete peig nem terhelhető. Ehhez kell ez a kis áramkör.

Szóval az áramköröm négycsatis végét teszem az alaplapra, és a háromcsatis végére kötöm a ventillátort.

Köszi, hogy benéztél!


(#) Thomas10100 válasza Sallala hozzászólására (») Dec 1, 2008 /
 
Ilyen alaplapot sem láttam még
Tipust tudsz irni?
(#) potyo válasza Thomas10100 hozzászólására (») Dec 1, 2008 /
 
Ez az új marketingbaromság, Q-FAN és hasonló fantázianevekkel illetik. Alapjában véve semmi újdonság, csak a kapcsolóelemet és a szűrést átrakták az alaplapról a ventilátorba, és eladják 20%-al drágábban.
(#) Steven19 hozzászólása Dec 1, 2008 /
 
Helló! A kérdésem az hogy a 3 kivezetéses ventillátorok miértnem jók már?? Miért kell 4 kivezetéses?? Szerintem teljesen felesleges még eggy ventit is túlbonyolitani a motor áll eggy lemezelt vasmagból amire rávan tekerve a tekercs körülötte meg a forgórész ami mágnesből áll meg van az állórésznél eggy fordulatszám érzékelő ehhez elég 3 kivezetés minek a 4.????????????????? Az AMD processzor alapú számitógépeknél bőven elég a 3 kivezetéses és semmivel sem roszabb a 4 kivezetésesnél ugyanúgy PWM-el szabályoz mint a 4 kivezetéses parasztvakitás az egész szerintem mert a mérnökök már nem tudnak kitalálni újat csak agyon bonyolitani mindent, én ezt látom ebben. Érdekes hogy az alaplapom bekapcsolás után pár másodpercel lelassitja a proci hűtőventijét mivel nem olyan meleg a proci ezért minek hűtse feleslegesen ennek ellenére a 9600GT kártyám amig az NVIDIA drájverek benem töltődnek bömböl mint az állat. meglehet bolondulni ezt miértnem lehetett ilyenre csinálni hogy már hardverből tudja a szabályzást minek kell a driver ehhez????????????????? A feladat pedig egyszerű nem kell ehhez szoftver. Érthetetlen ez az egész. A videókártya biosába belehetett volna ezt tenni ugyanúgy mint az alaplap Biosába....Tiszta hülyeség. Lassan odajutunk hogy még a villanykörtének is 4 kivezetése lessz pedig belül az izzószálnak 2 vége van. Ez már vicc.
(#) Sallala hozzászólása Dec 3, 2008 /
 
Hali!

Az alaplapom Asrock 4Core1333-Viiv.
Azt a PDF-et olvassátok el, amit belinkeltem, abban van az indoklás, hogy miért jó a négykivezetéses megoldás.

Én azt vettem ki belőle, hogy ezzel a megoldással a forulatszámmérés alacsony fordulaton is jól műkűdik. Gondolom azért, mert PWM-től függetlenül a venti mindig kap 12V-ot és így a mérőáramkör rendes tápfeszhez jut.

De ez hülyeség, kipróbáltam egy háromkivezetéses ventit, nulla tápfesznél is szépen lehúzza 0-ba az érzékelő kimenetet, és tudtam vele ledet villogtatni, úgy, hogy kézzel forgattam a lapátokat. Valami hall elem van ezekben nem? Annak nem kell tápfesz, hogy fordulatszám jeladóként működjön nem?

Még egy tipp, hiogy miért jó a 4 kivezetéses megoldás: így a LED-es dizájn ventik alacsony fordulaton is világíthatnak. Marha fontos funkció.

A szoftveres vezérlés pl erre jó:
A CPU hűtőnek pl. nálam olyan a kialakítása, hogy kiáramló levegő a ramokat meg az alaplapi chipsetet is hűti. De ezek az alkatrészek mivel nem érintkeznek a bordával, nem melegítik azt. Szóval ha csak sima hőfokérzékelős ventid van, és a prockód hűvös, akkor lekapcsol. Közben meg megéghet az alaplapi chipkészlet vagy a ram.

Nos, én a Speedfan proramot használom. Itt össze lehet kapcsolni a hőmérőket és a sebesség szabályozókat. Beállíthatod pl. hogy a ház szellőztető ventillátort ne csak az alaplap hőmérséklete, hanem pl a merevlemez hőmérséklete is szabályozza. Vagy a fenti példánál maradva, a proci hűtő sebességére ne csak a proci hőfok hasson, hanem az alaplapi chipkészlet hőmérséklete is.

A szabályozóm egyébként megfeküdt. A bc547 elhullott. Beszereztem N-fetet, azzal fogom megoldani. Egyszerűsödik is az áramkör.

Az alaplap viszont nem rosz, tudja az intel speedsetp technológiát. Ha a windost laptop/hordozható módba kapcsolom, akkor a proci frekijét meg a tápfeszét felére is leveszi, ha nem dolgzoik éppen. Így gyakorlatilag álló ventillátorral is 40 fok alatt marad a propcim, ha mondjuk csak emailezek vagy netezek.
(#) Steven19 hozzászólása Dec 3, 2008 /
 
Helló! Szerintem teljesen felesleges mérni olyan pontosan a fordulatszámot. Minek eggyáltalán?????Nem azért ülsz a gép előtt hogy a ventillátorok fordulatszámát figyeld. . Én nem is szoktam figyelni én ha megnézem csak tájékoztató jellegű számot látok több nem is érdekel. felesleges szerintem a 3 kivezetés arra is elég lett volna hogy a venti visszajelezzen hogy forog nállam is ingadozik a világitós ventimnek a fénye, de engem olyannyira hagy hidegen hogy nem igaz nem érdekel ha meg azt akarom a fordulatszámtól függetlenül világitson ráforrasztom a +12V-ra a LED-eket és elvan intézve probléma eggy szálse.
(#) qcu válasza Sallala hozzászólására (») Dec 4, 2008 /
 
Köszönöm a kapcsolási rajzot, nagyon korrektűl működik, még langyulni se langyul rajt semmi.
Nálam a fordulat érzékelés kb 600-700-as fordulatig jól működik, 700-850-ig más értéket ad (kb 2,5*annyit mint kellene), majd ez felett ismét jó értéket ad.
Szerintem a fordulatszám érzékelésnek egyetlen haszna van, és az hogy tudjuk hogy megált e a venti, az meg így is működik.
(#) Sallala válasza qcu hozzászólására (») Dec 4, 2008 /
 
Te, vigyázz vele, mert mondom, hogy nekem megfeküdt a cucc és leállt a ventim. Valószínűleg a bc547 döglött ki, de nem tudom, miért. A próbapanelon úgy mértem, hogy 10ma-el hajtja a teljesítmény tranyót, anyit el kellene bírnia nem? Egy dologtól döglött meg a próbapanelon is, amikor vélelenlü a bázisát a tápra kötöttem ellenállás nélkül. A B-E dióda ilyenkor elhalt.

Sterven19: én nem is akarom pontosan mérni, csak tájékoztatásul jeleztem, hogy alacsony fordulaton nem jól érzékeli az alapap. Bár lehet, hogy nem is a kapcsolás miatt, hanem a venti jeladója nem teljesít jól.

A három kivezetés szerintem is elég lett volna, de ez van, négy kivezetéses a lapom.

Mindenkinek aki a kapcsolást megépíti:
Nem vállalok érte felelőséget. Nem értek a teverzéshez pláne nem a méretezéshez. Saját kútfőből erre tellett.


(#) didyman hozzászólása Jan 29, 2009 /
 
-Az AMD lapokon is már PWM szok lenni.
-A PWM oka egy spórolható D/A és a hatásfok. Ezek minimális tételek amúgy, de egy ilyen megoldás integrálása az analóg rész kihagyásával jó ötletnek tűnik. Amúgy igaz, semmi olyat nem tud, amit az analóg ne tudna..
-ebből következik, hogy ha az alaplapon a szenzor rendesen fel van díszítve, akkor korrekt őtérképpel tudja minden ventilátorát kezelni.
-A többi igazi parasztvakítás, a PWM üzemnek a fent leírt előnyei vannak az analóggal szemben. Nem lesz csendesebb tőle a CPU venti, nem lesz tőle jobb a hűtés és nem lesz tőle hosszabb semminek az élettartama sem (legfeljebb a vezérlést végző tranzisztor forraszaié).
-Az egészet borítja, hogy rendszerint csak a CPU PWM, minden más meg nem .

Kaocsoláshoz annyi apróság, hogy ez a vezérlés sok normál üzemű ventinél morgó hangot eredményez, ami némi kapacitás kimenetre kötésével elmúlik (nagy nem lehet, hiszen akkor a PWM értelmét veszti, 47nF-2µF elég szokott lenni).
(#) hape60 hozzászólása Jan 27, 2013 /
 
Sziasztok!
Egyszerű kérdésem van: 4 kivezetéses ventinél a tápfesz (12V) változtatásával lehet-e fordulatszámot csökkenteni? Semmi trükk nem kell, csak a ventinek kellene halkabban pörögni, kb 7V-ról már elég a hűtés. A PWM bemenettel kell-e valamit csinálni?
A hozzászólás módosítva: Jan 27, 2013
(#) potyo válasza hape60 hozzászólására (») Jan 28, 2013 /
 
Én kipróbálnám a helyedben. Adsz neki alacsonyabb feszültséget, ha csökkent a fordulatszáma, akkor jó. Én arra szavazok, hogy csökkennie kell.
(#) agressiv válasza hape60 hozzászólására (») Jan 28, 2013 1 /
 
Hogy a viharba ne lehetne, de a PWM szál földrehúzásával minimumra lehet venni a ventilátor fordulatszámát. Hogy mi a minimum, az ventilátorfüggő.
(#) lac08 válasza hape60 hozzászólására (») Jan 28, 2013 /
 
A tápvezetékébe közbeiktatsz egy stabkockát, mondjuk egy 7809-est, és akkor máris nem 12 V-ot kap, csak 9-et.
És akkor lassabban fog menni minden és kevesebbet hűteni - ám sokkal halkabban.

Nálam a gépben az összes winchester-hűtő úgy van megcsinálva ....
(#) hape60 válasza lac08 hozzászólására (») Jan 28, 2013 /
 
Kösz az ötletet, ezt én is tudom ; potyo válasza azért nem válasz, mert a próbát nyílván megtenném, ha lenne ilyen ventim. Amilyent akarok venni, az 4 lábú, és ha nem menne, feleslegesen dobom ki a pénzt.
Agressivnak köszönöm a választ, övé az öt pont!
Következő: »»   1 / 1
Bejelentkezés

Belépés

Hirdetés
XDT.hu
Az oldalon sütiket használunk a helyes működéshez. Bővebb információt az adatvédelmi szabályzatban olvashatsz. Megértettem