Fórum témák
» Több friss téma |
Mielőtt kérdezel, a következő két dolgot ellenőrizd!
I. A helyes tápfeszültségek megléte.
II. A kimeneten van-e egyenfeszültség.
Élesztés.
Ha a poti félállásánál zajos, akkor a bemenetnek magas a bemeneti ellenállása és kissebb poti kell. Műveletierősítővel is megoldható, ha bemenetet közvetlenül az opamp hajtja és annak a bemenetén van a poti.
Megoldás, ha a bemenetet földre húzod, de akkor változik a poti karakterisztikája.
Abból tanulsz ha reloop megcsinálja neked?
Egy apró észrevétel. Nem lehet, hogy az a fekete getteres cső már mikrofóniás, esetleg olyan nagy a cső zaja, hogy ezt halja, szóval agyon használt?
Abból nem lehet ha más csinálja,hidd el nekem,én a kinok kinját álltam ki de akkor is megcsináltam,persze itteni sok segitséggel
Erre próbálok rávilágítani, jobb ha megtanulja. Olvastam a kálváriát. Böcsülettel megharcoltad.
Meg mindenki aki segített,de tanulni igy lehet.Sok kérdés,sok próba,de a munka darab az én asztalomon van,és próbálkozom.Ma már nem csodálkozom el azon mitől meleg a páka..
Sziasztok!
Van egy háború előtti Pioneer erősítőm, és elég torzítva, recsegve szól, és még nem jöttem rá, hogy a hangszórókat ütöttem ki, vagy az erősítőt... Namost az volna a kérdésem, hogy hogyan tudnám megtudni, hogy melyiket kell cserélni/javítani... Ebben szeretném kérni a segítségeteket... Köszönöm!
Mennyire mozogsz otthonosan a témakörben?
Ha nagyon torzan szól, az az erősítő hibája, a hangszórókon látszana...
titi11 Mekkora a poti? Hány ká?
Akkor nem is csoda, hogy zajos félúton. Cseréld 10k-ra és jó lesz.
Kicseréled a hangsugárzókat próbaképpen jókra, és ha azokkal is problémás, akkor az erősítő.
Vagy a kérdéses hangsugárzót kötöd, egy referenciaként szolgáló erősítőre.
Jól látom, hogy DAC-ról megy?
Ha igen akkor miféle?
Üdv mesterek!
![]() Olyan esettel találkoztam ma hogy egy régi ismerősömtől kaptam egy erősítőt, mondván hogy találta a padlásukon neki nem kell és tudta hogy engem meg érdekel az ilyen dolog. Eléggé látszik rajta hogy "hame made". Semmilyen felirat nem volt rajta, így azt se tudom hogy hány wattos se a kimenő ohm számot sem. A hangerő potiról az összes vezeték forrasztása letört, de azt meg is csináltam gyorsba. Összedugtam egy 50W-os 8 ohmos hangfallal amivel gyönyörűen muzsikált poti is szabályosan zaj nélkül vette a hangerő változtatást. 10 percig működtettem kis hangerőn majd megnéztem a hűtő bordákat amik szinte egyáltalán nem is melegedtek fel. Ennek örömére vissza is raktam rá az alu házat és még 20 percig ment kis hangerőn amikor egy nagy pukkanást hallottam és utána irgalmatlan sípolást és recsegést. Gyorsan kihúztam. A cucc mocskosul füstölt de ilyen kellemes szaga volt. Szétszedtem és a NYÁK-on ami a hűtőbordához volt csatolva furcsa barna levet találtam. Leszedtem és akkor vettem észre hogy egy sárga vezeték forrasztása szintén le volt törve. Valószinüleg a földelés. DE nem tudom hogy ez a füstölés közben olvadt le vagy már alapba le volt törve és lehet emiatt lett az egész. (egy biztosíték se égett ki) Kérdéseim: Mi lehetett a baj? Hogy és mennyiért lehetne megcsinálni? És tud e valaki erről az erősítőről vmi infót adni, aki esetleg találkozott már hasonlóval? képeket mellékeltem
Komoly egy szaki készíthette ezt a kütyüt.
A graetz is rendesen el van látva hűtéssel ![]() Az én gyanúm az,hogy az a kondi vagy fordított polaritással volt beültetve vagy kisebb volt a feszültsége,mint amin járatva volt...
Lehet,én nem tudom.Azt már nem közölte a kérdező.
Nem tudom hogy mi ez
Azért nem írtam, és sajnos nem is nagyon értek hozzá hogy megmondjam De eltudom mondani hogy milyen cuccok vannak benne ![]() És ha tudnátok segíteni abban miként tudnám esetleg javítani akkor azt megköszönném!
Próbáljuk meg on-line! Több szem többet lát.
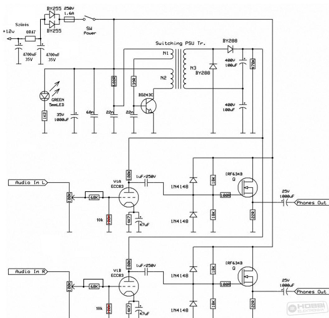
A cső bementi impedanciáját a rácslehúzó ellenállás cseréjével csökkentsd egy nagyságrenddel, azaz 10k-ra. A 68k ellenállásokat kösd át egy-egy huzaldarabbal, vagy tégy helyükre kb. 1k ellenállást. A poti szabályozásának karakterisztikája kissé változni fog, de most elsődleges cél a zaj elhárítása. A 12V betáphoz odarajzoltam a CRC szűrést, lehet azt is be kell vetni. A hozzászólás módosítva: Feb 16, 2013
Mivel a sárga leszakadt, nem volt pontos nulla és egyik kondenzátorfelé "eldőlt" a feszültség, és a kondiból folyt ki a trutyi és a füst. Ha visszaforrasztod a leszakadt kábelt és a kondenzátort kicseréled, akkor elvileg frankó lesz.
Reloop Bőven elég lesz a poti csere, felesleges ez a moddolás.
Köszi a választ! És melyik kondit cseréljem ki? Elég ha csak a két db 1000µF-osat vagy a kicsiket is?
Valószínüleg elég a nagyokat cserélni.
Örök hálám!
![]() Hétfőn az lesz az első dolgom hogy veszek is belőle majd írok hogy hogy sikerült.
Oké
![]() am közben az IC alapján utánna kerestem hogy mi is lenne ez, és tulajdonképpen ugyan ez, csak nekem 25V a kondi. http://bolthely.hu/mikroshop/id/00536 A hozzászólás módosítva: Feb 17, 2013
|
Bejelentkezés
Hirdetés |










A graetz is rendesen el van látva hűtéssel
De eltudom mondani hogy milyen cuccok vannak benne 
