Fórum témák
» Több friss téma |
Mielőtt kérdezel, a következő két dolgot ellenőrizd!
I. A helyes tápfeszültségek megléte.
II. A kimeneten van-e egyenfeszültség.
Élesztés.
Szia!
Oké köszi, egy biztos nagyon jól szól, az STK 0050-es IC mind minőségben, és strapabíró képességben szinte elnyűhetetlen, a melegedése normális. Egy márkás 5.1 erősítőm csatornánként hasonlót tudna elvileg, mint ennek egy oldala, de nyomába se érhet, pedig tranzisztoros végfok panelek vannak benne. Üdv, Balu.
Szia!
Még most is megteheted, én nem rég a Vak....-án vettem belőlek 1 párt 2000Ft-ért tartaléknak, mert sose tudni. A METZ erősítőmben ilyen van, és attól nem szeretnék megválni semmi pénzért. Csak ezzel szeretek zenét hallgatni, nekem ez jött be akárki, akármit is gondol. Balu.
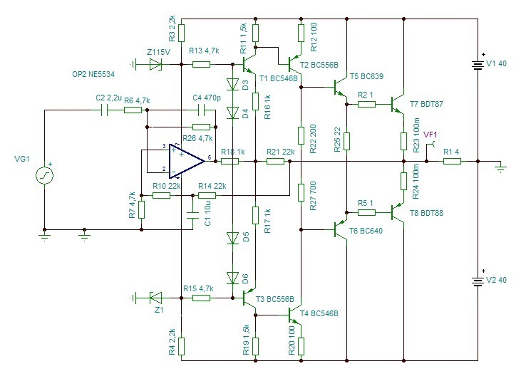
Mondtam, hogy bajaim vannak ezzel az Apex erősítővel. A power fokozatát külön is kirajzoltam, vannak benne tökéletesen felesleges és a működésben részt nem vevő alkatrészek, ezeket lehagytam a második rajzról. tekintve, hogy aOPA fázisfordítóként működik itt, ezért a negatív bemenete virtuális földpont, azaz max néhány mV feszültség lehet rajta. Emiatt azután természetesen a nem invertáló bemeneten is ugyanez a néhány mV lehet csak, így tökéletesen felesleges és érthetetlen a két diódából és kondiból álló komplexum a két bemenet közé.
Ez az erősítő a blikkfangja minden elméletnek. Kezdődik egy OPA-val ami 4x-t erősít, majd következik egy másik, ami -1-t. ( persze úgy, hogy az invertáló bemenete van meghajtva, hogy muszáj legyen elé még egy OPA... felfoghatatlan) Ez eddig két teljesen funkció nélküli felesleges OPA. ( mondjuk a második az javítja a DC hibát, na) Majd ezután egy földelt emitteres feszültségeltoló és jön a mezítlábas feszültség erősítő fokozat, ami önmagára vissza van csatolva. Olyan amilyen, mert a hurok éppen csak az erősítésre elég. Torzít is vagy 1,5%-ot (!!!). Mivel a két OPA semmilyen módon nem vesz részt a végfokozat hibáinak csökkentésében, ezt lehet hallgatni. De minek ehhez ez a nagy cécó? A harmadik ábra szerint lecsupaszítjuk, csak a végfokot hagyjuk meg, meghajtjuk egy fejhallgató kimenetről és pont ugyanezt kapjuk 600.000 Ft-al olcsóbban....( na egy kicsit jobban fog szólni, hiszen nincsen benne a két funkciótlan OPA) A hozzászólás módosítva: Feb 27, 2013
" földelt emitteres feszültségeltoló "
Nem földelt bázisút akartál írni? Ha már ennyire átalakítottad, akkor tehetnél rá valamit, amitől jobban ki lehet hajtani a végtranyókat.
Üdv! IC 1/2 nem csak jelet erősít, része a hidalásnak ami fontos lehet. IC 2/2 pedig gyakorlatilag egy DC szervó. Egy NE5532 árát szerintem ki lehet bírni.
Igazad van, elhibáztam, földelt bázisú természetesen, a következő fokozatot látta már a szemem. Köszönöm a kijavítást. Nem szándékozom foglalkozni a kapcsolással tovább, csak be akartam mutatni, mi van benne és miért.
A hozzászólás módosítva: Feb 27, 2013
Nem az IC ára a problémám, hanem az egész kapcsolás komolytalansága. Kezdve a gerjedős klipp védővel, folytatva a hiányzó áramkorláttal ( én nem találom, persze ettől még lehet benne) befejezve az elfogadhatatlan torzítású ( szerintem), kimunkálatlan végével.
Ez az Apex már nem az az Apex.... A hozzászólás módosítva: Feb 27, 2013
Mégiscsak van benne áramkorlát ( az én modellem szerint 24A 80V tápfesznél), csak az baj vele, hogy a végtranzisztorok bétájától függ a korlátozásnál folyó áram nagysága, no meg a tápfesztől is. Márpedig a béta az nagyon hőmérséklet függő...
Ennek a kapcsolásnak, ha van egyáltalán előnye, akkor ez az áramvezérelt nagy jelű meghajtása, amitől automatikusan lágy lesz klippje, a klipp védő nélkül is. PA-ban lehet, hogy ez a fontos szempont, hogy a klipp-ben ne "reccsenjen". Ha ez volt a konstrukciós cél, akkor viszont jár a pont. A hozzászólás módosítva: Feb 27, 2013
Lehet hogy azért munkálták át a végét fetesre, és így születhetett meg belőle a VF2.
Sziasztok!
Kérdésem a következő lenne. Ti mit javasoltok, melyik szól szebben? LM 3875 VS STK496 Melyik ic vel érdemes foglalkozni? Melyik szólna szebben és jól? Köszönöm! A hozzászólás módosítva: Feb 27, 2013
Hibridet már sokat építettem, most vágok bele egy ilyen monolitba. Majd ha kész nyilatkozom.
A Castone-nak is van ilyenje. Egyébként, nagyon ötletes elrendezés, bár nekem az APEX nem tetszik, a VF2 sokkal szimpatikusabb, már csak azért is, mert jobb a hatásfoka.
Sőt a Phase Linear-nak is volt már a 80-as vagy 90-es években dupla végtranyóval, normális áramkorláttal. Az ötlet (alapelrendezés) meg még régebbről származik, de akadnak mindig "újítók", akik újra feltalálják.
Hangzásban nagyjából egy kategória. De ha építesz egy HTA-t, az mindkettőt lepipálja.
Ez mit takar? Kicsit bővebben
![]() Mi az HTA hasonló mint az stk vagy ic -s végfok? ![]() Hasonló teljesítményben mik a variak?
Sziasztok! Tegnap építettem egy aktív sub váltót, egy actrk nmos 400 elé. Az lenne a probléma, van egy minimális búgás, de mikor kézzel a potikhoz érek nagyon felerősödik,de ha az rca test részéhez érek minden búgás megszünik. Valami föld gond, tudnátok segíteni nekem ebben? Képeket linkelek. Az erősítő nyitott állapotban teljesen gerjedés mentes. Az erősítőben középen van egy szürke trafó, az a trafója, alatta pedig az az egy bordás panel a tápja, ami alatta van az a régi előfok,de erre szeretném cserélni.
Próbáld meg a potik házát is testelni
Sziasztok egy amatőr kérdésem van, élesztésnél.. a trafó előtt sorba van az égő, bekapcsolásnál felvillan, eddig ok.
Ez nem ereszt át delejt, hogy betudjam állítani a nyugalmi áramot ?
A nyugalmi áramot akkor kell beállítani, amikor már üzemképes a dolog.
Köszi, csak fura, mert eddig a biztosíték helyére raktam teljesítmény ellenállást és akkor betudtam állítani.. most fura.. akkor nincs semmi baj, csak simán semmi hang nem jön ki ... megyek kikötöm az égőt
St151 200W-ról van szó, a T3 és a T6 tranyót fordítva ültettem be(4 éve), melegednek.. remélem nem ment tönkre semmi, a működtető füst nem jelent meg.
Hangnak ki kell jönni égővel is! Villogni fog ütemre
Ez meg is történt, sajnos hang proci, odáig ugyanis eljut a jel onnan viszont csak a jó csatornáké megy tovább.
![]() Úgyhogy most az épp csatornákat használva sztereó erősítőként használom. Úgy döntöttem a mai gazdasági helyzetemben nem éri meg még x ezret rákölteni.
Össekötöttem a potik házát egy sima vezetékkel és a végét az előfok kimeneti gnd pontjába fogattam így minimális lett a zaj, de még egy picit így is erősödik, ha a potikat megérintem, de ha csak az rca test részét fogom teljesen zajmentes. Szerinted mit lehet még megpróbálni?
És ha a potik földelését oda kötöd ahova az RCA földelése megy?
Még azt nem próbáltam, egy fél óra és hazaérek, megpróbálom.
A T3 és a T6 jól volt benne, az MJE15030/15031 tranyóknak más a lábkiosztása.
Már szól A hozzászólás módosítva: Feb 28, 2013
|
Bejelentkezés
Hirdetés |











Ez nem ereszt át delejt, hogy betudjam állítani a nyugalmi áramot ?






