Fórum témák
» Több friss téma |
Mielőtt kérdezel, a következő két dolgot ellenőrizd!
I. A helyes tápfeszültségek megléte.
II. A kimeneten van-e egyenfeszültség.
Élesztés.
Úh nagyon széppen köszönöm!!!
Esetleg még egy nyákrajzot kaphatnék még ehhez a kapcsoláshoz???
Itt a kapcsirajz SPRINT-ben. Nem tul bonyolult.
Remélem segít majd a problémán.
Na akkor, a következő tranyókból válogathatok:
2N3442 (Bővebben: Link) 2N6338 (Bővebben: Link) 2SC3320 (Bővebben: Link) MJE13007 (Bővebben: Link) Ha nem nagy gond, számold ki légyszi mennyi kell belőlük 4 (2, 8) ohmra, és hogyan alakul a védelmi áramkör.. Előre is köszi. Üdv, Tom
Ezek közül csak a 2n3442 és a 2n6338 alkalmas.
Ökölszabályként úgy méretezz hogy 2n3442-ből 100w-onként 2 párt használsz, 2n6338-ból 100W-onként 1 párt használsz. Rendes méretezés: terhelés 45°-os (60°-os) fázistolását figyelembe véve 10...20°-onként felírod a tranzisztoron kialakuló feszültség és áramviszonyokat. A kapott adatokat összehasonlítod az adatlapon található biztonságos működési tartománnyal.
Szia!
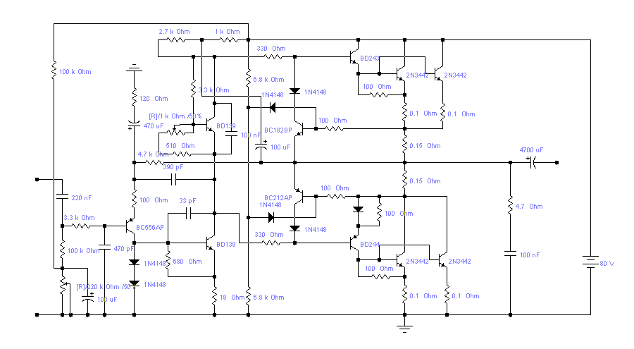
Megnéztem a rajzodat alaposabban és még találtam több hibát és pontatlanságot. Az erősítőhöz terveztem rövidzárvédelmet és kialakítottam a megfelelő nagyfrekvenciás kompenzálást. A kompenzálás a nagyjelű feszültségerősítő kimenetéről jön, így a frekvencia növekedésével átkerül a visszacsatoló hurok ide. Ez nagyon stabil és jó tranziens viselkedésű erősítőt eredményez. A 390pF-os kondenzátor a kompenzáló elem. Még soros R-tag sem kellett, mert annyira alacsony a bemeneti fokozat árama, hogy a tranyó emitterköri meredeksége még igen alacsony és így nem tud kritikusan magas körerősítés kialakulni. Mégis azt javasolom, hogy a bemeneti tranyó emitterével köss sorba egy 100-200Ohm-os ellenállást és növeld meg a nyugalmi áramát 1mA-ra. Ezt a 2,7Kohm-os ellenállás 680Ohm-osra való cseréjével teheted meg. Itt a javított rajz. Ez már egy nagyon stabil és jól megtervezett rövidzárvédelemmel ellátott erősítő. Valószínűleg kiváló hangminőséget is fog produkálni. Az alkalmazott végtranyók 250 W teljesítményűek. Csak ekkora teljesítménnyel lehetett jó rövidzárvédelmet kialakítani, ami nem vág bele a kimeneti jelbe és megengedi kivenni a maximális kimeneti teljesítményt 4 Ohm-ra. 80-90V tápfeszültséggel lehet üzemeltetni. Végtranyónak esetleg lehet használni két 125W-os végtranyót is párhuzamosan 0,33Ohm-os emitterellenállásokkal, majd azt is lerajzolom. Az általad felsorolt két nagyon kis teljesítményű és kis áramú kapcsoló! tranzisztor tökéletesen alkalmatlan egy erősítőben való felhasználásra. Az MJ15003 az egy kiváló tranzisztor. 700Ft lomexben, ha jól emlékszem. (Ennyit még ki lehet fizetni érte. )A 2n6338 viszont alkalmasnak tűnik ebbe az erősítőbe. Azt használhatod.
Na itt a végtranyók párhuzamos kötésének a normális módja kvázikomplementer végfok esetén. (komplementer esetén ez sokkal kevésbé macerás dolog). Ha bizonytalan vagy a tranyók tökéletes egyyütfutásában és azonos hőmérsékletében, akkor a szimmetrizálásukra inkább 0,1Ohm helyett 0,22-0,33Ohm-okat használj!
És itt a megnövelt nyugalmi áramú bemeneti fokozattal ellátott változat is.
Köszi a sok segítséget. Áttanulmányozom a rajzot. A 2SC és az MJE tranyók tudom hogy eredetileg nem erre valók, hanem kapcsolótranyók, de ezt már írtam korábban. Elsősorban a 2N-eket szándékoztam beletenni. A 2N3442 egy 2N3055 szintű tranyó, bár alu tokozása és összevissza felizatozása gyanús nekem kicsit. A 6338-ak 200W-os tuti tranyók. Szerintem elsőkörben azt használom bele. Az MJ15003 is jó lehet, de 6338-ból van itthon elég sok, és ritkán jutok be a lomexbe.
Üdv!
Az én magánvéleményem a 2N3442-ről, hogy nagyrészt csak hamisat lehet már beszerezni és az eredeti sem lenne nagy szám.
Ezekkel spontán megpusztulhat a végfokod, az én tapasztalatom, hogy nem megbízhatóak (a piros feliratos hamis). A 2N6338 viszont profi tranyó. Katonai célra van kifejlesztve, ahhogy elnézem, tehát az valószínűleg nem is fog cserben hagyni. Szerintem ez Qrva jó tranyó.
Az én 3442-eseim régi darabok, fekete motorola feliratúak. De az alu tok akkor sem csalogat. Biztos hogy ilyen ez eredeti? De inkább 6338-at fogok használni..
Sziasztok!
Kedvet kaptam, felteszek én is a kis kompakt 2x25W (= kb. 2x50W zenei telj.) erősítőmről pár képet. A kapcsolás a hagyományos topológiát követi, szimmetrikus, emitterkövetős komplementer AB osztályú végfok, még a Sipos könyvből jött a kiindulási alap (Texas). A vége nekem 2SD1138 + 1148 és 2SB861 + 863. (azért nem javaslom, mert már tuti hogy hamis kapható csak, pedig igen jó tranyák) +- 24 voltról jár, 4 ohmos hangfalakra dolgozik. 8db MBR10200as Schottky dióda végzi az egyenirányítást, a trafó vasmagja eredetileg egy ősi Hg lámpatestnek volt a fojtója További jó építést nektek, Üdv!
Hello
Melyik Sipos kőnyvből veted a rajzot? kösz
Hali!
A "hifi erősítők építése"-ből, a 152. oldal 116. ábra. De vigyázz, abban a formájában, főleg az 50-100W os változat egyáltalán nem üzembiztos. Más tranyók kellenek, más kompenzáló elemek, kimeneti zobel-tag hiányzik stb. Ha azzal szemezel, akkor inkább az ST-151, az nagyon hasonló, de jobb. Majd lerajzolom az enyémet is.
Szia
Én pedig avval szemezek mégpedig 100W verzioba.Bár a végtranyákat ki akartam cserélni BD318/317-re.
ST151 nem jó? Stabil, megbízható.
Igazából nincs semmi bajom vele, bár az én bordám az csak egy pár végtranzisztort enged csatornánként annak is TO-3-asnak kell lennie.Nem tudom megvárom még az átalakitot Sipos-t és még majd eldőntőm, hogy melyik kerűl épitésre.
Akkor meg az MJ21193 / 21194 a megoldás.
Az MJ és az MJL között a tokozás a különbség, az MJL flatpack az MJ pedig TO-3. Ezekből a 100W-hoz tökéletesen elegendő 1 pár, biztonságosan elviszi, nem kell kettő paralel mint a BDkből. Lomexben, HQVideóban van.
ST151 jó úgy hogy a BD249/250-ek helyett BD317/318-at raksz be, külön hűtőbordán. A hőmérsékletfigyelő tranyót is oda kell felszerelni.
A meghajtókra kell egy-egy db kis borda.
Szia
Bejelölnéd majd ha lesz időd miket mire cseréltél ki és raktál bele az eredeti rajzhoz képest. köszi
Éppen azt rajzolom
Le kell tisztáznom még 1x mert volt jópár változat.
Az egy csatorna végtranzisztorai mehetnek egy bordára nem!?
Csak szigetelve...!
Hát persze ezt gondoltam.Azt hittem más oka van
Itt van a rajz, amit ígértem.
Kíváncsi vagyok a véleményetekre. (nyugi, 5 sör után már bírom a kritikát D)(((((A bemeneten a kondi természetesen 1 mikro, nem nano, ahogy látszik.))))
hy kitudna nekem segiteni tegnap hoztam be németből egy sony tornyot ez tartalmaz egy lbt-v925 ős vékfokot és ennek vékfokról szeretném megtudni h mégis mekkora teljesitményű mert ami benne van ic arról még csak nem is találtam semmit h következtetni tudjak rá!köszi szépen
vannak benne hibak (ha igy megepiti vki akkor az arcaba robban az egesz!) , de ugy egyebkent korrekt
1., also tranyok a vegen forditva vannak berajzolva (a 2 meghajto meg a vegtranyo) 2., differenialerosito arama tul alacsony 3., miller-kapacitas (12pF) tul alacsony 4. , DC offset poti helyett fix ellenallas kel, ha jol valasztod meg az erteket akkor nem lesz +/-10mV-nal nagyobb offset, lsd. ST151 5., 5k-s trimmerrel kell sorosan egy ellenallas 6., boucherout-tag hibas, 100Ohm-10nF nem jo, kb. 10Ohm-100nF kell 7., minek harmas darlington? (foleg hogy 8mA a feszerosito arama) 8., jelfoldet es telj.foldet ossze kell kotni egy ellenallassal 9., BC639/640 a feszerositoben es aramgeneratoraban 70 fokos lenne... sok! Szoval mielott valamit kozreadsz szamolj es gondolkozz! Ne ertsd felre. nem bantani akarlak, sot, orulok hogy valaki tervezget! (Ha addig modositod mig stabil es megbizhato lesz akkor kb.. megkapod az ST151-et... )
Vazze! Tényleg fordítva rajzoltam be az alsó tranyókat.
( NEHOGY ÍGY összerakja bárki is...) (((((nem lehet törölni esetleg?))))) Szóval...az 1., 6., és 8. hibák a mostani hirtelen rajzomon vannak, a valóságban nem kerültek beépítésre :o))) A többihez nem tudok mit fűzni, mivel bizonytalan is voltam bennük, sejtettem, hogy nem ez lesz a tuti. Köszönöm az észrevételeidet, engem nem bánt, írtam is hogy véleményezésre tettem fel, nem azért hogy 1-1 be mehet megépítésre.
Háát azt ajállom neked keress utánna a torony pontos tipus száma alapján mert szerintem azt az ic-t a gyártó saját magának csinálja (csinálta) és nem teszi közzé sehol sem, a tipus szám ami rajt van meg szerintem házi szabvány lehet SONY-éknál.
|
Bejelentkezés
Hirdetés |




)







D)


