Fórum témák
» Több friss téma |
Hátha nem rontottam el, és valaki hasznát veszi: (vasaláshoz, viszont a fotózáshoz tükrözni kell)
*A melléklet, kicsit fentebb megvan hibátlanul. A hozzászólás módosítva: Feb 1, 2013
Köszönöm a válaszodat!
Én egy 44 amperórás akkuhoz szeretném használni az autómban állandó üzemmódban.
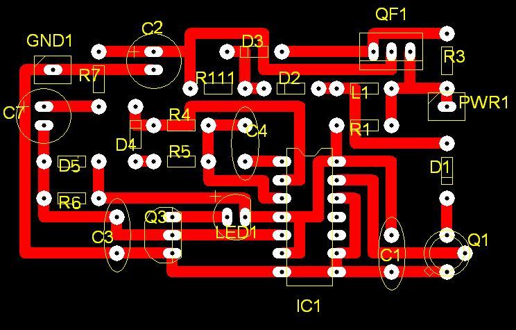
Szia jozit. Ráhibáztál mert a nyákrajz nem jó. Nem nagyon volt időm átnézni tüzetesen de egy hiba biztos, hogy van mégpedig az IC -es és 3-as lába direkre van kötve, viszont a kapcsolási rajzon az 1-es lábra a C4-es megy.
A hozzászólás módosítva: Jan 31, 2013
Hzsigának igaza van, én se néztem át teljesen, de a fent lévő C4 kondi valójában C2 és én röktön ez mellé tenném a Gnd1 pontot a minél kisebb veszteség érdekében.
Üdvözlök mindenkit. Én is készítettem egy nyákot, nézzétek már át több szem többet lát.
A hozzászólás módosítva: Jan 31, 2013
Valóban, kicsit benéztem. A 3-as láb pedig már többször megkavart. Javítottam. Köszi.
Szep napot
Engem is erdekelne hogy mukodike???
Uraim!
Megépítettem ezt a kapcsolást,elsőre indult minden zokszó nélkül.Mértem áramfelvételt ami 8mA értékű,a 330µF kondenzátor kb. 38V-ra töltődik fel amikor a tirisztor (BT151/800) rásüti az akkura.Az impulzusok olyan 7-8mp-re követik egymást,hallható a "kattanás".Induktivitást nem a rajz szerintit raktam be,volt itthon más fajta 18mH értékű.A kondenzátor értéket is több darabból (7x47µF/50V) raktam össze kísérlet képen,de megpróbáltam 1 db. 330µF kondival is,az eredmény ugyan az.A led állandóan világít,az impulzusnál van egy villanás,tehát érzékelhető amikor megtörténik a rásütés.A kérdésem az lenne,hogy az általam mért értékek jónak tekinthetők e,esetleg módosítsak e valamit? Köszönöm a figyelmet!
Nálam 43.8v-ra tölti a kondit /3db-nál is/ különben jónak tűnik. Tapasztalatom szerint nagy a hőfüggése a kapcsolásnak.
Egy kép a kondit mérve: A hozzászólás módosítva: Feb 11, 2013
Ezt a hőfokfüggést még megnézem,mert most kint a hidegben próbáltam.Mutatok képeket,a doboz adta a panelméretet.A kondin multiméterrel mértem feszt,még ha csak 38V is,szerintem elég,szkóppal biztosan több.Az alkotás teljesen amatőr,természetesen az esetleges kritikákat meghallgatom.Köszönöm a hozzászólásodat!
Az alu biztosítékot, hogyan forrasztottad be?
Én 1.5mm2-es vezetékkel kötöttem be.
A biztosítékot könnyű volt beforrasztani,simán megszaladt rajt az ón,az érintkezőjét (lábát) rövidebbre vágtam.A vezeték olyan 1mm2 lehet az enyémen.
Az nem alu, ónozott lemez. Lehet kapni egyébként késes biztosíték foglalatot, 2-300Ft-ért, és így akár még cserélhető is...
Sziasztok
Elkészítettem a köbzoli által tervezett áramkört saját kapcsolással :// nem azért mert jobb , csak már megrajzoltam mielött hozzájutottam volna a már nyomtatható változathoz. ez a saját nyéktervem ha már marattam el is készítem... az első próba alatt nem indul be az 555ic ,mindössze a 3 lábol lévő led felvillan bekapcsoláskor és ki is alszik . mi lehet a probléma segítene valaki ? még kezdő vagyok ! A hozzászólás módosítva: Feb 16, 2013
Igen pontosan így van az IC lábkiosztása is és az átkötések is a nyákon ,összeforrasztottam a diódánál elmaradt részt is,és így is ez a hiba !
A hozzászólás módosítva: Feb 16, 2013
a 7812 előállítja ,megvan a 12 V az IC4.8 as lábán is az egyes lábán a negatív is a FET-et ideiglenesen kikötöttem (az áthidalással)
és az IC 6 os lába felé néz a dióda katódja ! a 3as lábon nem mértem semmit A hozzászólás módosítva: Feb 16, 2013
Sajnos jobb minőségbe nem tudom max nappal , az 1N4148 dioda allulról van ideiglenesen mert megfordítottam valamiért a régi-új rajzba fordítva értelmeztem
Rendben átnézem még és holnap írok hogy mi történt !
Köszönöm
megtaláltam a hibát , a pótmétercsatija 3 tüskés és a 2 szélsőn kellett volna lennie ,ehelyett az egyik vezeték középen volt, tehát nem is játszott szerepet a poti , de viszont kettőt villan másodpercenként ! és ha jól tudom 10-15 m.p.-enként kéne
az akksi kivezetésére egy kondit tettem ideiglenesen hogy ne csapja be a multimat és minden rendben
kicseréltem 10K-ra de nem sokat változott ezért C2 kondit cseréltem 100 µF-osra így másodpercenként villan de még ez is kevés nem értem
A poti működik tudom állítani a frekit , de a leglassabbra állítottam és a kondit cseréltem 50V 4.7 µF-ra valamint bent van a 10 K-ós R a 22K helyett és így is nagyon gyorsan villog
De nem a kondi kapacitást kéne növelni és az ellenállást csökkenteni hogy kevesebbet villogjon ? A hozzászólás módosítva: Feb 17, 2013
i*gen igaz félre érthető voltam ezt a kondi értékére értettem
Idézet: „így másodpercenként villan de még ez is kevés” azt írd le ,hogy akksira kötve hány másodpercenként kell hogy villogjon ? korábban 10-15s-ot olvastam A hozzászólás módosítva: Feb 17, 2013
a*zt írd le ,hogy akksira kötve hány másodpercenként kell hogy villogjon ?
korábban 10-15s-ot olvastam A hozzászólás módosítva: Feb 17, 2013
Értem, így már világos minden , a feltöltés ideje határozza meg az impulzus számot, és a feltöltésnek 5-6 órán át kell tartson.
Ez esetben a számomra meg felelővé vált 22K ellenállással és 22µF-os kondenzátorral.
Sziasztok. A kérdésem az lenne, hogy :
-az alábbi kapcsolást, hogyan lehet letesztelni akkor, hogy ha nincs akku a háznál. Oszcilloszkóp híján, minden van itthon. - a tranzisztorokat elnézve, cserélhető lenne e olcsóbb darabokra. Megoldható azokkal is? -A TIC106d helyett rakhatok e triakot TIC206m -et a végére? Válaszotokat előre is köszi. A kapcsolás már készen van, csak nem tom hogyan indítsam el.
Szünetmenes tápegység, elektromos kerékpár?
Hello. Bocs nem értem.
Abban is vannak aksik...
Jaa. Nincsen egyik sem.
|
Bejelentkezés
Hirdetés |



























