Fórum témák

» Több friss téma
Fórum » Oszcilloszkóp számítógépre
Lapozás: OK   15 / 29
(#) every válasza _vl_ hozzászólására (») Márc 9, 2013 /
 
Köszi! Nálluk tényleg nem kerestem.
(#) Alex2 válasza llax hozzászólására (») Márc 9, 2013 /
 
Értem én, hogy van a tankönyvi anyag, de inkább próbáld ki! Azt a pár alkatrészt Te is össze tudod állítani és ha ilyen jól megy az elmélet, akkor át kellene ültetni a gyakorlatba azzal, hogy kijavítod a hibáinkat és megmutatod hogy kellene megoldanunk.
A programban meg lehet adni, egy szorzó tényezőt, amivel beállítható, hogy a tényleges amplitúdót mutassa, de ez a HW elemek nem ilyen célra gyártása miatt sosem lesz pontos, de ahogy írod, erre többnyire nincs szükség, mert inkább a jelalakja a fontos, amiből látszik a vizsgált áramkör helyes vagy helytelen működése.
Idézet:
„A jel tetején lévő "csipkézés" is a bemenet aluláteresztő jellege illetve a célra nem igazán alkalmas ADC konverzió együttes hatása miatt látható, ahhoz hogy az a négyszög "egész" legyen, egy sor harmónikus átvitele hiányzik.”

Korábban már írtam: mutass jobbat ennyiért!
Kritizálni könnyű, jót alkotni nehéz!!!
Még jó hogy látszik, hogy ez nem egy valódi szkóp. És persze, hogy az is látszik, hogy nem X MHz-es. Ezzel tisztában vagyok. Viszont nem is várom el tőle, mert nem ezzel a céllal készült. Miért olyan nehéz ezt elfogadni?
Volt egy egyszerű és olcsó megoldás, amit elkészítettem és tudok neki örülni. Szerintem erről szól ez a hobbi.
A hozzászólás módosítva: Márc 9, 2013
(#) Alex2 válasza Medve hozzászólására (») Márc 9, 2013 /
 
Örülök neki, hogy valaki végre a gyakorlatban is kipróbálta és nem csak hajtogatja a butaságokat.
(#) llax válasza Alex2 hozzászólására (») Márc 10, 2013 1 /
 
Ez nem tankönyvi anyag. Ez a gyakorlat. Tizenpár éve számomra is gyakorlat volt, ha nem is napi, de hétvégi mindenképp. Azóta sokat fejlődtek a hangkártyák (ami itt nem feltétlenül előny), a szoftverek még többet. Én is hittem a monitoron látottaknak, amíg nem volt alkalmam összevetni azokat egy szkóppal... Ekkor mégiscsak rá kellett jönnöm, hogy van "némi" igazság a "tankönyvi" anyagban.

"Korábban már írtam: mutass jobbat ennyiért!"

Ennyiért nem tudok, de kb. 100-200Ft-al többért lehetséges egy sokkal korrektebb bemenetet készíteni. A Te esetedben ez kb. ennyi értékű plusz alkatrész beépítését jelenti. De amíg nem ismered legalább nagy vonalakban az elveket, addig nem tudok segíteni. Ugyanis egyedileg meg kellene állapítani a hangkártyád bemeneti kapacitását. Ezt elég akár csak közelítőleg ismerni, viszont szinte semmi komoly, különleges műszert nem igényel. Leginkább csak az elvek ismeretét. Azt az ominózus "tankönyvi anyagot", legalább egy középiskolai fizika órai szinten.
(#) llax válasza Alex2 hozzászólására (») Márc 10, 2013 1 /
 
Valamit a butaságokról is...

A hangkártya vonalszintű bemenete közismerten 0dBu érzékenységű (vagy 0dBV vagy 0dBm/600Ohm, mind ugyanaz ). Ami 0,775Vrms. Ami közel +- 1,1V azaz 2,2Vpp. Most mellékelek egy képet, majd nézd meg a kapcsolásod is. Remélem rájössz, mi az egyik nagy baj vele...
A hozzászólás módosítva: Márc 10, 2013

1N4148.jpg
    
(#) Laslie válasza llax hozzászólására (») Márc 10, 2013 /
 
Elérhető valahol ez a korrektebb bemenet valahol?
(#) Alex2 válasza llax hozzászólására (») Márc 10, 2013 /
 
Próbáltam LED-el is, ha erre gondolsz, de annak meg túl nagy volt a nyitó feszültsége.
(#) _vl_ válasza Alex2 hozzászólására (») Márc 10, 2013 1 /
 
Ne haragudjál meg ezért, de ezek szerint tényleg nem értesz ehhez. Súgok: Schottky-diódának hívják. 0.2..0.7V között szinte bármilyen feszültségre lehet találni diódát/tranzisztort. És ha még azt is el kell magyarázni, hogy hogyan lesz egy 0.7V-os és egy 0.3V-os diódából egy 1V-nál nyitó áramkör, akkor tényleg ideje kicsit visszábbvenni.
(#) Alex2 válasza _vl_ hozzászólására (») Márc 10, 2013 /
 
Az még mindig kevés, így nincs értelme. A védelemnek pont az a lényege, hogy a max. előtt korlátozzon és ne utána. Ezért jó a sima diódából 1 db.
A segítőkészség =0 inkább a korábbi okoskodásaira értem, mert konkrét segítséget eddig nem adott. Se egy kapcs. rajz, se egy konkrét alkatrész amit konkrét helyre berakhatnánk. Semmi.
(#) llax válasza Alex2 hozzászólására (») Márc 10, 2013 1 /
 
"A védelemnek pont az a lényege, hogy a max. előtt"

Mindenképp az abszolút max. előtt, amit hiba nélkül elvisel. De nem az előtt, amit feldolgoz. A Te esetedben az ADC képességeit is csak részben hasznosítod (durván csökkented a felbontását). Annyit tudjál azért, hogy legtöbb vonalbemenet (legyen az akár hangkártyán) 2Vrms-t (+-2,8V azaz 5,6Vpp) elvisel hardveres hiba nélkül, az most más téma, hogy ekkora jellel az ADC-t túlvezérled, de ettől még a haja szála sem görbül. Az alkalmatlan bemenet mellett még ezzel is adtál a sz**nak egy pofont. Ráadásul a bemeneti kapacitást is még további 8pF-al növelted, hogy még hatásosabb legyen az az aluláteresztő jelleg. 3-3 soros 1N4148 már engedi rendesen kihasználni az ADC konvertert és a kapacitásuk is 3pF alatt lesz, ami lényegesen kevesebb kevesebb mint a jelenlegi 8, ugyanakkor a védelmi szerepét továbbra is kifogástalanul ellátja.

*
Már nagyon sokszor és sok helyen tapasztaltam, hogy nem mindenkinek lehet segíteni. Ahhoz az alapok ismeretére is szükség lenne. Vagy legalább némi előzetes tájékozódásra, mielőtt valaki akár egy LED-es villogóhoz is hozzákezdene. Viszont ha bárki mást, akinek elsőre megtetszett ez a bemenet kialakítás, csak kicsit is gondolkodásra késztettem, akkor máris nagyon sokat elértem...
A hozzászólás módosítva: Márc 11, 2013
(#) Laslie válasza noris hozzászólására (») Márc 11, 2013 /
 
Szia!
Sikerült? Ez alapján készíted?
Üdv
Laslie
A hozzászólás módosítva: Márc 11, 2013
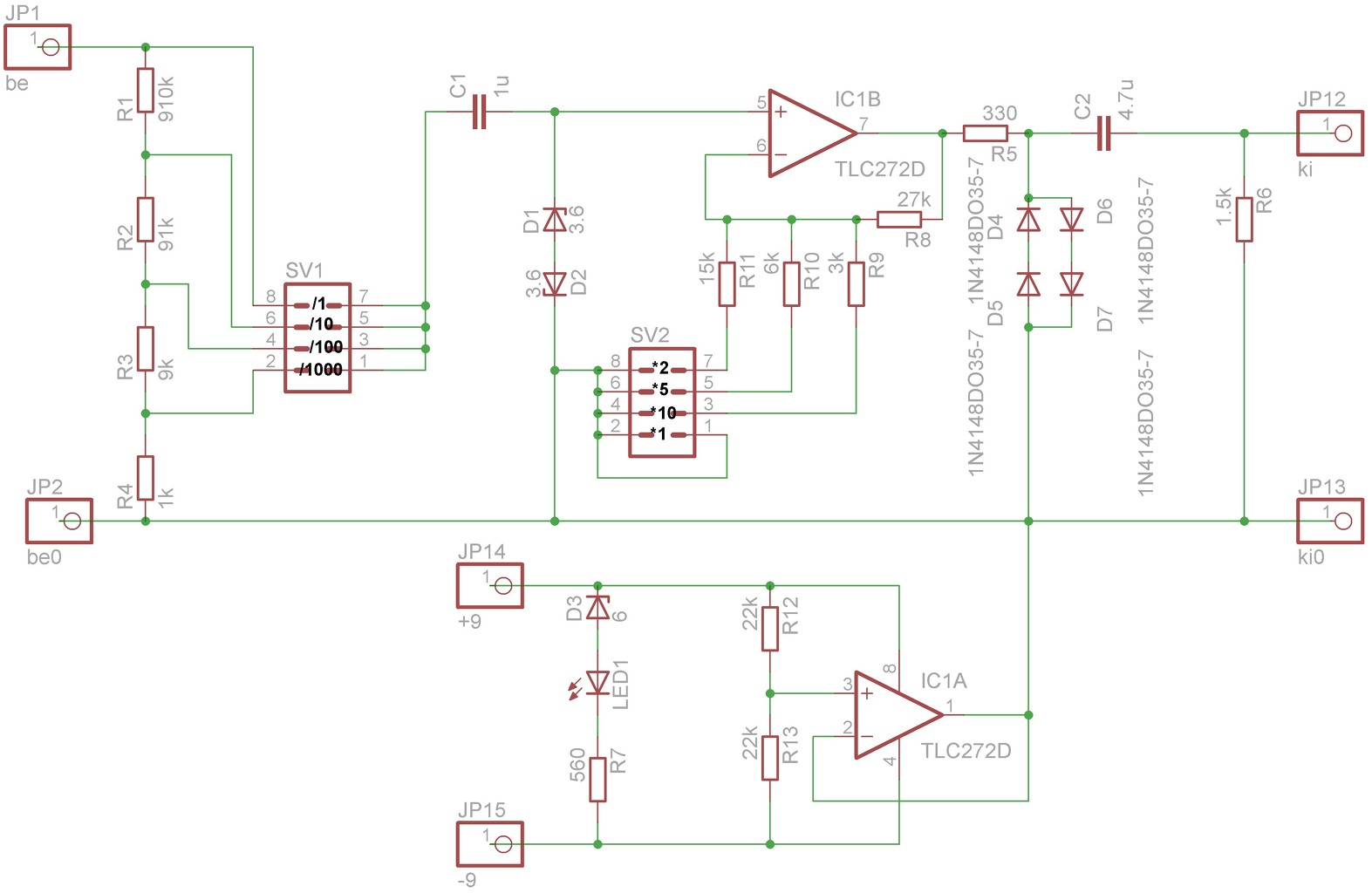
(#) noris válasza Laslie hozzászólására (») Márc 11, 2013 /
 
Az osztót és a szorzót ez alapján.
Az erősítő kapcsolást NEM.
A korábbi hozzászólásban említett előtét korábban már elkészült.
Jól működött, de nagy hátránya volt a szimmetrikus 12V -os táplálás.
A mostani kapcsolás egy szimpla 9V -os elemről üzemel.
Teszek fel kapcs. rajzot, nyák rajzot, fényképeket hamarosan.
A hozzászólás módosítva: Márc 11, 2013
(#) Laslie válasza noris hozzászólására (») Márc 11, 2013 /
 
Köszi.
A kimeneten lévő 4.7 µF-os kondenzátort hol lehet kapni? Vagy oda jó az elko/tantál kondi is?
(#) llax válasza Laslie hozzászólására (») Márc 11, 2013 /
 
Bár nem túl "illendő" dolog, de akár el is hagyhatnád, mivel a hangkártya bemenetét is van kondi. De egy okból mégsem hagyhatod el, lásd alább.

Noris által betett kapcsolásról hiányolok egy fontos dolgot: az OPA (IC1B) nincs tápközépre (vagy egyéb fixált DC munkapontba) beállítva, így bármilyen random DC állapotot felvehet, akár tápfeszre is kiülhet, innentől jelátvitelről szó nem lehet. Ez az eljárás "kötelező" minden olyan OPA esetében, ami ezt belül nem oldja meg magának és nincs alkalmas DC csatolásban sem előző fokozatokkal. Ebből mindjárt következik egy probléma: egytelepes táplálásnál az IC1B kimenetén lévő D4-D7 diódák a tápközépre állítást nem is engednék meg, azoknak mindenképp a C2 után kell kapcsolódniuk a jelúthoz, éppen ezért mégsem hagyható el C2. Csatlakozhatnak a diódák közvetlenül is és a C2 is elmaradhat, de kizárólag szimmetrikus kéttelepes táplálás esetén.
(#) Laslie válasza llax hozzászólására (») Márc 12, 2013 /
 
Szerinted, hogyan kellene átalakítani a kapcsolást, hogy a felvetett hiányosság orvosolva legyen?
(#) Laslie válasza (Felhasználó 15355) hozzászólására (») Márc 12, 2013 /
 
Köszi, ezt megtaláltam én is, de furat szerelt változatot keresnék elsősorban, mivel az SMD forrasztás már nem az én szememnek való.
(#) llax válasza Laslie hozzászólására (») Márc 12, 2013 /
 
Ahogyan mindenki csinálja legyen az gyártó vagy hobbista...

Leírom, de ha feltöltöd az .sch fájlt, akkor be is rajzolom.

Az alábbi dolgok ebben a kapcsolásban megkerülhetetlen, bármiféle működéséhez mindenképp szükséges dolgok:

OPA féltápra állítása: Készítesz két azonos ellenállásból egy feszültség osztót, melynek egyik vége +Ut-re, másik GND-re csatlakozik. Mivel FET bemenetű (illetve ez végig FET-es) OPA-t használsz, ezek lehetnek nagy értékű ellenállások, tehát két egyforma 100-220 kOhm. Ezek közös pontját (1/2 Ut) egy újabb ellenálláson keresztül összekötöd az OPA nem invertáló (+) bemenetével. Ennek az ellenállásnak az értékére nehéz jó megoldást mondani. Kicsi nem lehet, mert akkor a bemeneti osztó osztásviszonyát húzza el nagyon (csak AC-n, a C1-en keresztül), ugyanakkor nagyon nagy értéknél túl sok idő alatt tölti féltápfeszre a C1-t. 2,7-3,3 MOhm egy kompromisszumos érték, egy picit beleszól az osztásviszonyba, illetve bekapcsolás után pár másodpercen belül (csökkented a C1 -et, csökken ez az idő) stabilizálódik a DC szint.

Bemeneti védődiódák (a Zenerek): ahová csatlakoznak, ott a fentiek miatt 4,5V DC lesz, így oda nem csatlakozhatnak. Ennél sokkal "tisztább" egy olyan bemeneti védelem, amely a tápfesznél limitál (ez az OPA elviseli). Ezt két darab "fordítva" bekötött diódával éred el. Úgy néz ki, hogy egyik dióda anódja GND-re, katódja az OPA nem invertáló (+) bemenetére majd ugyan ide a másik dióda anódja, a katódja a +Ut-re (ezek lehetnek 1N4148-ak).

Kimeneti védődiódák: a jelúthoz kapcsolódó közös pontjukat nem az OPA és a C2 közé (mivel itt is 4,5V DC lesz jelen), hanem a C2 és a kimenet közé kötöd.
(#) llax válasza Laslie hozzászólására (») Márc 12, 2013 /
 
További probléma, amit találtam (ezt a részt eddig nem is néztem). IC1A.
Ami itt semmi funkciót nem lát el, ugyanakkor a fogyasztást jelentősen növeli. A bemenete féltápon, a kimenete testre zárva: ott folyamatos 30-45mA fog folyni teljesen feleslegesen...

Csak egy-két tipp:
Az IC1A-t használhatnád komparátorként a tápfesz figyelésére, hogy ne csak potyán lógjon ott. Ha lecsökken a táfesz (mert pl. nagyon lemerült az elem), akkor gyújt egy LED-et.
Ha elemről akarod táplálni (gondolom az 1x 9V-ból), akkor nem szerencsés POWER LED-et használni, az áramköröd minden egyéb áramfelvétele sokkal kisebb (jel nélkül akár 1mA alatt, jellel, minimális kimeneti terheléssel 3-4mA), mint amit egy LED fogyaszt.
(#) Laslie válasza llax hozzászólására (») Márc 12, 2013 /
 
Nekem nincs meg az .sch fájl így nem tudom feltölteni.

Nem vagyok profi, csak amatőr, és az elméleti tudásom is eléggé hiányos, így csak próbálom értelmezni amit írtál.

OPA féltápra állítása: A virtuális GND az fél táp fesz. Nem lehetne ezt venni referenciának az újabb feszültség osztó helyett? Így ide lehetne kötni az ellenálláson keresztül a (+) bemenetet. Vagy rosszul gondolom?

A többi részét értem.

Mivel a kapcsolás nem az én tervem, így érdekelne noris tapasztalata az elkészült előtéttel.
(#) Laslie válasza llax hozzászólására (») Márc 12, 2013 /
 
Ez már elég jelentős átalakítást jelent noris eredeti tervéhez képest.
Ami nem baj, csak ez már meghaladja az én jelenlegi tudásomat.
A hozzászólás módosítva: Márc 12, 2013
(#) llax válasza Laslie hozzászólására (») Márc 12, 2013 /
 
Tényleg ott a virtuális GND (eddig "szokványos" megközelítésből szemléltem), így viszont elég sok MOhm-on keresztül erre kötni a (+) bemenetet, külön osztó nem kell. A kimeneti diódák átkötését ettől függetlenül továbbra is javaslom. Ezen túl a bemenet védelme továbbra is bajos. A Zener nem túl szerencsés egy nagyimpedanciás környezetben, érzékeny bemenet mellett. Lassú, nagy a kapacitása (ami DC-re, de HF jel sebessége mellett is nagyon változik, kiváló varicap), a legkisebb DC előfeszítés mellett (illetve HF jel periódusai alatt) még nagyon zajos is. De a virtuáis GND miatt az általam fentebb leírt mód is csak félmegoldás, mivel azt kiépítve a virtuális GND-nek is rendelkeznie kellene ilyennel (bár oda, ha vannak a tápágak és a virtuális GND között szűrő kondik is, akár általános Si diódák is mehetnek, pl. 1N400x sorozat ).

(A leírtak a kb. 10hsz.-al ezelőtt Noris által bemutatott, egytelepesnek mondott, a rajzon kéttelepesnek (+-9V) rajzolt kapcsolásra vonatkoznak!)
(#) llax válasza Laslie hozzászólására (») Márc 12, 2013 /
 
A képen látható összeállítással demonstrálom, mit művel az IC DC beállítás nélkül:

Gyakorlatilag kiült tápfeszre...

tlc272.jpg
    
(#) llax válasza llax hozzászólására (») Márc 12, 2013 /
 
Újra gép elé ülve újabb mérés...

Ami a képen látható: 1N4184 nyitófeszültsége 1,1 mikroAmper áram mellett. Több MOhm -os feszültségosztó körül ilyen nagyságrendű áramok és feszültségek gyakran előfordulnak...

Amiről nem volt értelme képet készíteni, mert közvetlenül mérni már nem tudom (a műszer belső ellenállása miatt csak számolgatás után kapok korrekt eredményt): 100nA : 0,19V

Ha nem akarunk zavaró tényezőket az áramkörben, akkor ezekkel az értékekkel is érdemes számolni, ha a jelút és GND közé akarjuk tenni, mint védődiódát. OPA után téve a nagyobbik (képen látható), ellenállásosztó (MOhm-os tagokkal) után téve viszont a kisebbik értékkel érdemes számolni.
(#) Laslie válasza llax hozzászólására (») Márc 12, 2013 /
 
Ehhez a részhez én már kevés vagyok. Ezen a ponton érdemes olyannak bekapcsolódnia, aki ért az elméleti részhez.
Egy kapcsolási rajz alapján még után tudok építeni, de hogy megtervezzek valamit...
Tisztában vagyok a korlátaimmal, mert nincs meg az elméleti tudásom.
(#) Alex2 válasza llax hozzászólására (») Márc 12, 2013 /
 
Néhány további dióda nyitófeszültsége a mellékelt képen.
A kapacitás értékek 200 Hz-es háromszögjelnél.
A hangkártyám 729mV-nál 43uA-t vesz fel. ~17kOhm. Mindez 50Hz váltón mérve.
Simán rádugva a multit: 18,2 kOhm.
A hozzászólás módosítva: Márc 12, 2013
(#) Alex2 hozzászólása Márc 12, 2013 /
 
1kHz-es szinusz a hangkártyáról levéve és az előtétemmel+mérőfejjel visszaküldve (zöld), illetve közvetlen a Line-In-be küldve (piros)
Ha kinagyítom, akkor kb. 3usec késést mutat az előtét.
A hozzászólás módosítva: Márc 12, 2013
(#) llax válasza Alex2 hozzászólására (») Márc 12, 2013 1 /
 
Csak itt, csak most, csak Neked:

Bemutatok néhány esetet, mit csinál egy kompenzálatlan ellenállásosztó.

A szereplők:

A szkóp, Hitachi v-212, 1MOhm||20pF bemenetekkel.
A jel, 1kHz, négyszög, 0,5Vpp (a szkóp saját kalibráló jele)
1x 5cm vezetékdarab
1x 1m RG174A/U két végén BNC dugó
1x 1MOhm
1x 9,1MOhm

A cselekmények és eredmények képekben:

1kHz.jpg: a négyszögjel vezetékdarabkával a bemenetre kötve, 0,1V/div - 200uS/div (kis belső kalibrálás már ráférne a szkópra).

1kHz_1MOhm.jpg: a négyszögjel 1MOhm-on keresztül a bemenetre vezetve, 0,1V/div - 200uS/div. Ez DC jelnél megfelelne 1:2 osztásnak, mint látható AC-re ez kevésbé igaz. A szkóp (hangkártyáénál biztosan kisebb) bemenő kapacitása miatt már jelentkezik az aluláteresztő jelleg. Hangkártyás esetben ez a jel még némi szódával elmenne, de ott ugye nem 1MOhm||20pF a bemenet.

1kHz_1MOhm_RG174.jpg: a négyszögjel 1MOhm-on keresztül csatlakozik az RG174 egyik végére, a kábel másik vége a szkópon, 0,1V/div - 200uS/div. A kábel kapacitív terhelése miatt a jel teljesen alakját vesztette, már csak a frekvencia és csúcsamplitúdó határozható meg belőle. Az eredeti alakra csak ebben tapasztalattal rendelkezők következtethetnek.

1kHz_9MOhm_RG174.jpg: a négyszögjel kb. 9MOhm-on keresztül csatlakozik az RG174 egyik végére, a kábel másik vége a szkópon, 20mV/div - 200uS/div. Ekkor valósulna meg az 1:10 osztás, tehát egy mérőfej osztásának felel meg, de az ellenállás egyedül csak DC -re végzi el az 1:10 osztást, AC-n aluláteresztő szűrőt képez a kábellel és a szkóp bemenetével. Innentől igazából csak közelítő frekvenciamérésre használható a szkóp, Csúcsamplitúdó ezen a frekvencián már csak becsülhető, magasabb frekvencián köze nincs az eredetihez. A jelalakot gondolom nem kell kommentálni.

Utóiratként mégegyszer: ez még csak 1kHz...
A hozzászólás módosítva: Márc 12, 2013
(#) Laslie válasza llax hozzászólására (») Márc 12, 2013 /
 
Amondó volnék, hogy ha készítenél ezek alapján egy előtét kapcsolást noris tervéből kiindulva, vagy egy teljesen újat az ott megfogalmazott igények alapján, akkor nem ugornátok egymás torkának.
És személy szerint örülnék egy ilyennek. Főleg azért, mert korábban írtad, hogy nem kerülne sokkal többe, mint Alex2 előtétje.
Én csak amatőr vagyok, és nem is használom minden nap az elektronikát, csak hobbi céljára.
(#) llax válasza Laslie hozzászólására (») Márc 12, 2013 /
 
Eddig úgy láttam, hogy Te az aktív bemenettel szemezgetsz. Ott is jelen van ez a probléma, csak jóval csekélyebb mértékben. Ott ugyanis az előosztó közvetlenül hajt meg egy FET bemenetű OPA-t, ráadásul max. 1MOhm-on keresztül, így a legrosszabb eset is valamivel jobb kell legyen, mint az általam betett 2. kép. Hangkártyára az jel már megfelel. Ha hajlandó vagy az aktív cucc mellett maradni - annak néhány említett problémáját megoldva mehet a Noris-féle kapcsolás - akkor Neked sokat nem kell törődni a korábbi, passzív megoldással kapcsolatos agymenéseimmel, a fentebbi képekkel a passzív esetet demonstráltam.

Alex2 megoldásához ugyan be tudnám rajzolni, hová kellenek a néhányszor 10pF-os kondik, de akár közelítő értéket adni csak a bemenő (és kábel) kapacitás ismeretében tudnék. Egy integrált hangkártyán kipróbálva, a bemenettel soros 1MOhm -mal párhuzamosan kb. 31pF kellett, sima olcsó átjátszó kábelen keresztül vittem a jelet. Viszont ez egyáltalán nem biztos, hogy nála is ennyi kell. Sőt... Biztos, hogy más érték kell...
A hozzászólás módosítva: Márc 12, 2013
(#) Alex2 válasza llax hozzászólására (») Márc 12, 2013 /
 
Beraktam a saját szkópom (hangkártyám) adatait, ebből látnod kellene, hogy mi a különbség. Pont emiatt az eltérés miatt nem torzulnak a jelek olyan mértékben, mint a te szkópodon. A hangtechnikában nem véletlenül nem használnak MOhm nagyságrendű illesztéseket.
Ha gondolod, a kísérletedet eljátszhatom a saját szkópommal is, de tudom, hogy felesleges, mert nem lesznek olyan anomáliái, mint a tiédnek, mert ez nem egy normál szkóp, hanem hangkártya. Így jelentősen eltérő illesztést kell megvalósítani vele.
Következő: »»   15 / 29
Bejelentkezés

Belépés

Hirdetés
XDT.hu
Az oldalon sütiket használunk a helyes működéshez. Bővebb információt az adatvédelmi szabályzatban olvashatsz. Megértettem