Fórum témák
» Több friss téma |
Értem. Volna még egy kérdésem, az erősítőt 35 voltról szeretném járatni, de tennék elé lm1036 szabályzót is. Viszont annak 12volt kellene. Jó megoldás lenne mondjuk egy 2lépcsős feszstabos feszültség csökkentés? 7824 majd 7812 re gondoltam.
Elég a 7812, csak be kell elé iktatni egy kb. 470 ohm 2W-os ellenállást, amin esik vagy 15V.
Sziasztok ma épitettem 2 végfokot tda2050-el szól is csak azt vettem észre, hogy egy kicsit lehuzza
a hangszóró papirját. Ez természetes?
Sziasztok!
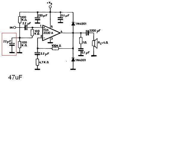
A pirossal be keretezett kondenzátornak mi szerepe van? Ki lehet cserélni 47µF -os kondira? Mert nincs 22µF-os kondim.
Szia! A bemenet előfeszültségét szűri, jó oda 47µF is.
És az hány voltos legyen 35v-os gondoltam, a hangot menyire befolyásolja?
A hozzászólás módosítva: Feb 24, 2013
Nincs érdemi hatással a hangra, mindössze tápszűrést végez. A 35V megfelelő.
Sziasztok!
Építettem az oldalon található leírás alapján egy kis erősítőt tda2030a-val, még kezdő vagyok ez az első "komolyabb" építésem, addig eljutottam, hogy egy próbanyákon összeraktam az áramkört, működik is, de az a probléma vele, hogy üres bemenetnél a hangszórón valami zavar, "brum" hallható, közben az IC melegszik is elég rendesen, már többször is átnéztem az áramkört, de nem tudok rájönni mi lehet a probléma. Az alapkapcsoláshoz képest annyi az eltérés, hogy én TDA2030A ic-t használtam, valamint 1N4007 diódákat. A tápom 22.5 VDC, ezt egy IN5406 diódákból álló graetz híddal hoztam létre, valamint puffernek, beraktam 4700µF és 220µF elkot, 10nF, 2nF kerámia kondenzátort. Mellékeltem egy képet az áramkörről, ha esetleg valakinek lenne bármilyen ötlete, észrevétele, az áramkörrel kapcsolatban, szívesen venném. Előre is köszönöm !
Szia a bekeretezett elkók amint látom 470uf-sek na ezeket cseréld ki. Csak 2db 100uf nem 4-et nekem is volt régen ilyen problémám.
Szia!
Üres bemenetbél a kis sercegés, búgás nem feltétlen jelent rosszat, ilyenkor a jelvezeték elég sok zajt össze tud szedni. Próbáld meg úgy meghallgatni a hangszórót, ha a jelbemenetet egy lehetőleg rövid vezetékkel a kapcsolás GND pontjára kötöd. Ekkor a bemenetre nem kerülhet jelentős zaj, ilyenkor a hangszórónak már csendben kell lennie. Ha így is marad a zaj a hangszórón, az általában a nem megfelelő vezetékezés vagy kevés tápszűrő kondi okozhatja, esetleg gerjed az IC. Nekem sokat segített, hogy az IC táplábaira közvetlenül felforrasztottam egy-egy 100µF kondenzátort. A jelkábelhez feltétlenül árnyékolt vezetéket használj.
Sziasztok!
Megcsináltam a kapcsolást úgy ahogy van a képen van de a mély hanggal még mindig baj van olyan mint egy szokol rádió
Szia. Kicsatoló kondinak mit használsz?
2200 µF elektrolit kondit mert nincs nagyobb
A frekvencia átvitelért többnyire a ki és becsatoló kondik a felelősek, ezek értéke itt jónak mondható.Kisebb mértékben hatással vannak még a mély hangokra a visszacsatolásért felelő R és C páros. Ezek közzül a 10u kondi kicsit soknak tűnik én kicserélném kb. 4,7u ra.
Szia!
Idézet: „Ezek közzül a 10u kondi kicsit soknak tűnik én kicserélném kb. 4,7u ra.” Azzal csak még magasabbra tolná az alsó frekihatárt.
Az alsó freki határ lejeb menjen mekkora kondenzátor ellenállás páros kell?
A becsatoló kondit kicserélem 0,22 µF ra akkor lejeb megy ez a freki határ?
Szia!
Az ellenállás értéke -jellemzően- nem befolyásolja a frekvenciamenetet, csak az erősítés nagyságába szól bele. De abba, a teljes átviteli tartományban. A 10 µF kondit cserélheted 22, vagy 47-re. A becsatolónak elég kellene hogy legyen az 1µF. De annak csökkentése is felfele tolja az alsó határt...tehát növelni kell. Egyébként befolyásolhatja az átvitelt, a jelforrásod is. Monóban próbálod? Mert ha sztereóban, akkor a kevésnek ítélt basszusért a -véletlenül- ellen fázisban rá kötött hangszórók is okolhatók...
monóba kapja az ic a jelet 2db van megépítve.
Azzal tisztában vagyok hogy monóban kapja, hiszen monó IC.
![]() Viszont arra próbáltam célozni, hogy a két csatornát (jobb, és bal oldal) egyszerre, egy időpontban teszteled-e?! Próbáld úgy, hogy egyszerre csak az egyik végfokot járasd...
Egy szere csak egyet járatok
Szia! Az 1, 10 és 2200µF kondenzátorok valamelyike lehet-e öreg kiszáradt, így kapacitás vesztett példány?
Az IC 1-es lábra menő 100k ellenállás nem kisebb érték véletlen? Az is okozhatja a mély hangok vágását.
A kondik mind újak az ellenállás bontott de arra a multi 100,5 mutatott.
A kapcsolás többi alkatrésze ártatlan a mély hangok eltulajdonításában. A tápegységedben gondolom van még puffer a rajzon szereplő 220µF-on kívül.
A jelbemenetet rákötöttem GND-re egy rövid vezetékkel, ilyenkor nem hallatszik semmi zaj, de ha szabad a bemenet akkor ugyanúgy hallható a "brum". A kondenzátoros ötletet pedig a héten ki fogom próbálni, hátha segít. Köszönöm a tippet.
A bal oldalt lévő kondik 470µF-osak igen, de amit még be jelöltél jobb oldaliak, azok a kicsatoló kondik és 1000µF-osak. Gondolom arra gondoltál, hogy a bal oldali 470µF-os kondikat cseréljem 100µF-ra, ugye ?
Ezt is ki fogom próbálni. Köszi a tippet.
Szia!Túl közelienek tünnek a vezetősávok, illetve vastagok és ónnal vannak feltöltve, ez nem feltétlen jót jelent.
A hozzászólás módosítva: Márc 5, 2013
Sziasztok! kérek egy kis segítséget az alábbi rajzon látható tda2030 készítettem belőle két db-ot
lehetséges -e a kettőt összekötni üdv?dava
Szia.
Az Ut+-okat összekötheted, erre megy majd a pozitív tápfeszültség. A GND-ket is, ez megy a tápegység földjére. A bemenetnél a felsőre megy a "meleg" ér, egyik panelra a bal, másikra a jobb oldali bemenő jel (a számítógépből 3 ér jön ki, bal, jobb, és GND. A két GND közösítve van, jack csatlakozón ugyanez a helyzet). A bemenő jel GND-je is menjen el mindkét panel GND-re. Más a helyzet, ha nem sztereó rendszert, hanem monót akarsz építeni. Ekkor a bemenetek, a tápfeszültségek és GND-k lehetnek közösek, csak a hangszórókimeneteket ne kösd össze!
Üdv Mindenkinek!
Először is... Már regisztráltam régebben is, csak elfelejtetettem az adataimat, de nem ez a lényeg, nem ezért írok. A problémám a következő lenne: adott egy 110VA-es unitra trafó, melynek a szekunderén 2x22,3V feszültség esik. Én ezt egyenirányítottam egy 10A-es graetz híddal, melyből lett szigurú +-20V. Ezt puffereltem pozitív és negatív ágon egyaránt 4700µF/35V-os kondenzátorral és így a mért feszültségem 0-hoz képest +-30V lett... A tápot pedig 2 darab TDA2050-es végfokhoz, illetve egy szintén TDA-s HiFi előfokhoz tervezem. Egy kis segítség kellene a tápot illetően, ugyanis ha jól tudom a TDA2050-es maximum 25V-ot kaphat. Tehát szükségem lenne egy olyan kapcsolásra - és egy Szaki segítségére is - ami előállítja nekem a megfelelő feszültségeket mind a két végfokhoz, mind a HiFi előfokhoz. Bocsánat az amatőr kérdésekért, és azért is, ha esetleg rossz helyre tettem fel a kérdésem, de ez a TDA2030-40-50-es erősítőkkel foglalkozó topik. |
Bejelentkezés
Hirdetés |

















