Fórum témák
» Több friss téma |
Szia, Köszi a rajzot. Belátom rossz topikba ment a kérésem. kb 21 W oldalanként. Tolatólámpa izzót kell meghajtani, de lehet LED-esre cserélem.
Szervusztok!
Hasonló, de kicsit komolyabb problémára keresnék profi megoldást. Adott egy komputeres program, amely négyszögjeleket állít elő 1 és 10.000 Hz között, továbbá egy nagyteljesítményű power LED (20 W) tápegységgel együtt (35V 700mA). A feladat a LED ki-bekapcsoltatása "villogtatás" az adott frekvanciákkal. Előre is köszönöm, főleg, ha rajzot is küldesz!
Hello!
Mi ebben a komoly? Fogsz egy mosfet meghajtót, rákötöd a Fet-et, aztán örülsz hogy kattog. üdv!
Sziasztok!
Szeretnék egy olyan áramkört építeni ami a következőféleképpen működik. Van egy mikrofon rajta ami a környezetében a hangra érzékeny ugye, és egy potméterrel ezt az érzékenységet szabályzom, majd ennek megfelelően egy LED-et kapcsolgat. Tehát az hogy milyen érzékeny legyen a zenére villogó led azt egy potméterrel tudjam állítani üzemi feszültség 5V illetve 12V lehetne (PC táp). A hozzászólás módosítva: Márc 15, 2013
Hello! Itt a kapcsolás, R4 helyére trimmert teszel, lehet állítgatni. De leginkább 12V a megfelelő. Ha csak egy-két Led lesz benne, akkor az 555 is meghajtja. Ha egy kazallal, akkor kel bele a Fet.
üdv!
Köszönöm, majd ki próbálom, de olyan változat nincs ami IC mentes? Nekem régen volt egy ilyen kis áramkör, de abba nem volt semmi csak diódák tranzisztorok meg kondik meg ellenállások meg egy potméter meg egy mikrofon.
Akkor miért nem azt építed meg? egy IC-ben ugyan úgy egy kazal tranyó van, csak könnyebb kezelni, korrektebb lesz az áramkör. De mikrofon erősítő mindenképpen kell, aminek kimenetére teszel egy tranyót, ami kapcsolgatja a Led-et. Aztán panaszkodol, hogy ezt meg ezt nem csinálja, kicsi a fényerő...
üdv!
Megtaláltam az áramkört, készítsek róla képeket? Azt kellene újratervezni és megépíteni.
És segítenél újratervezni?(legalább kapcsolási rajzot) A hozzászólás módosítva: Márc 15, 2013
Itt vannak a képek, próbáltam elég minőségi képet csinálni. Sokat buherált áramkör már ez. De ha valamit jobban meg kell nézni akkor megnézem! És akár képet is csinálok!
Képek:Link A hozzászólás módosítva: Márc 15, 2013
Hello!
Az újratervezés alatt, gondolom a rajzának elkészítésére érted. Megpróbáltam lerajzolni. Valami ilyesmi ami a képen látszik. De egy felülnézeti kép nem ártott volna, amire ráírod, melyik alkatrésznek milyen értéke van. Mert a többség nem látszik, és a színeket sem látom jól. (De Te láthatod, és vissza is keresheted.) Mint ha egy poti is lenne benne. De úgy látom, mintha a mikrofonnal párhuzamosan van, ami nem egy nagy találmány. Ráadásul át van forrasztva, így a mikrofonon jelenleg nincs is feszültség, vagy is hatástalan az egész. A kapcsoló, mintha a kimenetre és a GND-re kapcsolná a Led-eket. Így vagy villog, vagy fixen ég. De a Led-ekhez kívül előtét ellenállás kell! Gondolom ez hiányzott és ezért is puffant el a darlingtonból a végtranyó. Mert úgy láto cserélve volt. Nos ennyi. üdv!
Kapsz egy felülnézeti képet, és minden alkatrész ki írva mi micsoda és akkor ez alapján kellene nekem egy végleges kapcsolási rajz ha lehetséges.
![]() ![]()
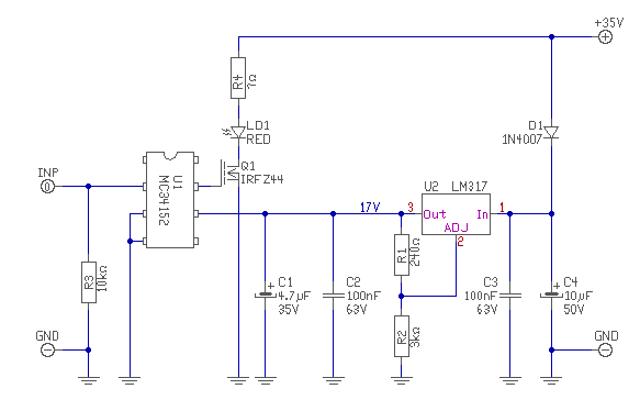
Hello! Nos, itt a kapcsolási rajz.. (A tranyók általános típusok, csak keletiek..) üdv!
köszönöm szépen, amint alkalmam lesz rá megépítem, és írok!!!
Hello!
De hogy legyen benne egy kis értelem is, átalakítottam.. Így normálisan lehet állítani a potival. üdv!
Köszönöm!
![]() ![]() ![]() És ha mondjuk több ledet akarok rá rakni? Mennyit szabad max? (kék nagy fényű) És hogy hogy 5kOhm lett a poti? A hozzászólás módosítva: Márc 16, 2013
Köszi! A 10 KHz-t is át fogja vinni? Megtennéd, hogy lefirkálod nekem az egészet? Sajna nem vagyok hozzád hasonlóan profi, csak ugye próbálkozik a pógár!
Előre is köszi!
Hello!
Át fogja vinni. De az adatlap 19.ábráján pld. ott van, hogyan kell használni. Adsz neki tápfeszültséget (De max 20V, mert a Fet többet nem is szeret), bemenetre a PC kapcsolójelet, kimenetére meg a Fet-et Gate-t kötöd. A terhelés meg nem egy trafó lesz, hanem a Led(ek). Amúgy mire jó, ha a Led 10kHz-el villog? Mert látni azt nem lehet. üdv! A hozzászólás módosítva: Márc 16, 2013
Köszi, hű de gyors vagy! Így már menni fog.
A Led 20w-os, gyári 35V-os táp van hozzá. Ilyen teljesítményű legyen az 1 ohmos ellenállás is? Hogy mire való: tényleg nem látni kell. Egy ausztrál biorezonanciás prg. állítja elő a jelet. Kéz-láb elektródákkal használják eredetileg, minimális erősítéssel. Egy mérnök srác kísérletezik azzal, hogy fényterápiára használ LED-eket bizonyos frekvenciákkal bizonyos területek fölött, de embertelenül sokra tartja a készüléket, amit konstruált. Azt állítja, hogy így a bőrfelületen át is hatékony. Gondoltam, megpróbálom megoldani és kipróbálom. Üdv!
Tegnap nem nagyon foglalkoztam még vele csak felületesen át néztem, de mot látom hogy a dióda szerintem nem jól van be rajzolva. A dióda az csak az egyik be meg az egyik ki menet feléhez van forrasztva és ennyi. Készítsek még több képet az áramkör aljáról?
Videó az áramkör aljáról. Bocsánat ha én voltam figyelmetlen! A hozzászólás módosítva: Márc 17, 2013
Hello!
Fogalmam sincs, milyen 1ohm-ról beszélsz. Mert én a rajzra csak "virtuálisan" rajzoltam fel a Led-et, meg egy előtét ellenállást neki, mert még képes valaki (vagy Te) simán oda kötni a Led-et. Akkor viszont nagy füst nagy korom van. Hogy a diódád milyen, meg van-e benne ellenállás, meghajtó, akármi, azt nem tudom. Minden esetre az áramkorlátozását valahogy meg kell oldani. De ha a Led 20W-os, akkor az ellenállásnak nemkel annyinak lenni, hiszen nem az a cél hogy elfűtsük, hanem hogy a Led "világítsa el" (fűtse el.) De a Led tápok között is van ami feszültség, van ami áram stabilizált. Előbbihez kell ellenállás, utóbbihoz elvileg nem. De a kettőben az a közös, hogy nekem sem diódám, sem tápom nincs.. Fényterápia biztos van, mert ha süt a nap jobb kedvem van. A seb is jobban gyógyul, ha szabadon van és "napozik". Az már gond, hogy ma az ember a napon túlexponált lesz, nem felvilágosított. Régen a napot gyerekként aranysárgára rajzoltuk, ma inkább vakító fehérre, de legjobb az UV festék hozzá. Lassan nem gyógyít, hanem öl. A napnak fényereje, spektruma van, vibrálása aligha. Valamint gyakorlatilag infrát, fényt ultrát egyaránt ad, és majdnem polarizált a fénye. Egy villogó Led meg minden egyebet, kivét ezt. De cseppet manapság túl sok a varázslat. Kihasználják azt, hogy az magából az "emberből" mindenkinek csak egy van. Nincs referencia párod, ahol láthatnád mi van ha világítasz és ha nem. Olyan videókat lehet látni, hogy a szemedbe villogtatnak, és ettől okosabb leszel! Pedig ha oda beülsz, egyből lököttebb vagy mert már ezt is elhiszed. Az idegpályák sebességével ingerelt neuron hálózat szerintem inkább csak összezavarodik. De ezért nem értem a diszkópatkányokat sem, mert ha a füledbe ordítanak, és szemedbe villognak és ettől értelmesebb leszel, akkor manapság igen sok okos-intelligens embernek kellene lenni. De én inkább a fordítottját látom. Mintha nem a szürke eminenciások járnának ilyen helyekre.. (Nincs szándékomban megsérteni - minősíteni senkit, csak évek alatt ez a tapasztalatom, ez nem az én világom..) De nézd meg a fizikoterápiás készülékeket. (Van benne gyakorlatom.) A beállításokat paramétereket szemmel láthatóan villamos és nem gyógyító emberek találták ki, mert inkább hasonlít egy függvénygenerátorra, mint egy orvosi berendezése. A barátomnak van egy könyve, az a címe, hogy "Mivel permetezzünk" Ő meg ráírta, hogy "amink van". Szóval kicsit ilyen érzésem van ezekkel kapcsolatban. A hálózatban van 50Hz, meg félhullám? Akkor az biztos gyógyít. Jártam valaha az alukohóban. 300 ezer amper a sínekbe. A villáskulcsot, csak erőből lehet elfordítani a levegőben. Nem tudok róla, hogy csak a szomatikus hatását az ott dolgozókon ki lehetett volna mutatni. Viszont nem ebbe pusztultak,meg, hanem a fémgőzökbe, ami felszállt. Én elég szkeptikus vagyok ezekkel a dolgokkal szemben. Vannak fizikai törvények, amiket elég nehéz áthágni. Az élettani dolgok olyan bonyolultak, hogy fel sem tudjuk fogni, hála z égnek. Ma a tudomány ott áll, mintha a csatornaforrasztó pákával szeretném a számítógépembe kijavítani a Windows hibáját. A hogy régen a Rajkin mondta "Válami ván. Dé ném áz igazi.." ahogy gondolom, leginkább a pénz van mögötte. "Népek ópiuma a vallás." Vagy is a hit. Az tényleg erő. Na, kb. szerintem itt tartunk ma. üdv!
Hello!
Ha több Led-et szeretnél, akkor építesz másik kapcsolást. Mert ezt írtam.. "De mikrofon erősítő mindenképpen kell, aminek kimenetére teszel egy tranyót, ami kapcsolgatja a Led-et. Aztán panaszkodol, hogy ezt meg ezt nem csinálja, kicsi a fényerő..." Most kezdjük elölről? 5kohm.. Nem vetted észre, hogy más a kapcsolás? ![]() A diódának az a szerepe, hogy ne lehessen fordítva a tápot rátenni. De ott van a rajzon hogyan kellene állni. A nyák ott fel, vagy szét van égetve. Videó helyett, célszerűbb lett volna megpucolni a nyákot, hogy látható legyen valami. De mintha a tranyó lábával, az egész át is lenne kötve. Meg a poti, még mindig rövidre zárja a mikrofont. A sok kaparás, átforrasztás miatt, csak kitalálni lehet mi hogyan lett volna eredetileg.. üdv! A hozzászólás módosítva: Márc 17, 2013
Ki próbálom, aztán majd meglátjuk mi lesz !
![]() Ha tehetem, mindkettőt megépítem.
Nem a mostani téma, de vannak tényleg műkodő fényterápiás készülékek sima és polarizált fénnyel, lézerrel stb. Sebgyógyítás, acne, pikkelysömör, relaxáció stb. Persze a napfénynél jobbat még nem találtak ki! A biorezonanciával elég sokan foglakoznak, a magyar törvények szerint hivatalosan csak orvosok. A Tens és hasonló készülékek voltak az elődök. Teória, hogy (mint mindennek), a sejteknek, szerveknek is van egy saját (rezonancia) frekvenciája. Leegyszerűsítve, egy beteg szervnél ez el lehet hangolódva. A kórokozókkal úgy kívánnak elbánni, hogy megfelő frekivel "szétrobbantják" őket. Ezek az ún. Zapperek, sima hangfrekvenciás generátotok "tappancsokkal".. Sok ezer oldal van a témáról és elég sokan állítják is, hogy a műszeres gyógyítás errefelé tart. És persze rengeteg a szélhámosság. Én pszichológiával foglalkozom, kíváncsi és kísérletező ember vagyok, és ha nem kerül egy rahedli pénzbe, akkor eljátszom a témával. Sajnos nincs annyi munkám, hogy ne tehessem meg.
![]() Üdv és köszi! A hozzászólás módosítva: Márc 17, 2013
Kedves Proli 007!
Még egy záró kérdés: az IRF igényel hűtést? Üdv!
Én eddig minden IRF-nek raktam hűtést, hűtés nélkül viszont voltak már gondok.
Üdv!
Hello! Elvileg nem kellene, de a 10kHz miatt minimális hűtés nem árthat. üdv!
Sziasztok, olyan kapcsolást szeretnék amelyt ha a gépem hangbemenetére kötök akkor a mély hangokra villogtatná a ledet 12V-os adapterrel működtetve. Lehetőleg könnyen beszerezhető alkatrészekből álljon. Lehet benne IC is csak ne kelljen programozni Előre is köszönöm!
ÉS STABIL LEGYEN! max 10db kék 6mm-es ledet villogtatna. A hozzászólás módosítva: Márc 23, 2013
Bocsi-bocsi, csak elfelejtettem, ha lehet akkor ezt tudjam valami trimmerrel vagy akármivel szabályozni mennyire legyen érzékeny meg milyen hangszintre.
Valaki segítsen!
![]() Egy LED-szalagról lenne szó amit elméletileg ha rákötök a mélyládára akkor ütemre villog.... Kipróbáltam a hifimen majdnem maxon volt mikor villogni kezdett...a Házimozi mélyládáján meg se nyikkant. Valószínűleg teljesen hülye vagyok ehhez, és pont ezért fordulok hozzátok! Előre is köszi! A hozzászólás módosítva: Ápr 17, 2013
|
Bejelentkezés
Hirdetés |















