Fórum témák
» Több friss téma |
Szia. Az úgy semmiképpen nem egy életképes megoldás. Kell egy elektronika ami külső tápot kapcsolgat a zene ütemére, ha ez az elképzelés.
Sziasztok!
Kezdő kérdés következik: Megépítettem ezt a kapcs. rajzot csak 3 leddel tranzisztoronként, és tip31 helyett bd 241c-t kaptam. Ha telefonról játszok neki zenét akkor csak max. hangerőn villog, de akkor jól, többi esetben semmi. Ha pedig elosztóra rakom bármivel akkor pedig folyamtosan világít és a másik fele nem megy. Mi lehet a baj? Sima mezei jack elosztóval ezt nem is lehet megcsinálni? 2 kondenzátormikrofont lehet kötni esetleg a jack dugó helyére? A hozzászólás módosítva: Feb 26, 2015
Hello,
én így próbálnám meg, de biztos ami biztos nézze meg egy szaki is hogy jó lesz e ez így. A hozzászólás módosítva: Ápr 30, 2013
Ez az egy tranzisztoros megoldás sajnos nem sok mindenre használható. HA komolyabb ledes villogtatást akarsz mutatok egy rajzot ami nekem is meg van csinálva közel 200ledet villogtatok vele bulikban. Én is próbáltam ezt az egy tranzisztorost mert hát egyszerű, de nagyon nem vált be. Írtad hogy elosztod a jelet. Igen mivel csökken így a jel a tranyó már nem kapcsol és amikor ez a tranyós cucc rá van dugva a hang minősége is a béka fenekében van.
A másik, hogy nekem is mondták, egy ez egy led temető "kapcsolás". Nekem szerencsére egy ledet sem ölt ki.
Uh, köszönöm! Igazából csak ittoni felhasználásra akartam hogy kitegyem a hangszóró mellé, de ha ez ilyen bonyolult meg ez nem is a legjobb megoldás akkor inkább hagyom, sajnos ennyire még nem vagyok jó ezekben. De köszönök minden segítő hozzászólàst!
Esetleg nem tudtok az én eredetimhez hasonlóan egyszerű, de kond.mikrofonos megoldást? Kompaktabb lenne és nem zavarná a jelet. A hozzászólás módosítva: Máj 1, 2013
Hello! Kicsit körülnézhettél volna! Pld. itt van egy kapcsolás. Egy tranyóval, csak kutyát lehet dobálni. A mikrofon mV nagyságú jeleket ad. azt erősíteni kell. üdv!
Ja igen a -12V kimaradt. És így?
Hello! Így már működne, csak az értelme nem javult sokat. Hiszen a tranyó így is csak a pozitív félperiódusban nyit ki. Mert ugyan ez csúcsegyenirányítás, de egyutas. Kondi nélkül, meg csak a félperiódus vezérli a tranyót. Vagy is eleve "félfénye van". üdv!
Hm, akkor jegelem ezt a fajta megoldást
Köszi azért.
Sziasztok!
Szerintetek a mellékelt kapcsolás működőképes? A zene ütemére szeretném villogtatni a ledet. Amennyiben működik hová érdemes kötni ilyen értékkel? A hangszóróra lehet a végfok után? Köszi
Hello! Elvileg működhet, hogy ez számodra megfelelő-e, azt a próba után megtudod. Csak is a hangszóróra lehet kötni. üdv!
Ez hangminőség rontó vagyis az e fajta megoldás nekem sose hozott 100%-os eredményt .
Hello! Már többször írtam, hogy egy tranyóval, csak kutyát lehet dobálni. De ennek bemenetén egy 10kohm-os ellenállás van, a hangszóró 4..8ohm-jával szemben. A végfok kis kimenti ellenállásáról nem is beszélve. Vagy is nem okozhat gondot neki. Ha Te a tranyó bázisát kötöd közvetlen a végfokra, az rongálhatná azt. Vagy fordítva legyilkolná a tranyót. Vagy is tudni kell mit hova, hogyan. üdv!
Üdv.!
Kipróbáltam egy "teszt" erősítőn és relatíve nagyon szépen működik (persze kinek mi a szép). Annyit változtattam, hogy a 10µF-os elko-t kicseréltem egy 470nF-ra, így szebben villog szerintem. Kis hangerőn is azért van valamennyi fénye a lednek, emelve pedig egyre erősebb. Számomra nem okozott romlást a hangminőségben, de lehet, hogy én vagyok zeneileg a "süket" ![]() Üdv! A hozzászólás módosítva: Jún 2, 2013
Hello!
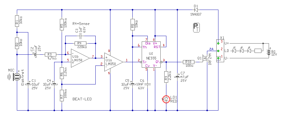
Nyilvánvalóan a puding próbája az evés. De nem véletlenül vagyok morcos az első kapcsolásra. Egy tranyó közvetlen vezérlése, mindennek mondható, csak korrektnek nem. A kollektor körben sem használ korlátozó ellenállást, aminek következménye, hogy ha a tápfesz magasabb, mint a Led-ek nyitófeszültsége, tönkremehet a tranyó és a Led-ek is, ha kis forrás-ellenállású fokozatról vezéreljük a tranyót. De a hangminőség romlás, akkor kerül előtérbe, ha a meghajtott eszköz nemlineáris elemet tartalmaz, és az terheli is a meghajtó fokozatot. Nos ez az eredeti egytranzisztoros kapcsolásnál fen áll, mert a tranzisztor bázis-emitter diódájának karakterisztikája közel négyzetes. A tranyó, kb. 600mV felet nyit ki, és innen a feszültséget emelve, az áram hirtelen nőni kezd. Ha ezt egy olyan fokozat kimenetére tesszük, amit a tranyó terhelni tud, akkor az visszahat a forrásra. Egy bizonyos vágást idéz elő a jelen. Ez hallható. Itt a 10kohm soros ellenállás miatt, a dióda karakterisztikája nem képes visszahatni a jelre. Pontosabban elhanyagolható a hatása. Viszont az áramkör, csak nagy szintű jelről vezérelhető, vagy is célszerűen egy végfok kimenetéről. De hogy ne legyen az a vád, hogy mindet leszólok, mutatok egy végtelenül egyszerű kapcsolást. - A feladat ugye az, hogy Led-eket villogtassunk. Ehhez áram kell. Ha szeretnénk, hogy kisszintű LINE jelről is működjön a kapcsolás, akkor feszültség erősítés is kell. A kettő feladatot együtt egy végfok teljesíti. Hogy az egyszerű legyen, célszerű valamilyen integrált végfok alkalmazása. Ezek közül a féltápfeszültséges erősítő a legmegfelelőbb. - Egy féltápos végfok (aminek nemkel szimmetrikus tápfeszültség) kimenete nyugalmi helyzetben a tápfeszültség felén van. Vagy is pld. 12V tápfeszültséget használva, a végfok kimenete 6V egyenfeszültségen van. - Ez a kimenet terhelhető, a negatív és a pozitív tápfeszültséghez képest is. Ha a sorba kapcsolt Led-ek nyitófeszültségének összege meghaladja a tápfeszültsg felét, akkor a Led csak akkor világít, ha a kimenet pillanatnyi feszültsége meghaladja a Led-ek nyitófeszültségét. - Vagy is, ha három fehér Led-et kapcsolunk sorba, akkor a nyitófeszültség 3*3,2V=9,6V körül lesz. Ez nyugalomban nem fog égni a 6V feszültségről. De ha a kimenet elmozdul a tápfesz felétől, Fel vagy Le irányban, a Led-eken áram fog átfolyni. Természetesen ezt az áramot korlátozni kell egy ellenállással. Ha a kimenet eléri a +9,6V-ot, akkor a kimenet és a GND közé kötött Led-sor fog világítani. Ha a kimenet lecsökken 2,4V alá, akkor a kimenet és a +12V közé kötött Led-sor fog világítani. Avagy a bemeneti jel pozitív félperiódusban az "alsó", míg negatív félperiódusában a "felső" Led-ek égnek. - Ha végfok gyanánt egy egyszerű LM386-os kis nyolc lábú IC-t használunk, annak alapbeállításában 26dB erősítése van, vagy is ez mintegy 20-szoros erősítést jelent. A végfoknak természetesen van maradék feszültsége, vagy is a kimenete nem képes a GND-re lemenni, vagy a +12V-ra felmenni. Ha 1V maradék feszültséggel számolunk, akkor a kimenet +11V és +1V között változhat a zene ütemére. - A 6V-tól 11V-ig 5V feszültségváltozás van. 20szoros erősítés esetén így 5V/20=250mV csúcsfeszültségű bemeneti jelre van szükség. Ez effektív értékben kb. 175mV-ot jelent. Ekkora feszültséget, bármely vonalszintű jelforrás produkál. Az erősítő bemeneti ellenállása magas, így azt egy 47kohm-al lezárva, is 20kohm bemeneti ellenállás felett maradhatunk. Vagy is nem fogja terhelni (ezzel befolyásolni) a vonal szint hangfrekvenciás jelet. - Tekintve, hogy ez mégsem egy hangfrekvenciás végfok, eltekinthetünk a tulajdonságát javító elemek alkalmazásától. Egyébként is kissé túl fogjuk vezérelni ezt a végfokot. Ha a kimeneti feszültség pillanatnyi értéke 11V A Led-ek nyitófeszültsége 9,6V, akkor a korlátozó ellenállásra 11V-9,6V=1,4V jut. 100ohm-ot használva a Led-ek csúcsárama 14mA körül lesz. Ez nem fogja túlterhelni a Led-eket. De sokkal nagyobb áramot sem célszerű választani, mert a végáram közelében a fény úgy sem nő már arányosan. - Ha megtekintjük a kapcsolást, látható, hogy a végfoknak a 14mA kimeneti áram "meg sem kottyan" vagy is várhatóan több ilyen hármas csoportot alkalmazhatunk a kimeneten. A végfok terhelését tovább csökkenti, hogy gyakorlatilag a Led-ek nyitófeszültségének eléréséig nem folyik a kimeneten áram. Vagy is csak a telítés közelében folyik, ami csökkenti a végfok terhelését. Ezért számításaim szerint egy ilyen nokedli kis IC esetében is akár 60db Led-et működtethetünk, de simán alkalmazható, gyári 12V-os Led-sor is. Abban is hármasában vannak a Led-ek sorba kötve. - A bemeneten a kivezérlést egy egyszerű potival szabályozhatjuk, hogy a legszimpatikusabb villogást kapjuk. Itt a bement széles sávban dolgozik, de semmi akadálya hogy alul-áteresztő szűrővel egészítsük ki a bementet. Kevésbé igényes esetben (mivel a kapcsolás maga is ez) mindössze egy ellenállást és egy kondit jelent. Már is "basszusra villogó" kapcsolást kapunk. De nagy szintű jelek (végfok kimenet) esetén, célszerű a poti előtt egy soros ellenállással csökkenteni a jelszintet, vagy is megvédeni a kapcsolást a poti esetleges maximumra tekerése által okozott végzetes hibától. A nagy feszültségű és teljesítményű jel tönkre teheti a bementet. - Végezetül nincs semmi akadálya, hogy más nagyobb teljesítményű végfokot üzemeltessünk ilyen kapcsolásban, ami még jobban terhelhető, nagyobb kimeneti árama miatt. Nos a hosszú leírást kövesse az egyszerű áramkör. Mindössze azért írtam le, hogy tisztázódjanak a követelmények, és ne a gyakorlatra hivatkozva beszélgessünk itt a levegőben.. Ha érdekes a kapcsolás, akkor közre adom a kissé bővített kapcsolását is, aminek mikrofon bemenete is van, valamint egyszerű "stroboszkóp" funkciója is. Minden esetre az is hasonlóan egyszerű lelkületű lesz.. Természetesen az hozzátéve, hogy én ezeket a kapcsolásokat szinte soha meg nem építem, az és a kipróbálása rátok vár. üdv!
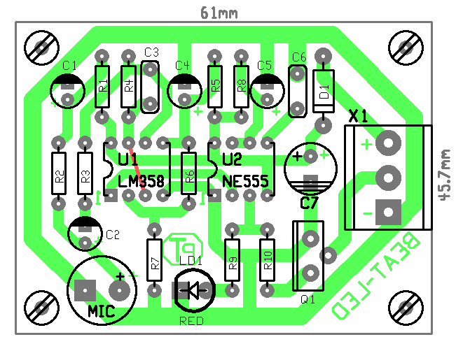
Látom senki nem vette a fáradságot, így leteszem a kész tervet..
![]() (A piros vonal, egy átkötés, a nyák oldalon az LM358 két lába között..) A hozzászólás módosítva: Jún 9, 2013
Hello! Abban szeretnék segítséget kérni, hogy a zene mély hangjára/ütemére szeretnék ledeket villogtatni(kezdésnek 10 darabilyen ) az áramellátás egy AC 12V/1,2A-os tápegységről lenne, a zenét pedig jack dugón keresztül kapná, és szeretnék bele egy kapcsolót is , amivel állítani tudnám hogy milyen hangtartományban villogjon (mennyire mély hangokra) . Ehhez , valaki tudna egy kapcsolási rajzot és nyák tervet készíteni ?
és leírná mi kell bele ? előre szólók nem vagyok zseni ezekhez... előre köszönöm!
sziasztok
A kocsimba szeretnék olyat össze hozni a gyári rádióval hogy ütemre villogjon egy kb 1 méteres led sor , valami egyszerű rajzot ha tudtok ? illetve hogy mi kell hozzá , előre is köszönöm.
Hello! Felénk az áramfogyasztást nem méterre mérik. Mert első, hogy mekkora a Led-sor fogyasztása. Hiszen ahhoz kell választani a meghajtó eszközt. De kettővel feljebb pld. ott van egy kész megoldás. Akkor mi a gond? Hogy mi kel hozzá? pld. nagy betű a mondat elejére.. üdv!
2 ampert vesz fel ,néztem ezeket a tranzisztoros kapcsolásokat ,ezek szerint egy BD 241 C bekötöm a rajz alapján és működik a rendszer ?
Hello! Esetleg kicsit pontosíthattad volna mit is nézegettél, mert így honnan tudjam. De egy 3A végáramú tranyót nem túl célszerű 2A-en járatni. Ha megnézed az adatlapját, láthatod hogy 2A-en az áramerősítése már igencsak a "leszállóágban van". Jókora, közel 100mA bázisáram igénye van. üdv!
Ezt a rajzot néztem viszont változott a dolog 2 led sort akarok 2x1 méterest 1-re ír 2A-ert ha jól olvastam.
A hozzászólás módosítva: Feb 26, 2015
Ez nem rajz, ez egy idétlenség.. Csak kutyát dobálni jó, nem 4A terhelésre. Ha már ilyesmire adtad a fejed, olvass vissza már cseppet.
Na mind1 akkor azt kérdezem hogy össze tudsz állítani nekem egy ilyet ? ha igen akkor mennyibe lenne ?
Én nem szoktam senkinek csinálni semmit, maximum rajzokat. De azt szívességből..
|
Bejelentkezés
Hirdetés |






Köszi azért. 






és leírná mi kell bele ? előre szólók nem vagyok zseni ezekhez... 



