Fórum témák

» Több friss téma
Fórum » MOSFET-ek
 
Témaindító: Dzót, idő: Okt 1, 2005
Lapozás: OK   14 / 39
(#) ciw válasza _vl_ hozzászólására (») Feb 8, 2013 /
 
Köszönöm, én is így gondolkoztam, de biztos akartam lenni a dolgokban, ezek szerint jól emlékeztem. (furcsa hogy a net tele van olyan rajzokkal, ahol nincs szó ilyesmiről) Egyébként lesz a panelen 12V is, de ugye én alapból úgy gondolkoztam, hogy a pic 3v3-at tud, és nem akartam még tranzisztorokkal variálni. Most gondolkozom, hogy az MCP1416 VDD lábára mehetne a 12V és így a FET működtetésére már bőven lenne elég fesz és a 3v3-at sem rángatnám a pwm jellel.
A hozzászólás módosítva: Feb 8, 2013
(#) ciw válasza _vl_ hozzászólására (») Feb 8, 2013 /
 
Nos a mellékelt rajzott készítettem, remélem így már működőképes lesz a dolog. Sajnos az MCP1416 és MCP1416R között nem volt egyértelmű a különbség, ezért én az 'R' jelzésűt használtam, mivel azt linkelted be, gondolom nem véletlenül.
A C3-at azért tettem bele, mert az adatlap említette, hogy nem árt ha van.
Kell esetleg még ehhez valami?
A hozzászólás módosítva: Feb 8, 2013

FetDriver.jpg
    
(#) proli007 válasza ciw hozzászólására (») Feb 8, 2013 /
 
Hello!
Ott vigyorog az első oldalon az "R" más a bekötése. A bemenetre tegyél egy ellenállást a GND felé, hogy míg a proci Reset alatt van, nehogy kinyisson a Fet.
üdv! proli007
(#) _vl_ válasza ciw hozzászólására (») Feb 8, 2013 /
 
Azért azt linkeltem, mert az van nekik raktáron...
A lábkiosztásban különbözik csak az R meg a nem R.
A C3-at illetően félreértetted az adatlapot. Az adatlapon ott szereplő kondi tulajdonképpen a FET-et mint terhelést jelképezi (ezért is CL neki a neve; L mint load), annak a gate kapacitását mutatja. Szóval nem kell oda pluszban berakni egy kondit, mert maga a FET lesz az a kondi.
Az adatlap "recommended pcb layout" szekcióját amúgy javaslom a figyelmedbe.
A hozzászólás módosítva: Feb 8, 2013
(#) ciw válasza _vl_ hozzászólására (») Feb 8, 2013 /
 
Jaja, valóban félre értettem, köszönöm a segítséget. A PCB-t úgy csinálom, ahogy az adatlapban megadták.

proli007: Én is láttam a lábkiosztás beli eltérést, csak nem értettem, hogy minek kell ugyanazt az áramkört két eltérő lábkiosztással gyártani? Még ha a tokozás lenne más akkor értelme is lenne. Nem baj ez a Microchip dolga .

Köszönöm a segítséget.
(#) polyakdav hozzászólása Márc 1, 2013 /
 
Sziasztok!
Van egy elektromos modellező autóm, benne egy elektronikus menetszabályzó. Ebben kiégett 2 MosFET. mégpedig 2 db 70T03GP. Sajnos sehol sem kapok ilyet. Mivel tudnám helyettesíteni?
Adatlapot találtam. Adatlap
Előre is köszönöm!
(#) _vl_ válasza polyakdav hozzászólására (») Márc 1, 2013 /
 
Ha tényleg TO220-as, akkor ez kb. jó lehet: IRF3707Z
(#) polyakdav válasza _vl_ hozzászólására (») Márc 1, 2013 /
 
Igen TO220-as. Remélem kapok ilyet. Köszönöm!
Mitől mehet ez tönkre? A hűtés megfelelő. 10 db van egymás mellett egy hűtőbordával és csak 2 szállt el.
(#) forex74 hozzászólása Márc 14, 2013 /
 
Kedves Mindnyájatok!

Egy kérdéssel fordulnék hozzátok. Egy FET gate ellenállással kérdeznélek benneteket.

Az itt látható kapcsolásról van szó. Ez egy nagyfesz trafó meghajtása. De ugye tudjuk hogy az Én esetemben trigger jelet kap a FET gate lába. Tehát nem kapcsolóként fog üzemelni.

Ebben a kapcsolásban a FET egy IRL3705 itt a GATE ellenálás 100R található. Ezzel valószínű hogy működik is, de az a gond, hogy nekem ilyen nincs, de viszont IRFP460-asom van egy pár darab.
Most ezért nem akarom azt pluszba megvenni (IRL3705).

Napjainkban a FET-ek nem olcsók, épp ezért szeretném, ami van azt használni, sőt ez még erősebb is. (500V, 20A) De persze tudom ez a kapcsolás kisebbel is megy.
Igaz felismertem hogy a BD140 tranyó is védelem a FET-nek, de azt nem tudom, hogy az Én esetemben is 100R elég lesz e vagy sem.
Megkérdezhetem, hogy milyen GATE ellenállást válasszak ide, hogy ne nyírjam ki a közel 850Ft-os FET-et. IRFP460-omat.
Esetleg megkérdezhetem tőletek, hogy hogyan kell kiszámolni, hogy a jövőben ne legyen ez gond?

Nagyon hálásan köszönöm a segítségeteket előre is.

Üdvözlettel Péter *
A hozzászólás módosítva: Márc 14, 2013
(#) _vl_ válasza forex74 hozzászólására (») Márc 14, 2013 /
 
Van pár kérdőjel azért a dologban.
Nem szerepel a rajzon két lényeges szempont:
- mekkora feszültségről van az egész megtáplálva
- mekkora áramokat kéne ott kapcsolgatni
Az IRFP460 hiába tűnik "nagyobbnak", van több olyan paramétere, ami rosszabb, mint az IRL3705-é. Mondjuk pl. a vezetési ellenállása kb. 27x nagyobb, azaz bekapcsolt állapotban ugyanakkora áram mellett ennyiszer nagyobb lesz rajta a veszteség. Nagyobb áramoknál ez kb. azt is jelentheti, hogy használhatatlanul melegedne.
(#) nem válasza forex74 hozzászólására (») Márc 14, 2013 /
 
Szia!
Én egy korábbi projektemben IRFP460-akat használtam. Ott 400VDC-t kapcsolgattam velük, a terhelés kb. 2A-t vett föl. Ez lényeges, mert a FET-eknél van egy csomó minden, amit figyelembe kell venni. Ha ilyesmi értékekkel dolgozol, neked is jó lesz, amit én használtam.
Viszont az is fontos, hogy elkerüld a keresztbe nyitást, amit úgy tudsz elérni, hogy gyorsabban zárod az egyik FET-et, mint ahogy a másikat nyitod. Ennek módja az, hogy más ellenálláson töltöd fel és üríted ki a gate charge-ot. Ez legegyszerűbben egy diódás kapcsolással oldható meg. Én 100 Ohm-on töltöm a gate charge-ot és "0" Ohmon (diódán) ürítem ki. Egy 1N4148 bőven megteszi.
Arra is figyelj, hogy mekkora áramot képes elnyelni a meghajtó IC-d!
Én IR2184-et használtam és elég jól bevált.
Ja és a gate-ek és source-ok közé tegyél be mindentől függetlenül 1...3 kOhmos ellenállásokat, mert a FETek szeretnek felrobbanni, ha lebeg a gate-jük... nekem egy egész csokor felrobbantott IRFP460-am van
És még egy tapasztalat: nagyfrekvenciás FET-es kapcsolásoknál sajnos előbb utóbb elkerülhetetlen a NYÁK gyártása, akár még a fejlesztési fázisban is. 10 centis vezetékekkel össze"tákolva" (a tákolásnak itt nem akar negatív töltete lenni) jó eséllyel nem fog működni az, ami egy NYÁKon, kompakt összeépítésben tökéletesen muzsikál!
Sok sikert! Én elszórakoztam jó néhány hetet anno, mire minden fasza lett.
Csatoltam egy kapcsolást arról, hogy én hogy kötöttem be az IRFP460-ak gate-jét.
Ja igen, hűtőbordát (csillámmal elválasztva) tegyél rájuk serényen, mert hamar olvadnak nagyobb teljesítmény esetén
A hozzászólás módosítva: Márc 14, 2013

FET_gate.PNG
    
(#) nem válasza nem hozzászólására (») Márc 14, 2013 /
 
Ja és: szerintem, ha IR2184-et használsz, nem szükséges további tranzisztorok közbe iktatása. Csak feleslegesen szívatod magad ugyanis plusz paramétereket hoz a rendszerbe, és hidd el, éppen elég a FETekkel bajlódni, mire működni fog Persze, lehet hogy nem telik olyan sok időbe majd.. én anno csak a gate ellenállásokkal szórakoztam másfél hetet..
A hozzászólás módosítva: Márc 14, 2013
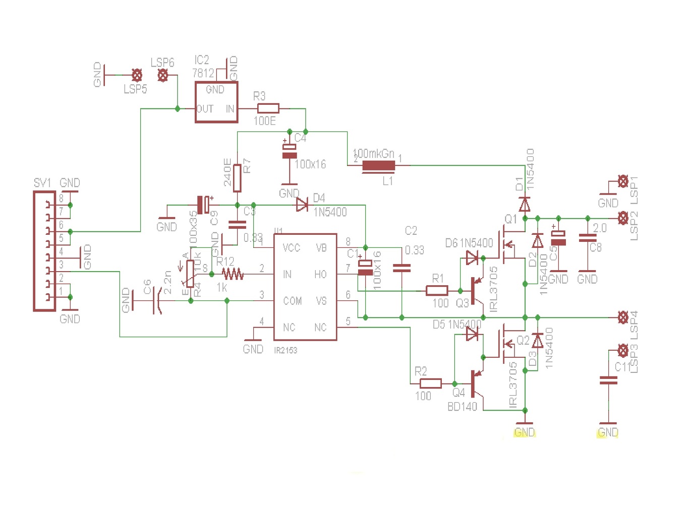
(#) forex74 hozzászólása Márc 15, 2013 /
 
Üdv _VL_ és nem!
Bocsánat azt hittem ennyi elég lesz amit küldtem, kicsit siettem, de remélem működni fog.

Mind a kettőtöktől köszönöm a segítséget, de még további segítséget kérek, és egy kicsit közelebb viszlek benneteket, mit is szeretnék kihozni ebből az áramkörből.
A hiányzó adatok a következők:
- igen elfelejtettem, hogy ez egy DC 24V-ról lenne a betáp (2x12V/4Ah/20HR-os zselés akkuról küldeném a kakaót)
- a 7812 IC fesz stabilizátor a hűtőventilátor betápja a FET-ek hűtésére. (képeket mutatok róla)
- 24V-ról indulna, de a ferrit magos nagyfesz trafóra vastag hangfal kábel jön.
- Tehát én egy Secunder oldali 3KV/0,5A-es nagyfeszt akarok 150W-ot kell kapcsolgatnia 35KHz-en a primer oldalon.
-Tehát P= UxI -> 150W = 24V x I -> I= P/U = 150W/24V = 6,25A
Mindent képekkel illusztrálok. (Itt a fórumon kikötötték a max. 2MB-ot, tehát a képeket többszöri hozzászólásként tudom megcsinálni.)
De még egyszer azért megkérdezném, ha maradok az áramkör mellett az itt szereplő IRL3705-FET-ekkel, működni fog ugye? Ebben az esetben a tranzisztorok (BD140) maradhatnak meg a 100R ellenálás ugye?
Kell hogy mennyen, mert majd megmutatom mi is az igazi lényeg e mögött, és miért kell nekem egy 3KV/0,5A-es nagyfesz.
Láttam működni, tehát gondolom, hogy működik.
A primer tekercs egy komoly hangfal kábel, ami átmérője D 5 mm + 2 mm finom anyagú szigetelés. Ennek a kábelnek métere Br. 850 Ft.
A secunder tekercs egy 900 menet D 0,4 mm-es zománcozott rézhuzal erről is képeket küldök.
Így már elég látványt ad a dolog amiből táplálkozni lehet mint infó.
Aztán ha érdekel benneteket mi is ez a projekt szívesen elmondom.

Segítséget előre is köszönöm.
A hozzászólás módosítva: Márc 27, 2013
(#) forex74 válasza forex74 hozzászólására (») Márc 15, 2013 /
 
Hát ennyi. Előre is köszönöm a segítségeteket.

Üdvözlettel Péter
A hozzászólás módosítva: Márc 27, 2013

020.rar
    
(#) _vl_ válasza forex74 hozzászólására (») Márc 15, 2013 /
 
Idézet:
„-Tehát P= UxI -> 150W = 24V x I -> I= P/U = 150W/24V = 6,25A”

Ez a 6.25A, ez az eredeti IRL3705-nek 0.07-0.08V feszültségesést, és kb. 0.5W disszipációt jelent. Az IRFP460-adnak meg 1.3-1.5V feszültségesést, és kb. 4-5W disszipációt. Azaz az IRL3705 elmenne hűtőborda nélkül, a 460-nak meg kell egy rendes hűtőborda.
Idézet:
„De még egyszer azért megkérdezném, ha maradok az áramkör mellett az itt szereplő IRL3705-FET-ekkel, működni fog ugye? Ebben az esetben a tranzisztorok (BD140) maradhatnak meg a 100R ellenálás ugye?”

Ha venni kell, akkor IRL3705 helyett vegyél mondjuk IRFZ44-et, az a töredéke árban, és ide pont ugyanolyan jó. Az eredeti kapcsolás valószínűleg működőképes, de azért lehet annál jobbat alkotni. Pl. lásd a rajzot (pl. a 100ohm szerintem kicsit sok, még az IRL3705-nek is).
A FET-ek lábai az eredeti kapcsolással megegyező helyre mennek, a gate meghajtás az ellenállások keresztül szintén az eredeti kapcsolás szerinti helyre megy (7-es ill. 5-ös láb), a BD139-at pedig a tápra kell kötni: az alsó FET-nél a VCC-re (1-es láb), a felső FET-nél pedig a 8-as lábra. Az 1µF-ok kerámiák legyenek (az se tragédia, ha csak 470nF), és olyan közel kell rakni a BD-khez, amennyire csak lehet. Ezen felül a biztos módja a FET-ek elpusztításának a lefényképezett módon való bekötésük (szép, hosszú vezetékkel elvinni a panelról), pláne nincs sok értelme, ha a nagy áramokat még vissza is visszük a panelra. A legjobb, ha a FET a panelra kerül, közvetlenül a BD-k és a gate ellenállások mellé. Optimális esetben akkora távolság van közöttük, amekkora éppen szükséges ahhoz, hogy elférjenek (kb. 1-2 centi). A nagyáramú vezetékeket szélesre kell venni, és nem árt pákával egy combos ónréteget is felvinni rá.
A hozzászólás módosítva: Márc 15, 2013

fetdrv.jpg
    
(#) nem válasza _vl_ hozzászólására (») Márc 18, 2013 /
 
Csak megerősíteni tudom _vl_ meglátását - amit egyébként már korábban is írtam - hogy fontos a kialakítás, magyarul, hogy ne hosszú vezetékekkel legyenek bekötve a cuccok, hanem lehetőleg egymáshoz minél közelebb, panelbe ültetve, mert sajnos a FET-es kapcsolások erre elég kényesek. Volt olyan a fejlesztési fázisban nekem is, hogy egy kapcsolás már teljesen "jó" volt, még sem működött megfelelően. Felhívtam az International Rectifier-t, mert a driver IC-re gyanakodtam, és közölte a csávó, hogy tervezzek hozzá panelt, pakoljak mindent a lehető legközelebb egymáshoz és jó lesz.. és igaza lett.
A másik, hogy nem tudom, én értek-e valamit félre, de 3kV, 0.5A az nem 150W hanem 1500W. Az 24V-on 62.5A.. és az már elég sok!
(#) Peti.Janka hozzászólása Márc 25, 2013 /
 
Üdv!
Lenne egy olyan gondom, hogy 12V-on kellene kapcsolnom olyan 250-300A-t Arra gondoltam, hogy több FET-et párhuzamosítok. Tudna nekem valaki ajánlani valami típust ami megfelel ehhez? egy 3000W-os 12/230-as invertert kellene áram alá helyezni. Próbáltam már mágneskapcsolóval, de igen hamar beég, ami meg bírná annak a tekercs nem szereti a tartós üzemet.
Előre is köszönöm a segítséget!
Peti
(#) _vl_ válasza Peti.Janka hozzászólására (») Márc 25, 2013 /
 
(#) proli007 válasza Peti.Janka hozzászólására (») Márc 26, 2013 /
 
Hello!
"ami meg bírná annak a tekercs nem szereti a tartós üzemet" minden esetre a reléhez lehet készíteni egy nokedli kis áramkört, ami bekapcsolás után a tartóáramára csökkenti az áramot. Mert az inverterben lehet akár egy ló nagy kondis, amivel meggyűlik a Fet baja. Mondjuk egy ekkora inverter, lehetne kissé intelligensebb is. Mondjuk ki-be kapcsolható, lágy-indító stb. Ha nem egy motorgenerátor. (Én biztos azt alakítanám át, mert abban benne vannak a "kapcsolók". Kettő meg minek sorba?)
üdv!
(#) Peti.Janka válasza proli007 hozzászólására (») Márc 26, 2013 /
 
Szia! Azért szeretném fettel kapcsolni a tápját, mert elég drága kütyü volt, és ha szétszedem a bekapcsolóját akkor ugrik a gari. Amit az áram csökkentésről írtál nem nagyon merem, mer ha nem zár tökéletesen ekkora amprnél minden szét ég. Az utolsó mondatodra válaszolva nem sorba szeretném, hanem párhuzamosan így össze adódnak az áramok, és eloszlik több FET között.
Üdv!
(#) proli007 válasza Peti.Janka hozzászólására (») Márc 26, 2013 /
 
Hello!
- Minden relének van egy behúzó, és egy tartóárama. Ha a relé nem nyit ki, akkor ugyan úgy nyomja az érintkezőket.
- Nem a kapcsoló Fet-ek párhuzamosításáról beszélek, hanem a külső Ki-Be kapcsoló tranyó, és a belső inverterbeli kapcsolóüzemű tranyok soros kötéséről. Avagy egy főáramkörben egy kapcsoló elég "jeligére".
üdv!
(#) Trivium93 válasza gorzoll hozzászólására (») Márc 31, 2013 /
 
meg fordítva van a negatív fet, és egyforma jobb lenne, mert két egyformánál nagyobb az esély, hogy ugyanolyan feszültségnél nyít ki. Meg egy töltő és kisűtő ellenállás is jó lenne rá és biztos működni fog. Én most egy kapcsolóüzemű erősítőt tervezek és ott is kell töltő és kisűtő ellenállás, meg ott is egyforma fet kell.
A hozzászólás módosítva: Márc 31, 2013
(#) vecsy hozzászólása Ápr 2, 2013 /
 
Sziasztok! Van egy tönkrement fet IRFB3607PBF ezt mivel lehetne helyettesíteni?

üdv!
(#) kadarist válasza vecsy hozzászólására (») Ápr 2, 2013 /
 
Szia!
Lehet eredetit is kapni vagy ezzel akár helyettesítheted is.
(#) nem válasza vecsy hozzászólására (») Ápr 3, 2013 /
 
Mit szólnál ehhez?
Lomexnél 300 Forint.
Hirtelen ezt találtam, nézegesd meg az adatlapot!
Kicsit nagyobb a DS ellenállása (kétszer akkora), de mindkettőnek milliohmos nagyságrendű, tehát szerintem nem gáz. Bocs, de most nem tudom jobban megnézni, mert el kell mennem, de hasonlítsd össze az értékeket.. egy próbát megérhet.
Vagy vegyél ugyanolyat ITT
A hozzászólás módosítva: Ápr 3, 2013
(#) SKY hozzászólása Ápr 8, 2013 /
 
Üdv!
Tudtok megoldást javasolni P-MOSFET meghajtáshoz, ha a tápfeszültség meghaladja a Ugate max-ot és nem lehet segédtáp a rendszerben? Olyanra gondolok, amely viszonylag gyors, de mégsem több a "veszteségi áram" néhány mA-nél (pl. zenert használva).
(#) _vl_ válasza SKY hozzászólására (») Ápr 8, 2013 /
 
TL431-et simán lehet 1-2mA-nél már jól működő Zenerként felhasználni, és nem sokkal drágább, mint egy buta Zener. Viszont az összes Zener-jellegű kapcsolást ugye a max. terhelésre kell beállítani, célszerű ezért a kapcsolást magát szimulátorban ellenőrizni, hogy az adott max. terhelésbe bele tud férni.
(#) SKY válasza _vl_ hozzászólására (») Ápr 8, 2013 /
 
Hello!
Nem is azzal van probléma, hogy mit lehetne zenernek használni, hanem hogy nyitáskor (vagy záráskor a zeneren is fog áram folyni és ha ez az áram kicsire lesz korlátozva, akkor a fet is lassabban fog nyitni a kapcsolásból adódóan... illetve milyen gyorsan tud vágni a zener, ha esetleg egy induktív körben nagy tüskék is kerülhetnek a gate-ra?
Nincs 20V-nál nagyobb gate feszültséget eltűrő fet, vagy megoldás pl. optocsatolóval hajtott nagyobb áramú (1-3A) fetre?
(#) kadarist válasza SKY hozzászólására (») Ápr 8, 2013 /
 
Szia!
Nem lehetne stabkockával előállítani a drájvernek a gate-feszültséget?
(#) _vl_ válasza SKY hozzászólására (») Ápr 8, 2013 /
 
A "Zenerrel" kell csinálni egy tápot, ami egy - az igénybevételhez képest - combos kondit tölt. Így a MOSFET nyitogatása nem okozhat gondot a kondiból.
Nem jellemző a 20V-nál nagyobb gate feszültséget eltűrő FET (fehér hollóként létezik 1-2 fajta 30V-os is talán, de jó P MOSFET-et előbb találsz, mint ilyet).
A hozzászólás módosítva: Ápr 8, 2013
Következő: »»   14 / 39
Bejelentkezés

Belépés

Hirdetés
XDT.hu
Az oldalon sütiket használunk a helyes működéshez. Bővebb információt az adatvédelmi szabályzatban olvashatsz. Megértettem