Fórum témák

» Több friss téma
Fórum » NYÁK terv ellenőrzése
 
Témaindító: Paso, idő: Okt 4, 2005
Lapozás: OK   99 / 203
(#) johny999 hozzászólása Márc 28, 2013 /
 
Üdv,

szerintetek melyik a jobb, esetleg valami tipp hogy ha valami nincs jól.

Köszi.
A hozzászólás módosítva: Márc 28, 2013
(#) proli007 válasza johny999 hozzászólására (») Márc 28, 2013 /
 
Hello! Csak egy kérdés? Mi a bánatért nem tesztek fel az esetek többségében kapcsolási rajzot, vagy linket? (Még ha előtte számtalanszor feltetted is..) Miért kell kitalálni mi ez, mi lehet a kapcsolása, majd hogy így helyes-e? A fejedbe, vagy a számgépedbe nem lát be senki, hogy tudná a gondolataidat.. üdv!
(#) johny999 válasza proli007 hozzászólására (») Márc 28, 2013 /
 
Hello,
gondolkodtam rajta hogy feltegyem e újra, mivel feljebb ott van, de akkor feltöltöm még egyszer.

Bővebben: Link
A hozzászólás módosítva: Márc 28, 2013
(#) proli007 válasza johny999 hozzászólására (») Márc 28, 2013 /
 
Hello! Ha fenn van, nem kell még egyszer feltölteni, egy link is elég. Ne a segítő keresse ki hol van. Mert a hozzászólásod is új ként van kezelve. Az is jó lett volna ha onnan indítod, ahol a rajz van. De ha a nyákot *.png-ben tetted fel, akkor rajzot is célszerű abban. Mert vagy van SAS, vagy nincs. De ezek csak tanácsok..üdv!
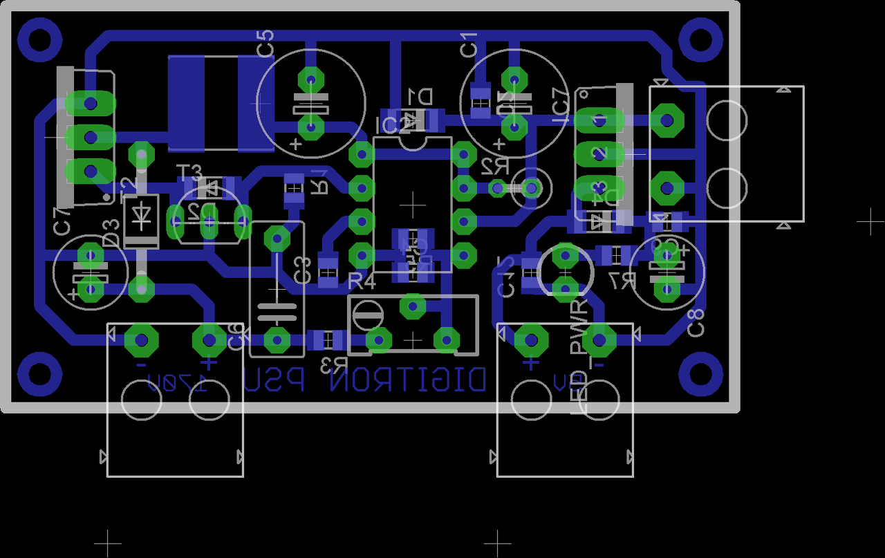
(#) _vl_ válasza johny999 hozzászólására (») Márc 28, 2013 /
 
Mi lesz az 12V, az 5V, ill. a 170V feliratú csatlakozókra rákötve?
(#) johny999 válasza _vl_ hozzászólására (») Márc 28, 2013 /
 
12V a Vin, 5V megy az AVR-re, 170V meg digitron cső. Vagy hogy érted?
A hozzászólás módosítva: Márc 28, 2013
(#) _vl_ válasza johny999 hozzászólására (») Márc 28, 2013 /
 
Érintésvédelmi kérdéseket feszegetek... mivel galvanikus kapcsolatban van az 5V és a 170V, így az 5V-ra kapcsolt áramköri szakaszt is úgy kell szigetelni, mintha "220" lenne benne (gombok, csatlakozók, stb). Nyilván nem lehetnek pl. soros vagy USB csatlakozók azon az AVR-en, hiszen az ember által megérinthető, kivéve persze, ha leválasztod optocsatolóval. Gomboknál szintén figyelni kell.
A 170V-os résznek hány mA-t kéne amúgy tudnia? A BAV21 alapján olyan nagy áramokra nem gondolhattál (egyébiránt Schottky-t szokás használni, azon kevesebb a veszteség). Az 1 ohmos söntellenállásra számoltál melegedést? Elég lesz egy ilyen pirinyó ellenállás? Milyen induktivitást szeretnél berakni? Nyitott magos induktivitás megzavarhatja a közvetlenül mellette futó gate-vezetéket.
A 7805 lábánál levő két SMD 100nF-ot sokkal közelebb is rakhatnád a lábakhoz, ha a GND-t nem körbe vinnéd hozzájuk, hanem a középső lábról kötnéd befele (igazából mehetnének rögtön a lábak mellé). Ugyanígy az SMD reverz védődiódát is rakhatnád a betáp csatlakozó alá közvetlenül.
A hozzászólás módosítva: Márc 28, 2013
(#) johny999 válasza _vl_ hozzászólására (») Márc 28, 2013 /
 
Az első ponton még gondolkodom.

2. Csövenként cca. 2mA és 6db lesz belőlük. Ez a tipus volt az alap kapcsolásban úgyhogy én is ezért használtam ezt. Máshol UF4004-UF4007, MUR1100-at használnak.
Tekercs ilyen lesz Bővebben: Link Közben kicseréltem az ellenállást 1W-osra, lásd lent.

3. Azokat az SMD-ket próbáltam kicsit összébb húzni, így sikerült.

(Kép lemaradt )
A hozzászólás módosítva: Márc 28, 2013

brd.png
    
(#) _vl_ válasza johny999 hozzászólására (») Márc 28, 2013 /
 
Közben leesett a tantusz, hogy 170V jön ki, tehát ott Schottky-t nem tudsz használni, hiszen abból 200V-os a legnagyobb... az UF400x nekem szimpatikusabb lenne, mint a BAV21.
Az a tekercs pont az, amiről beszéltem... a tekercs felső végéről a mágneses tér kívül, körben "jön vissza" az alsó végére. Eközben a környező vezetékeken "áthalad", és ha azok alacsony áramú vezetékek, akkor azokban zavart fog indukálni. Én félteném a FET életét egy induktív tüskétől (a gate elég érzékeny a túlfeszültségre).
Az SMD-kkel nem az a baj, hogy nincsenek összehúzva, hanem hogy olyan helyre raktad őket, ahonnan csak hosszú vezeték vezet a 7805 GND-jéhez. Ha a 7805 bal oldalához raktad volna őket, akkor kb. 1-1mm-es vezetékekkel lehetne bekötni mindegyik lábukat.
A teljesítmény-ellenállást egyébként a D1 helyére raknám (a betáp - ellenállás - tekercs - kimenet útvonal ne haladjon át az IC-n).
A hozzászólás módosítva: Márc 28, 2013
(#) johny999 válasza _vl_ hozzászólására (») Márc 28, 2013 /
 
Teszek akkor helyette UF4007-est. A tekercs helyett mit ajánlasz, toroidokat árulnak még, esetleg házilag valamit összeeszkábálni?

Átrendeztem ahogy ajánlottad, még valami? :/

brd.png
    
(#) _vl_ válasza johny999 hozzászólására (») Márc 28, 2013 /
 
A toroidok szerintem mindenképpen jobbak. Ha van sárga-fehér PC-tápból bontott toroidod, azzal is lehet alkotni, mondjuk az szerintem fizikailag elég nagy ide. Esetleg lehet nézni valami kis shielded SMD cuccot, a Lomexban van választék bőven, és mégse kerül annyiba, mint egy rendes toroid. (Ja, látom, nem jársz sűrűn Bp-n...)
Hány uH-t dobott ki a számolótábla?
A hozzászólás módosítva: Márc 28, 2013
(#) johny999 válasza _vl_ hozzászólására (») Márc 28, 2013 /
 
Hát khm, nem azzal lett számolva de 220uH.

http://threeneurons.files.wordpress.com/2011/08/mc34063_mk15cm1.gif

Ez lett módosítva annyiban hogy oda lett kötve egy trimmer az R3 mellé sorosan. Az ellenállatok pedig úgy lettek kiszámolva hogy cca. 163 es 213V kozott lehessen állítani a kimenő feszültséget.

Lényegében ez volt a referencia kapcsolási rajz (lent)

Itt 1nF-os kondi van a 3as láb és GND kozott, 330uH a tekercs míg a fentinél 2,2nF és 220uH.
A hozzászólás módosítva: Márc 28, 2013

kapcsrajz.png
    
(#) _vl_ válasza johny999 hozzászólására (») Márc 28, 2013 /
 
Ennyi "terv" szerintem kevés lesz a működő eredményhez...
Minimum végig kéne gurulni az adatlapban/application note-ban szereplő képleteken, és behelyettesíteni a konkrét számokat (mindkét szélső értékre, ha állítani akarod tudni mondjuk a feszültséget), és megnézni, hogy egyáltalán esélye van-e működni. Az, hogy valaki lerajzolta, még nem garancia erre...
(#) johny999 válasza _vl_ hozzászólására (») Márc 29, 2013 /
 
Az elsőt itt a fórumon ajánlották, és már megépítették. A második pedig egy szlovák rádióamatőr újságból van, amit már páran szintén utánépítettek.

Amiben különböznek az a TC pin és GND közé kötött kondenzátor értéke, a tekercs értéke és a kimeneten levő elit. kondenzátor értéke.

Próbálgatom ezt az online kalkulátort de nem egészen világos hogy mik ezek a paraméterek amit kér. Majd még megnézem az adatlapot még egyszer hátha..
(#) johny999 válasza _vl_ hozzászólására (») Márc 29, 2013 /
 
Ha így helyezem el a tekercset akkor még mindig rosszul van?

board.png
    
(#) _vl_ válasza johny999 hozzászólására (») Márc 29, 2013 /
 
Toroiddal jó lesz így.
(#) villanyipi hozzászólása Ápr 1, 2013 /
 
Üdv
Ellenőrzés kellene az ügyben hogy jól másoltam-e le az áramkört!
A kapcsolást innen vettem!
Simsonomba készül a gyújtás és érdekelne hogy így a vezetősávok elegendően nagyok-e a gyújtáshoz vagy esetleg futtassam be őket ónnal?
Köszönöm előre is a segítséget !
Ipi
A hozzászólás módosítva: Ápr 1, 2013
(#) johny999 válasza _vl_ hozzászólására (») Ápr 1, 2013 /
 
Rendben, köszi.
(#) kokozo válasza villanyipi hozzászólására (») Ápr 1, 2013 /
 
Szia!
A BD tranyót miért nem nyák vezetővel kötötted be?
(#) villanyipi válasza kokozo hozzászólására (») Ápr 1, 2013 /
 
Szia!
Azzal lesz csak nem volt kedvem átrajzolni az áramköri jelet a széthúzott lábakhoz Úgy mint a weboldalon is van a fotón !
(#) villanyipi válasza kokozo hozzászólására (») Ápr 1, 2013 /
 
Különben a rajz rendben van ? Mehet a vasaló alá ? Szeretném lehetőleg mihamarább beépíteni és használni
Még egyszer köszönöm az ellenőrzést és elnézést a kapkodásért, de nekiugrani csak akkor akarok ha már tuti a dolog !
(#) kokozo válasza villanyipi hozzászólására (») Ápr 1, 2013 /
 
Elvileg jó de én betenném a fetek mellé a tranyót a közös hűtőbordára és a 2 200V-os zenernek is csinálnék saját helyet mert ezen csak 1-nek van helye ahogy elnézem.
(#) villanyipi válasza kokozo hozzászólására (») Ápr 1, 2013 /
 
Magyarán akkor amit küldtél ott a 2 db zénert ha jól látom már vezetősávval kötötted be nem úgy mint a szerző aki a kettőt egybeforrasztva ültette be egyként?!
(#) kokozo válasza villanyipi hozzászólására (») Ápr 1, 2013 /
 
Igen és az átkötést is kivettem belőle.
(#) villanyipi válasza kokozo hozzászólására (») Ápr 1, 2013 /
 
Értem ezer hálám
Nagyon köszönöm már alig várom hogy szórja a szikrát
(#) Balaa16 hozzászólása Ápr 8, 2013 /
 
Sziasztok!
A képen egy NE555-ös integrált áramkörrel megvalósított astabil multivibrátor NYÁK-rajza látható. Szeretném, ha egy hozzáértő ellenőrizné, mielőtt sok drága vegyszert elhasználok a NYÁK készítéshez.
Balázs
A hozzászólás módosítva: Ápr 8, 2013

555.JPG
    
(#) janikukac válasza Balaa16 hozzászólására (») Ápr 8, 2013 /
 
Nem rosszból, de miért pazarolsz egyáltalán arra, hogy ennek nyákot gyártasz? Én x nyákot legyártottam már, és sokszor minden kis butaság miatt nekiálltam elkészíteni minden félét, értelmetlenül. Sok idő, sok pénz. Inkább építsd meg légszerelve, vagy annál még jobb, ha beszerzel lyukacsos dugdosós panelt, és azon tesztelgetsz...
Üdv!
(#) kokozo válasza Balaa16 hozzászólására (») Ápr 8, 2013 /
 
Nem jó!
Ne csináld meg! 1-es láb gnd nálad meg nem..
A hozzászólás módosítva: Ápr 8, 2013
(#) Balaa16 válasza kokozo hozzászólására (») Ápr 8, 2013 /
 
Szia!
Köszönöm a gyors választ, vagyis így?

555.JPG
    
(#) kokozo válasza Balaa16 hozzászólására (») Ápr 8, 2013 / 1
 
E$6-ot most kisöntölted azaz nem csinál semmit mert mind a 2 vége testen van!
Következő: »»   99 / 203
Bejelentkezés

Belépés

Hirdetés
XDT.hu
Az oldalon sütiket használunk a helyes működéshez. Bővebb információt az adatvédelmi szabályzatban olvashatsz. Megértettem