Fórum témák
» Több friss téma |
Fórum » NYÁK terv ellenőrzése
Szia! Ez csak egy bonyolultabb áramkör része, konkrétan egy kültéri sziréna vezérlőáramkörének része, ez fogja villogtatni a LED-et. A többi pedig a tamper, service szál, stb.
Hello! Az előző nyák "jó" volt, csak az IC-t kell 180 fokkal elforgatni balra. A tranyó emitterkövetőként működik ez szándékos? üdv!
A hozzászólás módosítva: Ápr 8, 2013
Szia!
Az Eagle írta rosszul a számokat szerintem, egy BC 182 van ott, +-on a kollektor, az IC kimenetén a bázis, kimenet az emitter. Az a célom vele, hogy ne az IC-t terheljem, mert elfüstölne.
Így már remélem jó lesz.
Egyre rosszabb. Kapcsi rajzból tervezi ilyen rosszul meg az eagle?
Szia!
Na mindegy, holnap nekiesek, több hibát észrevettem benne én is. pl: 3-as láb lenne a kimenet elvileg, nekem az a 7-es. Mostmár látom, hogy nem este kell nekiállni. ![]() Balázs
Ahogy előttem is leírták, 1. rajzon ha az ic-t 180 fokkal elforgatod akkor jó lesz.
Hello! Ne a sast hibáztasd, nem Ő tervezi. Az úgy jelöli, ahogy kell, vagy ahogy megadtad. Az áramkört mindig felülnézetben kell tervezni. Az szerint az IC és lábjelölése helyes, csak nem jól van a panelen el kell fordítani.
Ha a BC emitterkövető kapcsolásban működik, akkor a bázis követi a vezérlő feszültséget. De ha az IC "elfüstölne, akkor miért maradna életbe a BC? Az IC kimenetei feszültség nem fogja elérni a plusz tápot, ebből levonódik még a bázis-emitter feszültség, valamint a bázisellenálláson eső feszültség. Mennyi marad a kimenetre? üdv!
Én néztem el valamit vagy az áramkör tényleg "bottom"-on van tervezve az ic pedig "top"-on van?
Sziasztok!
Érdeklődnék, hogy a csatolt fájlban lévő kapcsolási rajz megfelelő-e? Ha minden igaz ezzel az összeállítással a lednek a fényerejét tudom szabályozni. Több LEDet szeretnék majd rákapcsolni, ezért nincs megadva az előtét értéke. FETnek/tranzisztornak milyet tudnátok ajánlani, ami megfelel erre a célra? A kapcsolásra a neten találtam, nem saját agyszülemény, bár kicsit módosítottam. A hozzászólás módosítva: Ápr 8, 2013
Sziasztok!
Megfordítottam az IC-t, remélem így jó lesz. Az elfüstölést arra gondoltam, hogy az NE555 nem bírna ki 100mA-t. A bázisellenállás tehát fölösleges? Balázs
Hello! Ez ugyan nem változtatja normálisan a Led fényerejét, és a végfok (tranyó kapcsolása) sem jó. (De ezt írtam is már.) építsd meg ezt a kapcsolást. A Fet Drain-ben található dióda nem kell. A Led-eknek előtét ellenállás viszont igen. (A "több led" nem műszaki paraméter! Abból azt tudjuk meg, hogy nem egy lesz? Már is sokkal okosabbak vagyunk..) üdv!
Köszi a segítséget. Akkor azt fogom megcsinálni. A lednek az előtét ellenállás be is van rajzolva.
Tudom, hogy a több led nem műszaki paraméter, maximum 50 fehér led lenne rajta. Magát az áramkört 12 vagy 9 V-ról üzemeltetném, ez ha jól tudom csak a ledek előtétje szempontjából érdekes. A "tranyó kapcsolása nem jó" részt le tudnád írni, vagy egy linket tudnál hozzá adni, ahol ez le van írva?
Hello!
De a tápnak el is kel bírnia az 50db fehér Led-et. A 9V eleve gyanús számomra, remélem nem egy kis elemre gondoltál? 12V-nál maximum 3 Led-et, 9V-nál maximum 2-Led-et lehet sorba kötni, áramtakarékosság ürügyén. Egyébként itt írtam le.. üdv!
Mint írtam, maximum 50. Inkább 10-15 lesz általában. Ledek számításait ismerem, és lehetőségeim szerint használom is.
Hát azzal a leírással nem lettem sokkal okosabb, ez tudatlanságomnak betudható. Így elhiszem azt, hogy nem jó egy akármilyen tranzisztor, és kell egy Fet (jelen esetben BUZ11-es). Illetve egy olyan kérdésem lenne, hogy jelen kapcsolásban R2-nek mi a szerepe?
Hello!
Hogy korlátozza a kisütő (Discharge) tranzisztor kisütőáramát. De egyébként nem megy tönkre 100nF-os konditól, mert nem kap akkora bázisáramot belül. Egyébként ez a tranyós kapcsolás azért két okból nem jó. - Mert egy emitterkövető kimeneti feszültsége mindig kisebb, mint az Őt meghajtó fokozat kimeneti jele. Mert a tranyót nyitó bázis-emiter feszültség hiányozni fog. Ez kb. 600..700mV. - Az 555-nek Totempole kimenete van, ami meg tud hajtani ugyan 200mA áramot, de jellegzetessége is, hogy a magas szintű kimeneti feszültsége, a táptól elmarad kb. 2V-al. Vagy is 12V tápfesz mellett, a 3-as láb maximális feszültsége 10V, és még ebből lejön a bázis-emitter 650mV-ja, Így a Led felé kb. 9,3V feszültség jut. Ez a feszültség különbség, a Led-ek áramával, csak fűti a tranyót, teljesen feleslegesen. (Tanulmányozd a tranzisztor három alapkapcsolásának jellemzőit. Akkor tudni fogod, miről beszélnek.. ) üdv! A hozzászólás módosítva: Ápr 10, 2013
Egy kapcsolási rajz sokat segítene, az átláthatóság kedvéért.
Azóta kicsit játszottam vele.
Tessék A hozzászólás módosítva: Ápr 11, 2013
Sziasztok!
Olyan kérdésem van, hogy ha a réz oldalon fut egy táp vezeték, 12V DC kb. 500mA max 1A és az alkatrész oldalon keresztezem egy áthidalással, ami jelvezeték, akár ki, akár bemenet, az vehet-e fel zavart a tápvezetékből? Köszönöm előre is a választ!
Hello! Ez sok mindentől függhet.
- Hogy mekkora a jelvezetéknél az impedancia. - Milyen érzékenységű a jelvezeték ahova csatolódna a zavar. - Mágneses vagy kapacitív lesz a csatolás a kettő között. Ha a két vezető iránya merőleges egy másra, akkor van a legkisebb átindukálódás. - Mekkora az árfedés, mert a kialakuló kapacitás ezzel arányos. De az áthidalást fel is lehet emelni. (fordított U-betűként) - Mekkora tranziensek vannak a DC vezetéken.Mert ha valóban DC a DC, akkor nem lehet rajta zavar. - Ha vannak tranziensek a DC vonalon azok milyen sebességűek, és milyen amplitudóval bírnak. Tehát így korrekten megmondani a sok összetevő/paraméter együttes hatása miatt nem igazán lehet, csak a végleges áramkörben próbával. üdv! A hozzászólás módosítva: Ápr 11, 2013
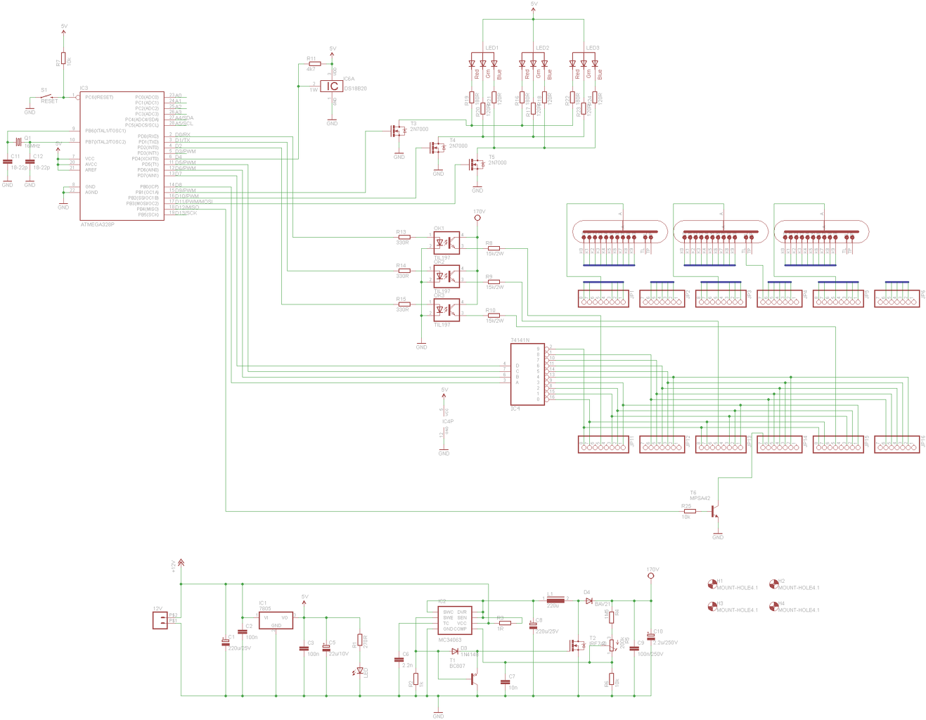
Hello! Csak szólok.. Valóban ez az a optocsatoló van az áramkörben? Mert ennek maximális kollektor-emitter feszültség 35V. Ha a Nixi gyújtófeszültsége 110V, akkor is cseppet sok neki. A pötty kigyújtásához is egy MPSA lett beépítve, nem egy kis BC! üdv!
Hello,
TLP627-es lesz benne, ez elvileg jó, lehet a rajzon más típus van/volt írva de az csak a tokmány végett, mert ezt a típust nem találtam a programban. A sajátomban is délután javítottam át a még hiányzó értékeket. A hozzászólás módosítva: Ápr 11, 2013
Köszi, azok az átkötések a csöveknél maradhattak volna, kicsit nagyobb helyet akartam az anódvezeték és a körülötte levő vezetékek között de ha így is jó lesz akkor hagyom így. Azért a biztonság kedvéért majd egy lakkréteg fog kerülni rá.
Nem tudom, hogy kérdeztem-e, de rémlik valami: tuti végigszámoltad a MC34063 adatlapjában szereplő képleteket? Mert nekem a 12V->170V nem tűnik megvalósíthatónak egyetlen lépésben ezzel az IC-vel, túl nagy lesz a kitöltési tényező.
Bővebben: Link 11. oldal teteje
ton/toff = ... A ton/(ton+toff)-nak meg 6/7 a maximuma. Ebben vannak részletes számítások is: Bővebben: Link
Szia, ez a része egy bevált nixis táp kapcsolás, nem melegszik, akár 220v-ot is ki lehet vele hozni, én egy feszültségkétszerezőt rákötve 425v-os dekatront hajtok vele. Nixiepower
Egy Canamp clon-t szeretnék építeni, de egyedi elrendezéssel. A szóban forgó kereszteződés a műveleti erősítő kimenetéről egy BC139 bázisára csatlakó szál, ez kerülne megszakításra egy áthidalással, és az említett 12V DC tápvezeték futna el alatta merőlegesen.
Ha jól veszem ki a szavadból, igyekezzek távol tartani a kettőt egymástól, akár csak ha a nyákon futnának, valamint kis felületen keresztezzék egymást, de első sorban egy jól szűrt tápellátással legyen az egész meghajtva. Köszönöm az alapos segítő választ! |
Bejelentkezés
Hirdetés |












