Fórum témák
» Több friss téma |
Hello! "A másik az IC-vel meg 2 fettel egyáltalán nem komplikáltabb" Akkor miért erőszakoskodsz? Még azt sem tudni, mekkora feszültségről járatnád, mennyi a Led-ek nyitófeszültsége. Mert arra szükség van a terhelő áram megállapításához. Ha a tranyósná növeled a terhelést, a bázisáramot is növelni kell.Így az idő csökken, és a kondikat is egy köcsögre kell cserélni.. Ez olyan, mint amikor a Trabival szeretnél 200-al menni. Azt is lehet, csak alapból hátszéllel szakadékba. Azt elkezdenéd átalakítgatni?
üdv!
Áhh értem. Mindjárt összeszámolom pontosan a ledek számát, és leírom milyen áram milyen feszültség.
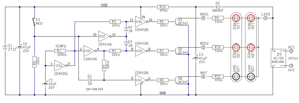
Szóval. Egyik led csoport 35 db piros 1,8V nyitőfesz. 20mA 2. led csoport 23db piros szintén 1,8V nyitó és 20mA. Tápnak először egy 9V elemet szántam volna de nem biztos ,hogy az hosszab távon tudna villogtatni ennyi ledet. Így inkább egy 12V-os kis kapcsitápot szánok neki. A hozzászólás módosítva: Ápr 5, 2013
Hát őő tulajdonképpen ez lenne az. Belerajzoltam az IC-s kapcsolást. A ledeket 1,9V és 20mA-ra állítom be ellenállással 12V tápfesszel számolva. Az előtét ellenállások nincsenek belerajzolva mert azok a panel hátuljára lesznek forrasztva és vezetékkel kötve a FET-ek lábára.
Ez így működő képes lehet? (Nem mint nyák, mert tudom arra van topik, hanem mint maga a kapcsolás, elképzelés) A képet meg persze, hogy lehagytam... A hozzászólás módosítva: Ápr 6, 2013
Hello! Nem túl célszerű. Elsőként a Led katódok nem lehetnek a GND-n, mert a Fet fogja azt kapcsolni, vagy is a Led anódnak kell lenni a plusztápon. Másodsor nem célszerű a párhuzamos kötés. 12V mellett 5db Led sorba kötése lenne célszerű és hozzá egy 120ohm-os ellenállás. Aztán ilyen soros csoportokat kellene párhuzamosan kötni. Úgy nézne ki, mint a létra, ahol a "létrafokok" a soros csoportok. Amúgy a rajzból nem derül ki, milyen felbontásban szeretnéd villogtatni. Mert ennek ugye két kimenete van, ami felváltva villog. Amúgy használhatsz IRLR024-et is. Ha az felület szerelt, lefektetve szépen beforrasztható.
üdv! A hozzászólás módosítva: Ápr 6, 2013
Szia. Igen közben rájöttem, hogy így nem jó. Az elképzelés, hogy vannak a ledek 5-ös vagy 6-os csoportban sorba kötve azok a csoportok kapnak egy-egy ellenállást 12V-ra. A ledek anódja vagyis az ellenállásuk kapja az állandó 12V-ot és a fetekre megy a ledek katódja.
Kb 1s váltással szeretném felváltva villogtatni a két sor.
Koszi megegyszer a kapcsolast!
Megepitettem es mukodik tokeletesen!!!!! A LED-ek helyere kis releket fogok tenni es azokkal fogok kapcsoltatni kulonbozo dolgokat. (Csak LED-ekkel egyszerubb volt megfogalmazni az egeszet) Koszi megegyszer, jo kis frissites volt ez az en regi tanulmanyaimhoz! UDV!
Hali proli007
Bocsi, de lehet megegy kerdesem a kapcsolassal kapcsolatban? Meg lehet azt oldani, hogy beiktatni egy 3. kapcsolot ami az eppen aktualis LED-del szemkozti LED-et kapcsolja be es a szamlalas le es fel onnan folytatodna utana? A szemkozti LED-en azt ertem, ha mondjuk lenne 10 LED vezerelve korbe, szoval a szemkozti LED-ek 1-6, 2-7, 3-8, 4-9 es 5-10.
Hello! Gondolj bele. Az aktuális számhoz mindig hozzá kellene adni 5-öt, és azt a számlálóba írni. A vége egy kazal IC lenne. Ilyen figurákra a mikroproci a megfelelő, nem sima logikai áramkörök.. Egyébként sem látom értelmét továbbra sem az egésznek. De logikailag is végig kel gondolni, mit szeretnél mert lehet nem is ezt.. Mert pld. mi van, ha 6-on áll. Akkor hova kapcsolsz? Vagy is ha ilyesmit tervezel csinálni, először az egész működését kell átgondolni, aztán megnézni hogy lehet ésszerűen megvalósítani, vagy is ráfaragni valaminek a működésére. Meg hogy egyáltalán van-e fizikai értelme/haszna a kínlódásnak, vagy sem. üdv!
Ha nagyon elvetemült vagy ,fogsz egy 6 morze érintkezős kapcsolót.Ezen vezeted keresztül a ledeidet.(közepe az ic kimenete ,a két elmenő oldal pedig a cserélgetendő led ) Ha kicsit modernebb akarsz lenni ,akkor egy multiplexert teszel Így a huzalozástól függően oda tolod a futó ledet ahova akarod. (ha 4-1 demultiplexert használsz két kapcsolóval akkor már 4 lépésben tudod tologatni.)
(persze ahogyan írták alkatrész temető lesz a vége)
Köszönöm a segítséget, úgy néz ki jó lesz. A ledeket már megrendeltem, a héten valószínű meglesznek addig 2 itthon levő leddel próbáltam ki. (Olyannyira jó lett egyik ismerősnek megtetszett és kért is már egyet
![]() Nemtudom működik-e a video...
Hello proba!
Megprobalom megoldani Decimal/Binar decodolokkal! De van egy kerdesem hozzad. A csatolt rajzon ha tobb 74HC147-et kotok be, es a kimeneteiket parhuzamositva rakotom a 74HC192 bemenetere, de a foldet csak mindig egy 74HC147 nek megadva ( a rajzon karikaval jeloltem ami nincs lekotve foldre) a tobbi kimenet nem zavar bele az eppen aktualis kimenetbe?
Ohh akkor elrontottam. Mindjárt felteszem a legnagyobb video megosztóra onnan biztos látható lesz.
Bővebben: Link A hozzászólás módosítva: Ápr 10, 2013
Szia! Valahogy másképp old meg a 74147-esek kiválasztását, pl: adatválasztóval ( akár 7451-essel ) vagy más "kapcsolóval". Nem túl szerencsés megoldás (szerintem) a TTL IC-k GND-jét kapcsolni úgy, hogy a bemenetein és a kimenetein TTL jel van. Akár tönkre is mehet az IC.
( A 7451 az 74151-es lenne. )
A hozzászólás módosítva: Ápr 10, 2013
Szia! JANI
Le tudnad nekem vazolni, ezt 74151 esekkel, hogy- hogy gondolod legyszi?
Hello _JANI_!
Gondolkoztam a kapcsolason es meg is tudnam oldani a 74151-esekkel, de van egy kerdesem: Meg tudnad nekem mondani azt, hogy ha a 74151 STROBE labara semmit sem kapcsolok akkor mi lesz a kimeneteken? mert azt tudom hogy ha 'L' szint akkor az bekapcsolja a kimeneteket es a bemenetektol fuggo kimeneti szintek jelennek meg, ha 'H' szint arra azt irjak, hogy a W kimenet 'H' es az Y kimenet 'L' lesz. Erdekelne mert a 74151-esek kimeneteit parhuzamositottan ravezettem egy masik IC binaris ABCD bemeneteire es nem tudom, hogy igy beleszolnak-e egymas kimeneteibe? Vagy csak eppen az a 74151-es kimenet lesz aktiv a bemeneteken aminek aktualisan a STROBE laba 'L' szinten lesz.???????
Szia! Visszaolvastam és arra jutottam, hogy volt már használható kapcsolás. ( Ami az alap kérdést illeti. ) Sajnos a fejlesztés következő lépését még nem érten, így ebben most nem tudok segíteni. De hátha ez segít...
Az idéző jelbe tett kapcsoló az a jel vezérlésére utal. Ez lehet valós hagyományos kapcsoló, vagy digitális áramköröknél egy integrált áramkör ( PL: CD4066 ), vagy logikai kapcsolás. Logikai kapcsolás példájaként, én a 74151-es: Link áramkört hoztam fel. Ez az adatválasztó, 8 bemenet kiválasztására, "kapcsolására" alkalmas. A kiválasztani kívánt aktív bemenetet az A; B; C; bemenetre adott bináris kód címzi meg. ( Van még a 74151-nek egy engedélyező bemenete és normál valamint inverz ( invertált vagy fordított jelszintű ) kimenete is. ) A kiválasztott aktív bemenet jele a kimeneten azonnal megjelenik ha nincs az engedélyező bemenettel letiltva. Mint említettem ez az adatválasztó csak példa és neked kell a feladathoz legjobban illeszkedő típust a kiválasztani. Szerencsére a barátunk a megfelelő kereső szavakra sok sok találatot fog hozni. ( Pl: multiplexer működése: Link, adatválasztó: Link, kódoló dekódoló: Link. ) S nem utolsó sorban az alkatrész adatlapjának alapos elolvasása és-vagy értelmezése! S előttem is javasolták, hogy fogalmazd meg azt, hogy az áramkörnek milyen paramétereknek kell megfelelnie. A kapcsolásnak csak azután fog neki, sikerült ellentmondás nélkül leírni a feladatot. ( Ugyanezt az elvet kel követni a programozásnál is, amikor egy PL: PIC-nek kell megírni a programját. A mikrokontrollerek annyiban segítenek, hogy a logikai áramkör sok elemét már bele integrálták a tokba. Vagyis nem neked kell a hardvert sok kis logikai egységből összerakni. ) De nem is tartanálak fel tovább... Üdv.: _jani_
TTL ick kimeneteit tilos párhuzamosítani ,kivéve ha nyitott kollektorosak (OC) vagy van kimenet engedélyező lábuk (OE) . Az üresen hagyott TTL bemenet általában magas szintű, de a zavarok elkerülésére kötelező fix szintre kötni. Az üres bemenet NEM egy plusz opció.
Ha megnézed a TTL IC-k adatlapját ,különös tekintettel a kapcsolási rajzra ,láthatod ,hogy egy teljesítmény erősítőhöz hasonló kimenete van a kapuknak. Azt gondolom nem kell mondani ,hogy hangtechnikában sem szokták az erősítők kimeneteit összekötni ,mert csatt a vége. Ha a kimeneteket akarod összekötni (minek is?) akkor használj diódákat vagy kapukat a közösítésre.(esetleg más jellegű multiplexert /demultiplexert.) A dekódoló előtti négy vezeték tudom csábító, de nem te tervezted az áramkört, így nem tudhatod milyen buktákat rejt. (szerintem az átfordulások nem lesznek korrektek ,mert a számláló állapota nem egyezik a kimenettel, így a resetek nem jó helyre kerülnek.)
Hy!
Megépítettem a kapcsolást. Kétszer is. Elsőre tökéletesen működött, csak az lett vele, hogy véletlenül 16 V váltóáramra kötötték. Tönkre ment benne a 3 tranyó, a ZY12-es dióda, meg az IC, illetve az egyik ellenállás megbarnult. De sebaj, megépítettem még egyszer, már működő alkatrészekkel. A napokban lettem vele kész, mert közben igen sok dolgom volt. Elkészítettem, de nem működik. Nyilván ez az én hibám, remélem, hogy meg tudom csinálni. Építettem hozzá egy kétirányú asszinkron egyenirányítót, hogy lehessen váltóáramról is működtetni. Az egyenirányító helyesen dolgozik, bár azt nem tudom, hogy mennyire egyenletes áramot ad le. Ez elronthatta valamelyik alkatrészt? Jelenleg úgy üzemel a dolog, hogy a kapcsoló zárása nélkül egyedül a fehér LED villog, de az se alszik ki teljesen, a többi kivezetésen folyamatosan világítanak a LEDek. Mondjuk lehet, hogy ez még mindig az én hibám. Ami viszont fontos kérdés lenne... Azt vettem észre, hogy ezek a vasúti LED-es lámpák úgy vannak kötve, hogy nem a "-" a közös, hanem a plusz. Váltóáramról táplálva ez nyilván nem okoz gondot, viszont egyenáramnál ez azt jelenti, hogy nem a "+"-t kell vezérelni, hanem a "-"-t. Át lehet úgy alakítani az áramkört, hogy így is működjön, vagy inkább vegyem meg a 4-5000 Ft-os gyári fénysorompó villogót? (nyilván a polaritás felcserélése a betápnál, nem használ az áramkörnekés nem is oldja meg a problémát) Előre is köszi a választ.
Hello! Ha már ilyesmire adtátok a fejeteket, kissé el kellene mélyedni a villanytan alapjaiban. Ha egyenirányítjátok a váltófeszültséget, akkor az áram ugyan egy irányba folyik, csak éppen "lüktető egyenáram" lesz belőle. Ez egy lámpának, motornak, de még egy Led-nek is megfelelő, csak éppen az elektronikai alkatrészeknek nem. Vagy is kondenzátorral szűrni (simítani) kell az áramot. Mert ha nem teszitek, akkor másodpercenként százszor nullára esik a feszültség. Azt az IC zokon veszi, hiszen mindig "elfelejti" amit addig csinált. Valamint még véletlenül és egy pillanatra sem kaphat fordított polaritást, nagyobb feszültséget mint amit elbír. Ellenkező esetben kijön belőle a füst, amivel addig működött..
De a lényeg, megcsináltam újra a kapcsolást (és a nyákot is) most már működhet a 16V-os váltakozóáramról. Bent az egyenirányító és a szűrés is. Viszont a piros/fehér átváltó bemenetét, nem lehet közösíteni semmivel. Vagy is azt egy önálló, független kontaktusnak kell vezérelnie. Különben megint füst lesz a vége. Úgy szintén, ha valamihez hozzákötöd, vagy rövidre zárod a Led kimeneteket. Mert az áramkorlátozó ellenállások, jelenleg is a lámpakörében vannak, nem a panelen. De azért van így mert nem tudom hány ilyen kettős lámpaáramkört szeretnél rákapcsolni. Egyébként 5db ilyen "kettes lámpát" el visz a kimenet. Több szerencsét az új áramkörrel!..
Szia! A CMOS ( és minden FET-es áramkörre és alkatrészre is igaz, hogy ) szereléskor a ne érje őket statikus feszültség. PL a műszálas ruhaneműket kerülni kell ha ilyen alkatrészekkel dolgozol. Minél kevesebbet érinted a CMOS IC bemeneteit-lábait annál jobb. A 4000-res sorozat IC-ivel tényleg jó és stabilan működő kapcsolásokat lehet építeni. Csak ezt a pár dolgot kell megjegyezni. Statikus kisülés nem érheti az IC-t. Érdemes ezeknek az IC-knek foglalatot beforrasztani ( Bár ezt a jó szokást megéri más áramkör esetében is alkalmazni ahol csak lehet. ) , hogy kíméld a forrasztási hősokktól. S a javítást is nagyban megkönnyíti a foglalat alkalmazása. A CMOS IC bemenetére nem szabad a tápfeszültségnél nagyobb jelet adni. Mert a gyártástechnológia miatt ezekben az áramkörökben parazita tirisztorok keletkeznek. Ezen parazita tirisztorok nem okoznak semmilyen rendellenes viselkedést normál üzemállapotba. De a bemenetre adott a tápfeszültségnél nagyobb jel, be tudja gyújtani és beláthatatlan károk keletkezhetnek az áramkör belsejében. Sokszor még működőképes marad egy ideig az áramkör, csak megmagyarázhatatlan hibákat produkál. Természetesen, be kell tartani a gyári határadatokat...
Sok sikert az új áramkör megépítésében. Egy Kb: 100mA-s biztosíték a másik áramkört is megvédhette volna. Az új áramkörből ezt ne felejtsd ki! A hozzászólás módosítva: Aug 10, 2013
Sziasztok
itt a negyedik oldalon találtam egy Ne555-el állítólag működő 1 ledes villogót. nos én nagy unalmamba gondoltam összerakom ha már volt olyan rendes a fórum társ és felrakta nekünk (ezúton is köszönöm ), de összerakás után nagy meglepetés ért, ugyanis led csak világít folyamatosan de nem villog, sőt egy idő után le is alszik. amikor újra bekapcsolom ugyan ez a szisztéma, tehát nem működik feltenném ide a tervet, ha esetleg valaki ráér és segítene benne azt megköszönném
Hello! A 680ohm-ot nem a táppal kell sorba tenni, hanem a Led-el. Vagy is a pluszt közvetlen az IC 8-as lábára kel tenni, a 680ohm-ot meg valahova a Led elé, vagy után.
De ha csak egy Led-et hajt meg az 555, teljesen felesleges a tranyó, a bázis-emitterének helyére is kötheted a Led-et. üdv! A hozzászólás módosítva: Aug 27, 2013
Valahogy így, csak nem ilyen rondán.. És a tápra is illene tenni kondit.
A hozzászólás módosítva: Aug 28, 2013
Hahó!
Megcsináltam egy kapcsolást, ám nem villog a villogó. Mellékeltem a nyáktervemet plusz a beültetést. Valaki tudna-e valami okosat mondani? Annyi, hogy kapni nem kaptam 2N3053-at, viszont helyettesítésnek írtak egy 2N2218-at így azt raktam bele.
Hello!
- A Led-ekhez előtét ellenállás kell, különben megpusztulnak. - Ha a nyákod a képen láthatóan néz ki a forrasztási oldal felől, akkor az bizony fordítva van. Mert a beültetési rajzhoz képest a tükörképnek kell lenni. - Ha mindössze két Led-et működtetsz róla, felesleges volt a két tranyó. Az 55 simán meghajtja. (Egy 9V-os elem meg úgy sem bír el nagyáramú Led-et.) Előbb mindig kérdezni célszerű, aztán építeni.. üdv!
Nem írtam hogy LED-eket használtam. Sima izzók (Ezek)vannak benne. A nyák tükrözve van (vasalásból adódóan) és az alkatrészek a megfelelő oldalon megfelelő polaritással vannak beforrasztva.
Idézet: ? Előbb olvasni... „"Előbb mindig kérdezni célszerű, aztán építeni.."”
Már bocs, de a nyákon nem Led rajzolata van? Amúgy ha olvasol, előtte az sem baj..
![]() Egyébként ha minden megfelelő lenne, működne. De valami gond van. Nem? Mérd meg az IC 5-ös lábán a feszültséget, a telep negatív pontjához képest. Aztán a 3-as kimentet, és a 2-es/6-os bementet. Hátha abból lehet tudni mi a gond. |
Bejelentkezés
Hirdetés |








feltenném ide a tervet, ha esetleg valaki ráér és segítene benne azt megköszönném











