Fórum témák
» Több friss téma |
Így ránézésre tökéletes, csak még meg kell építenem. Köszönöm szépen.
Igen-igen. Elírtam...
![]() Köszi a helyesbítést.
sziasztok nem tudom jó helyre írok de ütemre szeretnénk ledet villogtatni valami egyszerű kapcsolási rajzot valaki tudna nekem adni ??
Szia! Sokan ( köztük én is ) a hagyományos két LED-es villogó: Link-val kezdtük el. Első áramkörnek tényleg nem bonyolult. De mert egyszerű, nem mentesít a gondos munka alól. Ha kicsit tovább szeretnél lépni, akkor megépítheted a cikkekben a ping-pong villogót: Link. Ezekkel az áramkörökkel megismerkedhetsz az elektronika alap alkatrészeivel. ( Tranzisztor, LED dióda, ellenállás és kondenzátor. ) Jó építést kívánok. Üdv.: _jani_
Építsd meg mindkettőt és kiderül.
( Mint a jó kőműves a téglával. Ha egymás mellé tesszük járda lesz. Ha egymásra akkor fal. )
Hello! Sziasztok!
Nem tudom ki tudna segiteni nekem! *Légyszi!!!! Légyszi!!!!* Szeretnék egy olyan kis kapcsolást csinálni, amiben 5db LED dioda van körben egy kis panelen és mindig csak egyszerre egy LED világitson folyamatosan. Ha megnyomok egy gombot akkor a fény pont jobbra lépne egyet (és amennyiszer megnyomom, annyiszer lépjen egyet jobbra. Ha megnyomok egy másik gombot akkor az meg léptesse egyesével balra(visszafelé), de ugy, hogy a pont fény körbe-körbe is mehessen akár ne álljon meg az 5. vagy az elsö LED-nél. Tudtok segiteni ebben?* Köszi elöre is!* *Borzasztó! A hozzászólás módosítva: Márc 8, 2013
Hello köbzoli, te profi lehetsz elektroban!
Nem tudnál javasolni valamit?
Szia!
Az én javaslatom, hogy léptess egy fel/le számlálót (pl: 74HC193) majd a kimenetét egy dekóderrel, demultiplexerrel (pl: 74HC154) kösd a ledekre. Mellé még kell pár kapu is, a resethez, mivel neked csak 5 ledre van szükséged. Csatolva egy rögtönzött kapcsolási rajz, 16ledre. (Nagy hibát talán nem vétetem benne)
Koszi szepen a gyors valaszt!
Hozza tudnad adni a rajzhoz ezt a reszt is : " Mellé még kell pár kapu is, a resethez, mivel neked csak 5 ledre van szükséged". Nagyon Koszi.
Hát ötletem van az elinduláshoz, a többi a te dolgod.
Feltételezem, hogy 5V-ról menne a dolog, ha nem, akkor kell fesz. regulátor ... 1. PIC, egy uC kis programmal, a legkevesebb alkatrész kell hozzá, így megépíteni is a legkönnyebb, hátrány, hogy programozni kell, mitöbb, meg kell írni a pic programját (szerintem ez inkább előny, a későbbi esetleges változtatások miatt) 2. logikai ic-kel.. pl. kétirányú számlálóval, 74191 bin. számláló, de lehetne decimálissal is. kis logikai hálózattal, 0-nál és 4-nél beírni a preset állapotot így "menne körbe".Kellene egy bin-johson dekóder, vagy bin to dec v. bin. demultiplexer... esetleg kétirányú presetelhető johnson számláló (ha van ilyen, ez lenne a legegyszerűbb) A 2. sokféleképpen megoldható 2-5 db logikai ic-vel. A teljesség igénye nélkül csak ötletek, ami épp eszembe jutott...remélem nem komplett kapcsrajzot vársz... Azt mondom az első egyszerűbb. Nekem nem lenne sok kedvem karnough vagy next-state-táblázni vagy állapotdiagrammokkal játszadozni... de van az a pénz A hozzászólás módosítva: Márc 8, 2013
Na, már itt is egy (fél) megoldás. Fél ha fontos, hogy pont 5 led legyen...
Szia es koszi a valaszt.
Igen 5 LED kellene pontosan, de ha mukodne lehet tovabb bovitem tobb LED-esre. A PIC-hez nem ertek sajna. Szerintem marad a logikai ic megoldas.
Mindenesetre a fentit nem kell sokat faragni és megy kevesebb leddel is....
Hello!
Nem tudom mire jó ez, de lerajzoltam. Ez 1..5 Led-et kapcsolgathat, de a Led-et (pontosabban a terhelést) a plusztáp és a kimenetek közé kell kapcsolni. Azért nem rajzoltam a kimenetre semmit, mert fogalmam sem volt, hogy az "5 Led" nálad mit jelent. Vagy is az a kimenet amelyik éppen aktív, alacsony szinten van. De hogy tudd hogyan működik. - Az alap a 74HC192 fel-le számláló. Ez dekadikus számláló, vagy is 0..9-ig tud számolni. - A CD4093a-b kapuáramkör és az ez körüli alkatrészek biztosítják, a nyomógomb prellmenetes működését. Mert egy nyomógomb nem zár fixen, mindig "kontakthibázik" mikor megnyomod, vagy elengeded. Így a számláló egy nyomásra akárhányat is tudna lépni, nem egyenként lépkedne. - A gond ugye ott van, hogy a számláló, az 5. Led után, a 6.-ra lépne. Ekkor nullára kell ugrasztani a számlálót, hogy ismét az első Led következzen, vagy is töröljük a számlálót. (Egy számláló, mindig 0..4-ig számol, a Led-eket meg 1..5-ig számozzuk, ezért a kis anomália.) Mivel a CLR törlőjelnek H szintű jel kell, nekünk a kimeneten meg L szintű van, a jelet invertálni kell. Ezt az U1c kapu elvégzi. Sőt tápfesz bekapcsoláskor a másik bemenetén lévő kondi míg feltöltődik az ellenálláson keresztül, addig a kapu kimenete H szinten lesz. Így bekapcsoláskor, mindig törölve van a számlánc, vagy is az 1. Led fog égni. - Másik probléma, hogy amikor a számlánc nullán áll, és lefelé léptetünk, akkor 9-re lépne vissza nem 4-re. Ekkor használjuk a számláló Load bemenetét. Ha ezt L szintre húzzuk, akkor a BCD számlánc Qa..Qd kimenetére másolja az A..D bemenetre adott kódot. Az DCBA bemeneten lévő "0100" bináris kód, 4-et jelent. Vagy is ha a számlánc 9-re lép vissza, akkor a bemásolódik a BCD 4-es kód. Ettől az 5. Led fog jelezni, nem a nemlétező 9. Mivel a Load bemenet L szintre aktív, nem kell invertálni, mint előbb. - Ha más Led számra szeretnéd programozni, akkor a törlést mindig egyel feljebb kell tenni, mint a hány Led van, a Load beírást pedig a legfelső Led szerinti számra kel programozni. üdv!
Wow* nagyon koszi!
Szuper vagy! Meg is rendelem az alkatreszeket hogy megepitsem! Koszonom megegyszer! Es ha kesz feltetlenul megirom, hogy hogy mukodik! Haliho! addig is! A hozzászólás módosítva: Márc 10, 2013
Hello! Azt is megírhattad volna, mire jó ez, mert fogalmam sincs.. üdv!
Hello! Ez is egy két Led-es villogó, 3-szor egyik, majd 3-szor a másik villan fel. üdv!
Sziasztok!
Én teljesen kezdőnek számítok, a képzőművészeti munkáimba próbálok időnként LED-eket be-be csalni. Most egy "utcai gyalogos átkelő lámpát" szeretnék imitálni, annyit egyszerűsítve, hogy a zöld nem villog pluszban a piros jelzés előtt. Nagyjából úgy szeretném,hogy 5-5 LED világítja meg a két piktogramot és 30 másodpercenként váltana a két csoport. Ma az üzletben azt ajánlották,hogy egy tranzisztoros villogót építsek, csak a látottak alapján ott ugye folyamatosan váltják egymást. Azt a 30 másodpercet mivel tudnám bevarázsolni? Előre is köszönöm a válaszokat!
Hello! Remélem ezt szerettél volna.. üdv!
Köszönöm szépen a gyors választ,azóta azon voltam,hogy meg is építsem. Viszont ott már volt probléma,azaz nem működött,pedig követtem a rajzot. Illetve a pirosak még világítottak,de alig alig. Ilyenkor mit tudok tenni?
És még egyszer köszönöm. A hozzászólás módosítva: Ápr 4, 2013
A ledek fényereje a rajtuk átfolyó áramtól függ.
Az átfolyó áramot a ledekkel sorba kötött ellenállás korlátozza, az adott tápfeszültség és a ledek nyitó feszültsége is befolyásolja ezt. Ezért méretezni kell az ellenállás értékét tápfeszültség, nyitófeszültség , áramerősség függvényében. Mindez általános iskolai fizikai alapokkal megérthető, számítható Ohm törvény , Kirchoff törvények alapján. Ami még akadály lehet az a kapcsolónak vagy kimeneti fokozatnak használt aktív elem tranzisztor / IC terhelhetősége. Ha ezt alul/túl becsüljük, méretezzük akkor nem fog jól működni. Rosszabb esetben tönkre is mehet.Adatlapjából megtudható ez a paraméter. Nagy értékű előtét ellenállás hatására kis áram folyik így kis fényerő van. Kis értékű ellenállás esetén nagyobb áram fog folyni nagyobb fényerőt kapunk. Ha túl nagy áram folyik át akkor meg a LED fog tönkremenni. Annyira nem veszélyes ez "csak" a korlátokkal és lehetőségekkel kell tisztában lenni. Van itt 1 LED előtét ellenállás méretező topik is ottan sok sok hozzá szólás taglalja ezt a problémát. Ledeknek kb.: 5-10 mA nyitó irányú áramot szoktak megengedni többel felesleges hajtani őket.Ha bírja akor max 20mA statikus üzemben.Ez már jó kiindulási alap lehet az ellenállás méretezéshez. A hozzászólás módosítva: Ápr 4, 2013
Hány voltot adtál neki ? 12 alatt nem igazán fog csinálni semmit, illetve ha a pirosak csak világítottak ,nem villogtak , akkor valamit rosszul csináltál.
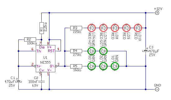
Hello! Tekintve, hogy nem írtad meg milyen típusú (vagy feszültségű és áramú) Led-eket használsz. Én csak példaként készítettem A kapcsolást, ahol a piros Led-ek nyitófeszültségét 1,5V-ra, áramát 20mA-ra számoltam. Öt db. piros Led nyitófeszültségének összege így 7,5V, tehát ennél nagyobb tápfeszültségre van szükség. Ezért választottam a 12V feszültséget. 12V mellett, így az ellenállásra (ami a Led-ek áramát korlátozza), kb. 12V-7,5V=4,5V marad.
(Valamivel kevesebb, mert az IC kimenete sem éri el a negatív tápot. De ezt leginkább akkor kell figyelembe venni, mikor a kimenetnek a szintje magas.) 4,5V/20mA=225ohm ellenállásra adódik. A zöld esetében láthatóan nem ez a helyzet, mert annak nyitófeszültsége általában 2,2V körüli. Öt db. sorban az már 11V-ot jelentene. Az IC kimenete is maximum eddig tud felmenni, így a korlátozó ellenállásra már nem jutna feszültség. Ezért két csapatra bontottam a zöldeket, és ahhoz számoltam az ellenállást. Ha a pirosak nyitófeszültsége is 2V körül van és a 20mA elegendő, akkor az ellenállást, 100ohm-ra csökkentve még-még beállítható az áram. De célszerűbb az is két csoportra bontani, vagy a tápfeszültséget növelni. Persze 15V fölé nem igazán ildomos, mert az 555 megsértődhet.
Sziasztok. Egy olyan kapcsolást keresek ami 35-35 ledet villogtat felváltva 1s átváltással. Van erre valami trafós megoldás, esetleg 555 és P meg N tranzisztor? 9V-os elemről tervezem majd működtetni.
Hello! Megoldás van például, csak ez nem lesz életképes. Mit gondolsz mennyi a "türelme" egy 9V-os elemnek? Led nyitófeszültsége feszültsége sem mindegy. üdv!
Szia. Ez működő lehet? Nagyfényű piros ledeket tervezet bele 20mA / led árammal. Bár lehet egy kis külső adapter jobb lenne emrt az elem hamar kipurcanna ennyi ledtől...
A BC212 helyett BD 136-ot terveztem bele. Az jó lesz?
Hello! Ez 1-2 Led-hez jó, de 35-höz nem lesz megfelelő. A másik menyivel komplikáltabb? üdv!
A másik az IC-vel meg 2 fettel egyáltalán nem komplikáltabb. Erősebb tranyóval sem jó ez a 2 tranyós?
|
Bejelentkezés
Hirdetés |















