Fórum témák
» Több friss téma |
tipus semmi értelmes csak a "12" meg "5050" szerepel a nyákra nyomtatott típusmegjelölésen. Úgy gondoltam, hogy az ilyen cuccon egy tipikus kapcsolás van, kb minden gyártónál ugyanazt a funkciót betöltve. ( Mint a LED szalagok esetében a 3 db 5050 led + 3 smd ellenállás általános kialakítása)
Üdv!
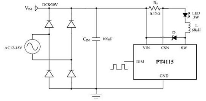
Majdnem biztos,hogy PT4115 a kis IC,a hozzá tartozó alkatrészekkel Tekercs, dióda... Mehet egyen illetve váltófeszültségről is. Remek kis áramgenerátor táp...Az IC neve alapján Goggle segít a többiben. Üdv!
A ledek bekötését kellene megnézni!
Milyen csoportba vannak kötve? Mert ha 3-nál több van sorban,akkor lehet step-up konverter is az elektronika.
Sziasztok.
lenne 20 db ledem.az lenne a kérdésem hogy hogy kössem be őket?Hány vóltról működtessem sorosan vagy párhuzamosan esetleg ellenállások kellenek?
Milféle LED és mire szeretnéd használni őket?
Igaz! Az IC adatlapja mindent elárult. És a végén még ki is szedtem a lámpából, és nagyítóval megvizsgálva most már le tudtam olvasni az IC tipusát is. Viszont akkor az az állítás, ami a zacskóján volt az nem egészen igaz,mert ez simán elmegy AC-ról.
Köszi az infókat!! A hozzászólás módosítva: Márc 17, 2013
A 4 dióda miatt köthetsz rá AC feszültséget is,a megengedett tartományon belül. Ha a 4 db diódát kiveszed,onnantól csak egyenről működtethető. Nem tudom,mi volt a csomagolásra írva...de így ebben a formában univerzális.
Azért ez csak akkor igaz, ha a kondi elég nagy hozzá, hogy a felvett áram mellett ne legyen durván nagy a feszültségingadozás. Mondjuk pl. az ábrán szereplő 100µF meglehetősen kicsi áramok mellett lesz elegendő (szerintem 100mA-re már nem), ha hálózati 50Hz-ről beszélünk.
Renes sima ledek.éjjeli világytásnak akarom legyen egy kis fény a szobába.de már csak 6db ledem van.
Szia!
Akkor én is hozzászólnék ehhez, ha nem haragszol. Ebay-ről 100 db. 120 fokos 20.000mcd-s LED ingyen házhozszállítva kb. 700 Ft volt. 12 nap alatt itt volt, nagyon szuper fényerő, 4 db. 15 mA-el hajtva egy 10 nm-es szobát úgy megvilágított, hogy már minden tárgy simán felismerhető volt. Nem rossz dolog azért az Ebay.
Szia!
Igazad van,én a normál üzemi körülmények között ( ezt úgy értsd,hogy a ledmeghajtó áramkör + gyárilag összeépített ledek ) nem tapasztaltam fényerőben változást AC táplálásnál. Az 1 W-os ledekhez (2*3 db sorban, az áramgenerátor 700 mA-re állítva) természetesen már én is egyen táplálást választottam...így arról nem tudok nyilatkozni. De mindenesetre jó,hogy szóltál. A hozzászólás módosítva: Márc 18, 2013
Sziasztok!
Egy olyan kérdésem lenne, hogy a kondenzátor előtétes hálózati táplálásról mik a tapasztalatok. (Meghibásodás, tartósság stb.) Hosszú távon is működőképes-e ez a dolog. Várom a tapasztalatokon való hozzászólásokat. Köszönöm!
Ebből üzemel nálam néhány, 150 leddel (6x 25) évek óta... Az egyikbe 47ohm 0,6W-os ellenállás volt, az kinyiffant pár hónap alatt, kicseréltem 2W-osra, azzal semmi probléma.
A hozzászólás módosítva: Márc 30, 2013
Köszönöm szépen! akkor nem olyan vészes ez, mint ahogy sok helyen beszélnek róla. Akkor az Ebay-ről rendelt LED lámpáknak is csak annyi lehet a titka, hogy érdemes szétkapni őket és átnézni, hogy nincs-e valami nagyon alul méretezve benne.
A gyári cuccok általában alul vannak méretezve (tudod élettartam-tervezés van). Korábban vásárolt 90 ledes lámpában pl a pufferkondi annyira alulméretezett volt, hogy engem már zavart a 100Hz-es villogása. Persze ezt állítólag nem lehet látni, de gyakorlatilag igen, elég ha mozgatod a fényforrást. Aztán egy idő után már akkor is meglátod ha te mozogsz és a lámpa nem. A ledek is közel 20mA-el voltak meghajtva. Pár alkatrészt lecserélve egészen jó lett az is!
A FET-nek mi a szerepe az áramkörben?
A FET maga az aramkorlatozo, mivel a fet elegge jo linearitassal rendelkezik, ezert lehet ugy is felfogni mint egy elektronikusan valtoztathato ellenallas -bizonyos hatarok kozott-
Olvasd el az eredeti oldalon. Az áramkorlázotáshoz semmi köze.
Sziasztok!
Saját készítésű rack szekrényembe szeretnék led szalagos világítást rakni, de csak erős fényűt találok. Lehet ezeknek a fényét szabályozni, kisebbre venni, esetleg gyenge fényűt beszerezni?
Szia!
Kisebb feszültségű tápegységről használod és akkor csökken a fényerő.
Szia!
Ez oké, csak nekem van egy központi 12V-os kapcsoló üzemű tápom, amiről megy pár dolog. A ledeket is erről akarom. Berakhatok esetleg a ledeknek egy nagyobb teljesítményű potit.?
1. Soros diódákat helyezel el az áramkörben. Mindegyiken 0,6-1,0V fog esni, ezzel csökkentve a szalagra eső feszültséget és így a fényerőt is.
2. Veszel LED szalaghoz való tápegységet, amin a kimeneti feszültséget tudod egy beépített potival kismértékben szabályozni.
Sziasztok!
Nekem az lenne a kérdésem, hogy meddig számít egy LED általános felhasználásúnak és honnantól világítási LED. Létezik éles határvonal a két csoport között? Ha igen, milyen paraméterek alapján lehet eldönteni, hogy az adott LED melyik "táborhoz" tatozik.
Sziasztok.
Szeretnék készíteni 5db 2W-os power led-ből álló, kültéri helyzetfényt. Egymástól ezek a ledek kb olyan 3-4m-re lennének. A kérdésem az lenne, hogy a vezeték hossza, hogy befolyásolja az előtét ellenállást. Egyáltalán lehet hosszú vezetéket (kb 20m) használni? Milyen vezeték lenne célszerű, riasztó kábel? Sorba érdemes bekötni a ledeket?
Szigoruan szerintem a 20mA es alatti az altalanos, efolotti a vilagitasi.
Persze, pl. a hordozhato keszulekekben sima ledekkel szoktak mondjuk a hattervilagitast megoldani, mert szetosztva a ho is jobban eloszlik.
A 2W LED már 700mA körüli áramot igényel, 40m esetén észrevehető a a riasztóvezetéken eső feszültség. Ezt vedd figyelembe a megfelelő vezeték kiválasztásakor. A másik szempont az legyen, hogy eléggé védve legyen a vezeték, fűnyíró, rágcsálók és a napfény is harapnak a szigetelésre. Legjobb lenne kifejezetten kültéri vezetéket használni, legalább 2x szigeteléssel, védőcsőben. Feltétlenül sorba kösd a LEDeket, úgy lesz a legkisebb a teljesítményveszteség.
Sziasztok!
Volna 1-olyan jellegű kérdésem,hogy mivel lehetne megoldani azt,hogy 12v-os aksiról működtessek ledeket anélkül,hogy veszítsenek fényerejükből? Ellenállással próbálkoztam,de negyed olyan fényük sem volt,mint adapterről. A led-ek működéséhez 3v-ra van szükség,ha jól tudom?
Talán meglepő, de áramgenerátor.
Üdv mindenkinek!
Remélem tudtok segíteni. Meglévő (jól működő) trafós 12V-os három halogén (3 db 12V-30W-os) izzós lámpámba vásároltam 3db 12V -os 3W-os LED világítást. Felkapcsolom szépen világit, majd kis idő múlva egyszerre az összes (mind a három izzó) kialszik. Lekapcs után felkapcs és újra világit de kb fél percig és megint kialszik mind. Próbáltam hogy amikor felkapcsolt állapotban (amikor már kialudtak az izzók) egyet kiveszek és hátha viszadugva újra világit DE NEM. Csak ha lekapcsolom és vissza, na AKKOR VILÁGÍTANAK rövid ideig. A rövid ideig az változó. Van hogy fél percig, van hogy másfél percig. Gondolom nem a ledes izzóban lesz a hiva, hanem a lámpa trafójában, vagy áramkörében kell keresnem azt.
Meg kéne nézni, hogy mi van akkor, amikor éppen kialszanak a fények.
Két eset lehetséges: - a tápegységed dönt úgy, hogy nem ad ki 12V-ot (ezt akár egy multiméterrel is jól észre lehet venni), - a LED-jeid döntenek úgy, hogy inkább nem világítanak, noha megkapják a jól megérdemelt 12V-jukat. Gondolom egyértelmű, hogy melyik esetben melyik komponensben érdemes tovább keresni a hiba okát. |
Bejelentkezés
Hirdetés |










