Fórum témák

» Több friss téma
Fórum » MIG/MAG/Co2 hegesztő készülékek házilag
Lapozás: OK   112 / 278
(#) vera válasza kissadam hozzászólására (») Ápr 18, 2013 /
 
szia. még nincs Aba bízok hogy hátha valaki csinál megveszem.
A hozzászólás módosítva: Ápr 18, 2013
(#) vera válasza vera hozzászólására (») Ápr 18, 2013 /
 
itvannak ezt gondolom jó lene
(#) vera hozzászólása Ápr 18, 2013 /
 
trafó vasmag róla kép
(#) vera válasza (») Ápr 18, 2013 /
 
Bocsánat legközelebb odafigyellek elnézést kérek.
(#) kissadam válasza vera hozzászólására (») Ápr 18, 2013 /
 
Én épp most építek egy verziót, csak idő kell hozzá, sajnos abból most nagyon kevés van. Ha sikerül egy jól működőt építeni, csinálok neked is egyet pár ezer forintért. Kíváncsi voltam neked milyen típusú, működési elvű vezérlőd van, de ezek szerint semmilyen.
(#) vera válasza kissadam hozzászólására (») Ápr 18, 2013 /
 
Hát az jól lenne mert gondoltam rá megépítem de míg megcsinálom a rajzot nos az sokáig elhúzódna inkább megveszem, de alkatrészem megvan ha vállalod csinálását én részemről oké köszi először is.
(#) kissadam válasza vera hozzászólására (») Ápr 18, 2013 /
 
Jelen pillanatban folyamatban van egy vezérlő építése, a nyákot kell elkészíteni hozzá, ehhez kell még pár hét. Sajnos nagyon kevés időm jut ezekre a dolgokra, keveset vagyok itthon. Amint működni fog fel fogom tenni ide is.
(#) loveiJ válasza vera hozzászólására (») Ápr 18, 2013 /
 
Küldök neked pivátba egy működő rajzot. Sajnos kissadam már 10 éve próbálja megépíteni de működik.... Üdv
(#) vera válasza loveiJ hozzászólására (») Ápr 18, 2013 /
 
Szia a : muszka18@freemail.hu oké.
A hozzászólás módosítva: Ápr 18, 2013
(#) vera válasza loveiJ hozzászólására (») Ápr 18, 2013 /
 
Oké de a nyomtatót nyákra rajz ehhez miden cuccom megvan beszereztem csak . még nem épít tetem meg hétvégin neki álok .üdv attila
(#) mpisti válasza vera hozzászólására (») Ápr 18, 2013 /
 
Szia Attila!
Próbáld meg a helyesírás alapvető szabályait alkalmazni, mert a modik megint letiltanak.
(#) vera válasza mpisti hozzászólására (») Ápr 18, 2013 /
 
Szia igen nekem ez a bajom Erdély i vagyok nem olyan jól tudok írni
(#) mpisti válasza vera hozzászólására (») Ápr 18, 2013 /
 
Nincs azzal semmi baj hogy Erdélyi vagy. Próbáld meg elolvasni és értelmezni a többi fórumtársad által leírtakat, figyeld meg hogy használják az írásjeleket, egyes szavakat miként írnak le és az olvasottak alapján tudni fogod hogy is kell helyesen leírni a gondolataidat. Néhány hét múlva büszke leszel arra,hogy mennyit fog fejlődni a helyesírásod.
A hozzászólás módosítva: Ápr 18, 2013
(#) kissadam válasza loveiJ hozzászólására (») Ápr 18, 2013 /
 
Jogos! Baj az, hogy itt vidéken az alkatrész beszerzés is nehezebb, az időről meg nem is beszélve. Előző félévben egyetem mellett még dolgoztam is, csak kevés idő jutott az elektronikára.
A nyákrajzot a jövő héten remélem sikerül kinyomtatni, vasaláshoz. A multkor próbáltam normális működésre bírni a fronius által alkalmazott kapcsolást, de nem volt stabil a szabályzás nagyobb terhelésnél. Ezért most egy másik kapcsolást próbálok ki.
(#) mpisti válasza kissadam hozzászólására (») Ápr 18, 2013 /
 
Mi okozta az instabilitást, kiderítetted?
(#) kissadam válasza mpisti hozzászólására (») Ápr 18, 2013 /
 
Még nem sikerült kideríteni. Pár hete szereztem bele új feteket, de még nem lettek cserélve. A szkópomat próbáltam életre lehelni, keríteni bele katódsugárcsövet, de eredménytelen eddig a dolog. Jó lenne a jelalakokat megmérni valahogy. A hangkártyás szkóp dolgot fogom kipróbálni rajta, hátha mutat valamit.
(#) mpisti válasza kissadam hozzászólására (») Ápr 18, 2013 /
 
Milyen szkópcső kellene?
(#) kissadam válasza mpisti hozzászólására (») Ápr 18, 2013 /
 
D14-364 gy ez egy hameg hm 205-3 típusú szkóp.
(#) loveiJ válasza vera hozzászólására (») Ápr 19, 2013 /
 
Elküldtem. Meg is építettem, tehát nyugodtan megépítheted te is, de a várt eredményt az Mpisti által precízen kiszámolt primermegcsapolással tekert trafó hozta. Minden úgy volt, és ahogyan leírta anno! Legyen számodra is etalon az ő "mondókája"! Olvasgass vissza és sokminden megvilágosodik ahogyan rólam is eloszlatta a homályt. Csak köszönni tudom a segítségét, mert azóta hegesztgetek a segítségével létrehozott trafóval, ami nem alulméretezett kínai, nem bóvli, de magamtól nem ment volna.
(#) kissadam válasza loveiJ hozzászólására (») Ápr 19, 2013 /
 
Elküldöd nekem is? Kíváncsi vagyok a felépítésére, ha már egy működő jól bevált dologról van szó.
Adatlapomon van e-mail cím arra jöhet, ha elküldöd. Kösz!
A hozzászólás módosítva: Ápr 19, 2013
(#) loveiJ válasza kissadam hozzászólására (») Ápr 19, 2013 /
 
Ha nem haragszol meg NEM küldöm! Te sem küldted ill. közzé sem tetted a panelrajzot amit "lehet én küldtem" Ezt a rajzot mpisti adta és csont nélkül működik! Ha terveztél panelt hozzá akkor nagyon titkosan kezeled....Így ne értem, mit is küldhetnék neked?
NE CSAK KÉRJÜNK ADJUNK IS!
(#) kissadam válasza loveiJ hozzászólására (») Ápr 20, 2013 /
 
Egyik kapcsolás föl lett téve ide, a fronius gyári rajzát próbáltam megvalósítani. Ez nem működik megfelelően, mert nagyobb terhelésnél már nem lehet szabályozni a feszültséget. Ennek az okát még nem tudtam kideríteni. Az általam tervezett nyákrajzban van némi hiba, végtranyók fordítva vannak betéve, és van még egy pici hiba benne, amit még nem orvosoltam. Nem emiatt nem működik a kapcsolás, de ezt még ma orvosolni fogom. A másik kapcsolás amit most akarok kipróbálni, az AccessDenied kolléga által tervezett vezérlő. Ez megtalálható a "Hegesztő-transzformátor szabályzása" című topicban. A helyzet az, hogy adni is szoktam nem csak kérni, de hibás dolgokat nem nagyon akarok feltenni, mert sok esetben én is hibás tervek alapján építettem meg dolgokat, aztán csodálkoztam amikor nem működött.
(#) kissadam válasza loveiJ hozzászólására (») Ápr 20, 2013 /
 
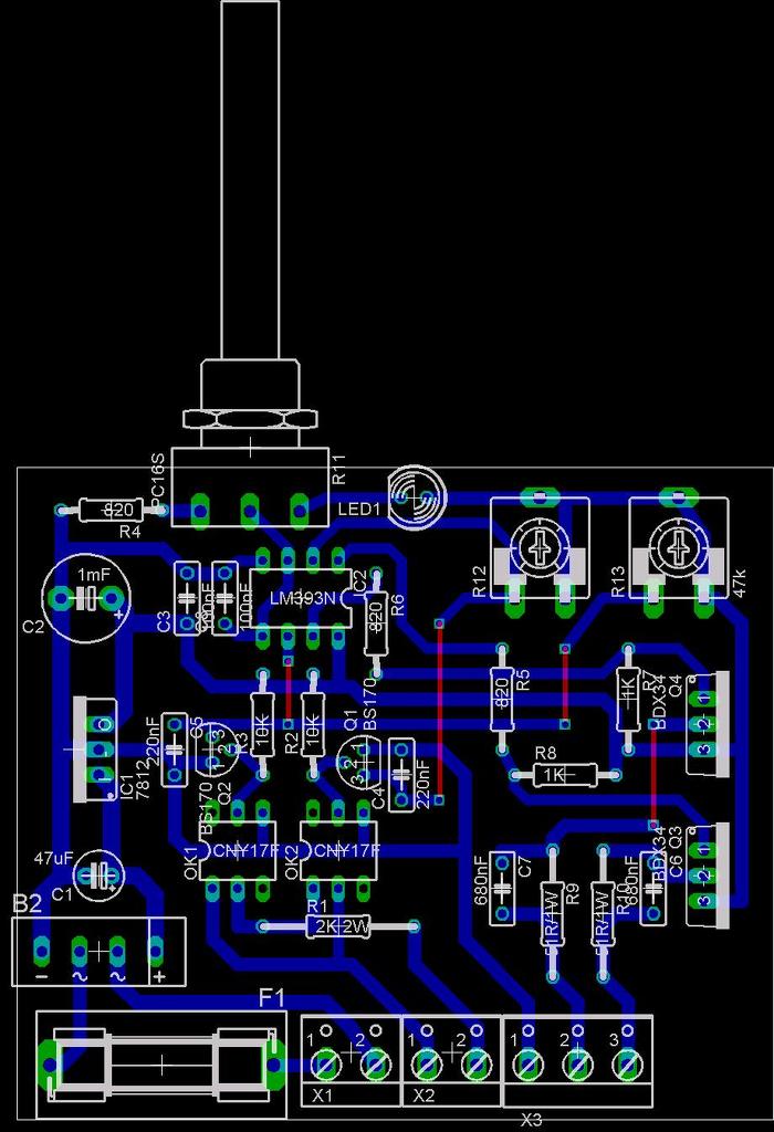
Elszórakoztam vele délelőtt, itt a javított verzió. A kimenő tranzisztorok bdx34 típusok, ha a bd678 kerül beültetésre, akkor a hűtőfelület pont a másik irányba néz, helyes lábkiosztást ellenőrizni kell.
Van itt még egy másik is amit találtam valahol a neten, ezt is ki lehet próbálni.
A hozzászólás módosítva: Ápr 20, 2013
(#) buburobi válasza kissadam hozzászólására (») Ápr 20, 2013 /
 
Szia!
Én is hasonló problémával küszködök mint te. Megépítettem az AccessDenied által közölt kapcsit, de még be se gyújtja a tirisztorokat, pedig minden alkatrés és a nyák is jó szerintem. Punt most vettem meg a fronius-hoz a cuccokat, csak a nyákot kéne maratni és összerakni, bár és a BS170 nélküli változatot választottam.
(#) kissadam válasza buburobi hozzászólására (») Ápr 21, 2013 /
 
A jobb szélső rajz bs170 nélküli verzió, eléggé csúnya a nyákterv, de legalább kész van. Milyen trafót csináltál a másik vezérlőhöz? Mértél valami jelalakot rajta vagy legalább feszültséget, jön-e ki belőle valami?
(#) vera hozzászólása Ápr 21, 2013 /
 
Sziasztok meg csináltam de nem szép de működik 7v 32v íg állítsa de 10v -15v kötöz nagyon ingadozik
(#) buburobi válasza kissadam hozzászólására (») Ápr 21, 2013 /
 
Az Access által leírtak alapján csináltam az impulzustrafót. Jelalakot nem tudtam mérni mivel a trafóra semmi nem érkezik.az egyik 555 megy, a másik nem.
(#) kissadam válasza buburobi hozzászólására (») Ápr 21, 2013 /
 
Van a panelterven egy átkötés nem hagytad ki esetleg? Egyébként méregesd meg: pl IC kap-e tápfeszt, meg hogy hol veszik el a jel. Hirtelen ez jutott eszembe.
(#) kissadam válasza vera hozzászólására (») Ápr 21, 2013 /
 
Nekem üresjáratban állít rendesen, 0-24V-ig, de emint kap 48 W terhelést az 1100VA-es trafó rögtön felugrik a fesz 24V ra és hiába csavargatom a potit nem történik semmi. Te pakoltál bele BS170-et? Láttam olyan verziót ahol nem tették bele.
(#) vera válasza kissadam hozzászólására (») Ápr 21, 2013 /
 
Szia BS170 kivetem és ugyan úgy működőt de ha optót vetem ki megszaladt és már nem túttam szabályozni holnap meg mérem szkopal.
Következő: »»   112 / 278
Bejelentkezés

Belépés

Hirdetés
XDT.hu
Az oldalon sütiket használunk a helyes működéshez. Bővebb információt az adatvédelmi szabályzatban olvashatsz. Megértettem