Fórum témák
» Több friss téma |
Fórum » MIG/MAG/Co2 hegesztő készülékek házilag
Témaindító: electorkalandor, idő: Feb 19, 2009
Témakörök:
Igen, az átkötést bekötöttem és van még 1 hiba a nyákterven amit kijavítottam. Már nem emlékszem pontosan melyik 555 nem ad ki semmi jelet de a tápot megkapja. kb 2 hónapja nincs időm foglalkozni vele és már ez a 3. nem, vagy nem megfelelően működő vezérlőm. Most a Fronius és a Trakis Supermig 500(de csak 1 fázishoz) vezérléséát akarom megcsinálni.
Találtam még egy egyszerűt. Komplett leírás és fényképek a djvu-ban.
A főáramkör pozitív pólusát egyébként összekötötted ennek a fronius szabályzónak a gnd-jével?
A gyári rajzon is úgy van és ez szerintem nem elhanyagolható momentum.
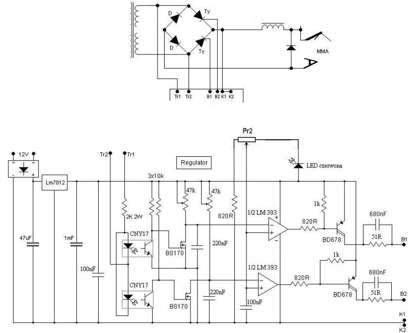
Ezzel a rajzzal már én is szemeztem, de sajnos a cirill betűk 1-2 kivétellel nekem érthetetlen jelek. A rajz alsó részén szerintem az előtoló elektronika van, ami a WEL 1-3-nál biztos nem jobb, így az nekem fölösleges. Ha valaki segítene aki el tudja olvasni és tudja az orosz cuccok helyettesítőit lehet bele is kezdenék.
Összekötöttem, másképp nem is szabályoz, mert katód gate vezérlés kell a tirisztorok nyitásához. Nálam kinyit mind a két tirisztor, csak terhelés hatására nem zárnak le. Az optocsatoló két vezetékét is jól kötöttem be, mert fordítva nem nyitottak ki, csak akkor ha a két gate-t is felcseréltem.
Ha a szombati hozzászólásban szereplő rajz alapján készítetted, akkor nem csoda hogy nem zár le. A K-G elektródok közé tegyél egy 220-330 ohmos ellenállást, és úgy próbáld ki.
A gyári rajz alapján építettem meg, nem szerepelt benne ilyen ellenállás. Ki fogom próbálni, sajnos a hétvégét meg kell várnotok az eredményekért.
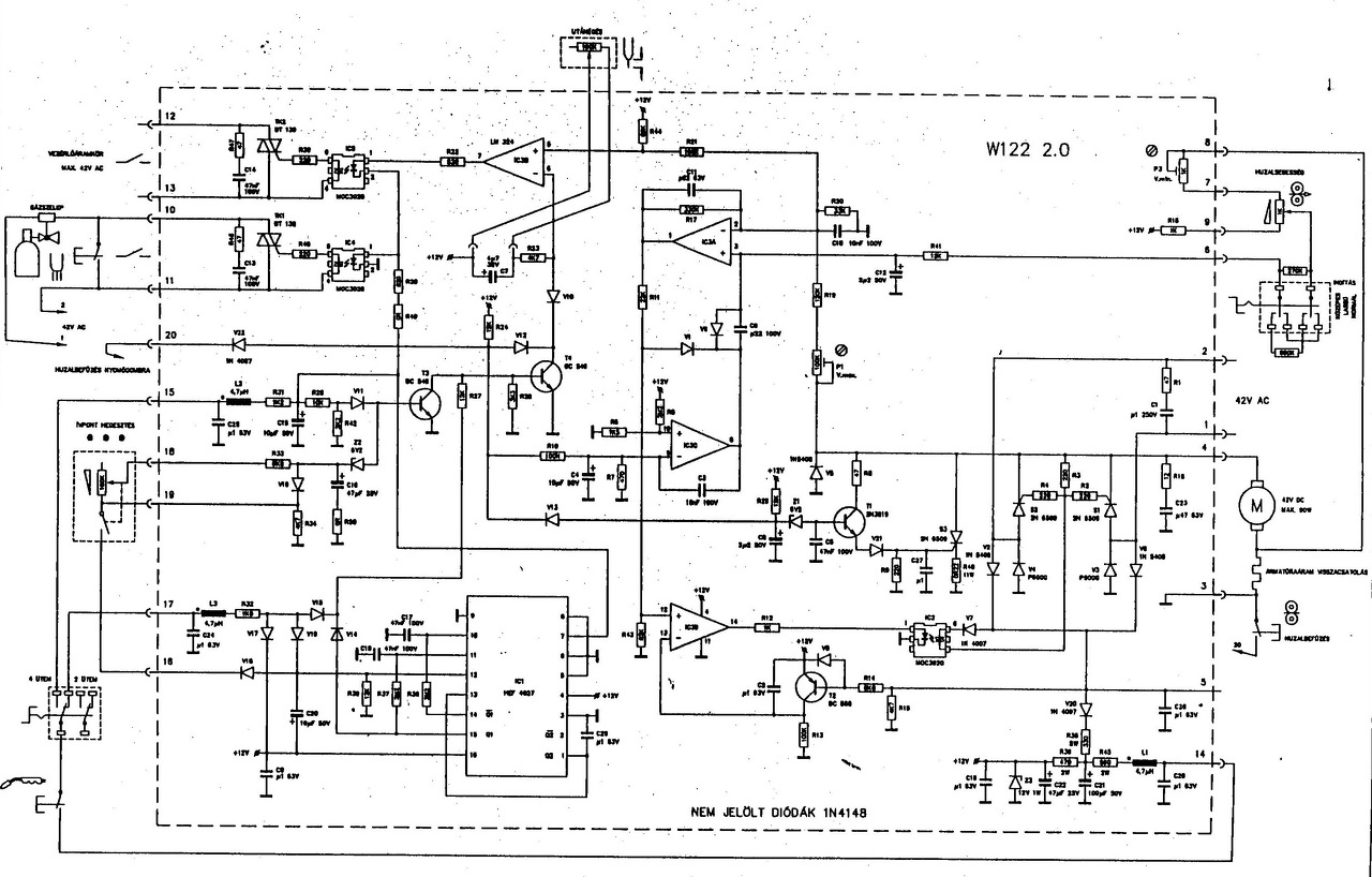
Szia Pisti .Erről a "W122"-es panelról meg lehet tudni valamit ? Nekem van egy ilyen kártyám de a neten nem találok róla semmilyen információt .
Mire vagy kíváncsi? Kapcsolástechnikailag jó közelítéssel azonos a WEL1.3- al. Kialakításában a MILLER Feeder 4-ben található kártyához hasonlít. A bekötését meg kell keresnem,de mivel most dolgozom, így az csak holnap lesz lehetséges.
A bekötése érdekel a legjobban . Hirtelen nem is tudom honnan van ez a panel ill. hogyan került hozzám de jó lenne kipróbálni . Természetesen ráér holnap is .
W-122 a Trakis-Hetra HT-450 tolómű vezérlése volt kb 2011-ig (jelenleg WEL-1.3). Eredetileg egy német gyártmányú gép vezrélése volt, amit lemásoltak a magyarok, majd ebből lett másolva a WEL-1.3, ami már DS-121 csatlakozós.
Köszönöm szépen , a közeli napokban kipróbálom .
Itt van a bekötése is.
Köszönöm a segítséget . Remélem jól fog működni mivel szemrevételezésre jól néz ki a panel , nincs megégve és forrasztgatva sem - tudom bár ez nem garancia de többször jártam már úgy , hogy a MÉH telepről hazahozott elektronika tökéletesen működött .
Hi Mesterek!
Olyan kérdésem lenne hogy a csillapító trafót hogy kell illetve érdemes méretezni? Próbalámám hogy az eredeti trafó meghalt a güdge gépbe, és kapott egy combosabb hegesztő trafót, de a csillapító trafó hőkioldója állandóan leold. Azt gondolom hogy nagyobb kell bele, csak azt nem hogy mekkora hány menet stb. Válaszokat segítséget előre is köszönöm.
Igaz nem tudom mi a hivatalos neve de a "visszatérő" ágban a negatívnál a dióda sor után van , hogy védje a hidat a keletkező tüskéktől. ezért mertem nevezni csillapító trafónak, bocsánat
! Méretezése? A hozzászólás módosítva: Ápr 24, 2013
Igen köszönöm az lesz az
![]() Fojtó/csillapító egál szerintem. De a lényeg hogy méretezni kellene valahogy, gondolom először a hegesztő trafó szekunderéből lehet kiindulni valahogy.
A tapasztalatom az, hogy 160A-ig egy 45×45mm-es szélességű vasmag rúdra 35-40 menetet tekernek gyári hegesztőkben.
Nem a hidat védi a keletkező tüskéktől, hanem az egyenirányított áramot simítja. Ezen kívül az ív dinamikáját is befolyásolja, ezért is készítenek rá 1-2 megcsapolást, így különböző nagyságú áramoknál közel optimális munkapontokat lehet beállítani a megcsapolások közötti változtatás lehetőségének kihasználásával. A menetszámokra és vaskeresztmetszetre vonatkozó kérdésre Phile 80 már megadta a választ, csak annyival egészíteném ki, hogy a vastest hosszát úgy kell megválasztani,hogy a feltekerni kívánt menetszám max. 2 sorban férjen el.
Kipróbáltam amit javasoltál, a K-G elektródok közé 220-330 Ωos ellenállás. Bepakoltam egy 240Ω-osat de semmi javulás, ugyan úgy nem zárnak le a tirisztorok terhelés hatására. Más értéket nem próbáltam, hirtelen ezzel csináltam egy próbát, talán még megpróbálom 150-470 között egy két értékkel. Valószínűleg fogok csinálni egy másik nyákot is hozzá, azzal hátha jobban fog majd működni. Kitudja talán a tervezésben van a hiba...
Dobd fel ide a kapcsolást, amiről építetted,mert nem találom most a gépemen.
Ez volt az: Bővebben: Link és itt van hozzá a főáramköri rajz is:
(Kimeneten nincs szabadonfutó dióda és fojtótekercs, de szerintem ettől még működnie kellene) A hozzászólás módosítva: Ápr 26, 2013
Szkóppal meg kellene nézni,hogy az optók kimenete után van-e jelváltozás . A műveleti erősítők kimenetein a beállított fázisszögnek megfelelő időpillanatban kellene a jelnek megjelenni. A jel útját az optók kimenetétől kezdve kellene végigkövetni. A tirisztorok a nullátmenetkor ki kell hogy kapcsoljanak, mert egyébként zárlat lenne az egyenirányításban.Legfeljebb a folyási szög nem szabályozható.Na, ezek miatt a problémák miatt használok én inkább fázishasító IC-t.
A hozzászólás módosítva: Ápr 26, 2013
Először is köszönöm a segítő információt. Próbálkozok a hangkártyás szkópos méréssel majd, dobok össze egy pc-t ilyen mérési célokra, most van hozzá alkatrészem. Kezd bennem tisztázódni a kép, a tirisztorok lezárnak, de a folyási szöget nem lehet állítani a terhelés hatására. Remélem jól értelmeztem. Egyébként milyen fázishasító IC-ket szoktál alkalmazni? UAA145-öt már nem lehet kapni csak elvétve aranyáron, ezért is tetszett meg ennek a kapcsolásnak az egyszerűsége és olcsósága, ráadásul vezérlőtrafó sem kell hozzá.
Üdv.
Nekem a TCA 785-öst javasolták tirisztorok vezérlésére,nem tudom a te céljaidnak megfelel-e,nézd meg az adatlapját,kapcsolási rajzokat is találsz.
Nem olcsó típus az tény, 1500-2000Ft-ért. Ha van annyi előnye hogy megfelelően működik minden körülmények között, akkor nyilván jobb választás. Az eddig itt tárgyalt kapcsolásoknak az volt az előnye, hogy kb. ennyibe került az egész áramkör megépítése. Az eredmény: nem is nagyon akarnak működni. Azért vizsgálgatom még az eddigi vezérlőt, hátha sikerül belőle építeni egy jól működő példányt.
|
Bejelentkezés
Hirdetés |












