Fórum témák
» Több friss téma |
Fórum » Vasútmodellezés
Az egyszerűség kérdése relatív. Igazából új perspektívákat nyit. Nálam lesz vagy 6 ilyen IC, mindegyik mást fog csinálni. A mester az ATmega328P lesz, ez már 32k-s.
A lényeg: mindent szoftverből csinálok, hardverben a váltóvédelmen kívül logika nem lesz. Amikor a gombot lenyomom, azt a program érzékeli és kezdeményezi a váltó átállítását... Ezeket az IC-ket I2C kommunikációval 2 lábat használva felfűzheted és akkor egymással is tudnak beszélgetni. Mondjuk próbálj meg 2m-en belül maradni vele, mert a hosszú kábeleket nem szeretik. Emellett RS232-es illesztővel lehetővé teszem a számítógép kapcsolatot is (MAX232-es IC). Eddig a trafó készült el. A vonat kerekét nem is tudod kipörgetni vele, mert emulálja a nehéz vonatok indulását. Sőt, fékútja is van. Erről beszéltem az új perspektíva kapcsán.
Köszönöm válaszod! Elgondolkodtató! Mivel szeretek programozgatni PIC-eket, és AVR-eket, ezért ezt fogom választani... De ha gondolod, akkor szívesen segítek a te terepasztalod továbbfejlesztésében, mert a mienknek csak a távoli jövőben tudunk nekikezdeni...
A legégetőbb problémám a jelzők és utcai lámpák körül van.
Sajnos műanyagból készülnek, azt pedig a 3 éves és 1 éves gyermekeim együtt fél pillanat alatt kinullázzák. Éppen ezért csak a villamos bekötést csinálom meg, a lámpák kihelyezését nem. A régi DDR-es lámpák még vasból voltak, nem törtek, hanem deformálódtak. Fogóval javítani lehetett őket. A műanyagokkal nem tudok mit kezdeni.
Egy AVR-es folyamatvezérlésen rágodunk. Csinált már valaki ilyesmit modellvasutra? Egyszerü állomási biztberröl van szo, ahol az AVR átvenné a vonatok vezérlését:
bejárat megáll egy másik vágányról elindul egy másik vonat Ehhez állitja a váltokat stb.
Jelenleg ezen dolgozom, bár kis terepasztalom van.
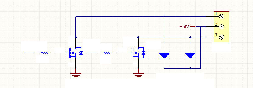
Elmondom, hogy én mit csináltam: - először is nem egy AVR van. Van egy központi AVR, amelyik a többivel dumál. Van egy panel, amin szkáb csatlakozók vannak (4), ide lehet bedugni az új eszközöket. A szkábon kimegy a 2 TWI vezeték, egy interrupt bemenet van (minden szkábdugónak más) és a tápfeszek. Az interrupt arra való, hogy az eszköz jelzi, ha mondanivalója van. - a központi AVR karmester, a többit irányítja és RS232-essel a számítógéphez lesz kötve. Váltók: - relével kapcsolom őket (4 van), optócsatolóval érzem az állásukat. Ha 50 mA-nál kisebb áramot kap a váltó, nem vált, de optós állásérzékelésre alkalmas Szakaszok: - a szakaszokat külön fogom tudni ki/be kapcsolni MOSFET-tel, ami akár külön PWM-re is jó lesz - a vonatok nálam egy irányba mennek, csak a sebességük lehet más a PWM kapcsolás miatt - a szakaszérzékelés árammérés lesz, nem optikai Trafó: - PWM jelet ad az AVR - az irányt relével állítom - adott TWI paranccsal átvehető tőle a vezérlés (potméter/program) Emellett képes lesz észrevenni a rövidzárat, csipogni, van egy kis irányítópanel,... Minthogy legalább 100 IO port kell, ezért döntöttem több AVR mellett, amiből a karmester egy Atmega328P lesz, a többi pedig olcsó Atmega48P és Atmega8535 lesz. A hozzászólás módosítva: Márc 7, 2013
A programról:
- az RS232-t (UART) használom programfrissítésre (bootloader) és loggolásra. A számítógép felé az állapotváltozások, a TWI kommunikáció, számítási eredmények, változások mennek át. - a karmester irányít, kimeneti portja nincs. Ő megmondja, hogy a váltót húzza át a másik AVR, de ezen felül, hogy az hogyan történik, már nem az ő dolga. - eseményvezérelt működés lesz: mondjuk bejön egy esemény, hogy átállítódott a váltó, lenyomódott gomb, kevesebb fény van,.. erre automatikusan lekezelődik az esemény: átállítódnak váltók, jelzők zöldre/pirosra váltanak, a világítás ki/bekapcsol,... - emellett queue-k vannak (sorok): eseménykezelő queue, TWI queue (ami egyesével egymás után zongorázza le a TWI kéréseket),... - lesznek üzemmódok: kézi, automatikus vonat irányítás. A kettő között annyi a különbség, hogy az egyes eseményeket más kód fogja lekezelni másképpen. Sok szívás után már a váltóátállítás/érzékelés működik, a vezérlőpanel események legenerálódnak, RS-232 még nincs. A hozzászólás módosítva: Márc 7, 2013
Monumentális elképzelés, szó se róla. Sok sikert hozzá! A végeredményre (és persze, ha van kedved megosztani, a közbenső állapotokról is) szívesen olvasunk, szerintem, írhatom a többiek nevében is!
A monumentális talán túlzás, inkább csak kihasználom a chip képességeit.
Három dolog volt fontos nálam, a könnyű bővíthetőség, nyomkövethetőség és hogy mindent szoftverből csinálok, a hardver nem gondolkozik. Gondolj bele, hogy egy pályán két mozdonyt vezérlek és egymásnak mennek. Mi az oka, hol rontottam el a számítást? Erre való az RS-232-es, ami átküldi, hogy mi történt... Épp most vágom ki a régi paneleket a kukába, mert új ötleteim voltak, amit velük már nem lehetett megcsinálni. Sok munkát öltem bele feleslegesen. Úgy kell megcsinálni mindent, hogy ha holnap érintőképernyős-zenés-infrás rendszert akarok, azt is meg lehessen csinálni. A jelenlegi TWI+interrupt rendszer probléma nélkül megoldaná bármelyiket, ha akarnám. A másik, hogy a hardver nem gondolkozik. Tipikus példája a világításkijelző LED, aminek semmi köze ahhoz, hogy a lámpák vezetékein van-e áram. Önálló életet él, a program csinál belőle világításjelző LED-et. A program átírása egyszerűbb a forrasztgatásnál. Egyedül a váltóvédelem az, ahol a hardver gondolkozik, mert túl drága egy váltó ahhoz, hogy elfüstöljem.
Érdekes elmélet, én sokkal jobban bizom szegmentes megoldásokban, ahol még követni tudom mikor melyik áramkör mit csinál. Majd számolj be a folytatásról
Tillig váltóvezérlőnél az induktív visszarúgást hogyan kezelitek? Vannak elemek a panelomon, amik nem rajonganak érte, az egyik IC-m állandóan lekapcsol miatta.
A váltóban 2 tekercs van és amikor áramot adok az egyikre, automatikusan átkapcsol a másikra. - nincs a tekercsek másik vége kivezetve, hogy védődiódázzak, 3 vezeték van: bal-jobb-közös, kapcsolásnál a közös először bont, utána a másik tekercshez kapcsolódik. Szóval garantált, hogy a váltó ütni fog.
Melyik Tillig típusról van szó?
Az induktív rúgást a közös pozitív tápú rendszerben a közös pont felé álló katódú diódákkal szoktuk csökkenteni. Készítettem egy rajzot, amin láthatod hogyan kell lennie a védődiódának ahhoz, hogy közös pozitív vagy közös negatív esetén a feladatát ellássa. Ezzel az induktív visszarúgást csökkentheted, az induktív áram rúgást pedig csak túlméretezéssel tudod "átvészelni". Jóval nagyobb áramot kell tudnod kapcsolni, mint amekkora a folyamatos üzemkor jelentkezik. Főleg ha FET-ekkel kapcsolsz akkor méginkább, mert a FET-ek jobban hajlamosan induktív terhelések esetén átégni. Én eszközdekóderekben gyors schottky diódát használok. Nagyobb FET és gyors schottky. Ennek megoldásnak kell lennie. Évek óta forgalmazza többek az általam fejlesztett (többek közt) eszközdekódert a német Conrad üzlethálózat, még sosem jött vissza olyan amin tönkrement volna a kapcsolóeszköz (pedig több ezer darabról van szó). Ha nem boldogulsz, vagy kérdésed van, szólj! A hozzászólás módosítva: Máj 30, 2013
Tillig-TT-83531
Sajnos a rajzod nem korrekt, az induktivitás középső vezetéke nem így van bekötve. A középső vezeték egy sínen megy és hol az egyik tekercshez, hogy a másik tekercshez ér hozzá. Ez biztosítja az automatikus kikapcsolást, sőt ezen keresztül lehet mérni, hogy milyen állásban van a váltó. A váltó állását úgy mérem, hogy 10mA-t próbálok folyatni a középső és a jobboldali vezetéken. Amennyiben van áram, a váltó balra áll, ha nincs, akkor meg jobbra áll (szakadás van). Ennél fogva teljesen felesleges a középső vezetékre bármilyen diódát is kötni, mert váltásnál úgysem fog érintkezni és az induktív rúgás elkerülhetetlen (sajnos). Egyelőre az AVR IC lábaihoz beraktam egy 100nF-es kondit és a lebegő lábakat lekötöttem, most jónak tűnik. Bár hosszú távon elképzelhető, hogy lesz még vele problémám. A hozzászólás módosítva: Máj 30, 2013
Nekem van hasonló Tillig váltóm de H0-ban.
Szerintem félreértettük egymást, én nem a tekercsre akarom tenni, hanem a kapcsolóeszközre (csak rajz szerint a váltóra tettem), hisz nem a tekercset akarjuk védeni. Értelmetlen is lenne a tekercsre tenni, nem azt akarjuk védeni, hanem a félvezetőt. Nem tudom milyen tápfeszültség rendszerben dolgozol, de ha a szóbeli íratlan közös + tápos rendszerben, akkor a közös pont felé néznek. A konkrét típus ismeretében: Ha megszakítja a váltó tekercsét maga a sín (gondolom abban is aranyozott nyákon rugóbronzos a sín), akkor induktív visszarúgás már nem is jöhet létre. Azon a ponton jön létre visszarúgás ahol megszakításra került (magyarul a váltón belül). Procis résznél zavart az okozhat, hogy a sínről lecsúszva az érintkező prelleg és szaggatva terheli a dekóderedet. Így tévedés "induktív visszarúgásról" beszélni. Ami problémát okozhat nálad így a váltó típus ismeretében az szerintem a következő: Lecsúszik az érintkező a sínről és prellegve szűnik meg az áram. Ez az "ugráló" terhelés kelt zajokat, egyrészt alulpuffereltség miatt (nem tudja kiszolgálni az impulzus szerű áramlöketeket) másrészt pedig ez okozhat zajt a procis részben is. Proci táp lábaira 100nF a RESET lábára pedig 10K felhúzó és 100nF hidegítő. Szerk: Ezen kívül a félvezetőt védő dióda továbbra is kötelező (lásd mellékelt ábra). A hozzászólás módosítva: Máj 30, 2013
Jó, egy kicsit tisztázom:
- van egy PIKO trafóm, ahonnan 17 VAC jön és egyenfesz a vonathoz. A vonat rész most nem lényeges. - a 17 VAC-ből lesz 12 VDC és 5 VDC egy graetz, 2200 µF és 7812 - 7805 segítségével - a váltót AC-vel kapcsolom, néha egyszerre mind a négyet is, sorba van kötve a váltóval a váltóvédelem - a váltóvédelem egy graetz benne 50 ohm + 22000 µF párhuzamosan. Ha a 22000 µF feltöltődik, az soros 50 ohmos ellenállást jelent, ennyit még kibír a váltó huzamosan (2W) - a váltót egy Atmega48-as vezérli: AVR - tranzisztor - relé + védődiódával - amikor a váltókat lekötöttem, minden tutin ment, a relék kapcsoltak, semmi gáz - amikor rajta volt a váltó, akkor az Atmega48 meghülyült és kifagyott - a 2200 µF elég ahhoz, hogy 1 másodperc áramkimaradást is túléljen az AVR, szóval a rövidzár nem okozhatta a problémát (a váltók igencsak igénybeveszik az AC hálózatot, de kihúzásnál látni, hogy él még egy darabig az áramkör) - egyértelműen a váltók okozták a gondot Az tápfesz-re 100 nF-t kötve és a lebegő lábakat lekötve a probléma egyelőre megszűnt. A reset logika 5k és 100 nF. A hozzászólás módosítva: Máj 30, 2013
Még csodálkozol?
FZ1, Atmel, relé, váltoáram... Már csak a gözgép hiányzik a sorbol ( na jo, az valoszinüleg nem zavarna). ![]() ![]() Azért az elektronkát nem kell viccnek venni. Gondolom a váltoáramot ugyanabból a trafóból nyered mint a 12 meg az 5 Voltot. Hogy is van ilyen esetben a föld(test) potenciál? Szoval nem csodálkozni kell, hanem elgondolkozni ezen azon. ( van min)
Nem szeretnék 5 trafót használni. Nehéz lenne a feleségemnek elmagyarázni, hogy miért kell 5 konnektorba bedugni 5 tápot és mindet a terepasztallal összekötni, ahhoz, hogy menjen. Kissé szokatlan megoldás.
Szóval: egy 231V-os trafó lesz, a terepasztalba meg kizárólag törpefeszültség megy. Sajnos 1:1 AC transzformátort nem lehet kapni, ezért egy AC áramkörről osztozik mindenki. Az AC áramról mindenki magának csinál egyenáramot graetz-cel (a föld a legalacsonyabb nyitófeszültségű graetz diódája lesz). Ha 12V-ról mennének a váltók, akkor a tápfeszt kicsit megdolgoznák. De a PWM trafó is saját DC-t fog előállítani, mert egy rövidzár a síneken hazavágna mindent. A váltóárammal konkrétan mi a baj? A hozzászólás módosítva: Máj 30, 2013
Már sajnos itt van az elsö logikai rövidzár.
Ez igy sajnos nem fog menni. Az atmel meg egy modellvasuti válto nem igen fér el egy kocsmában. Szoval ezen változtatni fog kelleni! A váltoárammal eleve nincs baj, csak a modjával, ahogy ezt használod. Egy megoldás, hogy szerzel egy dobozt, amibe belefér néhány trafo, és az egész dobozt egyetlen kábellel dughatod a falba. Az Atmel&Co- nak untig elég egy apro dugos falitrafo (ocskapiacon, turkálokban fillérekért kapsz), a váltokat mindig különáramforrásrol tápláld, és csak a váltokat. Az FZ1 erre talán a legalmatlanabb. Untig elég kisebb trafo is, és egy egyenirányito, ami egy 24V-s izzon keresztül egy kb 3-5000 µF kondit tölt. Ezen mindig lesz annyi energia, hogy 1-2 váltot egyszerre kapcsoljon, és még védelmet is ad. A relék elég feleslegesek ide - helyettük inkább jobb váltómotorokon kellene gondolkodnod. Ezzel csak azt akarom mondani, higy ne sajnáld ilyen megoldásra a pénzt meg az energiát, sok méregtöl megy csalodástol menthet meg. A terepasztalomon ( kis házi) immár 8 ( részben elektronikus) trafo van, az összes egyben kisebb, mint az FZ1 és igy minden független áramkörön van. (3 a sinekhez - analog elektronikus vezérlök, 1 az elektromechanikus cuccokhoz ( váltok), 2 a világitáshoz, 2 az elektronikákhoz, csak az elsö 3 trafos a többi kis elektronikus kütyü - akkutöltök stb. ami éppen jön. A hozzászólás módosítva: Máj 30, 2013
Csak annyi, hogy elektronikával elég nehéz (problémás) kapcsolgatni. Ha relével kapcsolgatod, a visszarúgás ugyanúgy fennáll, ezt hivatott megszüntetni a relé tekercsével párhuzamos dióda. Ha egyenáramot használsz mindenütt, akkor a relét kihagyhatod, és akkor előáll a Topi féle megoldás. (szerintem az az igazi)
Ha egy, de megfelelő teljesítményű tápot használsz, akkor nem lehet probléma, ha a különböző célú tápokat megfelelő szűréssel, stabilizálással, túláram védelemmel ellátva elválasztod egymástól. Ettől még a földjeik (közös táppontjuk) lehetnek azonosak. Mindenesetre nem árt átgondolni, hogy mit is szeretnél, de egy megfelelő tápnak elégnek kell lenni. Nem feltétlen fontos alkatrésztemetőt csinálni., ráadásul ezzel a módszerrel sokkal könnyebb átláthatatlan hálózatot létrehozni, zárlatot, vagy akár földhurkot csinálni.
Röviden: a váltókezelés úgy ahogy van el van tolva. Természetesen ha nem építem meg, akkor eltolni sem tudom.
Az alapvető gubanc az, hogy a váltók AC-ről mennek, azt meg FET-ről nem fogod kapcsolni. Amennyiben a váltók DC-ről mennének, akkor sem relé nem kellene, sem optó a váltóállás érzékeléséhez. Ha nem cseszed el, nem is tanulsz belőle semmit. Ha majd újraépítem az elektronikát, a váltók semmiképpen sem AC-ről fognak menni. Jelenleg nem ezen dolgozom, most ez egy darabig így fog működni. A terepasztalom kicsi, nem szobányi méretű 2x1m, nem fér el benne 3 trafó. Egy sem fér el, alul 4 cm széles, oda kötöm a panelokat.
Ami eredmény, hogy a PC-vel való kapcsolat elkészült, soros porton UART-tal megy a dumálás. Jelenleg a váltókat tudom állítani és érzékelni. A következő a PWM trafó lesz, 16 szakaszt képes majd vezérelni.
A megnyugtatás végett 2*16 FET-tel (n és p csatornások), attól függően adnak ki 0-12V-t, hogy milyen irányba megy a vonat. Emellett a szakaszfoglaltságot is érzékelni fogom valamilyen fogyasztásérzékeléssel.
Lehet, hogy van, de én még nem láttam olyan váltót, ami csak, és kizárólag váltóáramról menne. Megy az egyenáramról is, a PIKO trafónál csak azért van külön váltó, hogy ne terhelje az amúgy sem túl erős egyenirányítót. Egyáltalán nincs szükség több trafóra, elég egy is, bár az nem a PIKO trafó.
Ha a sok ötlet, toldozás foltozás helyett rendszert építenél, könnyebb dolgod lenne. De Te tudod.
Nem lehet mindig mindent újrakezdeni. Mindennél van jobb megoldás és egyhelyben topognék, ha mindent 20-szor újraépítenék. Ez a második változat, ez már képes számítógéppel beszélgetni. Az első tisztán analóg volt, kétszer ennyi alkatrésszel.
Olyan ez, mint a házépítés: elsőt az ellenségednek, másodikat a haverodnak, a harmadikat magadnak. ![]() Mellesleg panel kivesz, másik panel betesz, ennyi a toldozás-foldozás. Rendszer szinten ez elég egyszerűnek tűnik.
Mindennél van jobb megoldás, ez igy van, viszont rossz áramellátásnál rosszabb kezdet nincs, mégha 2 PC-t meg egy marék Atmelt s épitesz a terepasztalba. Csak ezután érdemes jobb megoldások felé kacsingatni. Nézz meg bármilyen berendezést - mindegyikben az áramellátás a legtisztességesen megoldott rész szokott lenni.
Az egy trafos megoldást nem tudom ajánlani - már sok évtizede nálam elbukott (800V-s trafo 4 szekunderrel). Akkor még kapcsolos tápok nem is voltak.....
Van a terepasztalomon 4 db! váltó, max. 2 mozdony fog menni egyszerre, világítás nincs, mert a gyermekek úgyis leszerelnének mindent, ami mozgatható.
Szóval: 2 mozdony együtt ~500mA, a váltók ritkán váltanak, akkor sokat esznek, de a hosszútávú átlag az legrosszabb esetben 100mA. Az FZ1 1.2A-t visz. Beszerelni ennek örömére 3 trafót bocs, de kicsit sok.
Lehet, hogy rosszul fejeztem ki magam, nálad nem a teljesitménnyel van baj, hanem azzal, hogy a trafodon megjelenik a zavar, és azt nem tudja csillapitani ( az FZ1 különösen nem a maga Alu tekercselésével), és innen bejut az elektronikába.
Még az is elöfordulhat, hogy a mozdony szikrázása is zavart fog okozni ( mert az is házon belül van - egy vasmagon). Amit én ajánlok, hogy legalább az elektronikának szerezz egy falidugos trafot. De te tudod.
Több trafót semmiképpen sem raknék be, mert drága, de DC-DC konvertert már kap az ember 1 ropiért, ha nagyon kell, az AVR-eknek elég az az 1W. A mozdonynak meg a váltónak mindegy.
Nagyon nehéz igy - ezek a zavarok a vacak trafodon keresztül mindenhol meg jelennek, ezen nem segit a szentelt viz sem, a DC-DC konverter még kevésbé. Ezt csak a szekunder/ primer csillapitás tudja kezelni ( még az sem minig - egy régi házban aluminium volt a villanyvezeték és ilyen bajok voltak egy forditokoronggal a mühelyemben meg a klubbsn viszont hibátlanul ment minden).
Most egyelőre gond nélkül megy, ha előjön a probléma máskor, akkor átgondolom újra.
Azt, hogy mi mit zavar és ez mennyire fontos, nagyon nehéz megítélni.
A fő probléma nálam az volt, hogy egy tűjét a mikrokontrollernek lebegni hagytam, onnantól kezdve meg ólomszoba is kellene, hogy a Kossuth-rádió ne zavarja meg a működését. Érdekes, hogy a dokumentációból kimaradt, hogy a tű nem lebeghet, bár a gyártó a saját termékeiben nem hagyja. Relatíve kevés időm van ezen dolgozni és minthogy elindult, így inkább arra koncentrálok, ami még nem működik, függetlenül a kapcsolás minőségétől.
Hát a modellvasuton még egy TTL bemenetet sem szabad lebegtetni......A munkabemeneteket is 10 kOhm-nál kisebb ellenállással szoktam terhelni pontosan ilyen okokból kifolyolag.
|
Bejelentkezés
Hirdetés |












