Fórum témák
» Több friss téma |
Fórum » LED-es kivezérlésjelzők
Témaindító: KeserűCukor, idő: Márc 27, 2006
Témakörök:
Pedig írtad is, hogy 9V-ról táplálod, nekem meg nem esett le a tantusz
![]() Választani kell: cseréled a 2,7k ellenállást vagy adsz neki magasabb tápfeszültséget. Így sajnos az első tranzisztor nem tud teljes értékűen jelet erősíteni. A hozzászólás módosítva: Jún 1, 2013
mekkorára kellene cserélni?
Lehet ,hogy van a fiókomban
Valami 4k körüli lenne jó. Több darabból is összerakhatod, vagy használhatsz potit ideiglenesen.
4.7 K ohm -osat találtam.
megfelel?
Kicsit sok, de ahhoz elég, hogy elkezdjen valamelyest működni a kapcsolás. A kondi átkötést vedd le! Ha telefonról próbálod a potit biztosan teljesen fel kell tekerni. Hangszóró kimenetről látványosabb eredményt érnél el, persze ott a potit kissé visszaveheted a maximumról.
Hello! Az a vicces, hogy a bázisosztó helyett, a kollektorból egy 220kohm-al visszacsatolva, sokkal jobb eredményt lehet elérni. Munkapont stabilitásra, és még bemenő ellenállásra is. üdv!
Szia! Nagy igazság amit írsz! Épp ilyen szerencsétlen a bementi 220k trimmer.
Abból volt, felesleges három mázsa. Barátomnak volt egy könyve, aminek címe az volt, hogy "Mivel permetezzünk?". Ő meg ráírta, hogy "Ami van!". Nos ez van a háttérben, meg tisztelet a kivételnek de a magas fokú hozzáértés..
Azért becsülöm a határokon átívelő következetességet.
Hálálá!
Az első 4 led alapból világít ,de utána már szépen jelez. Találtam még 3,3 K Ohm -ot . Vadászok egy potit és megnézem azzal is a 4K Ohm-ra beállítva. Akkor vissza fog állni a világító ledek száma nullára?
Attól ugyan nem! Szerintem nem vetted le a kondról a rövidzárat! Kéretik figyelni!!
Pont most akartam írni ebben a Szent pillanatban ,hogy észrevettem és kijavítottam.
Köszönöm mindenkinek a gyors segítséget! Egy utolsó kérdésem azért még lenne. Dbi beosztás létezik ezekhez a ledekhez ?Esetleg ha szeretném beépíteni valahoza A hozzászólás módosítva: Jún 1, 2013
A felső 5 LED 6dB-t fog át. Nagyon furcsán nézne ki, inkább mellőzném.
Végfokra sem éri meg feltenni ?
Sziasztok!
Egy kis segítségre lenne szükségem EZT kezdtem el után építeni és az lenne a kérdésem hogy milyen erősítő kellene a működéséhez, laptopról szeretném működtetni. köszönöm a segítséget
Hello! Tekintve ahogy az áramkörnek, kb. 3V a referencia feszültsége, nem kell nagy erősítés hozzá, legfeljebb háromszoros. De inkább csúcsegyenirányító kapcsolást használnék a bemeneti sima dióda helyett. Vagy is ezt kötném az LM324-ek bemenetére ahol most a 8,2k||47µF van. üdv!
Köszi a választ, egy nyáktervet tudnál honná adni?
illetve egy mono audio erősítő TDA2003-mal (2ohmos terhelésen 10Wleadására képes, 4ohm-nál 6W) is jó lenne hozzá?
Hello!
Viccelsz? Most hat ellenálláshoz meg egy IC-hez készítsek nyáktervet? Szerintem itt az ideje, hogy megtanuld, erre pont alkalmas ez a feladat. Már mint az eredeti kivezérlésjelző meghajtására a 2003? Mert bármi alkalmas, aminek a tápja legalább 12V, mert abból már kijön a 3Veff feszültség. De teljesítmény nem kell, csak ha hangszórót is rá szeretnél kötni. Akkor viszont ha van teljesítmény erősítő, szükségtelen bár mi, mert annak kimenetére ráköthető a kijelző. Csak a lapostopnál van az, hogy nem biztos hogy meghajtja a kijelzőt a füles kimeneten. üdv!
Szia!
Megcsináltam a nyáktervet, megtennéd, hogy leellenőrzöd? Köszönöm!
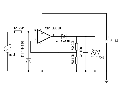
Hello! Jó ez így, de a bemenettel párhuzamosan tegyél egy 100kohm-os ellenállást, Mert ha nem kapcsolod sehova, az összes Led égni fog. A tápfeszre meg egy 10..100µF-os kondit ha nem beépítve lesz, hanem külön lesz elhelyezve az áramkör.
Egyébként a tokban két műveleti erősítő van, így sztereóban is elkészíthető. De ha nem használod, a másik fokozatot, akkor kösd össze a 7-es 6-os lábat. 5-öst meg kösd a dióda katódjára. Így a 7-es lábon egy kis impedanciás kimentet kapsz.üdv!
Sziasztok!
Találtam egy LM3915-re épülő kivezérlésjelző áramkört, és szeretném megkérdezni, hogy így a bemenethez feltüntetett 60mV - 1,25V lesz a mérési tartomány? Az ezt a végfok elé tehetem?
Szia! Még egy találat. Ez ki van próbálva!
Köszi! Jó lesz
![]() Szerk.: még egy kérdés: ha sorba kötök az 4-5 LED-et a az egyes kimenetekre, meghajtja az lm3915? (persze a sorba kötött ledek össz-nyitófeszültsége alatta lenne a tápfesznek) A hozzászólás módosítva: Jún 12, 2013
Az LM3915 kimenetei áramgenerátorok, nyugodtan köthetsz rá soros LED-eket. 4-5 LED esetén az előtét ellenállás utólagos beépítése szükségtelenné válik.
Értettem, köszönöm szépen.
Akkor belefogok a tervezgetésbe. Megint csak szerk.: Az általad linkelt áramkörben a pont-sáv módváltás kétáramkörös kapcsolóval van megoldva. Ezek szerint az IC-k9.es lábát nem köthetem össze, vagy csak a két oldal külön-kapcsolhatósága miatt van így? Esetleg PNP tranzisztorral helyettesíthetem a kapcsolókat (digitális vezérlés)? A hozzászólás módosítva: Jún 12, 2013
Alkotó kolléga jóvoltából van kész terv is.
A 9-es lábak közösíthetőek.
Mielőtt belevágsz, vess egy pillantást kokozo kijelzőjére is.
PIC-em van itthon jópár, de programozni nem tudok (se tudás, se hardver hozzá).
Meg aztán, az 5V-ra max 2 LED-et tudnék sorba kötni (jó, tudom, hogy az nem feltétlen akadály)
Én beprogramozom neked ha kell és viszi a PICKIT2 .
Orosháza-Nagyszénás nem nagy táv. De ha megfelel a Szentes akár ott is A hozzászólás módosítva: Jún 12, 2013
|
Bejelentkezés
Hirdetés |














