Fórum témák
» Több friss téma |
A mű r van megadva a magon, ami 150. 22x13-as fazéknak a mágneses úthossza 31.5mm a vaskeresztmetszete 0.63cm^2, ebből az Al=u0*ur/(l/A)=377nH jön ki nekem, abból pedig 163 menet 10mH induktivitáshoz.
Jól értelmeztem vajon?
Szia pimi9, ha te ki tudod számolni akkor gondolom jól értelmezted.
. Viszont leltem a padláson egy régi VIDEOTON kazettás magnót amiből ki nyertem egy 5 leágazású tekercset, nem tudom hogy az jó lenne e?, aztán leltem még egy régi JVC magnót is amiben leltem több 105(151) jeleléssel jelölt tekercset is, most ezek a tekercsek 1mH-ek volnának?.
A baloldali szerintem nem jó, a jobboldaliak vagy 150uH vagy 10mH-ek.
Sziasztok, volna még két kérdésem, először is mikor meg vásároltam az alkatrészeket, a 2N3820-as tranzisztort meg kaptam, de a 2N3819-es tranzisztort nem kaptam meg, hanem egy ekvivalenst kaptam helyette BF245C-tipusut, a kérdésem az volna hogy jelent valami problémát ez hogy az egyik ilyen típusú tranzisztor a másik meg másmilyen típusú?. A második kérdésem pedig az volna hogy hol kell mérjem a 100KHz-et 30mV jellel?, a 100 kiloohmos előtt, közvetlen a lábánál, és a GND között?.
Az nem lenne baj, hogy más FET-et teszel bele. A baj az, hogy a BF245 nem ekvivalans a 2N3819-el! Sem a lábkiosztás, sem a karakterisztika nem stimmel. Ha a lábait össze-vissza igazgatod, és tegyük fel, hogy beülteted valahogy a 2N3819 helyére, még akkor is nagy az esély, hogy nem indul el az osszcillátor az eltérő karakterisztika miatt. A helyettesítő a BF244(A) lenne. Ez az osszcillátor nagyon huncut módon működik: két FET és egy LC körrel stabil, színuszos rezgést lehet előállítani. Ez egyedül álló kapcsolástechnika. Viszont ennek az a feltétele, hogy megfelelő alkatrészekből készüljön.
A 30mV-os jelet, a műszerkimenet és a GND között kell mérned. Ezt a jelet adod a mérendő kondenzátorra! A hozzászólás módosítva: Máj 19, 2013
Szia!
Ne rémisztgesd már, a 245 is jó helyette
Szia!
OK. Engem meggyőztél. Már csak a fizika van hátra...
Szia!, akkor most jó a 2N3819-es helyet a BF 245C vagy nem?, az oszcillátor tényleg nem működik az egyszer már biztos, össze szedtem az összes fazék formájú tekercseket ami létezik nekem itthon, reménykedve abban hogy hátha valamelyikkel el indul az oszcillátor, de nem ment egyikkel sem!, a BF 245C-nek tényleg kacifántos a láb kiosztása, de meg oldottam azt is csatolok lay formátumot hozzá hogy lássátok. A másik dolog meg az volna hogy a TL071-es icé a két BC 182-es tranzisztorával most erősítőként működik?. Próbából ki emeltem az egyik lábát a 100K ellenállásnak és rá mértem a 6-os lábra oszcilloszkóppal, hogy az a rész működik e, de ott fűrész jelet mértem a GND-hez képest, és nem reagált semmire ha a kezemet a TL bemenetelére tetem, ez így normális?. Be jelöltem a rajzon hogy ott kel mérni igaz a 100KHz-et 30mV-al?.
A hozzászólás módosítva: Máj 19, 2013
Bocsánat pontosítok!, a 2-es lábon mértem a háromszög jelet!.
Igen, pontosan ott kell mérned. Nálam olyan gyönyörű szinusz van, hogy percekig csak csodáltam az oszci ernyőjét és LED sem kellett a fesz emeléséhez. Viszont úgy érzem, hogy túl sok ismeretlen van az áramkörödben. Ismeretlen induktivitás és láthatólag a FET helyettesítése sem egyértelmű. A kettőből legalább az egyik legyen tuti.
Akkor szerinted sem jó a 2N3819-es helyet a BF 245C-tipusu tranyó?, vegyek inkább helyette BF244A-t?. Meg vagyok akadva ezekkel a tekercsekkel egyet sem leltem itthon, sőt itt Romániában nem lelek egy elektronikai oldalon sem a nekem megfelelő tekercset.
Most elegendő nekem egy 10mH-is tekercs is hogy legyen 100KHz-em, vagy 100mH-ist kellene hogy vegyek?.
Az induktivitás mindenképpen 10mH. A FET helyettesítésében nem tudok segíteni, mert csak találgatnék, adatlap ide vagy oda. Ki kell próbálni. Azt meg nagyon sajnálom, hogy a megfelelő FET beszerzése ilyen nagy probléma, mivel nem egy egzotikus típusról van szó. Nálam egyébként a C3-ra nem volt szükség. Az eredeti ElektroRudi-s tervben sem volt, egyébként pont így építettem meg.
Oké, akkor marad a 10mH, meg próbálok be szerezni egy ilyen típust valahonnan. Nagyon szépen köszönöm a segítséget neked is, és mindenkinek!.
Én kísérletezéssel (oszcilloszkóppal) lőttem be a 100 kHz-et. Találtam egy kb 30 mm átmérőjű orosz ferritgyűrűt. Tekertem vagy 200 menetet, sok volt, csökkentgettem. Aztán mielőtt elértem volna a 100 kHz-et, nem indult az oszcillátor. (A nagy ferritgyűrűben alig volt már egy kevés réz.) Gondoltam a körjóság kicsi, vastagabb vezetékre tértem át és azzal már sikerült elérnem a 100 kHz-et. Igaz, kedvezőtlen vezetékeléssel így sem indult mindig az oszcillátor.
Szia István,
Se a 100kHz, se a 30mV nem szentírás. Azért ilyen értékekkel mér a műszer, mert a kondenzátorok adatlapján is ilyen körülmények mellett mért értékeket adnak meg. Szerintem, akkor kapunk valós képet egy alkatrészről, ha almát-almával, körtét-körtével hasonlítunk össze. Nyugodtan hagyhattad volna 70-80-90 kHz-en is a frekvenciát, 98%-ban ugyan ezt azt az értéket mérted volna, mint 100kHz-en (... csak, ha már igényesen mérünk... ugye...) ![]() Egyébként a legtöbb DIY ESR mérő nem színuszt használ... Úgy gondolom, nem annyira a körjóság, vagy a vezetékezés határozza meg, az oszcillációs képességet, mint inkább az, hogy mennyire tudod összehangolni a FET-ek görbéjének negatív ellenállású szakaszait. Hiszen ez a kapcsolás, 100MHz-felett is remekül működik. Azaz, a tápfeszültség változtatásával, valószínűleg egyszerűbben tudtad volna elérni az eredményt. Bővebben: Link A 30mV meg csak azért annyi, hogy "in circuit" módon is lehessen mérni... A hozzászólás módosítva: Máj 20, 2013
Szia Rudi !
Régen készítettem az ESR mérőt (azóta is használom, remekül működik), lassan apránként kezdek emlékezni. Az oszcillátorral olyan gondom is volt, hogy olyankor sem indult el, amikor a fazékvasmagot egy M3-as csavarral fogtam össze. Végül műanyag kötözőt használtam. Volt még egy figyelmetlenségem: nem ellenőriztem az AC adapter üresjárati feszültségét. A csekély fogyasztás miatt jóval több jutott a készülékre. Lehet, hogy csupán e miatt volt nekem egyenáram a mérőkörben, amit egy korábbi hozzászólásomban írtam. Az előbb meg rosszul írtam, téves a "ferritgyűrű", fazékvasmagot kellett volna írnom. A hozzászólás módosítva: Máj 20, 2013
Ígéretemhez híven csináltam képeket, íme. Ezek és a rajz alapján már meg kell hogy tudd építeni.
Ebben még benne van a tranyók helye is, de arra nincs szükség tehát a nyák akár kisebb is lehet. A hozzászólás módosítva: Máj 22, 2013
Sziasztok! meg csináltam az ESR-méröt, csak sajnos valamiért nem akar működni se az oszcillátor rész se az erősítő része, nem nézné át valaki nekem hogy nem e hibáztam e valahol?, fel teszem az általam tervezet nyák tervet, és a rajzot is. Én már milliószor át néztem a kapcsolást és a nyák tervet, de mindent jónak találtam. A tekercs az gyári, leltem egy oldalon, és meg is rendeltem 106C-t ir rajta, a mos-fetek pedig 2N3820 és N-2N3819-es. Hol lehet a probléma hogy nem működik?. A TL071-es iccére is gondoltam hátha az rossz és azért nem működik az erősítő része és le cseréltem TL082-esre, természetesen a lábakat át kötöttem a megfelelő helyre!.
A hozzászólás módosítva: Jún 16, 2013
Sziasztok, na végre sikerült el indítanom az oszcillátor részt, a probléma az volt hogy a TL071-es igen csak rossz volt a két FET tranzisztorral együtt. Nekem az oszcillátor részben a tekercsel párhuzamosan egy 39 pikófarados kondenzátorral rezget be pontosan 100KHz-re!, a 100Kiloohmos ellenállást le kelet cseréljem 1Kilohmosra mert ha 100K volt be ültetve nem jelent meg az oszcilloszkóp ernyőjén semmi jel, így hát le csökkentettem 1K-ra és így már be lehetett állítani az erősítő utáni rész kimenetelén 250mV-tol 30mV-ra az amplitúdót. Viszont van egy probléma!, az erősítő utáni részben valamiért a freki mérőm nem mutassa ki a frekvenciát 0.0 mV-ot mutat,tehát semmit, de ha váltóáramra kapcsolom a műszert akkor meg jelenik a 30mV, viszont az oszcilloszkóp ernyőjén ott van a szinusz jel!,ez elég érdekes számomra, csak is az erősítő bemenetelén van meg a 100KHz-es jel a műszer szerint. Az erősítő kimenetelén a DC szint szépen be áll 0-ra!. Van még egy problémám amire nem tudok rá jönni hogy mi okozza!,az pedig az hogyha be kapcsolom a kis műszert a mutató ki tér teljesen a nullára, és a deprez műszeren 3,2V-ot mérek!, és nem tudom mi okozhatja, már pedig le cseréltem az LM318D icét is egy másikra, akkor az LM318 körüli részt is át modifikáltam az ITT FENT elméleti rajzra is, de a műszer teljesen ki tér nullára és nem jön visz akkor se ha a mérő csúcsokat össze érintem. Aki tud azt kérem segítsen mert már nem tudok vele mit csinálni!
Szia!
A műszerrel nekem is volt egy kis problémám. Az első verziót próbapanelen építettem meg. Ott gyakorlatilag "kiütötte" a műszert. Persze, hogy az én figyelmetlenségem volt. Az LM318 egyik offset lába nem volt bekötve. Egyszerűen elnéztem. Tudnám ajánlani, hogy nézd át a lábakat, megkapják-e a megfelelő feszültséget. A 7-s és 4-s lábat ellenőrizd. Az oszcillátor résznél felmerülő problémáid teljességgel rejtélyes a számomra. Én idáig kettőt építettem és mind a kettő még az eredeti kapcsolással kifogástalanul adta a gyönyörű - nálam ca. 98kHz szinuszt. Ez alatt azt értem, hogy a 7805-z sem kellett dióda és a plusz 220pF sem. Oszcival mértem. Csak az LM318nál jött be a 2db helitrimm, az offset állításhoz. Ha engem kérdezel, a nyákterved nem a legideálisabb. Vélhetően ezért az eltérések az oszci részben. Ez egy nagyon jól kitalált robusztus kapcsolás. Most készítettem el hosszú idő után a nyákot hozzá, ha érdekel, fel teszem. Ezzel a huzalvezetéssel csináltam a próbapanelen is és maga a tökély. Egyébként 6.xx-n van.
Szia!, ha meg kérlek akkor tedd fel a nyák tervet. Az eltérések nálam az alkatrészek szórása miatt lehet vagy nem tudom. Az LM 318-nál meg van szépen a feszültség +-11,2V ot kap úgyhogy ott minden rendben, de nem értem miért üt ki teljesen a műszer. Most az elvi kapcsolásnak az LM318-as icé körüli áramkort csináltam meg de ezzel is ugyan úgy ki út a tű teljesen!.
Szia!
Itt így távolból megakadtam. Sajnálom. Viszont itt vannak a tervek. Ez tuti működni fog, mivel már egyszer megépült, csak tönkre tettem. (meg ne kérdezd hogyan, nagy az Isten állatkertje) Ezt jövő héten ültetem be. Úgy van, hogy 2db 9V-s elemet használsz, vagy váltót. Az elemekre azért gondoltam, mert a kis trafómat is hazavágtam. (szintén ne kérdezd, hogyan) De alapból működik szépen elemekről is.
Elfelejtettem a jelenlegi nyákról egy fotót mellékelni. Itt még a méretre vágás előtt.
Ime:
Szia!, nagyon szépen köszönöm a terveket, csak az a baj, hogy ezeket a fájlokat nem tudom meg nyitni, mivelhogy én Sprin-Layout-ot használok,és ez gondolom más programmal van meg tervezve?. Nincs meg esetleg Lay formátumban neked a tervek?.
A hozzászólás módosítva: Jún 17, 2013
Amúgy meg gratulálok a panel tervedhez nagyon jól néz ki!.
Szia!
Sajnos nincs. Ez Eagle 6.4.
Sziasztok.
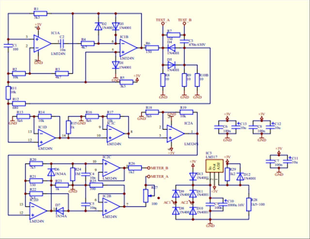
Én is most leszek kész egy ESR mérővel.Még egy 100 ohm-os trimmert kell vadásznom valahol.Én egy M830-as műszer dobozába rakom. LM324-el van készítve.
Sziasztok!, újra át néztem az oszcillátort, és ki vetem a 39 pikófarados kondít és egy 150pikofaradosal helytesitetem be, és a 100kiloohmos ellenállást is vissza tetem, így már be áll pontosan 98KHz, ez már így elég elfogadható, viszont nem tudtam a 30mV-os amplitúdót be állítani ha az 1Kilohmos trimmer potit hagytam bent, muszáj volt le cseréljem 22Kiloohmosra,és így pontosan sikerült be állítanom a 30mV-ot az erősítő után. Viszont csak küszködök a műszerrel, mert ha össze érintem a mérő csúcsokat akkor teljesen ki üt a kis műszer, és 3,2V-ot mérek a lábain ami nagyon sok. A műszer ellenállása 765ohmos( nem tudom ebben az esetben hány uA-es lehet a műszer?). A másik gond ha a mérő csúcsokat össze érintem kb egy 30 másodpercig, a pozitív oldalon a kis BC tranyó el száll (mikor abban az állásban van a kapcsoló ahogy a rajzon is szerepel!), és mikor még életben van a kis tranyó
nagyon melegszik. De a másik állásban már kevésbé melegszik. Milyen értékűekre kell változtassam a trimmer potikat ahhoz hogy az én kis műszeremhez illeszkedjen a kapcsolás, ebben kérek egy kis segítséget. Teszek fel képet a kis műszeremről, és az oszcillátorról működés közben, a mérés a mérő csúcsoknál történt!. Van még egy dolog ami nagyon idegesítő!, miért halványul el az a LED ami a 7805-os stabilizátor icé 2-es lábán van ha össze érintem a mérő csúcsokat, mikor meg mérem a +-11V-os tápegységet az is össze omlik, és drasztikusan le csökken!. A hozzászólás módosítva: Jún 19, 2013
Sziasztok.
Sikerült trimmert kapnom.A jövőhéten érkezik. A lenti kapcsolást készítettem el.Valakit érdekel,van PCB terv is hozzá.
Valaki nem tudna nekem segíteni egy kicsit?, jó lenne ha már készen volna ez a kis műszer.
|
Bejelentkezés
Hirdetés |




. Viszont leltem a padláson egy régi VIDEOTON kazettás magnót amiből ki nyertem egy 5 leágazású tekercset, nem tudom hogy az jó lenne e?, aztán leltem még egy régi JVC magnót is amiben leltem több 105(151) jeleléssel jelölt tekercset is, most ezek a tekercsek 1mH-ek volnának?. 


Most elegendő nekem egy 10mH-is tekercs is hogy legyen 100KHz-em, vagy 100mH-ist kellene hogy vegyek?. 












