Fórum témák
» Több friss téma |
Hab lenne a tortán a ciklus idő állítása ( PL: 5 perces lépésekkel ). Csak ezt a házi feladatot, elég nehéz lesz a HEX fájlból elkészíteni... [off] Persze nem lehetetlen.
[off] Az idő állításának visszajelzésére az a három LED bináris visszajelzéssel tökéletesen elég lenne. PL:
LD1; LD2; LD3; 0 0 1 = 5 Perc. 0 1 0 = 10 Perc 0 1 1 = 15 Perc ... 1 1 0 = 30 Perc Ezt csak azért írtam halványan, mert csak ötletnek szántam! A hozzászólás módosítva: Jún 15, 2013
Hello! Alapvetően minden úgy van, ahogy írod. Egy dolgot azért tisztázni kell.
Ha megváltoztatod a maximális fényerő értékét, és nem tárolod el, akkor a következő ciklusok, mindaddig ezzel az értékkel fognak lezajlani, de csak amíg a PIC tápfeszültsége meg van. A tárolt érték akkor fog betöltődni maximumnak, amikor a PIC tápfeszültsége megjelenik. Mivel Te a tápot is időzítővel akarod kapcsolni, a táp a köztes időben el fog menni. Vagy is a megváltoztatott érték mentés nélkül, csak arra a ciklusra fog vonatkozni, amiben éppen vagy. Vagy is a PIC a működéséhez szükséges adatokat a RAM-ban tárolja. Tápfesz kikapcsolásakor ezen adatok elvesznek. Ezért van benn az EEPROM ami nem felejt. A program tápfesz megjelenésekor az EEPROM-ból az adatokat átmásolja a RAM-ba (mármint ha a programba ez van megírva) és ezek lesznek a kiindulási adatok. Ha a RAM megváltoztatott tartalmát nem mented el, akkor értelem szerűen a táp megjelenésekor az előző mentett EEPROM tartalom lesz érvényes. Tehát így lehet az adatállományt inicializálni bekapcsoláskor. De látod ezért van az, hogy egy Led-nek számtalan funkciót adnak. Mert a PIC-et meg egy Móricka áramkört nem kell összetéveszteni az okos telefonnal PC-vel. Ha mindenféle paramétert szeretne az ember állítani, akkor már nem tudja elkerülni minimum egy LCD kijelző és menürendszer használatát. Aztán a beállítás már úgy elkomplikálódik, hogy kezelői leírás nélkül nem is tudja az ember beállítani. Én pld. a Q7-es termosztátomat a könyve nélkül nem tudom programozni. De ki a bánat jegyzi meg minden vacaknak a funkcióit. Ezért nem érdemes egyszerű szerkezeteket túlbonyolítani. üdv! A hozzászólás módosítva: Jún 15, 2013
Hello! Én nem komplikálnám tovább a dolgot, mert sok értelmét sem látom. Úgy látom a kollégák nem voltak katonák. Ott a reggeli felkelés, úgy történt, hogy "Ébresztő föl!" Nem a Ledek dimmelésére keltünk. Mint ahogy a munkahelyemen sem. 37 évig ha csörgött a telefon akár nappal vagy éjjel, felkeltem, és húsz perc múlva a helyszínem tudtam mit kell tennem. Vagy is én még nem a "Kisfiam kelj már fel légy szíves!" generáció vagyok. üdv!
Na megpróbáltam, de nekem ez az analóg elektronika nagyon nem megy egyedül... Apámat meg nem akarom bele vonni.
Van egy pic ami pvm jeled ad ki. Ezzel egy 12V on működő ledsort vezérel opto csatolóval 9kH-en. (Vagyis a pic is külön áramkör és a 12V os ledsor.) Múködik, és szépen erősödik halványul ahogy én akarom. Viszont alacsony fényerőnél látom a vibrálást, és ezt szeretném megszüntetni. Vagyis a fényerősödés és halványításkor ne vibráljon. Tud valaki ebben egy sematikus kapcsolással segíteni? Nem ismerem az analóg IC-ket, Fet-eket, csak sejtéseim vannak. Gondolkoztam, hogy nekem egy olyan kapcsolás kell, ami a PIC-ből kijövő frekvencia alapján egy feszültséget szabályoz(555-ös?), ami "talán" egy Fet-el szabályozna, ami a ledekre jutó feszültséget változtatná. De lehet rosszul gondolkozom...
Rosszul gondolkozol. Először azt kéne tisztázni, hogy miért nem 9kHz-cel megy a fényed. Mert ha tényleg annyival menne, akkor azt nem láthatnád villódzani. Indulásnak javasolnék egy oszcilloszkóppal rámérni a LED-ek.
Hello!
Csak a tisztánlátás érdekébe.. Azt is tudni kell, hogy a PWM szoftveres, vagy hardveres előállítású és az milyen algoritmus szerint van előállítva. De az elég béna és semmiképen nem energiatakarékos megoldás lenne, hogy a PIC PWM jelét integrálva (analóg jellé alakítva) áteresztő szabályozással vezérelnéd a Led-sort. A megoldás amúgy egyszerű lenne, egy RC taggal szűrni a PWM jelet, és ezzel vezérelni a feszültség szabályzót. A következő problémád az lenne, hogy a Led-ek könyökfeszültségének eléréséig nem világítanának a Led-ek. Vagy is az áramgenerátoros vezérlés a jó megoldás, nem a feszültséggenerátoros. Azt meg több (ne adj ég eltérő felépítésű) lánc esetén nem szerencsés megoldás. Nos, ezek a gondok, a PWM-nél előtérbe sem kerülnek, többek között ezért is jobb a PWM az analóg szabályozásnál. Viszont az kétségtelen, hogy villogni fog. Ha 9kHz-el is de villog. üdv!
Lényegében a picben van egy számláló, ami 256ig számol. Ezt 10kHz-en működő timer megszakításban teszi.
A fényerő értéket én adom meg 0-256ig(gombokkal állítva) A feltétel szerint ha beállított érték alatt tart még a számlálás akkor a kimenet 1-es értéken van, vagyis világít, világít ha felette akkor a kimenet 0 vagyis nem világít. Így alacsony, fényerőtől egészen a 4/5-éig vibrál, az felett folyamatos a fény. 8kHz alá állítom a timert, nagyon vibrál, az felett kevésbé, de látszik. 20kHz en is ugyan úgy látszik a vibrálás, mint 10 esetén. Simpi: Amit emailben küldtem programot abban benne van, ha jól emléxem a fényerő szabályzó rész is. Ha ennek folyamatosan kellene így világítania akkor az optocsatoló lehet ennek az oka, lehet nem tudja ezt a frekvenciát?
Nem, ennek nem kéne folyamatosan világítania, mert nem 9kHz-cel megy a PWM-ed, hanem 9000/256 Hz-cel. Ha felmégy 100-150-200Hz fölé, akkor nem fog villogni.
Vagy kisebb legyen a számláló (mondjuk ne 256, hanem 100, akkor is 1%-onként tudod állítani), vagy nagyobb az alapfreki, vagy mindkettő. 256 lépés esetén legalább 30-40kHz-re fel kéne menni, vagy mondjuk 100 lépésre csökkenteni, és felmenni 15-20kHz-re. A hozzászólás módosítva: Jún 15, 2013
Miondkettőtöknek:
Jogos, én a hardveresből indultam ki, és nem számoltam vissza. (Mert ugyan azon a lábon dolgozik mint hardveresen, Az voilt az első próbálkozás CCP1 es lábon, de csak ha közvetlen ledet tettem rá, akkor működött, de optocsatolón keresztül semmi... .Így kénytelen voltam én megcsinálni a pwm részt benne) Vagyis akkor 100 ig számoltatva lenne 100Hz a frekvencia, Esetleg 20kHz en dolgozna a timer akkor 200Hz. Vagy van megoldás az optocsatoló kiváltására, ami bírja ezt a frekvenciát, és külön áramkört tudok vele vezérelni?
Rakd fel a kapcsolást, amit megalkottál, megpróbáljuk kitalálni, hogy miért nem ment magasabb frekin. Szerintem ha lehet, inkább hardveres PWM-mel kéne csinálni...
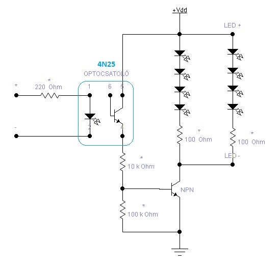
A pwm részről nincs rajzom. 4db alkatrész az egész. Illetve van egy tranzisztor is BC182 a ledek miatt, mert sok van.
Lényegében a pic kimenetére egy opto csatoló egyik lába van kötve előtét ellenálláson keresztül, a másik megy testre. (150ohm)(mint egy led bekötése) Az opto csatoló másik oldalán pedig a 12Vról van meghajtva a tranzisztor. A tranzisztoron keresztül kapják a ledek a feszültséget, mert a ledsor-- 4db led sorba és pár ohmos ellenállás, és ebből a blokkból van 10db párhuzamosan. Ahogy a kimenet villogtatja az opto csatolót úgy ereszt át a másik oldalon. Ehhez nem csináltam külön kapcsolási rajzot. (próbanyákon összeraktam) (De kézzel mindjárt lerajzolom...) Minden mást a PIC intéz. A pic 12V-ról 7805ön keresztül 5.08 V-on dolgozik. (7805ön 100nF kondik előtte utána testre hűzva) Ha hardveresen beállítom a pic-et mint először, akkor a pic lábára rátettem egy ledet azt szépen szabályozta. Viszont a fenti megoldásban(picben való állítás nélkül) optocsatolón keresztül meg se mozdult.
Igen néztem és szépen is szabályzott 1-2db ledet.
Az első próbálkozás az volt, azért is szabadítottam fel a lábat és mókoltam át a kapcsolót ami azon a lábon volt. Viszont a lenti probléma miatt tértem át a kézzel készíttettre(amint látjuk jól el is számoltam). Ha valaki mond egy jó megoldást, hogy a hardverest használjam azonnal vissza is állítom a programot.
Az, hogy 5- perc vagy 30- az ennél a szabályozásnál tényleg nem sokat számít. De mint lehetőség jól jönne. A PIC biztos elbírná kezelni azt a plusz néhányszor 10 sort, s még egy nyomógombot...
De ne OFF-oljuk a témát. A megjegyzést magamnak írtam. ( Néha még szóba állok még magammal is. ) A hozzászólás módosítva: Jún 15, 2013
Próbáld meg a NPN tranzisztor földelt emitteres kapcsolását. Vagyis az emitter a negatív tápfeszültségre legyen kötve. A LED sorok a pozitív tápfeszültségre legyenek kötve. A collektor a LED-sorok másik pontjára. A bázis vezérlébe maradhat eben az elrendezésben. Ha túlérzékennyé válna a kapcsolás akkor egy lehúzó ellenállással lehet ezen is segíteni. ( A tranzisztor kikapcsolását mindenesetre határozottabbá tenné a lehízó ellenállás alkalmazása. )
Tök jó.
A 4N25 helyére rakjál egy 6N139-et, és fog az menni még 100kHz-cel is.
Ok akkor ezt megpróbálom, és hardveresre állítom a programot.
Egy kép a módosításról...
Amíg megjön a másik optocsatoló, addig ezt is kipróbálom. Csak lábakat kell át tenni meg pluszban egy ellenállás. Köszi a rajzot.
Egyébként milyen LED-ek, és mekkora árammal mennek? Szumma mekkora áramot kapcsol a BC182?
Mert nem ismerem a Fet(ek) működését még. Csak nagyjából sejtem az pedig kevés.
Ha ez így van, akkor tökéletes lesz ez nekem.Már három érv szól a két időkapcsoló mellett:
1. Dugasztápom nincs, de időkapcsolóm van otthon ![]() 2. Sokat ugyan nem fogyaszt a dugasztáp, de ha nem kell, akkor ne menjen fél napig. 3. Minden ciklusban (naponta 12 óra) az elmentett fényerővel megy (ami optimális szintre van beállítva), a kézi beállítás csak aznapra fog érvényes lenni. Hurrá, hurrá! A négy dióda az optokapcsoló előtt gondolam arra a célra szolgál, hogy bármelyik típust lehessen használni, ne csak az AC-t bíró bemenetűeket. Ha viszont ilyet teszek be a négy dióda elhagyható? Azért kérdezem, mert minél kisebb részt akarok hagyni a nyákon, amin 230V folyik át.
Hello!
- A 3-ashoz.. amennyiben nem mentetted el a beállítást. És nem az napra, hanem abban a ciklusban. Ez csak akkor "az nap" ha egy ciklus van egy nap. - Igen lehet alkalmazni AC bemenetű csatolót is. De nem az a lényeg, hogy minél kisebb helyen van a 230V, hanem hogyan van az kialakítva. (Szoktam olyan megoldást alkalmazni, hogy egy 5mm-es PVC lapba bemarom ujjmaróval a forrasztások helyét a 230V-os részen. Ezt nyákoldalról felcsavarozom. Így ez a rész alulról nem érinthető. Vagy 5mm-es sárgaréz szalaggal körbefogva ezt a részt, kiöntöm kétkomponensű szilikonnal. Ekkor teljesen zárt lesz a 230V. Persze a lemez alá vezetősávot kel tenni és azt merőlegesen hozzáforrasztani.) üdv!
Azért egy általad jól méretezett táp kevesebbet fogyaszthat mint az időkapcsoló. Ugyanis abban is egy pic csücsül valószínűleg, szintén működtetnie kell egy relét, tehát egyenáramú fogyasztása kb megegyezik a te szerkezeted energia igényével. Ami pluszban hozzájön az a működés ideje alatti dupla fogyasztás.
Az AC-s optocsatoló az tényleg költséghatékonyabb, ha azt a 4DB 5FT-s diódát nézzük.
![]() Neked ezekből a rajzokból ( Link ) a "b." kondenzátoros kapcsolás lesz jó az R8, R9, C7 értékeivel. A két LED az optocsatoló tokjába van beintegrálva. Azaz olyan típust keres amiben ellenpárhuzamosan vannak kötve... A hozzászólás módosítva: Jún 17, 2013
Én azért gondoltam AC-optocsatolóra, mert a négy dióda elhagyása miatt kisebb részen kell gondoskodni a 230V miatti szigetelésről.
Szerintem, csupán csak átgondolt elrendezést és nyomvonalat kell alkalmaznod a hálózat megfelelő elválasztására. Egy apró visszajelző LED is elférne még az optocsatoló hálózati áramkörében. Én ha tehetem mindenképp beépítek egyet a bemeneti oldalra, hogy lássam a vezérlési állapotot. Hibakeresésnél is jó szolgálatot tesz az a LED. Persze nem kötelező...
A kész nyákot szívesen leellenőrizzük a NYÁK terv ellenőrzése: Link, vagy a NYÁK-rajzban segítség, ellenőrzés kellene: Link fórumtémákban.
Köszönöm a NYÁK ellenőrzésére tett segítség ígéretet (bár az eddigi két megépített NYÁK-om működött
).Egyenlőre a 230 VAC részen vagyok bizonytalan. 1. Ha nem AC-s optocsatolót teszek, akkor kell a négy dióda (vagy Graetz híd simító kondival). 2. Ha AC-s optocsatolót teszek, akkor elhagyható a négy dióda. 3. Nézegettem az optocsatolók (4N25, PC817, PC814) adatlapját és számomra nem derült ki, hogy az Input oldal a 230V-ot bírják-e. 4. Nem fog-e villogni az Input oldali LED (és ezzel az Output oldali tranzisztor ki-be kapcsolni), mert a kondi a diódák előtt van. Tehát a dugaljas időzítő működése alatt folyamatosan megy a jel a PIC lábára, ami ha van jel "fényerősít", ha nincs jel "fényhalványít". (néha már magamat sem értem ![]() Nyugtassatok meg, hogy a Kolléga rajza jó és én vagyok az értetlen. Teljesen bizonytalan vagyok már. Vagy mégse? A hozzászólás módosítva: Jún 19, 2013
Hello! Igaz nem én vagyok a Jani, de azért válaszolok..
1. Így igaz, mert a váltós optóban két dióda világítja meg a tranyót (felváltva). A két dióda antiparallel kapcsolásban van, így mind két félperiódusban folyik rajta áram. 2. Értelem szerűen el, mert pont az a feladata a diódahídnak, hogy a váltó mind két félperiódusában vezessen. 3. Nem is kell az optónak elviselnie a 230V feszültséget. Mindig nyitó irányba kapja a feszültséget, így kinyit, és csak a Led nyitófeszültsége van rajta. Záróirányban meg nem kap semmi feszültséget a diódahíd egyenirányítása miatt. Az AC-s optónál, meg mindig egyik dióda nyitva, másik zárva van. Így a Led zárófeszültségként csak a másik nyitófeszültségét kapja meg. 4. De villogni fog. A 47nF-os soros kondi egyébként nem szűrés itt, hanem kapacitív előtété ellenállása az optonak. Azért kondi és nem ellenállás az előtét, hogy ne fűtsön. A villogás megszüntetés, a 100nF/220kohm feladata. Ahol a tranyó, ütemesen sütögeti a kondit, amit a 220kohm próbál feltölteni. De a feltöltéshez szükséges idő, T=R*C=220k*100nF=22ms. Miközben a kisütögetési idő 10ms vagy is nem tudna feltöltődni 10ms idő alatt. Az opto, meg csak a nullátmeneti szakaszban nem világít. üdv! |
Bejelentkezés
Hirdetés |















