Fórum témák
» Több friss téma |
Mielőtt kérdezel, a következő két dolgot ellenőrizd!
I. A helyes tápfeszültségek megléte.
II. A kimeneten van-e egyenfeszültség.
Élesztés.
Lehet, de egy ilyen pár alkatrészes áramköri részletet már szakmai önérzetből is rendbe kell rakni! Ha kész utána akár ki is iktathatod.
A 30, 32-es diódákat kimérted már?
Ennyi információ alapján úgy néz ki - gerjed. Itt van a témája.
Nézd csak milyen jól el van 12A-rel!
Szia! A VD30-32-25 diódák hibásak.Most az lenne a kérdésem,hogy kicserélem a diódákat,és tegyem vissza a VT26-27 tranyókat,vagy csak a diódákat cseréljem ki?
Ki cseréltem a diódákat,1N 125-re
ÓÓÓ én
nem néztem át a diódákat,és csak azokat kellett cserélni,és már üzemel is,+-42v ról.Csak az az érdekes,hogy-hogy működhetett tegnap hibás diódákkal?Köszönöm István a segítséget
Még annyit kérdeznék,hogy ha valami oknál fogva kimegy a 82 ohmos ellenállás,tehetek helyébe 100 ohmosat?
Üdv mindenkinek!
Egy olyan nagy kérdésem lenne, hogy mit tehetek egy alapzúgás ellen. Az egész jelenség: egy számítógép tápjáról megy a gép és egy PC hangszóró(12V-os ágáról), persze van benne egy kis teljesítményű erősítő, TEA2025-el de nem veszem az ilyeneket "hangfal" számba. tehát megoldottam, hogy menjen a számítógép tápjáról, de a gép alaplapjáról veszem le a jelet is és így eszméletlen fördhurok keletkezik letekert hangerőnél is a vinyó hangja és minden egyéb belehallatszik, na most én a jelföldet leforrasztottam az erősítő paneljáról, így már nem érzékelem a földhurok jelenségét, viszont így is van egy alap zaja, persze letekert hangerőnél teljesen néma, de ahogy adom rá a hangot úgy erősödik a zaj is. Ha valaki tudna segíteni nagyon köszönöm előre is.
Szia! A 100 ohm is megfelelő.
Szia! Elfogadható megoldást a külső táp jelent. Jelen helyzetben akkor lesz legkisebb a zavarjel ha a hangkártya kimenettől hozod el a testet.
Köszönöm a választ, végül is megpróbáltam küldő tápról is de valószínű a hangkártyán keresztül jön a zaj, mert külső táppal is ugyanaz a zavar volt jelen, talán egy picivel halkabban. A testet pedig ha jól emlékszem, próbáltam a jeltől is hozni, de még erősebb volt a zavar, ezért nem onnan hoztam, meg a vezeték vékonysága miatt sem.
Elnézést hülyeséget írtam. Azért volt ugyanolyan zavaros külső táppal is, mert a jelföld ugyanúgy le volt kötve a panelről. Így teljesen néma külső táppal és PC jelfölddel. Nem tudsz esetleg valami megoldást rá? Csak mert direkt így szeretném megoldani és nagyon megköszönném, ha tudnál segíteni. Úgy is néztem, hogy PC táp + és a jelföld az alaplapi jack aljzatról de akkor is van alapzaja. Ha tudnál segíteni előre is nagyon köszönöm.
Rendben köszönöm!
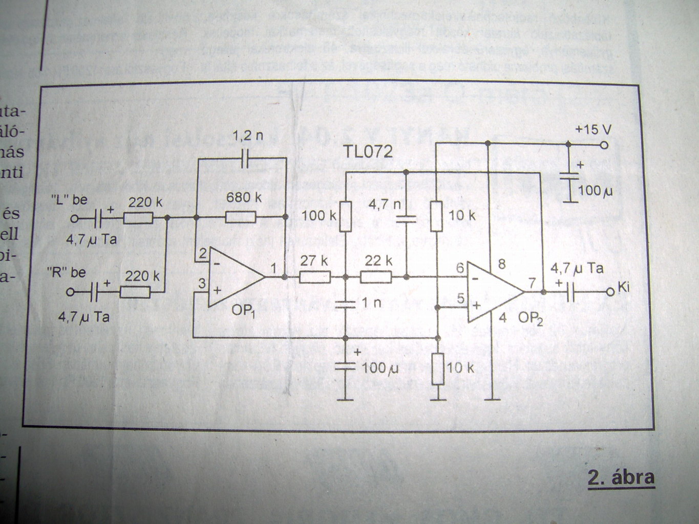
Üdv mindenkinek! Megépítettem még ezeket az áramköröket ( mélyhangkiemelő + végfok ). A próba során, amikor a végfokra rákötöttem egy hangszórót, elkezdett búgni és rohamosan nőtt az áramfelvétele. Amikor kiszedtem a TL072-tőt akkor nem volt semmi gond. Megpróbáltam másik IC-vel is de nem az a gond. A végfok önmagában működőképes. Tudnátok segíteni, hogy vajon mi lehet a ludas?
Köszi!
Ilyenkor szoktam javasolni, az összes szoftveres hangerőszabályzó maximumra állítását, így a jel-zaj viszonyban javulást lehet elérni.
Szia! Elképzelhető, a két áramkör kölcsönhatásba kerül egymással és gerjed.
Próbáld ki "L" és "R" bemenetek testre zárása esetén hogyan viselkedik. Ha ez nem segít a szűrő tápágába tégy 100 ohm körüli ellenállást a 100µF elé. Ezt a szűrő kondit ki lehetne egészíteni 470µF és 100nF kapacitásokkal, ha ez a baja.
Ezt is próbáltam , meg hogy kevésbé keljen feltekerni azonos hangerőn és így kisebb legyen a zaj. ( De még mindig földhurokra emlékeztető hangja van akárhonnan adom a földet, próbáltam újra, hogy rákötöm a jelföldet is az IC alá úgy kicsit halkabb lesz a zaj, de ahogy megcsináltam a PC házába egy plusz kis takaró lemezbe van a fémházas DC aljzat még rámegy a 4 tűs táp földjére is, de akárhogy próbálgattam, sehogy nem volt jobb, valami megoldás biztos van) Esetleg ha nagyobb lenne a bemenő ellenállás? Persze külső táppal teljesen néma alapsistergés van csak jelen és persze a jelföld jön a gép jack éről és össze van kötve a külső táp földjével is így néma. Nem tudom már mihez kezdjek
. A hozzászólás módosítva: Jún 25, 2013
Semmit sem tehetsz ellene, csakis a jel galvanikus leválasztása segít, vagy az erősítő máshonnan való táplálása..
A hozzászólás módosítva: Jún 25, 2013
Galvanikus leválasztásokra tudsz (vagy tudna valaki) ötleteket? Az 1-1 es trafón kívül esetleg?
A hozzászólás módosítva: Jún 25, 2013
A külső táp alkalmazása milyen akadályba ütközik?
Köszönöm szépen a segítségeiteket. Hát igazából nem szeretnék még + 1 dugót dugdosni a konnektorba és sajna már hely sincs a konnektorba. A gyáriját már kiszedtem belőle, meg amúgy is gyatra a gyári tápja zúg is meg fűt is... A PC tápja pedig messze elég, és kényelmes, a gép kikapcsolásával a hsz is kikapcsol. Tudom meg lehetne oldani csomóféle képpen, mondjuk, hogy a gép tápja kapcsol egy relét ami meg egy "valamit". Szóval a lényeg, hogy ezt szerettem volna kivitelezni, de akkor majd valamit még próbálkozom, hátha sikerül valamit kihozni a dologból. Bár nem értem miért zajos akkor is ha a jelföldről kapja a földet .
A jelföld nem igazán terhelhető az erősítő helyi tápszűrésével, ha meg nem szűrsz onnan hallatszik be a zaj.
Egy pár VA-es trafóval és egy relével (mely a szűrt pufferelt egyenfeszt. kapcsolja) úszod meg a legolcsóbban. Nincs egy kallódó komplett PC hangosítód? Ez a PC saját tápjáról működő erősítés rendszeres kérdés a Fórumban, nem hallottam biztató eredményekről
Ez egy komplett PC hsz "volt" amíg át nem alakítottam. Na mindegy, holnap addig próbálkozom amíg nem lesz jó valahogy. (Persze a PC tápnál semmiféle földet nem távolítok el meg semmi... nem szeretnék barom lenni
) Amúgy mértem potenciálkülönbségeket volt ahol ilyen 4mV-os különbség volt. Az utolsó mondatom mondjuk lehet hülyeség volt.
Mint mondtam, semmit sem fogsz tudni tenni ellene kár is ezzel kínlódni, csak egy megoldás van, ha a PC tápról akarod táplálni, azt meg már te is tudod..
Gondolom 1-1 es trafóval sztereóba 2 db kell olyan 100 ohm környékén kéne lennie az ellenállásnak. Vagy rosszul gondolom? Mert ez az egy ami visszatart, hogy nincs kéznél szerintem olyan trafóm, max PC tápból szedett, de azok csak a 230V-os részen voltak szűrni, de ezeknek az ellenállása az 1 tized ohm ot haladhatja meg kb.
Üdv! Nem változott a helyzet. Megpróbáltam úgy hogy a tápot is jobban megszűröm, de nem javult semmit. Kb. egy 3 másodpercig megy rendesen, utána meg megint elkezd gerjedni. A bemenetnél van egy poti, azt ha teljesen letekerem akkor sem változik semmi.
Keress régi 56k modemeket, azokban van ilyen trafó. Nem pont 1:1-esek, de legfeljebb picit erősítenek.
Megpróbálok beszerezni olyat. Persze 2db egyformát ha bírok. Most itthon nekem Wifi Routerem van.
Nekem van annyi, mint égen csillag, de messze vagy tőlem.
|
Bejelentkezés
Hirdetés |





nem néztem át a diódákat,és csak azokat kellett cserélni,és már üzemel is,+-42v ról.Csak az az érdekes,hogy-hogy működhetett tegnap hibás diódákkal?


.
) Amúgy mértem potenciálkülönbségeket volt ahol ilyen 4mV-os különbség volt. Az utolsó mondatom mondjuk lehet hülyeség volt. 




