Fórum témák
» Több friss téma |
Mielőtt kérdezel, a következő két dolgot ellenőrizd!
I. A helyes tápfeszültségek megléte.
II. A kimeneten van-e egyenfeszültség.
Élesztés.
A fene vigye el egyetlen kis traffantyú szerűt találtam talán valami mikrofon illesztő lehetett egy régi erősítőben egyik fele 1k ohm körüli a másik fele 100 ohm körüli de nekem már ez is jó lenne de csak 1 db van belőle.
Meg lett a bibi. A 3-mas és az 5-ös lábat elfelejtettem rákötni a 100µF-es kondira. Most viszont az érzékenység még mindig megmaradt, könnyen gerjed. Az miatt lehet az enyhe torzítás is?
Hello! Felteszem a teljes kapcsolási rajzot. Bocsi hogy ilyen a minősége de a protelból nem tudtam jobban kiszedni.
Sziasztok.
Van egy kisteljesitményű végerősitőm és a tranyó írtozatosan gyorsan melegszik és az nem baj?? A mássik kérdésem peddig az lenne hogy tudnám azt megcsinálni hogy erősebb legyen vagyis hangosabb?
Üdv! Képet tudnál feltenni,hogy miről is lenne szó?
Esetleg mennyi feszültségről megy,hány ohmon..
10W-ról van szó!
Hol van ebben tranzisztor?
Jobb kérdés. Hol van ebben a 10W? (TDA2822 gondolom...) Csatornánként aligha karistolja az 1W ot se.
A hozzászólás módosítva: Jún 26, 2013
1. Nincs ezen nagyon tranzisztor, vagy csak mi nem látjuk.
2. A trafó egyenirányítva van? A puffer még úgy-ahogy látszik. 3. Mekkora feszt ad le a trafód váltóba?
Tranyo = transzformátor
én erre gondoltam
Tranyó és Trafó kb . = Ég és Föld szóval nem mindegy.. A melegedés oka lehet egy kiszáradt kondenzátor,( apuffert érdemes cserélni mert nagyon silány minőségüek ezek) illetve ha továbbra is melegszik akkor a vég adta meg magát vagyis: TDA2822 csere.
Ez egy pc hangszóró szett ez a kis erősitője a két hangszórónak,tudom mert nekem is volt régebben.
Már írták is előttem, hogy kevered a dolgokat. A trafód attól is melegedhet, hogy gagyi, kis méretű a mag és túl van gerjesztve, mert "nagy" teljesítményt akarnak kivenni belőle kis méretben.
A jel transzformátoros leválasztásánál jóval egyszerűbb külön tápot biztosítani! Az üresen futó transzformátor áramfelvétele elhanyagolhatóan kicsi, a PC hangszóban is ment állandóan, csak a DC volt kapcsolva.
Sziasztok!
Lehet nem a megfelelő topicba írok, de hátha! Van egy crown XLS-402- es erősítőm. hibásan került hozzám. Az egyik végtranyó elszált. kicseréltem. Most bekapcsol, de terhelés nélkül is melegszenek a tranzisztorok és a meghajtó tranzisztorok is. (Csak a javitott oldalé) mellékelem a kapcsolási rajzot. Valaki tudna segíteni hogy miért produkálja ezt? Kicseréltem a meghajtó tranzisztorokat is de így is melegszik. Válaszokat előre is köszönöm
Szia! A kapcsolás fix nyugalmiáram beállítású, ebből arra következtetek, hogy valamely válogatás után kerültek bele a tranzisztorok, a cserélt pedig kilóg a sorból.
A végtranzisztorokhoz tartozó emitterellenállásokon eső feszültségből erről meg tudsz győződni. Veszélyes a 200V tápfeszültség! Amatőr szinten nem ajánlott egy ilyen erősítőben kutakodni. Használsz amúgy áramkorlátozót? A rajzon Q8 EB, BC feszültségek el vannak cserélve.
Hello! Tudnál valamit javasolni a problémára, vagy inkább próbálkozzak meg más mélyhang kiemelő áramkörrel?
Köszi!!
Még próbáld meg a C9-et (1nF) a 100µF helyett közvetlen a testre kötni.
A hozzászólás módosítva: Jún 27, 2013
Hát így még rosszabb lett. Ha le is testelem a bemenetet akkor meg pattog a hangszóró.
Azt szeretném kérdezni, hogy beszélhetnénk e pü.-ben mert úgy gyorsabb az információ csere?
Szia Reloop kérdezném hogy az ST panelon van e valami logikája a biztositékok elhelyezésének,úgy értem csak és kizárólag a végeket végi.A múltkori csavaros baleset után gondolkoztam el rajta,ha rendesen van bent a bizti fele annyi halott lett volna a harcmezőn.Nem értem hogy a többi alkatrészt miért nem védi.Vagy csak egy teljes hibás elgondolás volt?
Köszi
Szia! Az a lényege, hogy egyik tápoldal leválása esetén még fennmarad a DC visszacsatolás mivel él a jelerősítő. A védelem aktiválásáig nem megy a hangszóróra a teljes ellentétes tápfeszültség.
Ez nem csavarbeöntés ellen van kitalálva, hanem a reálisan bekövetkezhető túl alacsony impedanciás terhelés - ide értve a rövidzárlatot is - esetére. Számtalan példa van rá.
Értem akkor ne bántsam ezek szerint,persze igazad van a csavar eső csak kirívó példa,de valószinű ebben én vagyok a rekorder
.Köszönöm
A topic indítója (djloui) villáskulcsot dob bele, az se rossz
Igen az se rossz,de az én módszerem jobb mert mindenhová bementek a kicsi 3 anyák csavarok,biztosabb a pusztulás.
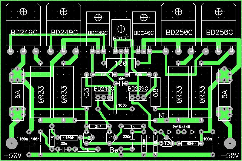
Kérnék egy szívességet átnéznéd e nekem a rajzomat,kicsit bővítettem sokak által utált kapcsolást,ami nekem a mai napig rendesen teszi a dolgát,igaz ezzel Te is hozzájárultál rendesen,de tényleg jó lett nuku zaj gerjedés,semmi csa stabil üzem. Ime Az alkatrész értékeket nem irtam be azok változatlanok kivéve az összes tranzisztor,amik NJW tranyók lesznek,meg MPSA MJE A hozzászólás módosítva: Jún 27, 2013
Így gondoltat?
A hozzászólás módosítva: Jún 27, 2013
R5, C9 eltávolítandó. R6, R7 így is jó, de maradhat 10k is. R9 10k legyen!
Az első IC fázisfordítása nem gond?
|
Bejelentkezés
Hirdetés |






.








