Fórum témák

» Több friss téma
Fórum » Erősítő mindig és mindig
Mielőtt kérdezel, a következő két dolgot ellenőrizd! I. A helyes tápfeszültségek megléte. II. A kimeneten van-e egyenfeszültség. Élesztés.
Lapozás: OK   1354 / 2574
(#) matyusz válasza Buvarruha hozzászólására (») Jún 26, 2013 /
 
A fene vigye el egyetlen kis traffantyú szerűt találtam talán valami mikrofon illesztő lehetett egy régi erősítőben egyik fele 1k ohm körüli a másik fele 100 ohm körüli de nekem már ez is jó lenne de csak 1 db van belőle.
(#) dani9228 válasza dani9228 hozzászólására (») Jún 26, 2013 /
 
Meg lett a bibi. A 3-mas és az 5-ös lábat elfelejtettem rákötni a 100µF-es kondira. Most viszont az érzékenység még mindig megmaradt, könnyen gerjed. Az miatt lehet az enyhe torzítás is?
(#) dani9228 válasza dani9228 hozzászólására (») Jún 26, 2013 /
 
Hello! Felteszem a teljes kapcsolási rajzot. Bocsi hogy ilyen a minősége de a protelból nem tudtam jobban kiszedni.

2.1.JPG
    
(#) hpsamsung8 hozzászólása Jún 26, 2013 /
 
Sziasztok.
Van egy kisteljesitményű végerősitőm és a tranyó írtozatosan gyorsan melegszik és az nem baj??
A mássik kérdésem peddig az lenne hogy tudnám azt megcsinálni hogy erősebb legyen vagyis hangosabb?
(#) Beringer 600 válasza hpsamsung8 hozzászólására (») Jún 26, 2013 /
 
Üdv! Képet tudnál feltenni,hogy miről is lenne szó?
(#) Beringer 600 válasza hpsamsung8 hozzászólására (») Jún 26, 2013 /
 
Esetleg mennyi feszültségről megy,hány ohmon..
(#) hpsamsung8 hozzászólása Jún 26, 2013 /
 
Tessék
(#) hpsamsung8 válasza Beringer 600 hozzászólására (») Jún 26, 2013 /
 
10W-ról van szó!
(#) ladislave válasza hpsamsung8 hozzászólására (») Jún 26, 2013 /
 
Hol van ebben tranzisztor?
(#) matyusz válasza ladislave hozzászólására (») Jún 26, 2013 /
 
Jobb kérdés. Hol van ebben a 10W? (TDA2822 gondolom...) Csatornánként aligha karistolja az 1W ot se.
A hozzászólás módosítva: Jún 26, 2013
(#) matyusz válasza hpsamsung8 hozzászólására (») Jún 26, 2013 /
 
1. Nincs ezen nagyon tranzisztor, vagy csak mi nem látjuk.
2. A trafó egyenirányítva van? A puffer még úgy-ahogy látszik.
3. Mekkora feszt ad le a trafód váltóba?
(#) hpsamsung8 válasza matyusz hozzászólására (») Jún 26, 2013 /
 
Tranyo = transzformátor
én erre gondoltam
(#) mindenes válasza hpsamsung8 hozzászólására (») Jún 26, 2013 /
 
Tranyó és Trafó kb . = Ég és Föld szóval nem mindegy.. A melegedés oka lehet egy kiszáradt kondenzátor,( apuffert érdemes cserélni mert nagyon silány minőségüek ezek) illetve ha továbbra is melegszik akkor a vég adta meg magát vagyis: TDA2822 csere.
(#) Beringer 600 hozzászólása Jún 26, 2013 /
 
Ez egy pc hangszóró szett ez a kis erősitője a két hangszórónak,tudom mert nekem is volt régebben.
(#) matyusz válasza hpsamsung8 hozzászólására (») Jún 26, 2013 / 1
 
Már írták is előttem, hogy kevered a dolgokat. A trafód attól is melegedhet, hogy gagyi, kis méretű a mag és túl van gerjesztve, mert "nagy" teljesítményt akarnak kivenni belőle kis méretben.
(#) reloop válasza matyusz hozzászólására (») Jún 26, 2013 /
 
A jel transzformátoros leválasztásánál jóval egyszerűbb külön tápot biztosítani! Az üresen futó transzformátor áramfelvétele elhanyagolhatóan kicsi, a PC hangszóban is ment állandóan, csak a DC volt kapcsolva.
(#) szaka hozzászólása Jún 26, 2013 /
 
Sziasztok!
Lehet nem a megfelelő topicba írok, de hátha!

Van egy crown XLS-402- es erősítőm. hibásan került hozzám. Az egyik végtranyó elszált. kicseréltem.
Most bekapcsol, de terhelés nélkül is melegszenek a tranzisztorok és a meghajtó tranzisztorok is. (Csak a javitott oldalé)
mellékelem a kapcsolási rajzot.

Valaki tudna segíteni hogy miért produkálja ezt?

Kicseréltem a meghajtó tranzisztorokat is de így is melegszik.
Válaszokat előre is köszönöm
(#) reloop válasza szaka hozzászólására (») Jún 26, 2013 /
 
Szia! A kapcsolás fix nyugalmiáram beállítású, ebből arra következtetek, hogy valamely válogatás után kerültek bele a tranzisztorok, a cserélt pedig kilóg a sorból.
A végtranzisztorokhoz tartozó emitterellenállásokon eső feszültségből erről meg tudsz győződni.
Veszélyes a 200V tápfeszültség! Amatőr szinten nem ajánlott egy ilyen erősítőben kutakodni. Használsz amúgy áramkorlátozót?
A rajzon Q8 EB, BC feszültségek el vannak cserélve.
(#) dani9228 válasza reloop hozzászólására (») Jún 27, 2013 /
 
Hello! Tudnál valamit javasolni a problémára, vagy inkább próbálkozzak meg más mélyhang kiemelő áramkörrel?
Köszi!!
(#) reloop válasza dani9228 hozzászólására (») Jún 27, 2013 /
 
Még próbáld meg a C9-et (1nF) a 100µF helyett közvetlen a testre kötni.
A hozzászólás módosítva: Jún 27, 2013
(#) dani9228 válasza reloop hozzászólására (») Jún 27, 2013 /
 
Hát így még rosszabb lett. Ha le is testelem a bemenetet akkor meg pattog a hangszóró.
(#) dani9228 válasza dani9228 hozzászólására (») Jún 27, 2013 /
 
Azt szeretném kérdezni, hogy beszélhetnénk e pü.-ben mert úgy gyorsabb az információ csere?
(#) blasz hozzászólása Jún 27, 2013 /
 
Szia Reloop kérdezném hogy az ST panelon van e valami logikája a biztositékok elhelyezésének,úgy értem csak és kizárólag a végeket végi.A múltkori csavaros baleset után gondolkoztam el rajta,ha rendesen van bent a bizti fele annyi halott lett volna a harcmezőn.Nem értem hogy a többi alkatrészt miért nem védi.Vagy csak egy teljes hibás elgondolás volt?
Köszi
(#) reloop válasza blasz hozzászólására (») Jún 27, 2013 /
 
Szia! Az a lényege, hogy egyik tápoldal leválása esetén még fennmarad a DC visszacsatolás mivel él a jelerősítő. A védelem aktiválásáig nem megy a hangszóróra a teljes ellentétes tápfeszültség.
Ez nem csavarbeöntés ellen van kitalálva, hanem a reálisan bekövetkezhető túl alacsony impedanciás terhelés - ide értve a rövidzárlatot is - esetére.
Számtalan példa van rá.
(#) blasz válasza reloop hozzászólására (») Jún 27, 2013 /
 
Értem akkor ne bántsam ezek szerint,persze igazad van a csavar eső csak kirívó példa,de valószinű ebben én vagyok a rekorder.
Köszönöm
(#) reloop válasza blasz hozzászólására (») Jún 27, 2013 /
 
A topic indítója (djloui) villáskulcsot dob bele, az se rossz
(#) blasz válasza reloop hozzászólására (») Jún 27, 2013 /
 
Igen az se rossz,de az én módszerem jobb mert mindenhová bementek a kicsi 3 anyák csavarok,biztosabb a pusztulás.
Kérnék egy szívességet átnéznéd e nekem a rajzomat,kicsit bővítettem sokak által utált kapcsolást,ami nekem a mai napig rendesen teszi a dolgát,igaz ezzel Te is hozzájárultál rendesen,de tényleg jó lett nuku zaj gerjedés,semmi csa stabil üzem.
Ime
Az alkatrész értékeket nem irtam be azok változatlanok kivéve az összes tranzisztor,amik NJW tranyók lesznek,meg MPSA MJE
A hozzászólás módosítva: Jún 27, 2013
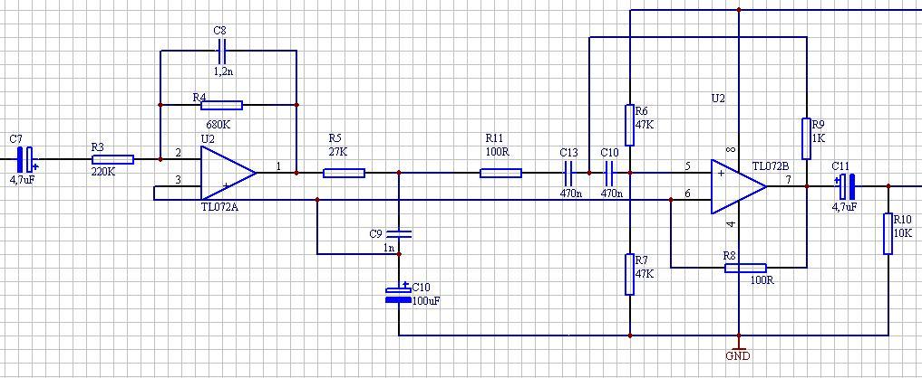
(#) dani9228 hozzászólása Jún 27, 2013 /
 
Így gondoltat?
A hozzászólás módosítva: Jún 27, 2013

sub1.JPG
    
(#) reloop válasza dani9228 hozzászólására (») Jún 27, 2013 /
 
R5, C9 eltávolítandó. R6, R7 így is jó, de maradhat 10k is. R9 10k legyen!
(#) dani9228 válasza reloop hozzászólására (») Jún 27, 2013 /
 
Az első IC fázisfordítása nem gond?

sub2.JPG
    
Következő: »»   1354 / 2574
Bejelentkezés

Belépés

Hirdetés
XDT.hu
Az oldalon sütiket használunk a helyes működéshez. Bővebb információt az adatvédelmi szabályzatban olvashatsz. Megértettem