Fórum témák
» Több friss téma |
Fórum » Indukciós hevítő készítése
Idézet: „1kW villamos energiából, ha csak 1001 W fűtési energiát is előtudsz állítani segédberendezések nélkül akkor te tudsz valamit....” Hőszivattyú? Idézet: „Hőszivattyú?” Igen. De mint írtam: Idézet: „...segédberendezések nélkül..” Lehet jobb lett volna a segédenergia szó.
Üdv!
Érdekelne egy indukciós hevítő kapcsolás, ami működik is, es megvannak hozzá az értékek. Tudna valaki segíteni benne? Az ilyet miért nem teszitek cikkekbe, hogy valaki el kezdhesse? ![]() Valaki aki épített már ilyen készüléket, kérem adjon kapcsolást értékekkel, hogy lehetőség legyen kipróbálni!ű Köszönöm!
Ha vissza olvasol mindent megtalálsz,kapcsolási rajzot stb.,A Primi 9 féle hevítő működik,ki van próbálva.
Sziasztok!
Csőhajlításhoz szeretnék építeni egy induktív hevítőt,nagy vonalakba 1/2"-os csövekről lenne szó. Mi a véleményetek működhet a dolog,kb milyen felmelegítési idővel lehetne számolni?
Sziasztok
Építenem kell egy indukciós hevítőt, de sosem csináltam még ilyet. A szükséges behatolási mélységhez 4kHz-s kellene és kb 500W. Egyáltalán lehet-e kivitelezni egy ilyet? Az induláshoz kérnék segítséget, hogyan érdemes ezt megcsinálni, feszültség generátorost, vagy áramgenerátorost, esetleg trafóval, vagy hangolt körrel? Sajnos teljesen járatlan vagyok a témában. Előre is köszönöm a segítséget.
Üdvözlet
Régóta olvasom a fórumot, igyhát gondoltam összedobok én is egy hevitőt. Az alapja egy 2kw -os kapcsitáp, túláram védelemmel. Kiváncsi lennék vajon teljesitmény szempontjából megközeliti-e "pimi9" féle hevitőt?
Üdv.
Primi 9-féle hevítő,kb. 20s alatt hevít fel ,egy tömör fi 18 mm-es vas rudat (nálam).
Nálam kb 20s alatt csak fi 12 es vasat melegit fel... az a probléma hogy minnél nagyobb darabot teszek bele, annál kevesebb az áramfelvétel... ez mitől lehet? az inverter frekije a rezgőkör frekije felett van, szoval kicsit elvan hangolva a mukatekercs rezonancia frekvenciájához képest. gyanakszom hogy a fojtótekercsel van valami probléma (nálam 40uH)
A fojtó ha jól emlékszek a Primi9-nél 20uH.Én hagyományos trafóról hajtottam meg,50 Voltról,mivel 200V feteket használtam,és max 30A -ig mert ennyit bírnak a fetek.Te milyen kapcsolásból építkeztél?
A fojtó aktiv része a rezgökörnek, elég komplikáltan működnek LCLR rezgőkörök én is most tanulmányozgatom őket. Én nem önrezgő invertert használok, és ebböl van a problémám ... kapcsolásban sztem semmi extra nincs (előnyben aki már épitett kapcsolóüzemű tápot) a kapcsolás kb megegyezik a linkelt ábrával, a Mosfetek vezérlését én nem igy oldottam meg és SG3524 ic használtam, áramváltó trafóval történik a visszacsatolás valamint nem keménykapcsoló üzemben használom hanem a trafoval sorban van egy kondi ami a trafó szürási induktivitásával fog rezonálni. Valamint az IRFP460-as fetek freewheel diódáit kimélendő kaptak 1 MUR4100 diódát és egy 2nf +40ohmos fémréteg ellenállást szűrésnek.
Anno én is utána olvasgattam ,melyiket éri meg megépíteni, ezért maradtam ennél az önrezgő kapcsolásnál.
Szerintetek ez a fojtó vagy ilyen jó ebbe a kapcsolásba?: http://spark2.uw.hu/induction_heater_simpl_bridge_v02.html
Csak azért kérdezem, mert nem egy szál drótós, hanem olyan több sodort. Köszi!
Szia!
Nagyon jó lesz, sőt jobb, mint az egyszálas megoldás.
Én 100 uH 10A-os tekercseket vettem a RET-nél, egy drótból áll a tekercs, és 30-40A-t engedtem át rajtuk. Forróak lettek, de nem füstöltek, jól bírták.
Üdv mindenkinek, És előre is bocsánat ha nem jó helyen járok!!!!
Találtam egy videót, és az lenne a kérdésem itthon milyen néven futhat ez, illetve esetleg meg lehetne építeni, vagy valami alternatívája lehet? Főképpen a megépítése, működése érdekelne, de tudom nem mindig lehet ilyet kivitelezni. Szóval ez lenne a link: Mágneses indukciós
Szia!
Műanyagok hevítésére a dielektromos melegítés elvét használják.
Szia!!
Köszönöm a hozzászólást, akkor az egyik kérdésemre meg is van a válasz, találtam pár dolgot róla! Illetve amire használnám, az az ablakkiszedés, csavarlazítás.... szinte hasonló dolgok mind amit a videóban látszik. Végül is az elvi része érdekelne, meg persze a megépítése, ha össze lehet hozni! Sajna néztem külföldi honlapokon, és elég húzós árban van.
Üdv mindenki!
Egy indukciós kazánt miből lehetne legegyszerűbben felépíteni? Vásárolok 1,5kw-os indukciós főzőlapot, ezek réztekercsben vezetett vízet melegítenek. Bejönne még a rendszerbe egy termosztát. Mi kell a működéshez még? Kapcsolási rajzot készítene valaki nekem? Várom a részleteket és a segítséget! Tamás Bence
Sziasztok szeretném segítségeteket kérni én szeretnék utánépiteni egy indukciós hevítőt amiben kb 30mm acél rudat akarok hevíteni ehhez szeretnék kérni egy kapcsolási rajzot esetleg nyáktervet ha van valakinek nem vágom ezt a témát ezért kérem segítségeteket! Előre is köszönöm !!
Üdv.
Pimi 9 -féle,kapcsolás biztos működőképes,nyákot sem kell tervezned hozzá,képek közt megvan a kapcsolás,meg a megépítettről tettem fel képeket is.
Azért ettől sokkal olcsóbb, és megbízhatóbb a sima boyler fűtőbetét, én azzal csinálnék melegvizet ...
Sziasztok
Kísérletezgetek ![]() Most egy ilyen malőrt követtem el (lásd kép). És a hatásfok növekedett (igaz csak 1-2%-al), a ferritmag és a fFET-tek sem melegszenek, és az egész áramkör optimizálható a terhelésre! Vélemény? A hozzászólás módosítva: Nov 29, 2013
Üdv.
Esetleg ezt az orosz verziót valaki nem építette meg véletlen??Végig olvastam a topicot és ez "viszonylag egyszerűnek" tűnik.Bővebben: Link
Üdv
Akkor érdemes belefogni a megépítésébe,ez egy kicsit megnyugtat.Már utána néztem az alkatrészek viszonylag olcsón beszerezhetőek.Remélem ezekkel az ic-kel is jól működik amiket ők raktak bele.
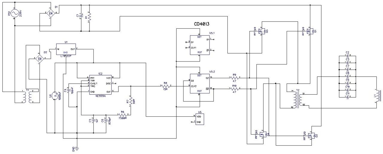
Sziasztok!
Szeretnék építeni én is egy hevítőt és arra gondoltam, hogy azokkal az alkatrészekkel amik itthon vannak megpróbálnám. Nem kell, hogy nagy teljesítményű legyen, mert padlófűtéshez lesz egy kis szobába. Legyetek szívesek egy pillantást vetni az ötletemre.
Ez egy teljesen működőképtelen kapcsolás.
Kétségtelen a Fet-ek felrobbantak. A FLIP-FLOP sajnos néha egymásra nyitotta őket. Gondoltam majd így csinálok invertert, de maradok a FET drivernél. Azért köszi.
|
Bejelentkezés
Hirdetés |

















