Fórum témák
» Több friss téma |
Udv!
Van egy 2,5 W , 8V, 310 mA termelo napelemem es egy AA elemekbol allo 700mAh , 7.2V telepem ami egy RC autot taplal. Hogyan tudnam az emlitett telepre kotni a napelemet ugy, hogy kozben az auto ellatasat se bontsam meg?
Szia!
Az izzítás csak beinduláskor kell, sem alapjáraton, sem később. A motornak nem szabad leállnia. Egyébként egy egyszerű step/down átalakító kell neked talán alkalmas lehet egy MC34063A -as IC egy tranzisztorral kiegészítve. Létezik itt egy ilyen topic is.. üdv.Foxi
Szerintem már nem aktuális. Fél éve kérdezte
Sziasztok!
Olyan problémám lenne hogy a nemrég vásárolt Kis RC autóm elektronikája gallyra ment elszállt benne az egyik IC, sajnos típusjelzés sincs rajta, 27 Mhz-s távírányító van hozzá sima egyzerű két csatornás. Kérdésem a következő lehet-e beszerezni valahonnan kész elektronikát az autóba, ha igen hol és milyen összegért nagyjából illetve jó lesz e a régi távírányítóhoz vagy egyáltalán megoldható-e így a probléma? nem vagyok nagyon hozzáértő a témában de ahogy néztem a normál elektronikák nagyjábol egy szisztémára épülnek. amugy az autó egyszerű 5000 Ftos autó volt de sajnálnám nagyon mert kipróbálni sem tudtam még :S Köszönöm előer is a segítséget A hozzászólás módosítva: Aug 13, 2013
Szerintem mielőtt nekiesel, inkább próbáld meg a garanciát érvényesíteni rajta! Gondolom nem évekig állt a szekrényben, ha már nem tudtad kipróbálni sem!
Ha belsőt akarsz cserélni, akkor inkább távirányítóstul tedd, és akkor csak az elemtartót meg a motorokat kell polaritáshelyesen átforrasztani, és menni fog. Ilyet én is csináltam már. Idegen távirányítóval a "nem vagyok nagyon hozzáértő a témában" passzus miatt nem sok esélyt látok a sikerre. Lehet hogy más a kódolása, lehet hogy más a frekvenciája, sok akármi is lehet. Persze ha a tanulás a cél, akkor természetesen meg lehet csinálni! Kis utánajárás, kis műszerpark feljavítás, és akár még jó is lehet!
Köszönöm, az autót használtan vettem aztán sajnos meg is adta magát. Nem ragaszkodnék feltétlen a távirányítójához, nyilván biztosabb a másik elektronika sajátja, csak nem tudom honnan szerezhetnék egy donor autót
![]() Zombe3y
Üdv ezt egy rc autóból szedtem ki és az lenne a kérdésem hogy azok a 104-es kondenzátorok mire szolgálnak Köszönöm a válszokat.
Kommutátoros motoroknál a kefe szikrázás RF zavarokat okoz. Ennek a megszüntetésére, de legalább elviselhető szintre csökkentésre használják ezt a kondenzátort.
Szia!
Azok a 104-es kondenzátorok, 100nF-os kerámiakondik, segítségükkel csökken a kefék szikrázása, és az éterbe juttatott zaj is.
Üdv
Az lenne a kérdésem, hogy egy rc autónak a gyorsaságát nem e lehetne valahogy felgyorsítani hogy ne kelljen a motort kicserélni ?
Hali!
A motor feszültségét kell megemelni, de a működtető elektronikáét nem! Ha ez megvalósítható akkor semmi akadálya.
Növeld meg a telepfeszültséget max. 20 %-al, de a vevő rf. rész tápfeszültségét stabilizáld
a korábbi értékre. A motor hídáramkör végtranzisztorokat a megnövekvő motoráram miatt valószínű cserélni kell nagyobb áramúra.
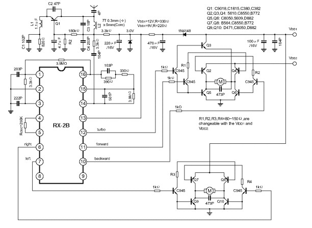
Őszintén nem nagyon igazodok ki rajta
Bal alsó sarok az RF rész a tekerccsel, jobb oldalon a sok fekete tokozású alkatrészek
tranzisztorok, hídáramkör kapcsolásban a menet és kormánymotor részére. Valahogy így Próbáld meg visszafejteni az áramkörödet és felvenni a kapcsolási rajzot. A hozzászólás módosítva: Aug 23, 2013
Kb. nekem is ilyen a kapcsolás de a táp 6db. 1,5V-os AA elem és több helyről is le van szedve a feszültség és nem nagyon tudom hogy minek
. Amúgy a te kapcsolási rajzodon melyik tranzistorokat kellene kicserélni ?
Zsák utca az egész, vegyél rendes szabályzót esetleg brushless motort, 2.4 GHz rádiót meg egy LiPo akkut persze ehhez már töltő is kell, sajnos a feszültségemelés nem járható út, ha kicsivel több nem látványos, ha sok akkor csak a motor melegszik vagy leég.
Tudom pénzbe kerül de a szabványos cuccot rendes autó modellbe is belerakhatod.
A menetmotor VDD2 feszültségről jár, itt is meg van osztva a telepfeszültség.
VDD1 a leosztott feszültség erről megy az RF rész és a kormánymotor. Van TURBO fokozat amikor a menetmotor VDD2 feszültséghez hozzáadódik a VDD1 feszültség. A menetmotor cserélendő tranzisztorai Q2 Q4 Q5 Q6. A kormánymotor tranzisztorait nem kell cserélni.
Hello!
Vettem 1 rc nitromotoros autót.A távirányító kb 5 méterig rendesen működik.Ennél a kocsinál ez nagyon kevés.Mi lehet ennek az oka? A távirányító:acoms AW-27MK III A távirányítón van egy műszer amin az akku 80-on áll (gondolom ez %). Mi lehet a gond? Válaszaitokat előre is köszönöm! A hozzászólás módosítva: Okt 14, 2013
Szaztok. Összeraktam a mellékelt kapcsolásban lévő alsó H hídat, azt szeretném kérdezni, miért van az, ha ráadom a tápot, valamelyik oldalát vezérlem, a motor mind2 oldalán a földhöz képest 12 V-ot mérek?
Üdv
Több ok is lehet, ha az akkufeszültségek rendben vannak, akkor lehet csökkent adóteljesítmény vagy vevőoldalon érzékenységcsökkenés a bemeneti fokozatokban.
Szia! Legvalószínűbb, hogy elkötöttél valamit! Ezt ellenőrízted?
A vevő érzékenységcsökkenésével lehet valamit kezdeni? Vagy már ne foglalkozzak ezzel a 27 MHz-s technológiával?
Ez nem kifejezetten frekvencia függő technológia. Elvileg bármely frekvencián lehet ugyanezt a technológiát használni, és használják is. De sokkal érdemesebb más technológiát használni, csakhát az jóval drágább is.
Ahogy gerenk mondja, több oka is lehet, ennek kivizsgálása szakértelmet, és némi műszerezettséget igényel. A vevő érzékenység csökkenésével lehet kezdeni valamit, mert ez azt jelenti, hogy a vevő jó, csak el van hangolódva. Csakhogy egyáltalán nem biztos, hogy ez a baj. Ellenőrizd a tápfeszültségeket. Egy vizsgálatot mindig ezzel kezdünk. A hozzászólás módosítva: Okt 15, 2013
Mint pucuka írja szerintem is megfelelő műszerezettség nélkül, GDO, az adott frekvenciára
hangolható jelgenerátor esetleg széles sávú oszcilloszkóp nélkül, és rádiófrekvenciás készülékek javításának, beállításának készítésének gyakorlati tapasztalata hiányában a feladat nagyon nehéz.
Adó ellenőrzésére alkalmas egyszerű műszer áll egy mutatós 50-100 mikroamper végkitérésű
pl. magnó műszer amelynek sarkait átkötöd egy germánium diódával /AA116-117, OA1160, OA1161 lényeg üvegtokos tűs dióda GE kristállyal/ katód legyen a műszer pozitív sarkán. Ide forrassz egy rövid huzaldarabot mint antenna. Ha az adó működik az antennájához közelítve műszered a mutatója kilendül. Vevőd rf. részét is ellenőrízheted, működő 27 MHz-es adó jelét egy érzékeny /10-20 mV / hangerősítőt a dekódoló fokozat bemenetére kapcsolva hallhatóvá teheted ill. az adó hatótávolságát is ellenőrízheted. A hozzászólás módosítva: Okt 17, 2013
Üdv!
Nem tudom volt-e már róla szó korábban, de lehet-e olyat csinálni hogy adott egy rc auto, 7.2v-ról működik az elektronika, de a motor gyárilag 12v-ot bír. De nem tehetek hozzá +tápot mert a szabályzót kisüti. A kérdésem az lenne hogy hogyan tudok a motornak több áramot adni anélkül hogy kisütném a szabályzót. A segítséget előre is köszönöm! |
Bejelentkezés
Hirdetés |








. Amúgy a te kapcsolási rajzodon melyik tranzistorokat kellene kicserélni ? 






