Fórum témák
» Több friss téma |
Mellékeljük a másfél Megabájtos képeket kérem szépen.
Digitális kamerával készített képeket nagyon jól fel lehet dolgozni kis aranyos programokkal, és 1/10 akkor lesz. Nem reklám, de van sok freeware, ImgResize, Picture resizer ... Lecsökkentettem a méretét!
És egy ilyen dvd lézerrel mire lehet gravírozni ? Mennyi idő mire beéget egy pontot ?
Deguss!! Bocs igazad van, amugy ez is lett már sokat, de majd legközelebb akkor mégjobban leveszem !! Azért hagytam meg, hogy kinagyitva meg tudják nézni a fórumtársak a motort, mert én nem tudtam eldönteni, hátha ők igen ...
lidi: elég jól ... persze függ a diódától, a meghajtó áramkörtöl, plussz az anyagtól is amire gravírozni akarsz .. én majd több diódát használok! De ha gondolod, akor itt egy kis izelitő abból, mire képes nálam egy darab dióda, először egy sima szigszalagot éget át, másodjára pedig egy gyufát gyujt meg! ![]() Bocs a linkek miatt, hogy igy nyomtam be, de siettem ... test.avi test2.avi
Semmi személyes unszimpátia, de ha már volt időd odaírni az a mondatot, hogy siettél, annyi erővel rányomhattál volna arra az URL gomra is. Így nem nyomná szét az oldalt a hozzászólásod, és a többieknek is csak kattintani kéne.
Javítottalak megint!
OK, legközelebb nem lesz ilyen!
Hello durkonorbi!
Milyen típusból bontottad a diódát? Publikus a meghajtó áramkör rajza?
MIvel ez itt ez kissé off (talán a marófejként el lehet sütni a lézert és a hozzá tartozó áramkört, ezért leirom, de ha érdekel, akkor a "DVD-olvasóból lézer?" címú topikban olvasgass és kérdezz a dolgok után!
![]() Peszre, természetesen az áramkör publikus, sőt ... az lm317-esen alapul. Ha megnézed az adatlapját, akkor a példaáramkörök között találsz majd egy voltage regulatort (1,2-25V, talán az első oldalon), meg egy current regulatort (az lejjebb van valahol, és egy 5W-os 1k-os potit tettem bele) .... 12V bemegy az áramgenerátorba, után onnan a szabályozott áram megy a feszszabályzóba... a potikkal állítható a diódára jutó áram/fesz ... - ha esetleg nem találod akkor irj, elküldöm .. a diódát pedig egy dual layeres, 16X-os GWA-4146B -ből bontottam ...
Valóban, ez léptetőmotor, azért kérdeztem, mert amit mostanában szedek szét, azokban egy közönséges DC motor mozgatja a fejet, nagyjából, a fejen lévő mechanika ezt finomítja még, a visszacsatolás pedig a lemezről érkezik. A lézered mit művel egy nyáklemezzel???
A lézerről ment privát üzenet, a motort illetően: ma megnézem, hogy pontosan milyen ... néztem, hátha ki lehetne termelni a nyákról a vezérlőjét, de full smd ..
reménytelen ...
Igen, valószínű, hogy a vezérlő erősen integrált és az is, hogy a motor bipoláris. Ehhez bőven lehet vezérléseket találni: Google: step dir controller. Addig is: 5V, pár száz mA-rel megforgathatod
Ja, ahogy néztem ez valóban egy kis bipoláris moci ... megforgatni nem tudom, mert nagyon piciket fordul , épen csak rándul ...
![]() Valami olyan egyszerű vezérlő kéne nekem, ami nem feltétlen step dir-es, hanem amivel lehet közvetlen pl. LPT portról is vezérelni opton keresztül ... ugy tudom, ehhez vannak is irva egyszerű progik ... én magam nem tudom bele mernék-e vágni egy step -dir es vezérlő megépítésébe... mennyire lenne vajon bonyolult ... ? az a baj, hogy nemigen tudom, pontosan hogy keressek rá ....
hmmm . ez nem tünik rossznak, és valóban nem tünik bonyolultnak sem ... közben keresgéltem is egy kicsit ... ez nem ugyanaz, vagy hasonló legalábbis? Csak itt még van egy csomó minden más is, amit nem látok át miért is kell ide ... tudsz ebben segíteni ?
Rákereni úgy kell, hogy beírod a keresőbe a rá jellemző szavakat, úgy, mint: "bipolar", "steppermotor" "controller", "driver" (
)... Majd egy ilyet kellene építened. Szoftveresen, ha az LPT portot "megerősíted" elérhető a bipoláris vezérlés ha hét kimenet polaritását (logikai szintjét) cserélgeted. De ezt még nem próbáltam, a tisztességes megoldás a meghajtó IC, vagy a legkevesebb 8 tranzisztorból készített híd pár.
Köszi a jó tanácsokat!
Rákerestem, de mivel pontosan nem tudom, hogy mi a különbség egyes vezérlő IC-k között, ezért addig eljutottam, hogy megtaláltam (és az előző hozzászólásomba már be is linkeltem ) a rajzot amit linkeltél te is meg még pár másikat is ... de hogy abból mi kellene nekem, azt nem tudom pontosan, de igy hogy Te is ezt linkelted be, és Lucifer is valami hasonlót, ezért gyanítom, akkor bizos ez lesz a nyerő! És akkor ez (illetve kettő ilyen) használható lesz a Luciferáltal javasolt EMC2-vel? Illetve itt irtad Lucifer, hogy ez egy script-el, stb használható, és látom a linuxos linket is... a gondom csak az, hogy az össz linuxos ismeretem egy pár knoppix-ra kooorlátozódik, aminek grafikus win-szerű kinézete van ... boldogulok majd vajon vele, vagy inkább keressek valami win-eset?
Nem úszod meg az elektronikát, mert minimum egy (8) portmeghajtó kütyüt meg kell építeni. De ez csak az unipoláris motorra jó. (S még sok-sok érdekes kisérletre!!!) Ezzel meg tudod ismerni az alapokat, ha bányászol valahonnan egy unipoláris (5vezetékes) motort. Erre jöhet a rajzon lévő FET-es híd, s már viszi is a motorodat!
ez egy szép gyűjtemény
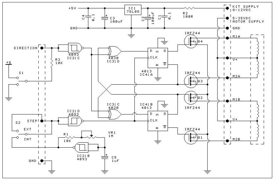
Látom ti is megtaláltátok a kedvenc rajzomat. Az én képemen nem látszik a végfok, mivel ez unipoláris vezérléshez van.
Megnéztem az EMC 2.1 óta van beépített képolvasó benne. http://linuxcnc.org/docs/2.1/html/gui/image-to-gcode/index.html Én meg még szórakozok itt a paranccsorral. ![]() Azt, hogy hozzá tudsz e szokni az majd elválik. Le tudod szedni Ubuntus livecd-stől, és tudsz rajta gyakorlatozni.
Hello
Megakarom tudni hogy a Mach3 hogy vezérli a motorvezérlőt mivel csak akor tudok mérni ha nincs a számítógépre kötve(mert még nincs is), de ekkor nem lehet RESET gombot benyomni. Ez lenne a kérdés hogy lehet szimulálni hogy a motorvrzérlőt kákötöttem a számítógépre, hogy a reset gomb ne villogjon ? Hálaszt előre köszönöm
Unipoláris motorral nem akarok vesződni nagyon, mert ebben bipoláris van .. ez elméleti dolgokat már ismerem, inkább az eletronikai részével lesz nehezebb (nyáktervezés, elkészítés) de azt is megoldom majd valahogy!
Mégegyszer köszi a segítségeteket, megveszem az alkatrészeket, aztán jelentkezem!
Medve!! És mindenki!! Nagyon jó a gyűjtemény, amit Medve belinkelt pár hozzászólással ezelőtt!!! Akinek kell valami nézze meg, nagyon sok cucc van rajta!!!
Van ez a kapcsolás, és ezen az irlml - kezdetű fetek ... ilyeneket hol lehet kapni, esetleg mivel lehet kiváltani, ami elterjedt? stepper controller
Valamint jól látom, hogy a kapcsoláson jelölt 4030 (U1 A->D)és 4027(U2 A->B) az összesen 2 db IC?
Köszönöm, megtaláltam!
Nem kell szimulálni a motorvezérlőt, ha jól tudom a Mach-nak mennie kell anélkül is. Nézd át a beállításait, lehet hogy a port valamelyik bitje E-stopnak van definiálva ezért nem tudod resetelni.
Nincs semmi különleges ezekben a FET-ekben, lényeg, hogy teljesen kinyissanak az alkalmazott tápfeszültségen.
Igen, ez összesen 2 IC. J-K helyett D-tárolóval is meg lehet valósítani...
" J-K helyett D-tárolóval " És ez miben más ? - bocs tényleg amatőrként kell, hogy rám tekintsetek!
Jobb-e valamivel, vagy mi a fő különbség? Mert az alaprajzot már elég jól megértettem, átláttam, de ha érdemes, akkor a másikat is áttanulmányozom, megnézegetem ... Tudnál esetleg egy-két "vidéki szaküzletben" is beszerezhető ilyen jellegű FET-t mondani nekem? Uis, a baj az, hogy itt felénk, én nem tudom, mi lenne jó, a boltos még annyira se mint én.... illetve ott ő nem "a boltos", hanem csak eladó ...
ja, most nézem, ez a D tárolós, ez unipoláris, ugye? Az nekem nem jó ...
D-és J-K között itt nincs különbség, a végeredmény ugyanaz, csak szerintem népszerűbb egy D-tároló mint egy J-K.
A bolttal kapcsolatban értelmetlen dolog lenne találgatni, hogy mi van készleten, egyszerűbb, ha Ő mondja meg, hogy milyen FET-et tart. Az, hogy már ez is probléma, hát az már nagy gáz!! Áruismeret ugye! Fontos tantárgy! Oké, ez épp nem tanítják, de akinek ilyen boltja van, az tudja már, hogy mi van a fiókban és ne csak a tipusszámát. A kapcsi unipoláris, ezért olyan meghajtó fokozatot kell rátenni, amilyet az első kapcsolásnál alkalmaztak.
Értem, ok, igy már világos ...
![]() No igen a bolt .... de agáz ráadásul az, hogy kettő van összesen a városban, és mindkettő ilyen ... az egyikben a bácsi azt legalább tudja, hogy mi mire való ... de a másikban a néni (pedig ott vannak olcson cuccok, és sokféle) válasza, ha kérdezek valamit: nem vagyok én műszerész ... Ok, akkor majd bepróbálkozok a drágább boltban, hátha ott nagyobb szerencsével járok ... mik azok a fő infok, ami alapján kérnem kell, hogy tudja nagyjából mit akarok? (azontúl, hogy kb. 20V-os P, vagy N tipusu ... )Amugy nincs valami olyan adatbázis a neten, mint a boltokban az a vastag könyv, amiben benne van az alkatrész, meg az, hogy mivel lehet kiváltani?!
Lehet, hogy hülyeség, de ide a létező összes FET legalább felét fel lehetne sorolni, pláne úgy, hogy nem ismerjük a kapcsolt áramerősséget és feszültséget. De kezdd a boltban úgy, hogy IRF XXX? vagy IRL XXX? Nagy valószínűséggel FET lesz.
ok !
|
Bejelentkezés
Hirdetés |




persze függ a diódától, a meghajtó áramkörtöl, plussz az anyagtól is amire gravírozni akarsz .. én majd több diódát használok! De ha gondolod, akor itt egy kis izelitő abból, mire képes nálam egy darab dióda, először egy sima szigszalagot éget át, másodjára pedig egy gyufát gyujt meg!
reménytelen ...


)... Majd egy
Rákerestem, de mivel pontosan nem tudom, hogy mi a különbség egyes vezérlő IC-k között, ezért addig eljutottam, hogy megtaláltam (és az előző hozzászólásomba már be is linkeltem
) a rajzot amit linkeltél te is meg még pár másikat is ... de hogy abból mi kellene nekem, azt nem tudom pontosan, de igy hogy Te is ezt linkelted be, és Lucifer is valami hasonlót, ezért gyanítom, akkor bizos ez lesz a nyerő!




