Fórum témák
» Több friss téma |
Fórum » Labortápegység készítése
4-es, vagy inkább 5-ös profilt kéne szerezned. Több, mint 300 W-ot akarsz elfűteni!
Ha nem szeretnel elektromos kontaktot a ket egyseg kozott, akkor mehet.
Kulonben Indian telefon lehet beloluk.
Mit értesz újabb alatt? Beszúrnál egy linket nekem?
Lehet nagyon elvetemült hülye ötlet de megkérdezem.
Ha az asszimetrikus 48V-ot átalakítom Szimetrikussá. Az egyik oldal kapja a +48V-ot és a 0 pontot A másik oldal kapja a 0 pontot és a -48V-ot. ez a "nem létező" nulla pont nem megfelelő elválasztás? A hozzászólás módosítva: Dec 25, 2013
Ez így csak egyutas (dupla puffer kell), és még így sem független. A segédfeszültségekből is külön kell a két tápegységhez.
Egy labortáp költséges szerkezet, de kimagaslóan értékes darabja lehet az amatőr fegyvertárnak. Semmiképpen sem célszerű már az elején kötöttségekkel indítani. Jól kell felmérni az igényeidet és a lehetőségeidet, és ez alapján tápot választani. De bármilyet is választasz, ahhoz gyártasd le az ideális trafót. Persze ez kiadást jelent, na de annyi mindenre költünk fölöslegesen.
Rendben köszönöm.
Kijelzőnek a te álltalad tervezettet tenném. Csak az a kérdés ,hogy az Rx1-Rx2a, Rx2b mekkora értékű?
Az akárhány V-os digitális alapműszer cimu rajzol kiderul az is.
Avagy te magad is kiszamolhatod egy kis segitseggel A hozzászólás módosítva: Dec 26, 2013
Bocsanat, de osszekevertem a sergitsegeket.
A muszerosztok kisztamolasahoz ez a kis Alkoto-s esszé segit. Az elozo hsz "Pioneer tervei alapján készült, és v2.7.2 verziószámon emlegetett labor-tápegységnél, adott határadatok beállításához szükséges alkatrész értékek meghatározása."-ra szolgal.
Tényleg jó ez az Alkotós műszer, de én rendeltem az e-bayről, 20%-ba kerül, s nem kell dobozolni sem.
![]() Nem azt mondom ne csináld meg, hanem van alternatíva is. ![]() kicsi: Kicsi, doboz nélkül ~300Ft Nagy: Nagy dobozolva ~420Ft
Hát igen ezzel lehetetlen versenyezni. Ha megrendeled egy panelmérő alkatrészeit akkor maga a postaköltség több mint ezek a kis cuccok. De még ha személyesen is mész el az alkatrészekért, az üzemanyag/jegy ára is többe kerül és akkor hol vannak még az alkatrészek árai. Plusz el kell érte menni, sorba kell érte állni, haza kell hozni, be kell ültetni stb. Mondjuk nem is olyan jók de akkor is... 400Ft...
Idézet: A többire ott a Mastercard... „Plusz el kell érte menni, sorba kell érte állni, haza kell hozni, be kell ültetni stb.”
Arról nem is beszélve, hogy utóbbit esztétikusan bele tudod tenni egy dobozba, egy 2x16-os LCD-hez meg kell még valami beépítő keret is, mert anélkül elég bután néz ki...
Egyrészt kerettel ez is jobban nézne ki, másrészt akinek nincs gépe (vagy türelme, ideje, pénze stb.) normálisan megcsinálni az előlap kivágását, annak a beépítő keret tökéletes megoldás. Mert "ápol, s eltakar".
Szomorúan hallom a véleményed a Fok -Gyem labortápról.Ép most vettem egyet a Vateráról. Természetesen használt és állítólag jó álapotu. Nagy összegeket kérnek a Fok-Gyem labortápokért.Talán egy uj gyengébb kategóriás labortáp is kijönne az árából már. A tipusa TR9175/A . De mivel minden alkatrésze megtalálható még a elektronikai szűkületekben úgy gondoltam nálam örök életű lehet . Labortáp fórumnak inkább rendszeres olvasója vagyok ,nem igazán szoktam "megszólalni" .Viszont egy kéréssel fordulnék hozzád , még pediglen az lenne ,hogy ha az összes mérést elvégezted a labortápokon nem e tennéd meg ,hogy egy hozzászólásban írnád le az őszes elvégzett mérések mibenlétét. Azt hiszem nem csak én hanem majd sokan mások is hasznát tudnák venni a későbbiekben ,hisz nem kellene több oldalt átrágni a mérések
mibenlétét illetően.És egyben megkérdeznélek hogy javasolnád e a megvett labortápomnak idézőjelben vett rekonstrukcióját? Értem ez alatt kondi cseréket ill potméter és netán az LM324 cseréjét LT1365 re. Válaszodat ill válaszaitokat előre is köszönöm. A hozzászólás módosítva: Dec 26, 2013
Köszönöm.
Tehát akkor nekem az 50V/5A-hez kell: Rx1:100 Ohm Rx2a:25 K Ohm Rx2b:25 M Ohm
nem egeszen :
Ha Rx1= 100 Ohm Akkor neked az 50V kijelzesehez a 200V-os mereshatart kell beallitanod. Ott az Rx2a =100k es Rx2b nincs beepitve. S az 5A kijelzesehez a 20V-os mereshatart kell beallitanod. Ott az Rx2a =10k es Rx2b=1M
Természetesen a labortápok mérési eredményeit egy terjedelmes cikkben összefoglalva közzé teszem majd a weboldalamon és ha Isten és Chuck Norris is úgy akarja akkor itt a HE-n is. Nem azért méricskélem végig ezeket a tápokat hogy én boldogabb legyek, ezek a mérések a hobbistáknak készülnek.
Az a táp amit mérni próbáltam azért olyan amilyen mert öreg. Szerintem igen jó eséllyel ha felkondiznám és a potmétereket kicserélné rajta, végigfújkálnám kontakt spray-vel tökéletes lenne. De sem időm, sem energiám, sem kedvem, sem indíttatásom nincs hogy újjá varázsoljam. A tápod rekonstrukcióját én mindenképp javaslom hogy tedd meg! Rá is tapintottál a lényegre; elkók, potik. És esetleg az OPA. Bár a rajzát nem láttam még nem tudom mi van benne, de az elkók szoktak öregedni és az elektromechanikus alkatrészek (potik) mennek tönkre. A műveleti erősítő pedig sosem baj ha jobb. Apropó! Elvileg egy illető megígérte hogy ma reggel fél nyolcra hoz nekem egy másik Alkotós labortápot de aztán mégsem jött, e-mailemre pedig azóta sem válaszolt. Szóval ha az övé így kiesik akkor kellene egy másik Alkotós. Valaki? Illetve nagyon cudarul állunk gyári labortápok terén; gyakorlatilag csak egy van de az a Sanyinál és még egyszer (ráadásul csak ezért) nem akarok kimenni hozzá méricskélni. Lemérek szívesen mindent de ennyit már nem költök erre (benzin). De utánépített, házi készítésű labortápok is jöhetnek mondjuk LM317-től felfelé!
Köszönöm a válaszodat.
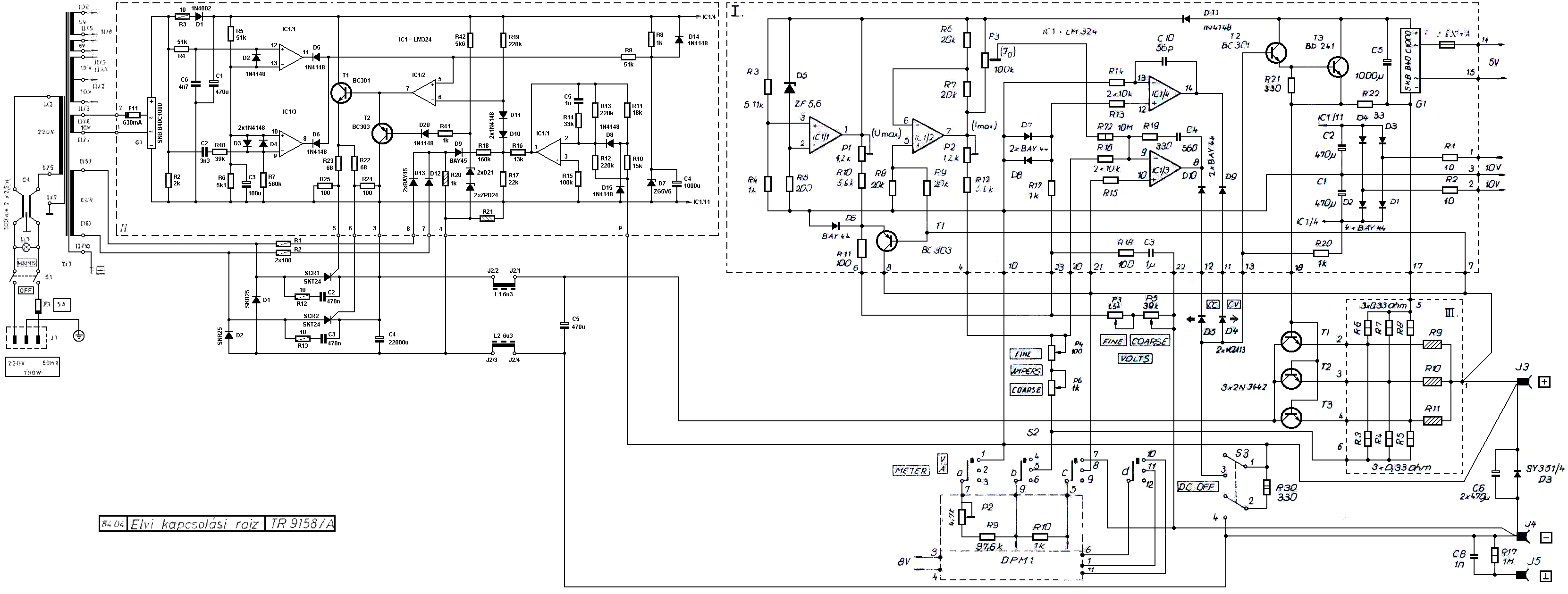
Csak érdekesség kép feltöltöm a táp kapcsolási rajzát. Meglepően igen egyszerű ránézésre, de az oldalankénti Ac 5V Ac2x10 Volt szimmetria táp rész és a szabályozandó Ac45V Kicsit zavartá teszi a kapcsolást számomra . Nem értem miért alkalmaztak 0-40voltos tápban "45Vx1.41=63V"63V os betápot. Bőven elég lett volna dc50V nem?A tranzisztoroknak szabályzásnál kevesebbet kellet volna elfüteniük.Illetve még egy kérdés egy szakavatott szemhez . Lát e esélyt arra valaki hogy2A-ről módisítható lehetne a tápegység tranzisztor kimenete 3-4A-re valami módon? TR9175A A hozzászólás módosítva: Dec 27, 2013
Bocsi, de erre nincs kapacitásom hogy átlássam ennek a működését és tanácsokat adjak vele kapcsolatban.
Egyszerű: A stabilitás miatt 20V ráhagyás. Illetve ha megnézed, van benne előszabályzás, ami rögtön a váltakozófeszültséget szabályozza két triac segítségével, valószínűleg azon nagyobb feszültség esik. Egyébként az előszabályzás miatt nem melegszenek a végtranzisztorok túlzottan! És igen, szerintem van esély kicsit nagyobb teljesítményt kihozni belőle. Egyébkén ez a táp az egyik kedvencem!
Hm Most már azt áruld el légyszives hogy , hol látod a kapcsolási rajzon a két triac-kot.? Mert ilyet az alkatrész könyvtárban sem látok .
A hozzászólás módosítva: Dec 27, 2013
A türelem és egy reszelő sokra képes.
Szia!
Ebben a kepcsolásban nekem sem sikerült triakot találnom. Az előszabályozást sem fedeztem fel igazából. Viszont a rengeteg segéd táppal elég komplikáltnak tűnik. 5-6 perces tűnődés alatt nem sikerült T4 valódi szerepét kifigyelnem. Ha erről képben vagy tedd meg légy szíves, hogy leírod. Köszi. Annyi sejlik, hogy esetleg R30-R31-en keresztül némi áram kikerüli T4-et, ezzel csökkentve a disszipációját? A hozzászólás módosítva: Dec 27, 2013
Hello! A T4 maga az "előszabályzó". Amennyiben a két ellenálláson átfolyó áram értéke nem elegendő már a táp kimenti feszültségének előállításához, és a T5-ön ezért lecsökkenne a kollektor-emitter feszültség a segédtáp feszültsége alá, kinyit a T4 és söntöli a két ellenállást. üdv!
Jogos a felvetés, előttem EGY MÁSIK TÁP rajza volt... Abban viszont így van megoldva az előszabályzás.
Ezen a rajzon sem látok triakot, viszont kettő tirisztor valóban van az előszabályzóban.
Semmi gond .És ehez a tipushoz esetleg megoldási ötlet az áram növelésére?
A hozzászólás módosítva: Dec 27, 2013
Ennek a tápnak az elődjét, vagy testvérét (nem tudom a születési sorrendet) Én már sok éve megépítettem (mellékletek szerint). Ma is megvannak 2 példányban.
De vedd észre, ehhez nagyon egyedi trafó kell, illetve egy 50W-os ellenállás, amit akkoriban nagyon nehéz volt megszerezni. Ezen a tápon már akkor digitális kijelző volt, mikor ilyeneket még újságban is alig lehetett látni. |
Bejelentkezés
Hirdetés |
















