Fórum témák
» Több friss téma |
Fórum » Labortápegység készítése
Ez így van. De nem fogok belenyúlni más munkájába még ha megengedi akkor sem.
Rendben. Megértem. A kondis eredményre így is kíváncsi lennék (Szerintem sokan mások is.)
Kössz.
Esetleg gyári labortápot tud még valaki felajánlani a mérésekhez? Tegnap kettőt mértünk abból az egyik (a FOK-GYEM) annyira öreg, kontakthibás és kiszáradtak az elkói hogy a többi mérésben már inkább nem fog részt venni, Sanyi gyári labortápja pedig nála van vidéken, még egyszer nem akarok oda kimenni.
(Hazafelé olyan köd volt tegnap este, a felezővonalból ködfényszóróval is csak kettő vonalkát láttam előttem... mentem is 30-40-el a 90 helyett. )
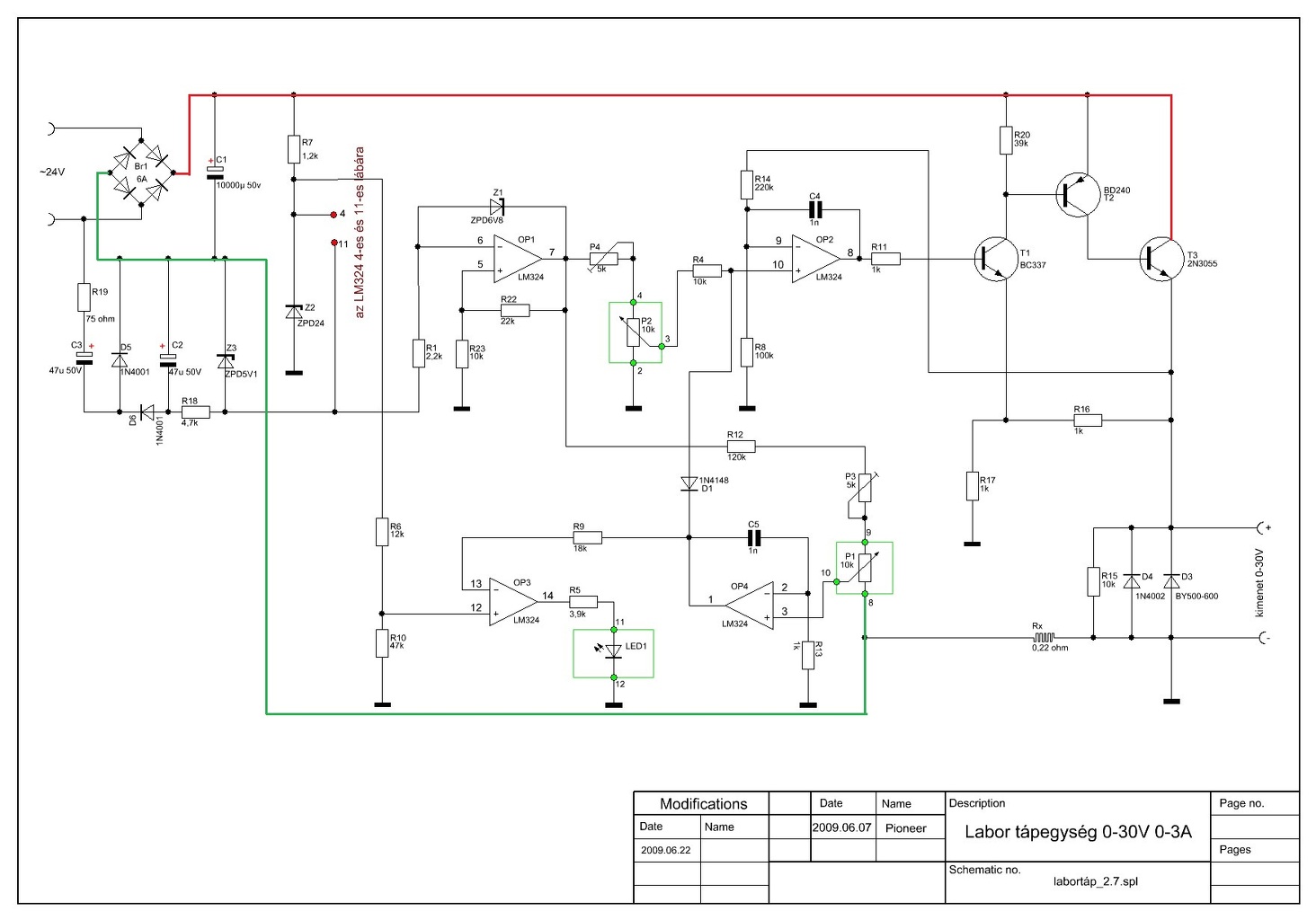
Valószínű nagy hülyeséget kérdezek, de a lent látható kapcsolási rajzon az Rx ellenállás után kell a negatívba kötni az alktrészeket vagy előtte. Kivéve a R15-D4-D3.
Természetesen minden amit földponttal jelölnek, azt az Rx sönt után kell kötni. De egyébként ehhez van feltöltve egy eléggé korrekt kis panel Alkotó mester jóvoltából! (-sőt, már nem is egyet tervezett, mindenféle pozitív módosítással....)
A scooby_ altal emlitett Alkoto munka eredmenye.
Illetve az elozo(bb) verzio A hozzászólás módosítva: Dec 23, 2013
Szia! Ez így is szuper.
Ha 10µF-al jó lesz, akkor majd esetleg lejjebb mész 4.7-2,2-1µF környékére? csak kíváncsi lennék, hogy mennyire változik. persze ahogy van időd, nem hajt senki, nekem tavaszig ráér.
Igyekszem, de így is nagyon sok mindent le kell mérni... tegnap elkezdtem összeszámolni és vagy 15-20 mérés jutott eszembe így kapásból.
Köszi! Nekem ahogy írtam nem sürgős. De a legjobb és fontos lenne ha valamimegoldás születne a 2.7.4-re.
Szili!
Nem biztos, hogy a kapcsolaban van a hiba! Lehet, hogy az epites minosegében keresendo a ok! Ezert adok majd Attilanak meg egy Alkoto-s tapegyseget, meresre. Igaz az elozo 40V/4A-s volt ez meg csak 17V/2.4A lesz
Tudom, de korábban nem ezt a lehetőséget is felvettettem!?!
![]() De azért ha be van rakva egy kondi, attól gondja nem lesz!
Sziasztok!
Szeretnék hozzáfogni még 1 labortápnak ezért kiszemeltem a V1.4.2-est. Az lenne a kérdésem ,hogyha 42V helyett csak 48 áll rendelkezésre az nagyon nagy gond-e?
igen terheletlen Ac-t írtam a trafó anno egy 48V-os 1200W fúrót hajtott.
És akkor a trafóm 48V 25A-es.Ezt szeretném felhasználni 2 ilyen labortáphoz
Idézet: „... felhasználni 2 ilyen labortáphoz...” Az menni fog, de azt a ket tapegyseget nem kotheted ossze, hogy szimmetrikus tapot kapj! S hogy kit kivan a "v 1.4.2" ? 1szekunder a fotap-hoz 1-1 szekunder a vezerlo feszultseg eloallitasahoz. 1-1 szekunder a muszerekhez Ez mind meg van? /2x/ A hozzászólás módosítva: Dec 25, 2013
Nah, akkor a 2N3055 biztos kiesett.
Így ez DC-ben kb. 66V lesz. Ha 3db végtranzisztort használsz a darlingtonban akkor: 2N3442-vel én biztonságosan 4-4,5A-t mernék kivenni (60 fokos max. borda hőmérsékletnél) - nálam ez 3A/50V 2N3773-al 5-6A-t.... De ha a darlingtonba több tranzisztor teszel, akkor lehet növelni a kivehető áramot. De a hűtésről gondoskodni kell, és minden mást méretezni kell rá. 2 labortáp is lehet a trafóból, de akkor nem lehet majd sorba kötni őket, mivel galvanikusan egy azon tekercsen lesznek. Vagy miért szeretnél kettőt? Inkább csinálj egyet, de azt nagyon túlméretezve. Szóval mik az igények? A hozzászólás módosítva: Dec 25, 2013
A tápfeszek megvannak van 2 db 18V-os trafóm abból jó lesz a szimmetrikus 15V
A műszereket majd megoldom. A kettő azért építeném ,mert van ,hogy több áramkört kell több feszültséggel éleszteni így jó lenne.Hűtésre vannak nagy alu bordáim. A tranyók és a borda közé jó 2mm vastag alu lemez?
Ha az "L" idomra gondolsz, annak elég kevéske. 4 mm-es lenne jó.
2 db 2-es összefogva?
Én nem tenném. De attól is függ mekkora áramot engedsz meg tartósan, és hány db áteresztőn?
Ez előbb még 48V-os trafó volt....
Jó lenne tudni, hogy mit is akarsz, mekkora feszről, s áramról lenne szó, persze így a max eldisszipált teljesítményre is fény derülne, s akkor lehetne valamit mondani rá. Az összefogás nem a legjobb ötlet...
Miért nem az újabbat építed meg? Oda nem kell....
Most nézem tényleg valami ősrégi verziót találtál meg....
Ez egy teljesen másik táp vedd már észre!
És nem is én építem, teljesen szét vagy esve A hozzászólás módosítva: Dec 25, 2013
Azért ezt a verziót építeném ,mert van kettő ilyen panelom
Kicsit összegezve: Főtáp:48VAC Szabályzórész táp:2*18VAC Műszertáp:Majd keresek oda is valamit. Tranyók:2n3773-4 db Szeretném kivenni belőle tartósan a 4,5-5A-t. És ebből építenék kettőt. A szimetrikuság tudom nem megoldható
Idézet: „...tápfeszek megvannak...” Tehat van 1 nagy trafod amin van 2x48VAC /ez lenne a fobetap/ Viszont a Idézet: ertelmezese, hogy van 2db Puskas trafod peldaul 2-2 szekunderrel, vagy „...van 2 db 18V-os trafóm...” Idézet: osszesen 2szekunderrel?„...van 2 db 18V-os trafóm...” Az utobbi verzioban CSAK 1db tapegyseg keszitheto ebbol a felallasbol. Egydarab igenyei: Idézet: „Főtáp:48VAC Szabályzórész táp:2*18VAC Műszertáp:Majd keresek oda is valamit.” 2darabhoz kell beloluk meg1x ugyanez! Nem hszem, hogy kozos taprol mehetne a 2 szabalyzokor. A hozzászólás módosítva: Dec 25, 2013
A főtrafóm csak 1*48V
De ketté osztanám a két panel részére Szabályzó rész fesz: Van 2 db 1*18V-os trafóm ezekből lesz így szimetrikus 18V És miért nem mehet azonos trafóról a 2 táp? |
Bejelentkezés
Hirdetés |




(Hazafelé olyan köd volt tegnap este, a felezővonalból ködfényszóróval is csak kettő vonalkát láttam előttem... mentem is 30-40-el a 90 helyett.
) 





