Fórum témák
» Több friss téma |
Mielőtt kérdezel, a következő két dolgot ellenőrizd!
I. A helyes tápfeszültségek megléte.
II. A kimeneten van-e egyenfeszültség.
Élesztés.
Erre nem is kérdeztem rá, milyen kapcsolatban van a fém burkolat az erősítő testpontjával?
Először semmilyenben nem volt,de nem volt jó,aztán kerestem egy csendes pontot vastag vezetékkel,de nem változott,és most talán a legcsendesebb,hogy a pufferek föld vezetősávjánál lett oda fogatva a dobozhoz, csavarozva 3 helyen.
Máshol nincs a doboznak kapcsolata a földhöz. A hozzászólás módosítva: Szept 11, 2013
Ha dobozból kiszedve nem csinálja, akkor egyértelmű, hogy a trafó szórja meg.
Mivel árnyékoljam még?Fém lemez körbe,kibélelve vastag alufóliával.
Az ilyen külső zavartól idegeskedő végek egy kis lassítástól meg szoktak nyugodni. Ennek eszközei: (hivatkozás) T4 bázis-kollektor kapacitását növeled, T8-ast is ellátod ilyen kondival.
A hozzászólás módosítva: Szept 11, 2013
Köszönöm,nagyon szemtelen lennék ha megkérnélek rajzold oda ahova kellene tenni,és változtatni?Megköszönném.Igen ez az a vég.
Köszi a választ.
Igen a jelforrás valószínűleg nem követeli meg, ha egy 32 Ohmos hallgatót meghajt. ![]() 15k impedanciás végfok egy TDA7375 lenne. Block diagram: http://i.imgur.com/8H0RFrH.png Itt pedig a BTL kapcsolás: http://i.imgur.com/PeyjMd9.png Az IN2/IN4-nél az ott egy visszacsatolás lenne? ![]() A másik az igazából nem egy végfok, ezt csak az egyszerűség és a topik témája miatt mondtam. Ez lényegében egy mély hangra villogó neon lenne és potin keresztül kapná az audio jelet, azaz azzal lehetne állítani az érzékenységét. Itt a lényeges rajz: http://i.imgur.com/ezQfaQ3.png Az OP1/OP2 az illesztés. Engem igazából ez csak azért érdekel/aggaszt, mert míg a neonnál szinte mindegy a minőség, mert úgy sem hallható, addig egy erősítőnél gondolom nem mindegy, hogy egy 20 Ft-os opamp, vagy egy LME49740 végzi ezt az illesztést. Esetleg egy JFET. Bár ezt mondom úgy, hogy nincs még tapasztalatom végfok építésben. A hozzászólás módosítva: Szept 11, 2013
Az OP3 pont azaz eset amit az előbb leírtam, viszont ilyen feladatnál elvész a jelentősége. Ha P1, P2 együttfutó potméterek akkor hagyd el őket és szabályozz R3 helyén!
Szerk.: OP1 és OP2 sem kell! Azzal mindenesetre számolni kell, hogy a jel útjában elhelyezett eszköz (ha mégoly keveset is de) torzítani fog, zajt termel és nem utolsó sorba el tud romlani A hozzászólás módosítva: Szept 11, 2013
Értem, köszi.
Mi történik akkor, ha tegyük fel egy végfokhoz kéne illesztés, de nincs? A poti simán elveszti a logaritmikus karakterisztikáját? Egyéb? Ez fennállna lineáris esetén is? Gondolok itt például arra, ha az illesztést lehetne kapcsolóval bekapcsolni és ki, akkor bekapcsolásnál halkabb vagy hangosabb lenne a kimenet?
A potenciométer karakterisztikájára valóban hatással van a csúszkájára kötött terhelés nagysága. Érdekes Rod Elliott megfigyelése: ha R összellenállású lineáris potenciométerre R/6 értékű ellenállást kötsz terhelésként, akkor a logaritmikushoz egészen közel álló szabályzást kaphatsz.
Az illesztésnek a jel nagyságára gyakorolt hatása abban nyilvánul meg, hogy a jelforrás belső ellenállásán annál kisebb feszültség esik minél nagyobb a terhelés impedanciája.
Parancsolj, ezek a módosítások váltak be nálam hasonló esetben.
Nekem öröm, ha segíthetek
![]() A kapacitások értékével valamelyest kísérletezned kell, mert a megtoldott tranzisztor lábak is közrejátszhatnak. Lehet a BD239C-vel jelzett végtranzisztor meghajtónak is kéne bázis-kollektor kondi.
Köszönöm,MJE15032-33 párosok vannak bent
Sziasztok!
Van egy TDA 7377 végfok autórádióból szedve (pcb flexel vágva), és valamiért nagyon csendesen működik csak, mi lehet a probléma? Műszerrel nézve a jel nem testel le.
Sziasztok!
Adott egy Scetronik 2380-as végfok, de semmit sem tudok róla, neten sem találok semmit, remélem valaki hozzáértő tud róla mondani valamit. Terhelhetőség, fogyasztás ilyenekre lennék kíváncsi. Csatoltam 4 db képet! Köszönöm!
Agy jobb képet a belsejéről, ha lehet kérni. Az látható, hogy hidalható a végfok. 4-8 ohmra terhelhető.
A hozzászólás módosítva: Szept 12, 2013
Szia blasz, nekem is volt ilyen gondom, de mivelhogy ez egy nagyon nagy bemeneti érzékenységű erősítő, és ha nincs semmi a bemenetelén és a kezeddel is közelítsz felé, már akkor el kezd búgni, a meg oldás egyszerű, és nálam bevált!, a bemenetre kössél egy 1K-tól 5,6K-ig egy ellenállást, ki kísérletezed, nálam egy 4,7kiloohmos ellenállás vált be úgy hogy a brummot is meg szüntette jócskán, és már nem annyira érzékeny a bemenetele!, de amit reloop mond az is sokat segíthet!.
A hozzászólás módosítva: Szept 12, 2013
Milyen agy? Nem értem.
Szerk, jaaaaj , látom. Természetesen ADJ . Félrenyomhattam a laptopon. eúú A hozzászólás módosítva: Szept 12, 2013
Üdv!off]"adj" ez lett volna amit szeretett volna irni(gondolom en)[/off] Szóval earbash ha tudsz tegyél fel az erősítő belsejéről is pár képet.
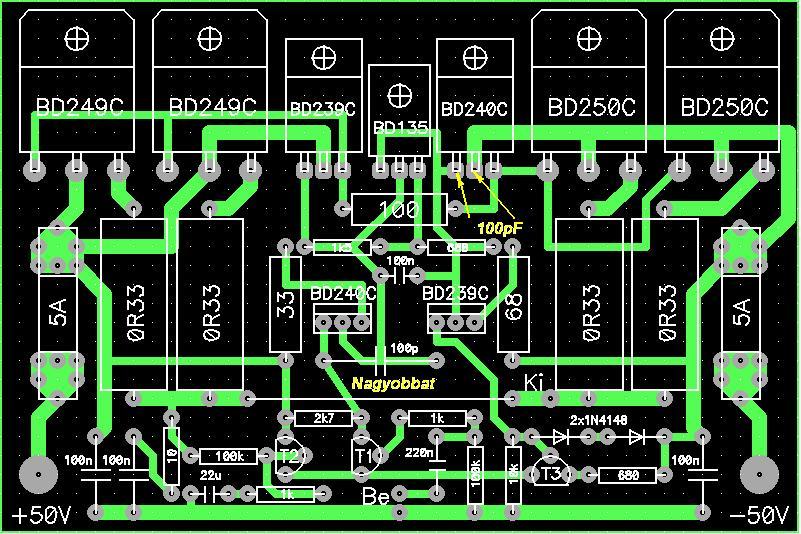
Sziasztok kérdezném hogy az elrendezés igy megfelelne e a zajok szempontjából.Köszönöm
Szia,nekem nincs zavar,vagy túl érzékenység azon már túl vagyok,a bemeneti ellenállást 100K ról 22K cseréltem,igy teljes csend van,csak zúg,morog,vagy mi is a jó megfogalmazás,de már annyira gyengén,hogy szinte nem is hallani,csak én tudom hogy jelen van és zavar.De igy marad.
U.I.:Reloop nagyon sokat segitett az egészben,neki köszönhetem hogy ha a trafó nem szórná meg teljes csend lenne,teljesen feltekert potikkal is. A hozzászólás módosítva: Szept 12, 2013
Sziasztok! Adott egy Alto sr500sa mélynyomó és a beépített erősítőjén van 2 kimenet (link out). Erre a kimenetre lehet kötni 2db 3-utas hang(falat)sugárzót? Vagy csak sima jel kimenet további erősítőnek? Még egy kérdés: A bemenet 2db xlr csatlakozó (link/mic in) és kábelt szeretnék csinálni hozzá. A jack-xlr összekötés oké, de az xlr feléből 1db elég? (csak az egyik bemenetre dugom a jelet) Vagy mindkettőre kell? (egyikre jobb, másikra bal). Először van dolgom ilyen csatlakozókkal és nem igazán értem. http://www.invask.ru/upload/alto-sr400a_1298624432.pdf (9. oldal)
Üdv! A hozzászólás módosítva: Szept 12, 2013
Már majdnem írtam hogy a leírásból minden érthető, de a 6. oldalon lévő bekötési vázlat rossz.
A többi jó! A link az továbbfűzési lehetőséget jelent, magyarul a két csati párhuzamosan van kötve. A 10. oldalon megtalálod a csati bekötéseket! A hozzászólás módosítva: Szept 12, 2013
Sziasztok az lenne a kérdésem hogyan kel hidalva használni a képen látható végfokot ? Azaz mit hova kötök. Válaszokat előre is köszönöm.
A channel-re a bemenő jelet, a bridge out-ra meg a hangszórót!
A hozzászólás módosítva: Szept 12, 2013
Szia tehát az input A/B (mindkettőre) monó jel be és jelölt (bridge) kimenetre a hangfalat . A másik két hangfalkimenetet nem kel összekötni ? ugye?
1. Ez a téma nem idevaló!
2. Az előbb már megválaszoltam a kérdésed, sajnálom ha nem érted!
Köszönöm a segítségedet további szép estét neked.
|
Bejelentkezés
Hirdetés |


















