Fórum témák
» Több friss téma |
Mielőtt kérdezel, a következő két dolgot ellenőrizd!
I. A helyes tápfeszültségek megléte.
II. A kimeneten van-e egyenfeszültség.
Élesztés.
Jó reggelt nem jól értetted,csak a 2N5551 helyett van bent mpsa,vagyis a régi rajzon,a BD546 helyett,a diff.erősitőnél.
Szia,sajnos a multimra nem lehet hagyatkozni,mert nem jól méri a kondikat,DT9205A,de tettem bele már stirót is van bőven,de semmi változás,de kivettem,nem nagyon férnek el.
Most 2x95vDc ről megy a hangjával nem volna baj már elég szép hangja lett,újra cseréltem az összes kondít de sípol mint a mikrofon ha kicsi kakaót adok neki,de egyszerűen nem találom az okát. A hozzászólás módosítva: Szept 29, 2013
Szia! Jó reggelt. Igen félreértettem. Bocsi.
Szia! Keressük meg a sípolás okát! A jelenség gerjedés jellegű, tehát valamilyen visszacsatolás jön létre. Mint írod, kialakulása összefügg a hangerőszabályzó állásával. Mi a jelforrásod?
Szia keverő,az egyik,és a másik keverő füles kimenetéről is próbáltam
A keverőn csak átmegy a jel, úgy kérdezném mire kötötted a keverőt?
Drága István nem fogod elhinni a sip mitől volt
Mitől? Akkor most jól szól?
A hozzászólás módosítva: Szept 29, 2013
Ahol eddig próbáltam az asztalon az összes eddig épitett véget,hiba nélkül,elköltöztem egy táppal egy másik asztalra és a sip eddig eltünt.A visszcsatoláshoz betettem 820R helyett 220R de cserélni kell mert sok lett a visszacsat.kicsit torzit.
Köszi
![]() Most 2x90vDc rről szól,mindjárt vissza rakom a 470R a visszacsatoláshoz A hozzászólás módosítva: Szept 29, 2013
Az MPSA42 1mA kollektoráram mellett 25x erősít. Ez nyomhatja rá a bélyegét a torzításra is. Nagyobb bétára volna szükség, persze a féltápnyi feszültségtűrésnek is meg kell lenni!
Nézegetem a fémházas trimmereket. Írod instabil a nyugalmi áramod, és húzgálja a hangszóró membránját az erősítő. Jók ezek a potik?
Mindenembe ilyen van,0.5w és eddig nem volt még baj vele sose
Köszönöm, mégegyszer,de hiszed nem a másik asztalra rakás és próba hozta meg a javulást,valamiért összegerjedt ott a tápokkal müszerekkel,nem tudom miért és hogyan
Akkor mi lesz ha a táppal egy dobozba kerül.
A táp és a vég 1 asztalon van 20cm re csak az egészet átraktam másik asztalra. Így
a sip a multé. Ezt is megakartam mutatni neked. Akkor ezt az erősítőt nem szabad ezekszerint bárhová telepíteni. Mert a madarakat magához fogja elöbb vagy utóbb csalogatni. A hozzászólás módosítva: Szept 29, 2013
Rengeteg minden van az asztalon,3db kettős táp 2 szkóp.a jelgenerátor,a két páka trafó lehet ez már sok felszedi valahogy
Akkor nem csak a csavarokat, hanem a tápokat is át kell vinni egy másik térbe.
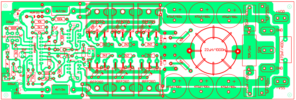
Üdv van ez a kapcsolási rajzom ha IRFP260 helyet IRFP460-t használok jobb lesz ?
Üdv! Használd az előírt típust! Az ID és az RDS jelentősen eltér, ráadásul kedvezőtlen irányba
Oksi amúgy szerinted mekkora teljesítmény lehet ez a végfok ? D osztályúnak mondják .
Sziasztok! Peltierrel próbált már valaki végfokot hűteni? Üdv.
Ez egy D osztályó, pwm erősítő. Ha ilyen kérdésed van, akkor válassz egyszerűbbet, mert ez nem a neked való kategória. Van külön topikja is. De a kérdésedre a válasz: sokkal rosszabb lesz.
Sziasztok
Időközben készülőben van egy kisebb verziós hibrid is. Meghajtásának átviteleiről bővebben: Itt |
Bejelentkezés
Hirdetés |





a sip a multé. Ezt is megakartam mutatni neked.
Akkor ezt az erősítőt nem szabad ezekszerint bárhová telepíteni. Mert a madarakat magához fogja elöbb vagy utóbb csalogatni.








