Fórum témák
» Több friss téma |
Mielőtt kérdezel, a következő két dolgot ellenőrizd!
I. A helyes tápfeszültségek megléte.
II. A kimeneten van-e egyenfeszültség.
Élesztés.
Teljesen korrekt a maga kategóriájában, és izgalmak nélkül megépíthető. Bővebben: Link
Üdv Mindenkinek!
BEAG AET-453 erősítővel kapcsolatban kérdezném, hogy ennek az erősítőnek teljesen lecsavart hangerőpotik mellett mennyire normális jelenség a sustorgásszerű zaj? Előre is köszönöm.
Mivel a potik a hangszínszabályozó fokozat előtt vannak, így annak a zaja felerősítve megjelenik a kimeneten akkor is, ha a poti le van tekerve. Tehát mondhatjuk azt is hogy a jelenség normális, a BEAG tervezői felelősek érte.
Sziasztok! Ma szerelgettem az erősítőt és arra a döntésre jutottam hogy az 1n4004 es diódákat kicseléltem az egyik panelon 4 db volt összesen benne és utánna bekapcsoltam az erősítőt és a kimeneten megszűnt a tápfesz a relé is behúzott a védelem panelon de viszont ha adtam a bemenetére jelet nem szól még az a panel a másik oldali panelon is kicseréltem a diódákat de ott még mindig ugyan azt csinálta hogy kimeneten volt a tápfesz és melegedett a 2n3440 es tranyó és a kimenetnél is van egy ilyen rtanyó kivettem és műszerbe a hfe funkciónál mérni próbáltam de semmit se mutatott sehogy akárhogy tettem a lábakat ha helyesen akkor se ha helytelenül akkor se ugyhogy az szertintem rossz tranyó volt az helyett rendelek másikat aztán kitudja mi lesz azzal
a másik panelon nemtudom hogy mit kellene még kicserélni hogy mostmár hang is jöjjön ki belőle . Találtam valami hasonló kapcsolási rajzot az erősítőhö de sokmindenben nem eggyezik inkább csak a vége. A hozzászólás módosítva: Okt 10, 2013
Bővebben: Link a link a kapcsoláshoz, a másikat rosszul jelöltem ki Bocsi
A hozzászólás módosítva: Okt 10, 2013
A tranzisztort mérd ki diódavizsgálóval, Skori remekül leírta a módszert.
Ha annyi százasom lenne, mint ahányszor ez be lett már linkelve.....
Sziasztok! Nincs véletlenül valakinek egy 1w-os tranzisztoros erősítő kapcsolása ami 4db ceruzaelemről működtethető?
Mindenképpen tranzisztoros erősítőt szeretnék építeni.
Bővebben: Link A lap közepe körül van egy..
Sziasztok! Szia István! Az mitől van, hogy a 2KW toroid néha pár másodpercre bebrummog?
Köszi. ![]() Megy pár órája és egyszer csak morog 3-4 sec. ig. A filharmonikusok zenélnek benne? A hozzászólás módosítva: Okt 11, 2013
Szia! Nem találkoztam ilyen jelenséggel. Írj a Toroid vagy a Transzformátor információ támába!
Szia!
Sajnos nem tudom mitől lehet, de nekem is van egy kb 50 Wattos toroidom ami szokott brummogni. Csak akkor teszi ha a nyomtatóval (Samsung ML1610) közös konnektorba van dugva de akkor átlagosan 5 mp-ként 1mp-ig. Szerintem valami zavar bekerül a hálózatba és erre érzékeny lehet némelyik toroid. A hozzászólás módosítva: Okt 11, 2013
Nem zavar, hanem hangfrekvenciás központi vezérlés.
Sziasztok! (Remélem a megfelelő helyre írok)
Van egy Yamada H8330 -as 5.1-em. A center hang nagyon halk és torzít -mint amikor hangolom a rádiót és közeledek egy adóhoz- Ki cseréltem benne a centerhez tartozó TEA2025B -ICt, de a probléma továbbra is fenn áll. Mi lehet a baja?
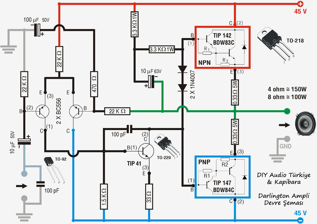
Sziasztok mit kellene változtatnom ezen a kapcsoláson,hogy halkan hallgatva ne torzítson?Ez lenne az
Gondolom a nyugalmival lehet probléma,40vDc ről megy most Köszönöm.
Zárva vannak a végtranyók, szerintem kettő helyett, négy 1n4007 kellene bele.
A hozzászólás módosítva: Okt 12, 2013
Értem a kettő helyett 4-et sorba.Köszi megpróbálom
Nem tettem be még a + diódákat kérdezek még egyet,pontosan olyan a hangja mint amikor sérült a hangszóró tekercse, és halkan olyan recsegve szól,ha a dióda megoldja akkor megtoldom.A hangszóró jó
Hát, így hirtelen nekem nincs tippem, így azt mondanám, próbáld meg a diódát.
Nem baj, nem tudom nyugalmi baja van e, azért melegszik a borda ha szól,és nem üvöltetem.
A hozzászólás módosítva: Okt 12, 2013
Én azt csinálnám, hogy multi sorba a táppal, mérném a nyugalmit, hogy az rendbe van e, kipróbálnám a hangszórót másik erősítőn, biztos ami tuti, illetve adnék neki szinusz jelet, és figyelném alacsony hangerőn hátha elárulja magát. Lehet hogy csak az egyik félhullám torzul, akkor máris okosabbak vagyunk mert tudjuk, hogy a pozitiv vagy negativ oldali tranyónál kell kapirgálni, de az is kiderülhet, hogy esetleg a meghajtásnál van a gond kis jelnél. .
A hozzászólás módosítva: Okt 12, 2013
8.5mA a nyugalmi.Megvárom Reloop véleményét is
A hozzászólás módosítva: Okt 12, 2013
Szerintem az nagyon kevés. Próbáld csak meg azt a két diódát.
A hozzászólás módosítva: Okt 12, 2013
|
Bejelentkezés
Hirdetés |




a másik panelon nemtudom hogy mit kellene még kicserélni hogy mostmár hang is jöjjön ki belőle . Találtam valami hasonló kapcsolási rajzot az erősítőhö de sokmindenben nem eggyezik inkább csak a vége. 






