Fórum témák
» Több friss téma |
Fórum » NYÁK-lap készítés kérdések
A témában nincs helye a nem szakmai indíttatású vitáknak, ezért a szabályszegést elkövetők azonnali figyelmeztetés nélküli kitiltásban, vagy némításban részesülnek. Ugyan így járunk el azokkal szemben, akik "blog"-nak nézik a fórumot. Ezt mindenki tartsa szem előtt!
Eszembe jutott hogy néhány éve említett, illetve mutatott egy olyan eljárást az eggyik ismerősöm, hogy nyomtatóval valamilyen spéci papirra nyomtatott nyákrajzot, majd ezt rávasalta a nyákra, és a rajzolat ráragadt a panelra, lehetett maratni.
Valaki nem tudja mi ez, és hol kapható, stb? Arra emlékszem hogy lila volt a rajzolat. Ez nem műnyomós változat, ezt nem kellet áztatni, simán le lehetett húzni, mint egy matricát.
Régebbi RT -Hobbielektronika újságokban láttam hirdetni transfer-fólia néven.
PNP transzfer fólia.Bővebben: Link
"Egyébként normál texthez mi a francér' wysiwyg?" Te aztán sokat értesz hozzá; hogy ha szerinted a HTML csak "sima szöveg"..
Ez most mire vonatkozik?? Számomra teljesen érthetetlen, hogy miért nem használod a "válasz" gombot?? (most ezt ide csak úgy belökted és semmi összefüggés... akkor meg minek??)
Helló
A vasaláshoz lenne egy kérdésem. Hallottam, hogy lehet írásvetítő fóliával is csinálni. Ezt a fóliát többször is fellehet használni vagy egy használat után kuka?
drága (60-90ft/A4), amugy kicsit össze megy
DE próbáld ki!műnyomó tökéletes és csak 10-20ft/A4
Csak azért kérdeztem, mert előlapot is akarok csinálni a vasalásos módszerrel és inkább ehez kellene. Csak ha már van és lehet többször is használni miért is ne használjam. Meg mifelénk nem lehet kapni műnyomót, ezért én újság fedlapjával csinálom és 98%-ban jól sikerül. Csak ujsággal nemlehet előlapot csinálni ezért akarom irásvetítő fóliával. Mald meglátjuk, hogy jó-e.
Helló!
Én még kezdő vok de szeretnék áramköröket készíteni nemtudjátok hol lehet venni nyáklapot,kondikat,ellenállásokat? Mennyibe kerül a nyák ? A kondik árát már láttam egy boltban de főként a többi érdekel
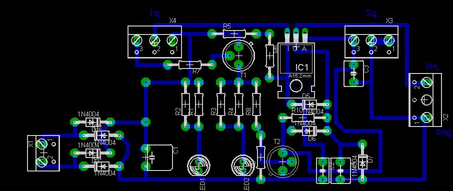
Itt van a panelrajz és az alkatrész beültetés a panelt csak nyomtatni kell mert méretarányos.Az x3 x4 sorkapocs a két poti csatlakozója.A bal oldali csoki a váltó a trafóra megy a jobb oldali a tápegység kimenete.
Szia Hektor13!
A technológiáddal kapcsolatban egy-két észrevétel: Én a fólia nyúlását úgy oldottam meg, hogy Word-ben nyitottam egy új lapot(üreset) és azt kinyomtattam. Ugyanúgy megmelegíti. Ezzel a technológiával gyakorlatilag századmilliméteres pontossággal illeszkedett a két írásvetítő fólia. (Én ugyanis két fóliára nyomtatok egymásra teszem és összeragasztom a széleinél el ne csússzon) És nem kell a festéket lemosni róla. Spóroltál egy kis időt stb. Másik: miután lemarattad a NYÁK-ot utána sima acetonos vagy körömlakklemosós papírzsepivel le lehet szedni a maradék lakkot, nem kell vele szöszölni, hogy visszarakoma levilágítóba, újra belemártom az előhívóba stb. És itt is spóroltál egy kis időt ![]() Szerintem nem kell még félhomályos helység sem. Én egy 100W-os halogén reflektor alatt dolgozom és a legdurvább nyák (0,2mm-es vezetőszélesség 0,2mm-es vezetőtávolság) is kifogástalan lett. Nincs akkora UV tartalma, szórt fénye van, messze van(1-2 méter), kevés ideig éri. Tehát nem rontja el a nyákom. És akkor legalább Te látsz rendesen. üdv
Helo mindenkinek. eletem elso erositojet keszulok elkesziteni de a NYÁKrajznal valahogy nagyon elakadtam. Eagle-vel probalkoztam de csak valami Light Editiont kaptam a neten s ez szinte semmit nem tud(vagy csak en nem boldogulok vele?)... nagyon kerlek segitsetek valahogy mert mar nehany napja kinlodok vele
errol az erositorol lenne szo
Szia!
Hát ez túl nagy falat ahhoz, hogy első nyáktervnek csináld, ha még nem vagy jártas nyáktervező kezelésében. Ennek a megtervezése napokig is tarthat... nagy meló.
Szia!
Ne bántásnak vedd, de ha ez az első erősítőd, akkor ne ezzel kezd. Szerintem elsőre valami egyszerűbbel. Pl.: TDA2030. vagy más ic-s cucc. Vagy esetleg ott vannak a VF1, vf2, vf3 -as erősítők. (van téma róla, keress rá). Meg egy erősítő építése hatalmas gond ám. Most ha ezzel kezdenéd, akkor kidobsz egy csomó pénzt és adok rá, hogy elsőre nem fog sikerülni. És így megint belefektetsz, megint elbukod, majd addig csinálod ezt, míg el nem fogy a kedved vagy a pénzed. Hidd le ez csak egy jó tanács. Én is elsőre megakartam építeni a legjobb kapcsolást és nem sikerült, pedig tök sokat ráköltöttem. Aztán bedobtam a szekrénybe, és még most is ott porosodik. Hidd el én is kaptam ilyen jó tanácsot, nem fogadtam meg, pedig meg kellett volna. De ez csak egy jó tanács és sokan meg tudják erősíteni.
Így van. Olyannyira, hogy én például ilyen nagy erősítő építésébe bele sem fogtam eddig, pedig készítettem már jópár áramkört. Egy erősítőt be kell lőni, rengeteg buktatója lehet, stb.
Inkább vettem egy Sony-t és kész
Tudnátok segíteni,műnyomó lapot hol tudnék beszerezni?ill.megrendelni tudom papírbolt...de a környéken még nem is hallotak ilyenről...esetleg egy online bolt ahol megrendelhetném....
koszonom a tanacsokat. azt hiszem ugy is lesz az ahogy ti mondjatok... inkabb meg veszem a kesz modult (a dobozt s a trafot siman meg tudom csinalni). Na de nem teszek le a sajatkezuleg elkeszitett aramkorokrol... gyanus h eloszor egy egyszeru majd egy bonyolultabb mikorfon eloerositovel fogom kezdeni mert arra is eleg nagy szuksegem lenne
Bölcsen döntöttél... így kell, szép fokozatosan és akkor élmények érnek egy esetleges kudarc helyett
![]() A nyáktervezőt is egy pici kapcsoláson át érdemes megtanulni. Első tervezés persze jó soká fog tartani, mert mire megtanulja az ember pl. az Eaglét az jópár óra... sokat kell utánaolvasni, de szerencsére minden fent van itt a fórumon.
szia !köszönöm a tippet, majd megnézem!
A furatgalvánozásról hol találok leírást? Lehetőleg magyart.
Szisztok csak annyit szeretnék kérni hogy valaki meg tudná e tervezni a nyák-rajzot egy tda1517-es ic-hez mert szeretnék erősítőt csinálni belőle csak nyáktervet nem tudok csinálni. Előre is köszönöm.
Nemszükséges, nyák filc, IC előkap elkezdesz rajzolni, 10 perc és kész.
Ismerem ezt az IC-t egyébbként, azért lehet kézzel is rajzolni
De a kapcsolási rajz van csak meg és én nem tudom hogy hogyan kell a kapcs. rajz alapján megtervezni a nyákrajzot. Azt tudom hogy hogyan lehet megcsinálni a panelt csak a nyákrajz kellene.
És??? Kapcsrajz alapján szoktam nyákot tervezni MINDÍG!
Sose meglévő terv alapján. Egyszer csináltam olyant, de 2óra hosszáig tartott. Tehát tessék fogni a kapcsrajzot és nekiesni. Menni fog ahogy nekem is Érdekes... A HE-n talán nekem egyedül nem kell nyákrajz semmihez???
Lehet hogy neked megy de én ehhez nem értek szóval ha nem tudsz segíteni akkor azt mond ha meg igen akkor hajrá.
Szia !
Nyitottál egy topicot TDA1517 névvel, ott már egyszer kaptál segítséget. Most kapsz itt is egyet. NYÁKRAJZ ITT Idézet: „ha nem tudsz segíteni akkor azt mond ha meg igen akkor hajrá.” Én a helyedben nem Müszit hajráztatnám hanem magamat. Ahogy látom lenne miért Üdv! |
Bejelentkezés
Hirdetés |




DE próbáld ki!
és csak 10-20ft/A4








