Fórum témák
» Több friss téma |
Fórum » 555, oszcilloszkóp program PC-re
Kicsit macerásabb, viszont:
Meg lehet ezt oldani a "régi" feszültség frekvencia átalakítóval,aminek normális integrátoros átalakítója van, majd egy komparátor segítségével. De: A potival az átfogást nem lehet jobban megoldani, (1:100 körül), még akkor sem, ha az ember egy tisztességes (méregdrága) helipot-ot használ diállal. A tartományokat, így is meg kell határozni, mert esetleg más-más frekire, akár más kapcsolást is kell használni. Nos, mégis ajánlatos lett volna feltárni a használat módját, mert abból mindjárt kiderül, hogy nem is érdemes kűzdeni vele mert, vagy teljesen más áramkört kell alkalmazni, vagy ne adj Isten az egész problémát másképpen kell megoldani és akkor szükségtelen mindennemű ilyen áramkör. Pafi! Persze ezt nem teljesen Neked írtam.Kértem a barátunkat, hogy a fantáziáját fogja vissza, vagy határozza meg a peremfeltételeket. üdv! proli007
A TL494-el mik a kitöltés határértékei? Több poti sorbakötésével megoldható az átfedés 1Hz-től a maximumig?
Kitöltés: 0..90%
OSZCI: Ellenállás: 1,8kohm...500komh Kondi: 1nF..1uF Még mindig nem határoztad meg, hogy mi az a "maximumig"! ![]() De mik a követelmények? üdv! proli007
90-ig is jó a kitöltés. (A maximum jelentése:aminél nincs nagyobb). Tehát az a freki aminél a TL494 nem tud nagyobbat előállítani. Azt hogy ez mekkora nem tudom pontosan, de te biztosan tudod. Ha ez a tartomány nem megoldható akkor legyen mondjuk 1 HZ-1KH-ig.A követelmény pedig annyi mindössze hogy a kitöltés és a freki külön állítható legyen, egymást ne befojásolják.
Azt hiszem a TL494 felejtős lesz!
Alacsony frekvencián, már "marhaságokat" csinál. (Lehet, hogy van benne valami osci figyelő áramkör, vagy a kapu-tároló nem korrekt, és nem bírja a lassú óra jelet.) Ajánlott frekitartománya: 1kHz...300kHz A frekiátfogás sem lehet 1:1000 (persze potival ez elég badarság) Hát nem erre készítették, az igaz. Ha gondolod, készítek egy ilyen áramkört, de az nem lesz olyan egyszerű mint a TL. üdv! proli007
Van még egy lehetőség: TTL Smidt triggerrel, a visszacsatóló ágban két dióda antiparallel, közte poti, azzal lehet a kitöltést, sorba velük még egy, azzal a frekit. átfogása a "szokásos" Ha érdekel kirészletezem....
Na ,hogy szinesitsem a kinálatot:
Ha a P1 csúszkája és az időzitő kondi közé bekötsz még egy potenciométert,akkor a frekvenciát is tudod szabályozni a kitöltési tényezőtől függetlenül.
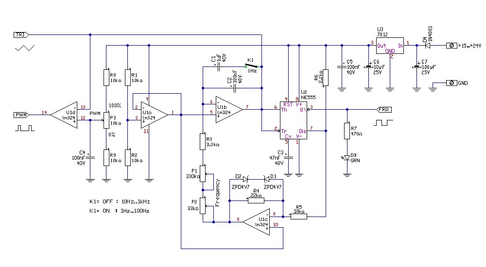
Az 555-ös megoldás korrektebb csak bele kell még szúrni a frekiállítást, de itt van: javasolom próbapanelon előbb, hogy az általad igényelt tartományt belőhesd...a frekit a 2,2k-val és a C-vel állíthatod. Az "A" pontot kösd össze a másik bemenettel (Bocs a ferdeségért, ez egy ilyen stílus
)
Na ezt most nem értem. Ez az ábra az előző 555-ös kiegészítése lenne? Vagy mind a kettő kapcsolás működik külön külön?
Nos akkor gondolatébresztőnek.
Persze egy kicsit jobb műveletierősítőkkel (komparátorokkal, nagyobb ferkvenciák is elérhetők. A PWM kimenetet is lehetne "megerősíteni" egy NE555-el. Bár nem tudom, mire fogod használni, mihez kellene illeszkednie. üdv! proli007
Ez nalam muxik meg a WIN31-e idoszak ota
Valamit elronthattam mert nem működik. Tudnál adni egy bővebb rajzot amin minden rajta van?
Mit értesz "minden" alatt? De igazad van, kicsit magával húzza a frekvenciát...Nemhiába, túl egyszerű a kapcsolás.
Te milyen programmal szimuláltad? Én multisim 9-el, de nem csinál semmit.
Szia !
Tedd fel mellékletnek azt ami nem megy. Üdv!
Medve!
Így nem lehet a frekit függetlenül állítani. Viszont az alapkapcsolás jó lenne: a kitöltés nem, illetve csak nagyon kicsit húzná el a frekit, ha jó lenne a kapu modellje (1/3 és 2/3-os billenési szint)! Proli! Milyen "marhaságra" gondolsz 494 kapcsán? Én mégiscsak a TL494-gyel próbálnám! Talán 1 Hz-ig nem megy le, de 100 Hz-cel biztosan működik, próbáltam. Valószínűleg 10 Hz-ig is. Kriss! Inkább Prolira figyelj, ha korrekt megoldást akarsz!
Úgy érted a szimuláció nem helyes, vagyis a gyakorlatban sokkal stabilabb a frekvencia? (nincs fűtés a műhelyemben, nem tudtam kipróbálni
Igen, ennél stabilabb, és plusz egy nagy értékű ellenállással (kondi és valamelyik táp közé szükség szerint) trimmelve szinte tökéletesen stabillá tehető.
Hello Pafi!
Ez a "marhaság" csak amolyan képzavar, mert korrekten nem tudtam megmérni-leírni. Minden esetre egy frekvencia alatt, bizonytalan lesz a működés. a kimeneti jel eltér az oszcitól. Mintha harmadolna-negyedelne, illetve össze-vissza kapkodna. Legvalószinűbb oka, hogy a blokkvázlaton jelölt "logikai elemek" a valóságban nem egy korrekt módon felépített áramkörök és a lassú órajel, már nem vált ki helyes működést. Persze ez csak feltételezés, de nem állhat messze a valóságtól. üdv! proli007
Én inkább azt gyanítom, hogy a nagy időzítő ellenállás, vagy a nagy kondi, vagy a nagy ESR (elkó) okozza a hibát. Nem nagyon tudom elképzelni, hogy "szenilis" legyen egy logikai áramkör, vagy komparátor.
Proli!
Úgy tűnik hogy igazad van, mégis a logikai rész hibázik, méghozzá össze-vissza.
Így csináltam meg, de csak dc jön rajta ki. Mi lehet a baj?
Hát pld. hogy a Vdd-t rákötötted a kapu bemeneteire fixen. Azt elég lett volna csak a 14-es lábra kötni.
Ha így kötöd, menni fog! üdv! proli007 A rajzot szúrtam el, nem kötöttem össze, de mégsem jó.
És biztos 4093-at raktál bele, mert 4011-el nem fog menni. Vagy a kondi zárlatos, vagy fordítva van benne, ha polarizált (főleg ha tantál)
üdv! proli007
Kiprobalnám ezeket az oszcilloszkóp progikat.
Még kezdő vagyok. Azt tudom, hogy a mérőkábelt a mikrofon bemenetre kell kötni. No de 2 kábel kell a méréshez.Vagy nem? Azt, akkor hova kell bedugni?Amugy milyen kábelt célszerű használni? Kösz a segitséget
Hello!
A mikrofon bemenet csatlakozója, valójában két vezetéket takar, mert az egyik - a GND ami maga a készülék házával közös pont (ehhez képest mérjük a jelet. - A másik, a mikrofon bemenet, azaz a "meleg vezeték". Ennek a feszültség változását mutatja majd a GND-hez képest. Ha kis jeleket mérsz, legfőképpen árnyékolt vezetéket (vagy Koax kábelt) érdemes alkalmazni, mert annak a külső harisnyája a GND-re kapcsolódik, és mivel körbe veszi a "meleg vezetéket" nem engedi a zavarjeleket, hogy arra ráüljenek. Természetesen az árnyékolt vezeték kapacitását is figyelembe kell venni adott áramkör vizsgálatánál. (Mert az, kapacitíven terheli a vizsgált fokozatot.) Ha erre gondoltál! üdv! proli007 |
Bejelentkezés
Hirdetés |





) 





A rajzot szúrtam el, nem kötöttem össze, de mégsem jó. 




