Fórum témák
» Több friss téma |
Modellező szaküzletet fel kellene keresni, megfelelő eszközöket lehet vásárolni, és még szakszerű tanácsot a szakeladótól biztosan kérhető.
Azért ez annyira nem egyszerű feladat, hogy veszel egy potit, összedugod, és kész. Ha ez így lenne, eredetileg is megcsinálták volna. Ha annyira laikus vagy, hogy egy kapcsolási rajzot sem tudsz elolvasni, (az nem baj, végül is meg lehet tanulni, már ha Te szeretnéd az átalakítást elvégezni) akkor sokat segíteni sem tudunk. Ez az elektronika nyelve. Mivel szabályzó elektronika nélkül nem fog menni, (plusz még egy csomó mechanika) jobb ha felkeresel hozzáértőt.
Rajz ismeret nélkül nem tudsz építeni szabályozót. Viszont a te esetedre van egyszerű megoldás. Keríts egy akkuhibás akkus fúrót. Abban benne van a neked megfelelő szabályozó és csak a nyomógombját kell beszerelni a pedál alá. A potméter is benne van. Ez csak mechanikai munka, annyi elektronikával, hogy meg kell nézned a fúró hogyan volt bekötve és az kell az autóban alkalmaznod.
Na valami ilyesmire gondoltam.
Tehát a pedálos megoldásnál ez alkalmazható, ezt megnézem. Akkor a távirányítós verzió lehet a bonyolultabb? Vagy a távirányító esetében is alkalmazható az ilyen jellegű kapcsoló?Köszönöm szépen.
Ez távirányítóhoz nem jó. Viszont pedálosnak tökéletes, finoman szabályozható és elegendő az indítónyomaték is.
Kellemes ünnepeket mindenkinek, rajzolok egy pwm szabályzót bár még nincs kész. De szeretném ha meg néznétek hogy így megépíthetem-e, előre is köszönöm...
A hozzászólás módosítva: Dec 27, 2013
Pwm-mel szeretnék egy fet-en keresztül vezérelni egy motort. És csak kíváncsiságból kérdezném hogy van e kedvenc frekvencia tartománya a fetnek vagy telesen mindegy hogy mekkora?
Hello! A Fet "kedvenc" frekvencia tartománya a minél alacsonyabb freki, minél gyorsabb fel-lefutású vezérlőjel. Mert így az átkapcsolási vesztesége is a legalacsonyabb. Vagy is nem a Fet-nek, hanem a motornak lesz "kedvenc tartománya", amit csak Te fogsz megállapítani, ha megépíted.. üdv!
Köszi az infót.
És a motor kedvencét hogy tudom megállapítani? Ez egy ablaktörlő motor lesz
Én fel szoktam vinni 15kHz fölé, hogy ne lehessen hallani a kapcsolófrekit.
Ez igy szerintem csak kibuvo.
Olyan frekit kell találni, amin a motor tulajdonságai optimálisak. A nagyobb frekvenciákkal ( >5kHz) csak az energiaátvitel javitjuk, de a motoron már nem jelennek meg azok az impulzusok, amik a motor teljesitményét növelhetik. Az ilyen magas frekik a motor induktivitásán már képtelenek átjutni, igy integrálodnak és majdnem szabályozott egyenfeszültségként jelennek meg. Vasmentes motorokhoz viszont gyakran nagyobb frekvencia is használhato. Ez persze bizonyos feladatokhoz jo, de nem okvetlenül jelenti a valodi PWM szabályozást.
Részletesebben kifejte igen
![]() Természetesen egy nagy motornál már akkora lehet az armatúra induktivitás, hogy akár 1kHz alatt is egész sima egyenáram folyik.
Hát beállítottam most kb 18kHz, viszont alig 1-2 Amper terhelés mellett melegszik a fet elég szépen.
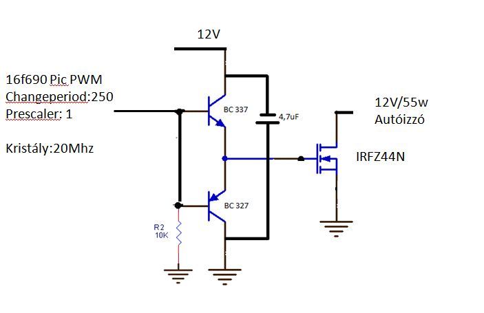
Mellékletben hogy kötöttem be. Rápillantanátok ill hozzáfűznétek dolgokat? jó nem jó hogy lenne jobb...
Hello! Nem csoda ha nem jó. Annak ellenére, hogy a meghajtó 12V-ot kap, a Gate meghajtása még is 5V alatt marad. Tekintve, hogy a meghajtó emitterkövető fokozat melynek erősítése még az 1-et sem éri el.
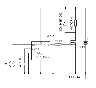
Én minden esetre Fet meghajtót alkalmaznák, ha mást nem, egy 555-öt mint a mellékelt ábra mutatja. üdv!
ok, köszi az infót na majd holnap (vagyis ma
) kipróbálom amit küldtél
Szerintem is ki kellene ezt a két meghajtótranzisztort egészíteni egy (mondjuk) FET meghajtással mert a PIC nem ad elég feszültséget a tranzisztorok teljes kinyitásához! Egy hasonló (kiegészített) rajz már néhány oldallal előbbre fel van téve.
Ok megnézem köszi.
Ez az 555 el történő hajtás eddig nem jött be mert elindul a dolog mikor kell neki de nem áll meg. Nem kap pwm jelet de az 555 küldi a jelet továbbra is. DE majd még tesztelem mert jelenleg egy 1,5 Amperes tápom van és hát az kicsit kevés a 12V55W os izzó meghajtására Szóval lehet ez is bezavar jelenleg.
Sziasztok!
Segítséget, illetve egy kevéske infót szeretnék kapni. Adott ez a PWM motor vezérlő. Megépítettem, tökéletesen működik. Szabályoz úgy ahogy kell. Egy problémám van csak vele, hogy sajnos a ventillátor forgás közben elég hangos sípoló hangot hallat magából. Ha közel 100%-os fordulaton megy a venti, akkor nem hallani, vagy csak nagyon halkan. Ezzel igazándiból tudok e valamit kezdeni? Sejtem, hogy maga a ventillátor vasmagja zizeg. Több ventillátorral is kipróbáltam, de ugyan úgy hallani alacsony fordulatszámon. Sajnos így nem ér semmit az egész, mert pont ez lenne a lényeg, hogy halkabb működést produkáljak a ventillátornak. Fet: BUZ11 helyett FQP50N06 D3: MBR1645 helyett BA159 Köszönöm előre is az építő jellegű segítséget. A hozzászólás módosítva: Dec 29, 2013
Szia!
A kérdés, hogy mekkora az a motor? Minél nagyobb, annál alacsonyabb frekivel lehet jól működtetni, ha kicsi, pl. akkora, mint egy IBM processzor ventilátor, akkor lehet olyan magasra vinni a frekit, hogy már nem hallható. De ha ez nem megoldható, akkor használj analóg feszültségszabályzót, az majd nem fütyül. Nem kell feltétlen mindent PWM-el megoldani, főleg, ha nem kell nagy indítónyomaték alacsony fordulaton. A hatásfok akkor is lehet jó, mert DC-DC (Step Down) konverterrel (az elve persze kapcsolóüzemű) az alacsonyabb feszültség is jó hatásfokkal előállítható. Sokszor olcsóbban meg lehet venni egy komplett áramkört, mint megépíteni. Esetleg alakítsd át a megépített kapcsolásodat és csinálj belőle egy tiszta, szabályozható, szűrt egyenfeszültségű tápegységet, amit ugyanezzel a potival tudsz majd szabályozni. Ez nem sok átalakítést jelent. A hozzászólás módosítva: Dec 29, 2013
Szia!
Jelen esetemben ez egy 80*80 mm-es PC ventillátor, melynek 0.35A az árama.Egyébként gondoltam én is egy analóg szabályzóra. Mivel maga a venti elég kicsike árammal működik, akkor valószínűleg átváltok. Még azért a frekit megpróbálom feljebb tornászni. Hátha azzal valamit sikerül elérni. Egyet azért igazából nem igazán értek. Valójában nem ez a szakmám, de azért valamennyit konyítok a dologhoz, de az ember holtig tanul. Maga a működés ugye úgy van, hogy a FET-et kapcsolgatja ki-be az 555-ös IC. A kitöltési tényező ami a fordulatot állítja be. Minél nagyobb a kitöltés, annál gyorsabb a motor is (mert hát a 12V több ideig van a motorra kapcsolva). Maga a magasabb frekvencia mit befolyásol, hiszen effektíve csak bekapcsolás és kikapcsolás történik? Köszönöm!
Szia.
Igen, kb. így működik. Közben túrtam egy megvehető kész áramkört, ez a linkje: http://www.hestore.hu/prod_10029501.html A frekit a potméter értékének és a középső lábra menő kondinak a változtatásával tudod variálni. Ha a kondit lecsökkented, akkor magasabb lesz a freki, előbb ezt próbáld meg, ez a legegyszerűbb.
Köszi a segítséged. Maga a kapcsolást ebből az árból kihozom sebességméréssel együtt. Na jó! Egy kicsivel többért.
Bár az alkatrészek java megtalálható a ládám alján.De viszont a frekivel érdemes játszanom. Pláne, hogy nem akarom már a kész kapcsolást át szerkeszteni. Köszönöm még egyszer a segítséged! A hozzászólás módosítva: Dec 30, 2013
Olvass fentebb pár hozzászólással.
A frekit meg egyszerűen emeld meg és ennyi. A hozzászólás módosítva: Dec 30, 2013
Sok modern ventillátornak van PWM ( control ) bemenete. Azokban benne van már az egész enektronika ( brushless motorok) igy ott a tápot nem mindig jo PWM-l vezérelni. Elég a control bementre jelet adni.
Sziasztok!
Ez a topic tűnt a legmegfelelőbbnek a kérdésemhez. Szóval. Milyen módon lehetne akár függvénnyel, vagy akár logikai kapukkal megvalósítani a dead time-ot (holt időz). Gondolok itt arra, hogy pwm vezérlés esetén az egy ágban levő tranzisztorok ne nyissanak össze, hanem az egyik kicsit később nyisson és korábban zárjon. A hozzászólás módosítva: Jan 21, 2014
Ha kontrollerrel vezérled, akkor válassz olyan kontrollert, amiben meg lehet adni holtidőt is.
Ha valami PWM ic, mint pl. TL494, annál is állítható a holtidő. Minden más megoldás bonyolultabb, de írd le, hogy mid van, és akkor nem kell találgatnunk.
Szimuláció kapcsán lenne rá szükségem. Konkrétan Ltspice-hoz. Található a neten hozzá ez az, de nekem konkrét kapcsolásom van már, abba kellene egy holtidő generátor, ami megakadályozza a tranzisztorok összenyitását.
Nézz körül a pwm erősítős topicban.
Vagy tedd fel a kapcsolási rajzodat, aztán kitalálunk valamit.
Sziasztok!
Segitséget szeretnék kérni motor szabályzáshoz. Soha nem foglakoztam még ezzel ezért is fordulok segitségért. Tehát 12 Voltos egyenáramú motort kellenne vezérelni. Jelenleg a bekapcsolást egy pic vezérli egy relén keresztül. Ezen nem is szeretnék változtatni, max tranzisztórra vagy optocsatolóra cserélném, ami vezérelné az meghajtó elektronikát. Max terhelés alatt kb 10-12 Ampert vesz fel a motor. Nekem elég lenne ha 4 A áramot venne fel (ugyanis itt már megfelelne a fordulatszám). Probáltam 20W 3 ohm ellenlással de nagyon melegszik, sőőőőt!!! Véleményetek szerint milyen megoldás lenne jó? A szempont hogy, olcsó legyen mert vadetetőkbe lesz beépitve és megeshet hogy ellopják. Előre is kösznöm a válaszokat és a segitséget. Tisztelettel Kardos Attila |
Bejelentkezés
Hirdetés |




Tehát a pedálos megoldásnál ez alkalmazható, ezt megnézem. Akkor a távirányítós verzió lehet a bonyolultabb? Vagy a távirányító esetében is alkalmazható az ilyen jellegű kapcsoló?



Bár az alkatrészek java megtalálható a ládám alján.






