Fórum témák
» Több friss téma |
Ahhan, így már értem
![]() Akkor elméletileg, ha a C4 kondi értékét csökkentem - bizonyos határig - fürgébbé tehetem az áram érzékelését? 12-15W -nyi ledet szeretnék hajtani, így áram-értékileg kb a mostani motorokkal megegyező lenne a teljesítményem. Persze tudom, hogy a motoroknak van tehetetlensége, a ledeknek meg nemsok...
Az nem jó ómen, ha valami mindenre jó.. Ha a Led-eket előtét ellenállás nélkül kötöd rá, mindjárt áss egy gödröt is Fet és a Led-ek számára..
Akkor marad az eredeti áramgenerátoros megoldás.
Csak mintha úgy emlékeztem volna, hogy a ledek fényerejét jobb pwm-mel szabályozni.
A Led-ekre jutó (időbeli) átlag teljesítményt lehet "szabályozni" PWM-el, de a maximális áramot vagy ellenállással, vagy áramgenerátorral kell beállítani. De a PWM átlagáramával aligha, mert a csúcsáramát nem szabad túllépni.
Szasztok! Megkérnék valakit javítsa ki nekem, hogy a motor fordulatszámát szabályozni lehessen. Köszi.
Sziasztok!
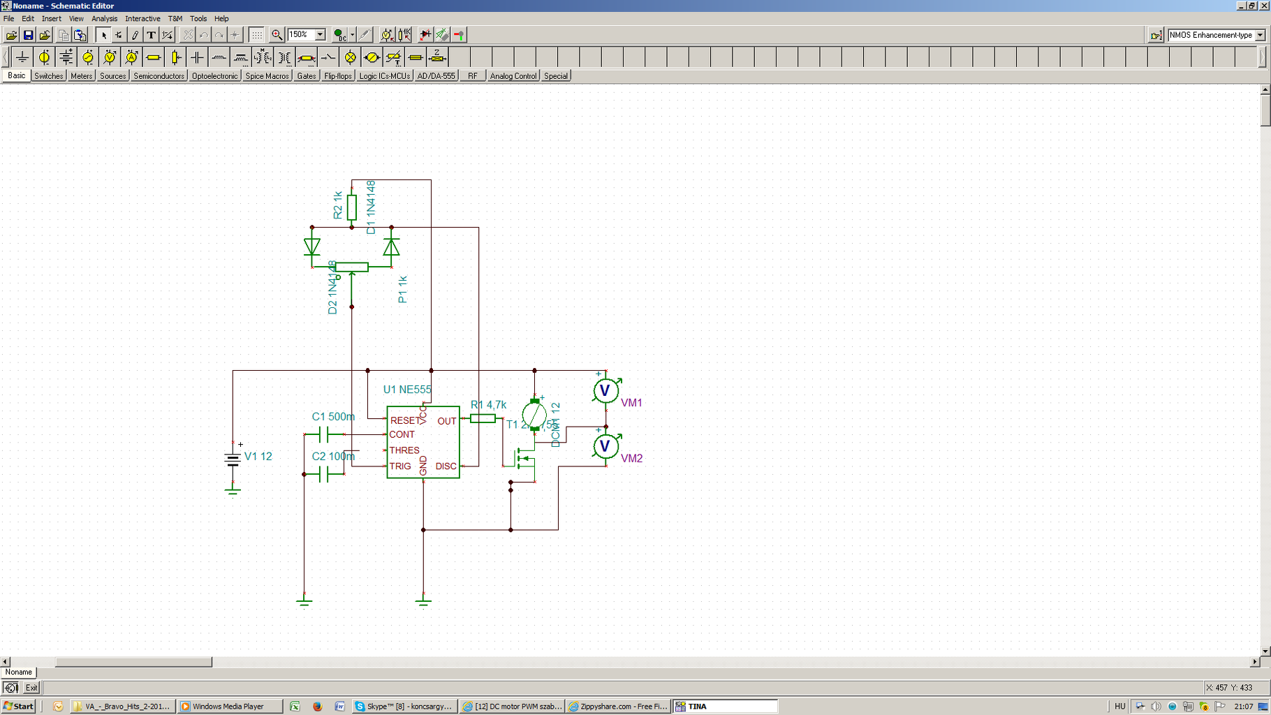
Mielőtt bárki rámförmedne, igen, elolvastam a korábbi hozzászólásokat és jómagam is egy 555-ös IC-vel felépített PWM modulátorban gondolkoztam. Egy 12V-os kis egyenáramú motort szeretnék vele üzemeltetni NYÁK maratáshoz, ami majd lötyögteti az edényt. Mellékelek egy videót. Így már mindenkinek világos. A kérdésemben az újdonság a korábbi hozzászólásoktól eltérően, hogy lenne-e elegendő nyomatéka egy kis DC motornak ahhoz, hogy a videóban szereplő edénynagysággal és vízmennyiséggel számolva tudja billegtetni a dolgot. A PWM kitöltést egy potméterrel fogom szabályozni, így nem fog őrült módjára forogni a tengelye, hanem annyira, amennyire szeretném.Íme az 555-ös PWM szabályzó kapcsolása. Annyiban módosítom, hogy a kimenetre nem teszek FET-et és a motor után kondit, valamint elhagyom a 2 diódát. A hozzászólás módosítva: Dec 12, 2013
Szia!
A "kis egyenáramú motor" mint olyan nem igen segit a kerdes megvalaszolasaba. ![]() Hisz a meret viszonyitas kerdese csak. Az elektromos rollerek motorja is lehet kicsi, s annak lenne nyomateka is hozza. A kazettasmagno ablakmozgato motorja, szinten kicsi, de annak ketelkednek erejebe ha ilyen sulyt/tomeget kell mozgatnia. Idézet: szegeny 555-os IC kimenet... „...hogy a kimenetre nem teszek FET-et...” A kondi meg a betap feszultseget simitja neked. S mely 2diodat kivanod elhagyni? Szerintem maradjon a FET es a D3 dioda is. jobban jarsz! max alkalmazz pl: irfz44 -et. A hozzászólás módosítva: Dec 12, 2013
Így van, ebben kételkedek én is. Mellékelek egy képet a nagyobb DC motorjaimról. Az felső sor első kettőre adnám a szavazatom, hogy az talán elegendő nyomatékot tudna leadni a tengelyén.
Azt gondoltam, hogy nem olyan nagy terhelés az 555-nek, de akkor beteszek egy IRL540-et, az van itthon, de ez is remek terhelés kapcsolására. A hozzászólás módosítva: Dec 12, 2013
Egy attetellel eselyes lehet, nelkule proba......
Az 540-es jolesz oda. csak a paralel diodat NE felejtsd ki.
A D3-as diódára gondolsz? Az azért kell oda, hogy a motor kikapcsolásakot a motor tulajdonságaiból eredően ne jusson a kimenetre feszültség? És ennek megakadályozása miatt kell az áram irányával ellentétesen a dióda.
Ha jol tudom akkor az vedi a FET-et, azzal hogy athidalja a motort.
Amikor lekapcsol a FET akkor feszultseg tuske jelenhet meg. A hozzászólás módosítva: Dec 12, 2013
Jól tudod, a motor kikapcsolási önindukciós tüskéjét zárja rövidre, különben megöli a FET-et.
Ide gyors dióda kell!
Van olyan PWM szabályzó kapcsolás ahol az egyenirányított és pufferelt DC ~ 310 voltot tudnám szabályozni?
Elvileg ez tudja azt.
Hisz a vezerlo es a vezerelt fesz el van valasztva egymasrtol. Csak megfelelo terhelhetosegu kapcsolot hasznalj.
Sziasztok!
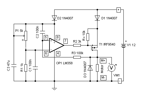
Segítségre lenne szükségem, van nekem egy "multifunkciós barkácsgépem" és hát használat során kiestek az áramkörből alkatrészek, ebből adódóan tönkre ment a szabályzás, gondoltam újjá építem, meg is lett de mivel nem fényképeztem le összerakott állapotában, nem tudom az egyes alkatrészeknek, hogyan is kellene állnia. A végeredmény pedig hogy táp adásra az ic eldurrant segítsetek kérlek hogy mit kötöttem rosszul. Csatolom a képeket, és megjegyezném, hogy ez a második áramköröm szóval nem szépség nyertes az áramkörből egy trimmer poti és egy ellenállás lett kiforrasztva, és persze a táp kábelek. Valamint az egyik kép az eredeti áramkört mutatja. Nagyon megköszönném ha tudnátok segíteni köszi.
Egy kapcsolási rajz sokat segítene! Illetve az eredeti lemezen nem látható,hogy melyik az IC-nek az 1-es lába, illetve hogy mi hova van forrasztva és az micsoda.
Szia!
Multiméterrel kisípoltad az üres panelt mielőtt beültetted az alkatrészeket?
A vonalazás még hagyján, de tanulj meg forrasztani (egy maradék nyáklapot furkálj ki, maratni nem kell, csak sok luk legyen és csak drótokat forrassz be, de előtte legalább a forrasztás elméletét olvasd el, hogy mikre kell figyelni, mitől is lesz jó), mert ez így minden, csak nem áramkör.
Ha csak taknyolod az ónt, ne számíts működő áramkörre! Egy rossz érintkezés is kinyírhatja az IC-t, nem csak a rövidzár!
Talán ha az eredeti nyák alkatrészoldali részről készült volna fénykép felvétel, még az is lehet hogy az alkatrész beültetés pozíció rajz is van rajt.
Azért lehet ott zárlat,néhol nagyon közel vannak a vezetősávok.
Hello! Én visszarajzoltam. Minden esetre ez nem PWM, hanem analóg szabályzó. Az alkatrészek értékeit csak megsaccoltam, mert látni azt nem látom. Az Rx ellenállás hiányzik. A végében gondoltam valami Fet van, de akár PNP tranzisztor vagy darlington lehet.
Minden esetre ott követted el a hibát, hogy az IC-t 180°-al fordítva tetted bele, azért robbant fel. (A másik OPA invertáló bemenete a GND-n van, így hatástalanítva van.) De a nyákot úgy is újra kell gyártani, polír papírral csiszolni és valami normális ónnal forrasztani. üdv! A hozzászólás módosítva: Dec 17, 2013
Az utolsónak írt kondi szerintem inkább 100 µF lesz.
Sziasztok,
Kérném a hozzáértők segítségét. Adott egy 12v -os pedálos+távirányítós autó kisgyermek részére. A gond az lenne, hogy mindkettő vezérlő esetében a max teljesítményt rögtön leadja, és olyan lehetőséget keresnék, amellyel állítani vagy szabályozni lehessen. Egy bagatell példával élve, mint a régi varrógépeknél a pedál, ha szerényen léptél rá lassan forgott, ha odaléptél akkor gyorsan. Megoldható lenne ez a dolog? Potméterrel vagy bármilyen szabályzóval? (A motoron nem látok teljesítményre vonatkozó jelölést, de 12v kategóriában ennél a modellnél ez a műszaki leírás: motor 2 x 35 W, akkumulátor 12V 7Ah Előre is köszönöm.
Itt egy rajz, ezt már régebben ugyanebben a fórumba valaki belinkelte egyszer, ez jó lesz. A legtöbb gondot a pedál és a poti összeépítése adja majd!
Köszi a válaszod, olyan megoldás is lehet ami nekem mint laikusnak mond valamit?
Gondolok itt arra, hogy megveszem az xy fajtájú potit vagy pedált és rákötöm a megfelelő vezetéket, vagy ezzel mindenképpen egy műszerészt kellene felkeresnem? Bocsi, de a rajz nekem nem mond semmit. :/ |
Bejelentkezés
Hirdetés |






A kérdésemben az újdonság a korábbi hozzászólásoktól eltérően, hogy lenne-e elegendő nyomatéka egy kis DC motornak ahhoz, hogy a videóban szereplő edénynagysággal és vízmennyiséggel számolva tudja billegtetni a dolgot. A PWM kitöltést egy potméterrel fogom szabályozni, így nem fog őrült módjára forogni a tengelye, hanem annyira, amennyire szeretném.

szóval nem szépség nyertes az áramkörből egy trimmer poti és egy ellenállás lett kiforrasztva, és persze a táp kábelek. Valamint az egyik kép az eredeti áramkört mutatja. Nagyon megköszönném ha tudnátok segíteni köszi. 









