Fórum témák
» Több friss téma |
58V-ról nem csoda ha elszál a 2N3055 főleg ha még CDIL.
A tranzisztorokra annak csak a fele feszültség esik. Elvileg ki kéne hogy bírja, de jobb a békesség. A feszen csökkenteni fogok, vagy a tranyókat cserélem ki MJ15003-ra, arról a JLH-sok is jókat írtak.
Idézet: „Az erősítő így kb. fele annyi árammmal is nagyon szépen szól 8ohm-os hangszóróval.” Az lehet, de 10W-ot tuti nem fogsz tudni kiszedni belole felteve ha az eredeti ny.aram 1.7A volt most pedig ennek a fele azaz 850mA a ny.aram.
Igen igen! Tisztába vagyok vele. Azért nem állítottam be rendesen, mert hétvégén nincs nyitva semmi mikroelektronikai üzlet itt Pesten és semmit se tudtam előre haladni. Most egyenlőre örülök, hogy szól. Holnap majd veszek pár alkatrészt megcsinálom a rendes 40V-os tápot, ami egyenbe lesz 40V. Aztán akkor majd jobban merem adni neki az áramot. Meg lehet a tranyókat is kicserélem MJ15003-ra bár jobb szeretném ha simán 2N3055-tel is működne. A hűtéssel már nem lesz gond. Majd beszámolok a fejleményekről.
Egyébként találtam egy embert, aki megcsinálta és működik neki 1,78A nyugalmi árammal, igaz ő csak 32V-al hajtja.
Elkészítettem az áramkorlátos fesz. stabilizátort annyi külömbséggel, hogy a 4700µF helyett 200000 van. Rákötöttem az erősítőre. Hagytam a 2N3055-öket. Szépen beállítottam a fél feszt. Az áramot némi izgulás és para után sikerült belőni 1,56A-ra. A kapcsolási rajzba én módosítanám P2 értékét 50kOhmra, vagy ha már 100, akkor meg két 50k-s potit raknék sorba, hogy ne legyen olyan érzékeny a rendszer a csavarásra egy ponton. Az erősítőn 42,7V-ot mérek és amint írtam 1.56A-vesz fel. A tranzisztorok valóban rendesen fűtenének, de a ventillátoros hűtés ezt szépen kompenzálja. Az új tápon lévő 2N3055-nek nincs ventillátora, de nem is melegszik annyira, de hosszú távon nagyobb hűtőre fogom rakni, mert azért érezhetően fűt az is és még nem volt időm sokáig járatni a rendszert.
Most még csak két 4 Ohm-os 5W-os vacak TESLA hangszórót kötöttem sorba, mert itt a kollégiumba nekem nincs másom, de majd a haveroktól megint elkérem, az előző képeken is láthatő nagy hangfalat és azzal is kipróbáljuk, mert a kis TESLA-k nagyon gyengék. Bár hozzáteszem mintha újjá szüledtek volna. Kristálytisztán szólnak és öröm őket hallgatni. Egy rendes hangfallal majd biztos jobban kijön az A osztály minden jó tulajdonsága. A bemeneti érzékenységet még nem vizsgáltam. Ott akkor mi is számit jónak? Mikor jó? és mit kell hogy mérjek? Ki fogom cserélni a P2 trimmert és még lehet, hogy 1,7A fogok beállítani, ahogy az eredeti kapcsolásba is szerepel. Annak nagyon örülök, hogy a 2N3005-tel is simán működik. Páran azt mondtátok, hogy az nem fogja bírni és hogy cseréljem ki nagyobbra. Szerintem simán bírja, csak a gyártmány nem mindegy. A CDIL gyártmányok simán megpusztultak, amint azt írtam is már, de most amik bent vannak, azok valami jobb gyártmányúak, ez persze az áron is meglátszik. Most kb. ennyi jutott eszembe a tapasztalatokból, majd még biztos írok, meg még küldök pár képet is. Köszönök minden eddigi segítséget és a továbbiakban is kérlek segítsetek válaszaitokkal, tanácsaitokkal és észrevételeitekkel. Vendel
Ime a kész 20W A osztály, ami vsz. nem 20W, de ha csak 15W, már az is szép. Most már mehet rendes nyákra a dolog. Ezen a linken majd fel lesz rakva az egyszerűsítettet nyák és beültetési rajz is.
Nagyon szépen szól, kölcsönkértem egy havarom hangfalát és nem győzöm hallgatni annyira tisztán és szépen szól. A tanulségok: -2N3055-tel vígan elmegy, csak a gyártmány legyen jó. -P2 trimmert ki lehet cserélni 50kOhmosra, mert kb. 10k körül van beállítva és 100k trimmerel nehéz belőni az áramerősséget. -A tranzisztorok hűtése fontos ha nem elég nagy a hűtőborda jó a ventillátor, de csak kb. 8-10V os üzemben, mert úgy még elég halk. -A tápfeszültség egyenirányítva pufferelve legyen kb. 40V és akkor nyugodtan lehet 1,7A-es nyugalmi áramot beállítani, nem kell félni hogy elszállnak a 2n3055-ök A kimenő kondenzátorral párhuzamosan célszerű kötni egy 10µF-os MKT-t meg a bemenő kondenzátor is jobb ha MKT Köszönöm a segítséget a hozzászólásaitokkal! Ha esetleg van még valami ötletetek szívesen várom. Ha valakinek kedve támadt megépíteni, most már kérdezhet tőlem a tapasztalatokról. Érdemes lenne összehasonlítani egy hasonló JLH-val, kíváncsi lennék, hogy mennyiben tér el a két erősítő.
Szia!
Egy pesti összehasonlításra szívesen vállakozok (ugyanis pesti vagyok és a JLH-m vagy 13-15kg és nincs kedvem cipelni), úgy érzem elég korrektül megvan építve és még kíváncsi is lennék az eredményre. Szóval ha benne vagy, akkor vedd fel velem a kapcsolatot privátban. üdv.: Zoli
Udv,
Gratula az erositohoz! Biztos jol is szol. Nekem egy kicsit hosszunak tunnek a tap es egyeb vezetekek amik magukban rejtik a zavarforrast. Nalam is volt ilyen problema amikor deszkamodell szinten allt az A osztalyu JLH. Kellett is neki egy hidegito kondi (mondjuk 100nF) kozvetlen oda ahol a tap becsatlakozik az erositobe. Ez sok problemat megoldott Egyebkent remelem kesz lesz a masik csatorna is ill. ha lesz idod akkor NYAKot is keszitesz hozza es akkor sztereoban elvezheted a munkad gyumolcset
Szerbusz hapro!
Teccik az ötlet! Elvileg írtam privátba. Pesten lakom, úgy hogy megoldható!
Sziasztok!
Ha erre a linkre kattintotok , akkor megjelenik a 20W A osztály kibővített kapcsolási rajza és kétféle nyákterve pár jótanáccsal megspékelve. Egyébként szerintetek, most a két kapcsolás teljesen más, vagy amit megépítettem, az is egy JLH? Vagy most mi számít JLH-nak? Mert a kapcsolás nagyon hasonló, csak itt van +egy BD139
Megtaláltam az álatam megépített kapcsolást egy külföldi honlapon is. Death of Zen (DoZ) - A New Class-A Power Amp
Itt részletes leírást ad az A osztályú erősítőről.
Srácok!
Minden nyáron szokott lenni amatőr audiophil találkozó, Hódmezővásárhelyen voltam ez egyiken /idén nem értem rá.../ Talán ha elég reprezentatív kinézetűre meg tudjátok csinálni a villanykályháitokat, akkor ott össze lehetne mérni. Én is készülök már 3db csövessel. Amúgy én még nagyonannó kezdő pákaforgató koromban csináltam 3055-el SE végfokot munkaellenállással kicsatolókondi nélkül, a turpisság a szimmetrikus táp volt, így a féltáp beállítása ha stabil, akkor nincs ami befolyásolja a frekvenciaátvitelt. Nameg érdemes nem végkakaón sütőlapnak használni a fémtokot, erre mondanám tutti ötletnek sok kicsi sokra megy, egy hűtőbordára raktok több tranyót, pl. 5-öt, az 2N3055-nél már 5x117w, majdnem 600w, ebből már lehet gazdálkodni. Az ellenállás tömeg több db fehér porcelán 5w-os ellenállás Epo-Rapiddal felragasztva hűtőbordára/eporapid hőre keményedik, az ellenállás pedig hűtve még többet tud/! De más megoldásnak,: leszorítóval is rögzíthetők a kockacukor telj. ellenállások. Már annyit beszéltetek róla, a végén még én is összedobok egyet. végülis minden megvan hozzá.. .
Kicsit visszatekerve megállapítom, hogy valódi "A" osztályú erősítőnek én csak a Single Ended együtemű erősítőket tartom, számomra nem a munkapontbeállítással lesz egy erősítő A-osztályú.
Ennyi erővel ha az ellenütemű 100w-os AB-osztályú erősítőmnek a nyugalmiáram beállító potiját eltekerem, hogy ne csak 50mA follyon, hanem 1A, akkor már "A"-osztályú is lett??? /fizikálisan igen, mert úgy beletekertem a karakterisztikába, hogy izzadnak a tranyók, de attól még a kapcsolástechnika nem változott!/ Viszont egy SE-nem lehet más mint "A"- osztályú végerősítő, kialakításából adódóan. Ez csak az én véleményem, igaz a Studio Standard By Fisher erősítőmre is rá van írva hogy Class "A", a gyári végfok nem is volt túl hideg alapban.../jóhogy kidobáltam belőle, drága a villany/tudom, hogy most azt mondjátok, hogy de hülyeee, de nekem van mi fűtsön, ott van egy rakat csöves.
Ez azert nem ilyen egyszeru hogy mit nevezel A osztalyunak es mit nem. Egy single ended erosito termeszetesen csak A osztalyban mukodhet ugy, hogy a bemenojelet teljes egeszeben (vagas nelkul) erositse. Egy komplementer szimmetrikus erosito viszont lehet B, AB es A osztalyu is a nyugalmi aram beallitasatol fuggoen.
Így van! Teljesen igazad van, ezt is írtam le, hogy egy ellenütemű erősítő, legyen az komplementer, vagy kvázi komplementer tranzisztorpárral felépítve, a végtranzisztorok nyugalmi áramának az átviteli karakterisztikájukon való elhelyezkedése határozza meg, hogy milyen üzemben dolgoznak. A megfelelő beállítás ezért is fontos, mert az átváltáskor a félhullámok között keletkező torzítást pont ezért "B"-osztályú torzításnak nevezzük, mert csak "B", v."AB" osztályú erősítőknél tapasztalható. De az ellenütemű kialakítás is csak a hatásfok növelése érdekében lett kifejlesztve. Régi táskarádiókban mint a VEF, vagy a Spidola, valóban ellenütemű "A"-osztályú végfok volt PNP tranyókkal, csatolótrafóval a bemenetén, és a kimenetén egyaránt. alig kellett hozzá némi alkatrész.
Egyébkén az egyik hangosítós ismerősömnek is van sok BEAG APX 100-a, és ő is mindíg úgy állította be a nyugalmi áramot, hogy majdnem izzanak standby-ban a PL 509-ek, mondá.:így van a legszebb hangja... egyértelmű, mert "A"-osztályút csinált belőle, és így a legkisebb a torzítás. Valóban nincs undorítóbb hang, mint az átváltási torzítás hangja/kis hangerőn R2D2./ÁrtuDítu /De nem akarok senkit eltántorítani az /akár ellenütemű/ "A"-osztályú erősítő építésétől, de ha már építettetek jó minőségű AB-oszt. erősítőt, egy erősebb táppal, jó nagy tápszűréssel, és egy kis oszcilloszkópos nyugalmiáram beállítással, válogatott végtranzisztorokkal nagyon jó minőségű AB-osztályút is lehet készíteni. Nem kell az "A"-oszt üzemmód misztikológiájának bedőlni, meg ha már SE, akkor mindenki jobban jár egy csövessel/sokkal egyszerűbb, és kevesebb dolog is kell hozzá/ .
Szerbusz EcoPityu!
Azért egyszer próbálj ki, építs meg egy A osztlyú erősítőt is. Mondjuk a DoZ-t vagy a JLH-t. Neked biztos lenne hozzá alkatrészed és pikk-pakk össze tudnál dobni egyet. Kíváncsi lennék hogy hangzásba mit szólsz hozzá. Én még sose hallottam csöves erősítőt szólni. Állítólag annak teljesen más hangja van. Arra az amatőr audiophil találkozóra milyen erősítőket szoktak vinni? Gondolom ott csak profik vannak és nem csak a hangzás számít, hanem a külső is. Bár szerintem a díszítés nem számít. Mesélj egy kicsit arról a találkozóról. Egy A osztályút pedig tessék megépíteni Én is szívesen csinálnék csövesset, de se alkatrészem, se időm, se pénzem nins rá, egyetemistaként úgy élek, mint a templom egere és a most megépített DoZ-met is úgy kapartam össze használt "Vaterás" alkatrészekből. Idézet: „...egy erősebb táppal, jó nagy tápszűréssel, és egy kis oszcilloszkópos nyugalmiáram beállítással, válogatott végtranzisztorokkal nagyon jó minőségű AB-osztályút is lehet készíteni.” Reszben igy van ahogy mondod. En kifejezetten egy megfelelo AB osztalyu erositot kerestem aminek jobban tetszik a hangja mint amit az A osztalyu JLH produkal. Megtalaltam ezt a kapcsolast, mar el is keszult egy deszkamodell valtozata es szamomra nagyon meggyozo a hangja. Ennek el fog keszulni egy tisztesseges valtozata is remelhetoleg meg jobb minosegben!
Szerbusz lamalas!
Megosztanád velünk az említett kapcsolást? Kíváncsívá tettél gondolom nem csak engemet. Egyébként biztos vannak az említett A osztálynál szebben szólók és tényleg nem az számít, hogy most milyen osztály, hanem, hogy mi a végeredmény. Nekem a DoZ az első A osztályú erősítőm, amit összeraktam és ezt most már szívem csücskeként fogok emlegetni, ahogy az első TDA2003-as erősítőmet is. Ugyanakkor érdekelnek más megoldások is és szeretek új dolgokba belevágni. Az általad megtalált erősítőről mit kell tudni?
Udv!
Igaz ez A osztalyu topik es kicsit off az AB osztalyu tema, de azert gondolom leirhatom mindefele retorzio nelkul, hogy a KD mester fele B5-os erosito a jelenlegi nyero szamomra. A honlapomon is fent van, de itt a forumon is kozzetette KD mester a kapcsolast. Inkabb ez utobbit nezd meg, mert nekem csak egy deszkamodell mukodik otthon, piciket mas felallasban mint ahogy KD mester kozzetette a kapcsolast.
Sziasztok!
Építem a fejhallgatóerősítőmet, mert olyan szép szimmetrikusnak néz ki , miközben meg sem tudom különböztetni az A-osztályt a B-től(csak a nyugalmi áramáról). Most meg együteműről és ellenüteműről is szó esik. 1.: Hogyan ismerem fel az együtemű és az ellenütemű Aoszályt? 2.: Mint felhasználónak az a fontos, hogy a jel torzításmentesen jusson át a végfokon. Az ellenütemű rosszabb hangot produkál, mint az egytütemű? 3.: Ez a Circuit2 Bővebben: Link fejhallgató erősítő(m) együtemű, vagy ellenütemű? 4.: Köszi, hogy megfertőztetek az Aosztállyal!
Udv,
1. Az ellenutemut altalaban ugy lehet felismerni, hogy a kimeneti fokozat legalabb 2 tranzisztort tartalmaz amelyek vagy komplementer (1db NPN es 1db PNP) vagy kvazi-komplementer (2db PNP vagy 2db NPN) elrendezesben vannak. Ezzel szemben az egyutemu fokozathoz elegendo egyetlen tranzisztor is. Ezesetben tuti hogy A osztalyba van beallitva az erosito fokozat hacsak nem az a cel, hogy az egyik felhullamot ne erositsuk A komplementer (ellenutemu) felepitesnel nem lehet azonnal megmondani milyen osztalyban dolgoznak a tranzisztorok. 2. Nem lehet kijelenteni, hogy egy ellenutemu rosszabb hangot produkal mint egy egyutemu. A hangminoseg nagyon sokmindennek a fuggvenye. 3. A fentiekbol kovetkezik, hogy ellenutemu. 4. Nem szivesen .... egyreszt nem szeretek megfertozni senkit sem semmivel, masreszt en mar nem kapkodok kettot sem az A osztalyu vegfokozatokert. Fejhallgato erositoben ill. elofoknak teljesen rendben van, de en a magam reszerol mar nem tartom celszerunek az A osztalyu vegfokot. Ez sajat velemeny, nem kell vele egyeterteni senkinek sem
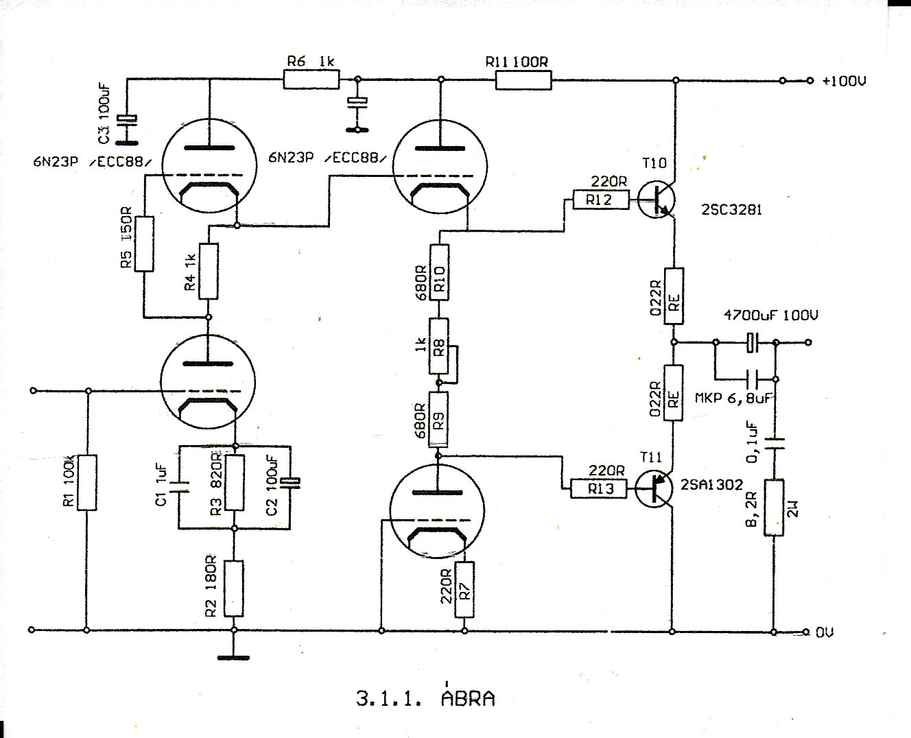
Hello! Van itt néhány igen jó hangú erősítő, aminél jobbat (főleg a 3.3.1 és 3.3.2) boltban félmillió alatt nem kapsz. Ezek hibrid erősítők, de persze a végét meghajthatod tranyókkal is. Ezek A oszályúak. A 3.1.1 20-40W -ot tud. A másik kettő nemtudom, de az is A-s és az szebben szól. Azokat is meg lehet csinálni tranyóval a fet helyett. Az utóbbi kettőnek (ami igazából 1, ill. annak 2 verziója) a szépsége, hogy végfoknál npn eszközök vannak (azonos polaritású!) és azonos elektródájukon van a kimenetük, előny még a földfüggetlen szimmetrikus kimenet, és persze az A osztály! A csöves feszültségerősítés csak hab a tortán. Ez tehát minden feltételnek megfelel ami egy igazán jó hangú erősítőnél ajánlott. A mosfeteknél elhagyható a védő zener dióda, így szebben szól (legalábbis ezt mondja aki már megépítette).
Ja! És fázni sem fogsz mellette! Igen komoly hőt termelnek, tehát nagy felületű hűtőborda kell hozzá!Én ezt a Projectet (3.3.1/3.3.2) jövő évre tervezem. Be kell hozzá szerezni a csöveket, aztán neki lehet rugaszkodni.
Ezek a rajzok Ágoston Lajos:Audiofil erősítők építése című könyvébe jelentek meg és ott található hozzá leírás is.
Úgy, ahogy mondod! Nagyon jó könyv. Sokmindent építettem már belőle, és még fogok is. A JLH A osztályú nagyon szépen szólt, de pici volt a teljesítménye. Ezért jön az "ezoterika" című fejezet jövőre. A 3.3.1/2 szerintem a 2-es lesz a tuti, hogy ne kelljen trafóznom.
Srácok!
Nem vagyok lusta, csak az időm kevés! De valaki idelinkelné, vagy feltenné ezt a már mindenhol emlegetett "JLH"-t??? Majd jól kielemzem...
Az elektronikai rendezvények, kiállítások c. topicban már írtam róla, de idemásolom...
(#83336) EcoPityu válasza barkácsoló hozzászólására (#82948) Válasz • privát • Máj 6, 2007 Szia Barkácsoló! Voltak ott kiállítók nagyobb cégektől, mint a JJ electronic, meg mások is. Ezek külön szobákban, ahol le lehetett hallgatni a cuccot, 70-80 ezres KT 88-as csövekkel zörögtek. De voltak ott egyszerűbb emberkék is mint az én egyik ismerősöm, aki saját építésű FET-es erősítőt mutogatott. Természetesen voltak NAGGYONVÁJTFÜLŰ, NAGGYONHOZZÁÉRTŐK is, ezeket onnan lehetett felismerni, hogy beültek egy komolyzenével teli lehallgatószobába, és mutogattak és magyaráztak, ezthallodazthallodhúdetökéletes... Azért nem volt vészes, mert a látogatók nem 300000-ekkel a zsebükben jöttek, öltönyben és így nem voltunk egyedül. Csatolok is néhány képecskét a tavalyiról, a JJ electronic home lapját pedig érdemes megnézni, mert naggyon jó kapcsrajzok vannak rajta.: http://www.jj-electronic.com/ JJ1.jpg (158.15 KB), JJ2.jpg (117.5 KB), börze1.zip (679.34 KB), A képeket ott megnézheted!
Tenk Lyú Veri Máccss!
Így elsőre én a 10w-os kapcsot néztem ki magamnak, és ha arra a "praktikus"/practical power amplifier circuit/-ra gondoltok, akkor elárulom, hogy így ránézésre szerintem ez benne volt a 1980-as rádiótechnika évkönyvében, és nem lehetetlen hogy én még meg is építettem, mert abból én majdnem mindet megépítettem, majd megnézem! Csak akkor még a hangfalam /ez k.b.1995 körül lehetett/egy a Vidi Tv-k ből bontott ovál 6VA-es hangszóróból állt... Utána fejlődtem legalább 25cm-s ruszki mélyekre, meg azok közép és magassugárzóira. Most már lenne min összehasonlítani.
...sza meg!
Már emlékszem! Még nagyon kispöcs voltam elektronikából(azért annyira nem) de lehet , hogy ezért melegedett az mint az állat! OK! Nem győztem rá hűtőlemezt rakni, annyira melegedett. Esküszöm holnap előkeresem a kapcsolást és összevetem ezzel!!!
Érdekes megoldás csővel tranyót hajtani...
De még mindíg jobb mint tranyóval csövet... Bár nem vagyok híve a hibrideknek, max az autók terén, de egyszer lehet kipróbálom... |
Bejelentkezés
Hirdetés |







Egyebkent remelem kesz lesz a masik csatorna is ill. ha lesz idod akkor NYAKot is keszitesz hozza es akkor sztereoban elvezheted a munkad gyumolcset
/
, miközben meg sem tudom különböztetni az A-osztályt a B-től(csak a nyugalmi áramáról). Most meg együteműről és ellenüteműről is szó esik.
Igen komoly hőt termelnek, tehát nagy felületű hűtőborda kell hozzá!






