Fórum témák
» Több friss téma |
Fórum » Indukciós hevítő készítése
Meg tudná esetleg valaki mondani, hogy a Pimi9 féle hevítőnél az IRFP4668 helyett lehetne-e tenni IRFP90N20D fetet. Ennek nagyobb a belső ellenállása. Nem tudom, hogy mennyire lenne ez probléma, mert árban nagy a különbség.
Valaki vetne egy pillantást erre, hogy Pimi9 által közzétett hevítőn mindent megfelelően terveztem meg.
Kedves Adri!
Ahogy emlitettem privátban ilyesmire kellene a hevitő. A többiektől elnézést kérek a csak közvetetten idevágó megjegyzésért.
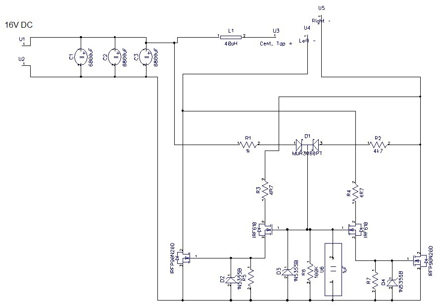
Sziasztok! A pimi9 féle ZSVS kapcsolaással lenne egy kis gondom. Az üzemeltetés során a 4,7 ohm -os ellenállások rettentően melegszenek. Ezt megoldottam egy 10W-os teljesítményűvel. Sajnos, ha kb. 10A terhelés felé megy az áramfelvétel a zener diódák megadják magukat és elpattannak. A kapcsolás alapján nem tudom, hogy miért folynak ott olyan nagy áramok, de sejtem, hogy nem mindegy, hogy a negatív ágba hol vannak bekötve. Valaki tudna nekem egy kis segítséget nyújtani? A freki is valószínűleg elég magas mert a fojtóm 3uH a kondibank pedig 30*68nF
A hozzászólás módosítva: Jan 23, 2014
Üdv.
Ha emlékeim nem csalnak a fojtónak 20uH -nek kell lenni.Segédtápról próbáltad már?Én egy Pc tápot használtam segédtápnak,semmi nem melegedett,a tekercsbe helyezett melegítendő fémen kívül , a hütő víz is minimálisan,huzamosabb használat esetén is csak langyos volt.
Köszi! A segédtápra már én is gondoltam. Ha jól gondolom 20uH-s fojtó helyett tehetek 40uH-et is és akkor kevesebb kondi fog kelleni. Most pillanatnyilag azt hiszem, hogy mindenből kevés van. A 3uH fojtóval és 1,6µF-os bankal még nagyon magas a freki. Gondolom ez is okozhat melegedést. Mivel nálam majdnem 1 MHz. Szerencsére nekem nem kell kW-os teljesítmény, bőven elég a 400W, mivel egy szoba padlófűtéséhez kell. Oda is csak átmenetileg.
Még annyi, hogy ha nem szeretnék középmegcsapolós módszert, akkor csak simán 2 fojtó kell a munkatekercs 2 végére és oda kötni a pozitív ágat is? Nem vagyok benne biztos, hogy azt úgy kéne A hozzászólás módosítva: Jan 25, 2014
Igen,ha két fojtót használsz a rajz szerint kell bekötni.
Üdv! Megint akadt egy kis problémám és remélem tudsz segíteni ( amúgy nem írnék ide ) . A helyzet az, hogy 12V tápfesznél szépen működött minden, de a hevítés minimális volt max 200C. Így megpróbáltam 35V-ról, ahol már szépen melegedett minden, de egyszer csak a tekercs egyik oldalán a forrasztás elengedett. Igen tudom, hogy hiba volt forrasztani. Közben megsült az egyik PowerMOSFet. Kicseréltem, de megint nem akar működni, csak a kis FET-ek melegednek és a 4,7OHM-os ellenállások. Valami más is tönkre mehetett? Vagy egyébb ötlet?
Köszönöm!
Teszek fel 3 képet, hogy lásd minden jól van-e bekötve. Amennyire tudtam a tiedről másoltam.
A kondibank értéke 68µF a munkatekercs induktivitása 3uH. A folytó 20uH, 30A. A hozzászólás módosítva: Feb 10, 2014
Megoldódott a problémám! A múltkori baki, tönkre tette az összes FET-et és ezért nem működött. Most már szépen muzsikál: 35V 30A.
Üdv az IRF610 helyettesíthető bármely n csatornás fettel ami bírja a 200V-os csúcsot. A kondibank mennyiségét a munkatekercs induktivitása határozza meg. Minnèl lejjebb tudsz menni a frekivel, annál nagyobb lesz a veszteség a melegítendő acélnál. Más anyagoknál más frekvencia a jobb. Lásd. SKIN hatás. Mondjuk èn nem rég foglalkozom ezzel, tehát, ha nem feltétlen minden igaz amit írtam, akkor elnézést kérek mindenkitől.
Köszi a gyors választ. 6-os rézcsövet sikerült beszereznem, de azt mondták az üzletben, hogy 5-6 centi átmérőre nem fogom tudni meghajtani behorpadás nélkül, okozhat problémát a működésben? Feltétlen szükséges a vízhűtés?
Ebben nem tudok segíteni, mert èn nem használok vízhütèst. Ha feltétlen olvasztani vagy edzeni akarsz akkor mindenképp javaslom a vízhűtést. A horpadástól annyira nem kell félni, csak ne lyukadjon ki a cső. Nálam az 5mm átmérőjű vörösrèz henger jött be 2x3menet.
Dugaszold be mindkét végét, miután megtöltötted száraz homokkal, jól megzutykolva. 6-os rézcsövet simán rá szoktuk tekerni 5-6 cm átmérőre. Előtte (ha kell) kilágyítani. Ha lassan hajtod, nem fog meglapulni (legfeljebb picit, de attól még elmegy benne a víz, és ugyanúgy melegít). Használhatsz valamilyen pályát, ami egy fél átmérőben tartja csövet (ékszíjtárcsa, vagy hasonló). Szakaszosan feltekered.; akár valamivel nagyobb átmérőre, összehúzáskor már nem lapul meg. Utána a homokot ki lehet rázogatni, mosni belőle. Vízhűtéssel biztonságosabb.
Sikerült meghajlítani a csövet. Sajnos nincs UF 4007 dióda feltételezem az 1N sorozatúak nem ezt tudják, azt üzletben shotky ajánlottak vettem azt.
10 A-s graetz hidat találtam elég nekem próbálgatni vagy el fog füstölni? Egy fojtót kiberheltem egy szg tápból a yellow színben, de szerintem erre nem tudok csavarni 4-es vezetéket csak vagy 6 menetet. Segítő hozzászólást szívesen veszek.
A schoty dióda jó választá. A folytónak bírnia kell az áthaladó áramot is, azaz gerjesztés szempontjából. Én először egy trafóból csináltam meg. 20mH-től nem kell több. A 10A-es híd elég halvány lesz. Már 12V-on is fel tud venni a tekercs 10A-t.
Üdv! Elkészítettem a hevítőt, de a teljesítményménnyel nem vagyok megelégedve. A fojtó tekercs lehet-e a teljesítmény elmaradás oka? 23-as átmérőjű magon van 1 mm-es 27 menet. A kondibank 6 db 100 nF kondi, mivel nem volt több az üzletben. Maga a réz hurok is melegszik, ez természetes?
Vízhűtéssel csak 10 fokos marad. A greatz híd is melegszik pedig 50 A-os nem volt nagyobb ebből sem. A trafó 25 V nem tudom mennyi amper, de tud 60 V-t is esetleg ezzel lehetne überelni egy kicsit?
Szia! Nem tudom, hogy mi a problémád? Nekem most a hevítőm 35V-on 50A-t is képes felvenni. Szerintem ettől nagyobb teljesítmény semmihez sem kell. A munkatekercs természetes, hogy melegszik, mivel egy elég durva és olykor elég torz mágneses tér alakul ki rajta. A 600nF-os kondibank édeskevés, javaslok még 10x ennyit és max 68nF-os darabokban, de ne túl hosszú sínen. Szerintem az a fojtó nagyon lefogja a hevítőt. Nem kell több 20uH-nél.
A 60V szerintem már egy kicsit sok lesz ennek az áramkörnek, de ki lehet próbálni. Csak arra készülj, hogy ott már 100A-t is felvehet.
Sajnos uH mérőm nincs így marad a próbálkozás. Szerintem a trafóm is kicsi max. 8-10 A és 30 V. Vegyek egy hegesztő trafót a nagyobb teljesítményhez? Kipróbáltam a segédtápot is semmi hatása, legalábbis melegítés szempontjából.
Üdv
A rézcsövet úgy is meglehet hajtani ha elötte megtöltöd vizzel, (persze le kell dugaszolni az egyik végét) és mélyhőtőbe berakni, a víz megfagy benne és lehet hajtogatni behorpadás nélkül. A trombitákat is így szokták hajtogatni. (legalábbis így láttam) Én próbáltam már és nekem bevált.
Üdv! Rendelnék kondibanknak kondikat a két lehetőség közül melyik a jobb választás?
C 68N 400/MKP C 68N AC275 X2 Árban nem épp mindegy. 30 darabra gondoltam. A 275 V elég vagy kell a 400 V.
Hát induktivitásmérő nélkül nem lesz egyszerű dolgod, de lehet, ha a mostani tekercset lefelezed az elég lehet. Mindenképp hegesztő trafó kell ehhez a teljesítményhez, vagy 2x 24VAC 690VA trafó.
Kondibank nálam C68N 630/MKP az X2 és Y2 nem jó választás. Nekem ebből van 100db. Nálam a colos acélcsövet kb 20mp alatt izzítja. Menne jobban is, de azt a trafó nem bírja.
Üdv! Számolgattam és rájöttem, hogy lehet az IRFP 250 a teljesítmény elmaradás oka. Ha nem tud csak 30 A-t akkor az 30V*30 A csak 900 W, ez lehet nem elég egy 40*3 lapos anyag melegítéséhez. Cseréljem IRFP 260-ra vagy vegyem meg a 4668-at? A kondibankot megrendeltem a héten megérkezik, ha minden igaz.
Üdv! Több FET-et is tudsz párhuzamosan kötni (mivel nyitott állapotban ellenálásként viselkednek) , mondjuk az IRFP 250 böl teszel 3-3 darabot.
Hát igazából nem a FET-en múlik, hogy mennyi áram megy át, ha az áramkör 50A-t ad le, akkor a tranyón az át fog menni. Persze a FET meghal. Szerintem a magas freki okozza a kis teljesítményt. Csinálj legalább egy 5-6µF-os kondibankot. Én nem használom a 4668-as FET-et mivel nagyon drága. Nálam nagyon jól beváltak az IRFP90N20D-s verziók és fele annyi mint az előző, teljesítményben meg nem sokkal marad alul. Hűteni így is úgy is mindet kell.
Kondibankal kell ott még játszani picit,nekem 10 µF van összerakva azt hiszem durván 100 db..A 20 mm -es tömött fém rúd kb.20 s alatt hevül fel ,50 V üresjárati fesz.,valamint a vasrudat ha hidegen engedem bele,olyan 20-25 A vesz fel.Ezt ha autogénnel kezded hevíteni sem sokkal gyorsabb,(ha gyorsabb,soha sem mértem) .Oldalanként egy -egy Fettel IRFP 260N.
A hozzászólás módosítva: Feb 18, 2014
Hogyan lehet, hogy elfüstölt az 50 A-os graetz hídam, ha a tied hevítés közben csak 25 A vesz fel.
Akkor most IRFP90N20D-ra cseréljek vagy elég a IRFP260N is. 50 db kondit rendeltem (68nF)növeljem 100-ra?
Ezt igy látatlanból,elég nehéz megállapítani.Mérted miközben hevítettél?Mert én fojamatosan követtem hevítés közben az Ampermétert,megkímélve ezzel a FET-eket.
|
Bejelentkezés
Hirdetés |








, a hütő víz is minimálisan,huzamosabb használat esetén is csak langyos volt. 












